记者 |
编辑 | 周卓然
2月25日晚间,“中国高尔夫服饰第一股”比音勒芬服饰股份有限公司(下称比音勒芬)发布了2019年度业绩快报,公司业绩保持稳定增长。
另外根据比音勒芬于2月26日公告的多份文件,比音勒芬拟对《公司章程》进行修改,经营范围可能变更,未来可能增加物业管理、房屋租赁、家具批发、家居饰品批发等经营范围。

比音勒芬成立于2003年,定位于高尔夫运动相关的细分市场,目标群体为高尔夫爱好者以及认同高尔夫文化、着装倾向于高尔夫风格的中产收入以上消费人群。2019年比音勒芬开启双品牌运营,在中国市场推出其2013年收购度假旅游服饰品牌Carnaval de Venise(威尼斯狂欢节)。
比音勒芬近年来业绩亮眼,2014至2017年公司收入和净利润保持15%左右增长,2018年营收同比增长达到25.23%%,净利润同比增长达到35.92%。
最新业绩快报显示,比音勒芬2019年实现营业总收入18.25亿,同比增长23.70%;实现归属于上市公司股东的净利润4.09亿元,同比大涨40.04%。

比音勒芬表示,2019年度经营业绩稳定增长的原因包括优化营销网络建设及供应链管理,建立电商销售渠道,推广微信营销,加大VIP社群营销,发展“线下线上”新零售业务。
比音勒芬在一、二线城市以设立直营店为主,在其他城市以设立加盟店为主。截至2019年11月末,比音勒芬在全国多个省市等核心商圈、高端百货、机场和高尔夫球会会所等铺设了营销网络,共有875家终端销售门店。2019年上半年,比音勒芬天猫旗舰店正式开业,2020年2月1日旗下新品牌Carnaval de Venise天猫旗舰店上线。
除此之外,比音勒芬表示2019年度品牌宣传加大力度,有效提升了品牌影响力,具体事例包括2019年末公司和故宫宫廷文化合作推出联名系列。
2020年,比音勒芬的工作重点或将是重新装修比音勒芬门店、铺设Carnaval de Venise门店、新建供应链园区、建设研发设计中心,还有可能推出新品牌。
根据比音勒芬于1月10日发布的公告,该公司将发行不超6.89亿元的可转债, 其中建设营销网络方面,公司将选取200家比音勒芬品牌直营门店进行重新装修,计划未来3年完成店面形象及智能化水平的升级,还计划3年内铺设150家 Carnaval de Venise门店,拟投资2.6亿元用于场地租赁和场地装修。
另外比音勒芬在公告中表示,将新建公司供应链园区和研发设计中心,前者将实现公司对销售计划、订单管理、分拣包装、运输发货和存货管理等内部流程的一体化管理,后者则是旗下两个品牌以及未来新品牌的研发办公业务基地。这意味着比音勒芬有进一步丰富品牌组合的计划。
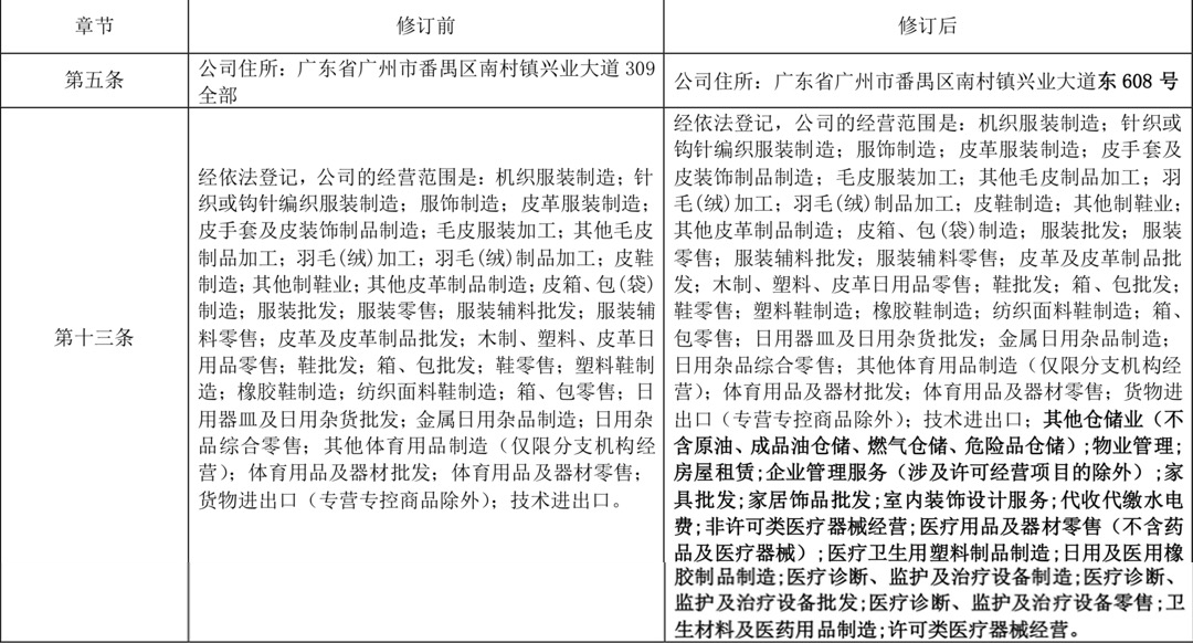
而据比音勒芬于2月26日发布的4份公告,公司董事会会议通过对公司章程中公司住所和经营范围的修改,还需提交至拟定于3 月12 日召开的2020 年第一次临时股东大会审议通过。
比音勒芬计划增加的经营范围中,包括其他仓储业(不含原油、成品油仓储、燃气仓储、危险品仓储)、物业管理、房屋租赁、企业管理服务,这对应了公司建设供应链园区和研发设计中心的计划。
比音勒芬计划增加的经营范围还包括家具批发、家居饰品批发、室内装饰设计服务,这对应了公司对直营门店重新装修和店面形象升级的计划。
另外,比音勒芬计划增加的经营范围包括许可类医疗器械经营、非许可类医疗器械经营等。为了满足政府的疫情防控应急物资特供需求和捐赠,比音勒芬已经陆续开展口罩、防护服生产,预计3月底口罩产量将达到200万只。
最新业绩快报中,比音勒芬尚未提及疫情对公司业绩的潜在影响。



评论