记者 | 胡颖君
近日,有媒体报道称,歌斐资产旗下“创世神娱1号私募基金”出现逾期,涉及金额9亿元,投资人账面亏损90%。
“截止目前该系列基金共分配6次,已分配金额占实缴出资的比例约为25.09%。公司已经对基金存续期限做相应延长两年的安排,并已向投资者公告披露。”3月11日晚间,诺亚财富发布的一份澄清声明中表示。
中国基金业协会官网信息显示,创世神娱系列私募基金成立于2017年2月,基金管理人为芜湖歌斐资产管理有限公司,招商证券为托管机构。
据了解,该产品定向投资于深圳口袋科技有限公司(“口袋科技”)51%的股权。交易对手天神娱乐因触发回购条款而遭歌斐资产起诉,随后北京仲裁委员会裁决天神娱乐支付芜湖歌斐回购款约9亿元。
界面新闻此前曾报道过歌斐资产与天神娱乐的投资份额转让纠纷。

曾经风光无限的天神娱乐如今深陷债务泥淖,两年业绩亏损超80亿元,沦落至退市边缘。投资人最关心的莫过于,作为管理人的歌斐资产在官司胜诉后,能否要回9亿元投资款?
诺亚财富在声明中表示,基金2018年5月遭遇风险后,公司立即采取积极行动,在基金尚未到期前已代表基金向项目回购方和担保方提起法律仲裁,并冻结了上市公司天神娱乐旗下核心子公司股权和基金份额,其中7家子公司均为首封,并于2019年10月获得裁决结论。目前已经提起执行流程,正在尽快促使核心资产变现。
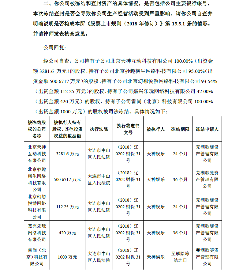
天神娱乐此前回复深交所问询函的公告显示,天神娱乐旗下被冻结股权的公司包括北京天神互动科技有限公司、北京妙趣横生网络科技有限公司、北京幻想悦游网络科技有限公司、嘉兴乐玩网络科技有限公司、雷尚(北京)科技有限公司。
而在2018年,天神娱乐曾对雷尚科技、妙趣横生、幻想悦游、合润传媒、一花科技计提商誉减值损失,几家公司商誉减值金额合计达40.07亿元。
除了上述5家公司外,另有两家公司被冻结股权,诺亚财富方面告诉界面新闻记者,出于合规要求不便披露。
一位资深审计人士告诉界面新闻记者,一般来说,查封的资产要想变现,周期都会很长。首先拍卖之前要对资产价值进行评估,子公司清算也需要时间。此外,如果有流拍的话,也会造成资产贬值。“最好的情况是上市公司实控人筹措资金还款。”



评论