文|智东西 李水青
两个月来屡次被国家各部委提及,“新基建”火了。在多国股市熔断、众人一片嘘嘘之下,有人高呼,“A股”是全球市场的避风港!而新基建板块,则成了A股中“最靓的仔”。
以特高压为例,3月15日,A股特高压板块低开高走,涨幅超过9%。

5G这边,2020年的5G基站之战也已打响。上周,三大运营商的5G招标计划全部公布,预计年内一共新增55万基站,开支将达到3000亿元,大约占到今年运营商资本总开支的三分之一!
截至当下,各省市公布的未来重点项目投资规划总额已近50万亿元,新基建将带来什么样的影响?成为产业热议的话题。
在新冠肺炎疫情下,健康码、AI测温措施、线上医疗、云课堂、在线办公等数字工具发挥了重要作用。今天的新华时评写到:“(疫情中)从政府决策部署,到企业复工、社会运转,数字‘基础设施’功能凸显。”
对许多AI企业来说,新基建无疑成了一针“强心剂”。但也有观点认为,几十万亿的投资还停留在规划层面,是画饼还是救济粮,多少能在2020年落地启动都还是问题。
在各地的未来重点项目投资规划中究竟有多少与新基建相关?又会给智能产业带来什么样的影响?我们对这些问题进行了深入调查梳理。
一、“新基建”来了
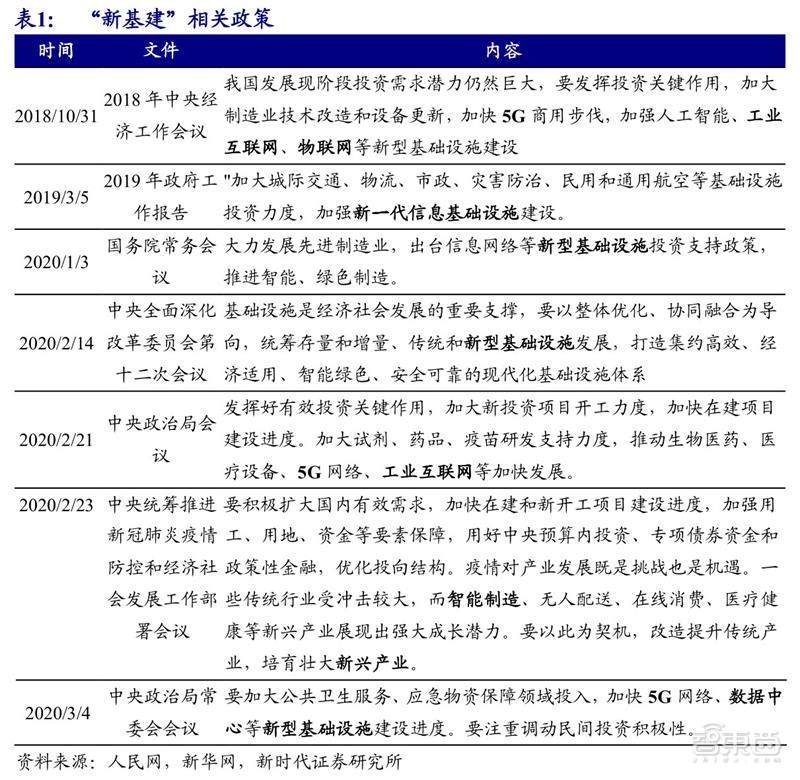
庚子之春的这场疫情蔓延至今,威胁到全球几十亿人的生命安全,也为各国经济增长和各行各业的命运存亡蒙上阴影。2020 年以来,中央5次提及“新基建”,带来的是国内各界信心一振。
“新基建”并非新提法,早在2018年召开的中央经济会议上,中央就明确提出了5G、人工智能、工业互联网、物联网等“新型基础设施建设”的定位。

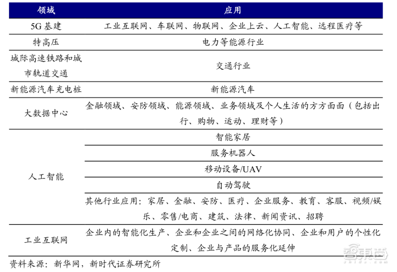
今年,中央再次圈定“新基建”涉及七大领域,其中5G、数据中心、人工智能等正是智东西长期关注的领域,而这,也是智能产业基本框架中的关键要素。

智能产业本质上是基于数据联结流动的产业,其中,5G网络提供信号传输管道,数据中心汇聚处理数据,人工智能对数据进行挖掘从而转化为智能服务。《瞭望》认为,”新基建“本质上是信息数字化的基础设施。
作为新冠肺炎疫情下国家逆周期调节的手段,智能产业的新基建措施有望刺激上至产业链各环节,下至智能应用服务的生产和就业层面,将发展节奏前移,并有利于推动远程医疗、大数据、智能家居、智能工厂、智能安防等行业蓬勃发展。

在新基建政策推出后,A股市场中以5G、半导体、特高压等为代表的新基建概念股表现活跃。中山证券首席经济学家李湛认为,新基建行情还将持续,原因有两方面:一是目前沪深两市成交量连续多日破万亿元,投资者热情较高。二是新基建属于热点概念,相关上市公司业绩有想象空间。
据中国经济周刊报道,截至3月10日,有25个省区市公布了未来的投资规划,2.2万个项目总投资额达49.6万亿元,其中2020年度计划投资总规模近8万亿元。新基建在各省规划中真实情况如何?究竟是“远水”还是在配送路上的“大礼包”?
二、50万亿蛋糕里的人工智能机会
那么在大基建工程近50万亿投资规划中,有多少和新基建及智能产业相关?不同地区又呈现什么特征?我们对全国各地的投资规划进行了深入研究,将重点省市的规划情况总结如下。
从图表中可知,各省推出的重点项目投资计划中,都涉及到“新基建”的内容,不同省份差异性较大。





可以看出,许多地区都推出了与“新基建”相关的项目。其中,涉及智能产业的,既包括5G基础设施、数据中心、半导体、机器人等厂商相关项目,又包括创业园区、孵化基地等创新平台。由于多地未公布具体项目款项,涉及“新基建”的项目金额难以简单估测。
大型企业成为各省的重要关注对象。比如河北省为怀来腾讯数码有限公司腾讯怀来瑞北云数据中心一期投入30亿,为百度云计算中心一期投资20亿;江苏引入中兴5G通讯设备、台积电集成电路等项目;浙江省将阿里巴巴达摩院南湖项目、菜鸟网络总部一期项目等作为重点项目。
值得一提的是,除了北上广,许多其它省市都推出了强力措施。比如河南省的数字经济项目达30个,电子信息业项目26个,科技服务类项目5个,研发平台类项目16个,除此之外装备制造和新材料领域也涉及了一些智能产业的项目。预计涉及智能产业的项目超过100个,可谓一骑绝尘,但是项目的具体金额没有公布。

▲河南省2020年当年计划投资金额位居第一
一些地区的智能产业项目数量虽然相对少,单个项目金额却很高。比如陕西省新建的三星12英寸闪存芯片二阶段投入达1224亿,前期项目达咸阳6代OLED柔性显示面板生产线160亿。
许多“新基建”项目并不是今年才发展起来,其中很多是去年的续建项目。比如陕西的三星12英寸闪存芯片一阶段项目、西安奕斯伟硅产业基地项目、西安浐灞腾讯云大数据中心项目等。
各省关于“新基建”智能产业的布局差别较大,大多数省市基于自身特点和战略有所倾向。比如江苏省推出战略性新兴产业项目70多个,创新载体20多个,投资近千亿,其中芯片项目居多,包括南京台积电集成电路、无锡东南大学高端芯片与微系统创新中心等。
上述列表还可以简化为:



三、机会有多大?
可以看出,国家将新基建纳入大基建,更多的是指明发展方向,肯定了智能产业的基础性和可持续性。中山证券首席经济学家认为,与传统基建相比,新基建的优势主要有:一是新基建符合中国经济结构向高质量转型的方向,具有广阔的发展前景。二是,在国际形势中,发展新基建有利于中国在国际博弈中获得竞争优势。
在本次新冠肺炎疫情中,送药/消毒机器人、AI红外测温仪、云课堂、云办公、大数据追踪、健康码等应用为疫情防治和促进社会运转发挥了重大作用,正如今天的新华时评所说:“新冠肺炎疫情防控中……从政府决策部署,到企业复工、社会运转,数字‘基础设施’功能凸显。”
同时新冠肺炎疫情也使一些地方政府科技治理水平不足的问题被放大。有人调侃,“你跟他们讲高科技,他们觉得好像很复杂,是天方夜谭;但是你跟他们讲基础设施,他们两眼放光。”而疫情后期中央对“新基建”的宣传和各地的投资规划,则体现了高层的政治智慧。
中国国际经济交流中心经济研究部副部长刘向东表示,从年内看,新基建的需求潜力巨大,能带动更多的社会投资跟进,预计新基建投融资规模将会达到2万亿元至3万亿元。
虽然“新基建”项目投入有所提升,但是在总体基建投资中所占比例依然较小。比如广东省与新基建相关的项目涉及金额约为1万亿,占广东省计划总金额近17%,但城际高铁和城市轨道交通的金额超过90%,若剔除这一项,则剩余新基建项目投资金额仅占1.6%。
按照广东 2020 年重点建设项目计划对全国政府侧投资总量推算,新时代证券报告认为未来三至五年“新基建”总量在 8-9 万亿元之间,5G 基站占比 1.5%,大数据中心占比 1.0%,与工业互联网合计投资体量在 2000 亿元至 2500 亿元。
类比目前存量的PPP项目,国泰君安报告显示,总投资规模大概17.6万亿元,“数字基建”占比仅有0.5%,规模不足1000亿元。远不敌“铁公基”的41%,甚至不敌房地产的20%,医疗卫生的1.7%。
由于各省的项目更多的倾向于大型企业,中小型企业在布局智能化战略时需要更加冷静。以工业互联网为例,清华大学大数据系统软件国家工程实验室总工程师王晨告诉智东西,对于企业来说,是否“借东风”需要从自身需求出发,不盲目大规模投入,新基建可能对大企业和中小企业、民企和国企的作用不一样。对于中小企业,发力营销和供应链可能比生产研发更好切入,同时可以尝试工业互联网投入,但建议从“点”开始。换句话说,新基建短期内跟许多中小型企业关系可能没那么大,在应对当下危机时不宜盲目乐观。
结语:理性看待新基建风口
通过深扒各地重点投资项目,我们发现“新基建”所占比重、涉及门类差别都比较大,“新基建”更主要的是为企业和相关部门指明了新的发展方向,全面铺开仍需要一段时间。
在新冠肺炎疫情背景下,智能产业的基础性和可持续发展性被提升到新的高度,有利于鼓舞国人对疫后经济发展更怀信心,同时有利于在之后的国际博弈中获得优势。但是,罗马不是一日建成的,我国智能产业仍处于发展初期,5G、数据中心等新型基础设施在大基建总体建设规划中所占比重仍然较小,在不同区域的发展规模和特征也差别较大,需要冷静看待。


评论