一生能积累多少财富,不是取决于你能够赚多少钱,而是取决于你如何投资,钱找人胜过人找钱,要懂得钱为你工作,而不是你为钱工作。——沃伦·巴菲特
谁都未曾料到,2020年居然是以大疫情开局。这场突如其来的疫情不仅影响到每个人的生活、工作以及消费习惯,更是对各个行业都带来了不同程度的冲击。
陆续发布的稳定经济政策支持和随之带来的消费升级,仿佛在提醒着我们投资的拐点已来;被疫情革新的生活理念与方式,也在某种程度上重新诠释了胡适在《人生有何意义》中所表达的“人生的意义不在于何以有生,而在于自己怎样生活。”
疫情“危机”中暗藏的玄机
新冠肺炎疫情的发生和快速蔓延,在短期内对中国的经济发展造成了较大的冲击。为了稳定经济发展,中央和地方各级政府自2月以来,陆续出台了若干调控政策以缓解疫情对经济的影响。
1、宏观政策扶持,稳定经济大环境
宏观政策层面,国家积极的财政政策与灵活的货币政策,均有力地加强了"逆周期"调节。财政定向的贴息降税支持,有望适度扩大的赤字率,显著表明财政方面的提力增效;央行通过多次逆回购,定向降准降息、下调MLF基点等措施来向市场投放巨额流动性资金,明确释放货币政策转向积极的信号。
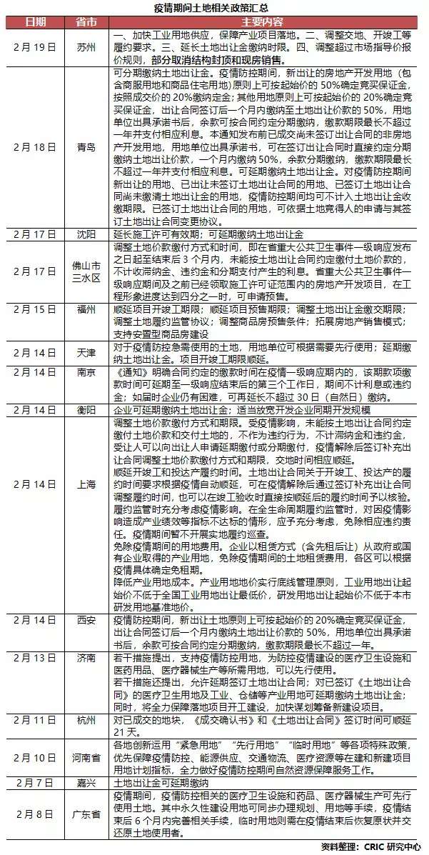
2、借疫情“东风”,从供给端纠偏房产的过度调控
作为中国经济压舱石和稳定剂的房地产行业,近年来受限于大经济环境,“房住不炒”成为主基调,伴随而来的是各地的“限购”“限贷”“限价”等强力调控措施。但借这次疫情“东风”,各地政府能够有效放松地产的强调控,房企融资环境由紧转松;多地出台稳楼市政策,譬如南京、西安等地允许房企分期或延期缴纳土地出让金,郑州、福州等地允许企业缓缴补缴住房公积金,苏州调整土拍报价规则、降低部分地块预售标准等,都在一定程度上缓解了此前被过度调控的地产行业。
3、消费升级时代,高端地产迎来窗口期
国家经济政策向楼市的利好倾斜将成为高端地产受益的起点,在经济传导链条和市场作用下,根据历年受政策影响的房产周期来看,作为高净值人群首选的高端房产也将受大环境影响,迎来新一轮上升期,投资窗口期已逐渐突显。后续随着疫情逐步得到控制,疫情期间被抑制的消费、投资等需求将被释放,进一步引发消费和投资的“报复式”反弹。从历史来看,“报复式”消费往往最先聚焦中高端产品,高端品牌房企将备受关注,不可否认,此时是配置品质高端房产这种优质资产的机遇期。
4、财富积累离不开高端优质房产投资
自2008年以来,伴随经济上行的高速发展,我国投资者的财富积累经历了“黄金十年”,而今,如何有效利用疫情这个特殊时期来实现已有财富的保值与升值,是目前众多投资者最关心的问题。
财富研究公司Global Data WealthInsight的负责人威廉姆斯(Oliver Williams)曾表示:“非金融资产(即房地产)的增长一直是推动超高净值人士增长的主要因素之一。” 根据Knight Frank在2019财富报告中的高端地产市场分析可以看出,2010年以来,高净值人群对高端地产的私人投资一直不断增长,且主要用于投资高端公寓这类优质房产。
可见高端优质房产的发展和需求是全球趋势,此次中国的疫情起到分水岭的作用,进一步加快了其发展和需求的速度,也同步催生了消费者对于优质物业的关注,所以利用疫情这个分水岭进行高端地产投资,从而实现财富的快速积累才是明智的投资选择。
疫情后的生活=生活+投资
高端优质房产正如其名,具有较高的品质与性价比,虽然价格高于普通房产,但其所带来的附加值远高于价格上的差异,无论是空间构造、环境营造或是居住体验、生活服务方面,均体现出其独特性、舒适性和高级感,且与豪宅相比,其价格也不至于太惊人。因此,近年来高端优质房产正成为全球房产市场的消费增长点。
一、何为高端不动产?
高端不动产的居住价值所赋予的生活意义,不断刷新着人们固有的生活方式。随着疫情带来的消费心理变化,国际化、高端奢华、个性化服务等已逐渐成为品质生活的标签。放眼国际,高端不动产的标配不尽相同。
1、顶级品牌开发商是保值增值的前提
作为全球金融中心,纽约在100个人眼里有100种样子,但谈到纽约实力最强的开发商却都指向同一处——EXTELL。EXTELL善于在顶级区域的顶级地段,以顶级豪宅占据城市价值制高点。顶奢人居The Kent、西半球最高公寓大厦Central Park Tower、顶级豪宅One57、纽约港之畔的天际豪宅One Manhattan Square、布鲁克林地标Brooklyn Point,它的每一个产品都是收藏品级别,每一个产品都呈现了不动产的最高标准。
自1989年成立至今 ,EXTELL投资开发的公寓和酒店从无失败,即使是在全球经济危机中,其开发的项目也未曾受任何影响,顶级品牌开发商的保值增值属性在EXTELL身上显露无疑。
2、先锋地标建筑
“建筑用其独有的方式来建立与时间流逝的对话,日落后,对日光与天空的玩味让人们感受到性格的重量,夜色中,更成就了都市的梦与幻。”这是普利兹克奖得主Christian de Portzamparc眼中的ONE57:一座里程碑式的城市地标。从全世界最繁华的肯尼迪机场出来,只要一抬眼,就能看见“她”,那个天际线上的大楼,静静的矗立在那里。One 57之于曼哈顿,好比曼哈顿之于纽约,它打破了人们对房产价值的终极想象。
先锋地标建筑多位于顶级区域的顶级地段,以高端公寓占据城市价值的制高点,这也奠定了其投资的价值。而在一座城市的地标建筑中生活,无论从居住属性还是社交属性来看,都是品质生活方式的象征。
3、无敌景观视野
好地段固然重要,但如果没有对自然景观资源的极大占有,没有对健康生活的完美诠释,便无高端可言。
豪华公寓d'Leedon位于有着“花园城市”之称的新加坡,它由7个空中私家花园构成的塔组成,井然有序的流体塔从公园中脱颖而出,周边被武吉知马山、新加坡植物园等翠绿豪景环绕,阶梯状的景观平台最大限度的扩大了公共空间的面积,优美的绿色景观一直延伸到建筑内部,完美地将繁华中心与自然景观进行结合。这里的每一个景观细节都彰显了对精致生活的品质要求,比起泾渭分明的区域分割,这种身处自然却眼观繁华,用自然景观资源缔造无敌景观视野的方式,似乎已成为高端生活方式的必备。
4、国际风格设计
源于设计大师之手的空间设计,其与生俱来的稀缺性和收藏价值显而易见。设计在传统意义上是生活美学的呈现,它所代表的是人对某种生活和人生境界的追求。
耶鲁大学建筑学院第一任女性院长Deborah Berke以极简设计叠加低调的艺术配色,完美地塑造了432 Park Ave的室内空间,这里没有杂乱的视觉干扰和过多的装饰堆砌,通过白灰的减法配色方式,使空间的呼吸自由度得到最大释放,干净如一的设计处处散发着艺术的气息。432 Park Ave的主卫中,Deborah Berke在10英尺平方落地窗边放置了一个独立浴缸,落地窗外就是纽约的地平线,透过落地窗看曼哈顿的日升日落,泡一个澡,旁边放一杯咖啡,或者一杯酒,在室内的宁静致远与窗外繁华的反差中,感受生活的奢华与艺术。
顶级豪宅的设计绝不仅仅局限于设计的层面,它所创造的生活方式也应是世间少有的,与普通住宅有着显著的差别。
5、定制化配套和服务
品质不仅仅源自于设计和生产环节,真正的品质更是一个全过程的消费体验。放眼国际,位于纽约的The Kent凭借五星级酒店式服务和顶级礼宾组织收获了众多上流人士的好评,它带来的不仅仅是一个家,更是一种生活的追求。
品牌开发商开发的The Kent,受惠于五星级酒店的优质资源,配套设施包含55尺长的配有芬兰桑拿浴室的室内加热游泳池、专业级健身中心、图书馆、由四届格莱美奖获得者克拉维茨设计的包含影厅、舞台、表演空间等功能于一体的多媒体休闲厅等;其提供的体贴入微式管家服务由推车管家、高端礼宾服务等多项构成。配套和服务的附加值所带来的安全感,是只有高端不动产能够给到的。
二、为什么房产要买“高端”?
“富人买入资产,穷人只有支出”,这是罗伯特·清崎在《富爸爸穷爸爸》中阐述的观点。通过这次疫情带来的心理变化,我们更清楚地意识到了,资产能够更好的抵御风险。
1、高端是抵御风险的利器
从历史经验来看,无论是经历二战依旧保值的劳力士,还是在金融危机时期依然热销的One57,都表明市场下行也能保值的一定是高端产品。胡润百富发布的“2020中国千万富豪品牌倾向报告”数据显示,相较于去年,中国高净值人群的焦虑指数上升明显,且投资避险情绪加强。
但地产却仍是千万资产高净值人群最主要的未来投资方向,同时消费升级导致的阶层分化,使得众多人群对于体现自己身份辨识度的“身份需求”亦在上升,两者叠加,进一步印证高端房产的高保值属性,也同步证明其是最佳的资产配置方式。正如霍华德·马克思在《周期》中所说的,“你并非一定要完全正确才能获得投资成功:你只要错得比其他投资人更少就行了”。


2、大势所趋时,高端一定领涨
根据胡润2019年度全球房价指数的数据显示,中国已有27城进入全球房价涨幅最高前50城,在当前的全球趋势加之国家政策与楼市调控的双重利好情况下,房价的上涨趋势已经逐渐明朗,而每一次整体上涨,高端的涨幅一定远大于中低端的定律早已被证实。
就这次疫情而言,高端的领涨趋势将显著高于以往,主要源于以下几点:①经过这次疫情,国人消费与投资的观念被革新,购房者充分意识到资产抵御风险的能力远高于资金。②购房者在疫情的“提醒”下,资产的置换和升级动作将有一定的前置,从而催生从产品到服务的迭代需求,高端房产凭借稀缺的产品与全方位的服务,其关注度将得到显著提升。③在当前国家限购的大环境下,购房者都处于选择有限的境地,第二套一步到位买高端成了每个人的首选。
3、对标发达国家,优质不动产成为财富积累首选
《中国城市家庭财富健康报告》显示,2018年我国每户城市家庭平均拥有161.7万元资产,而美国家庭在2016年户均资产规模就已经达到了530万元,从资产规模来看,中国家庭户均资产不及美国家庭的30%。
所以美国家庭的资产配置值得我们去借鉴,根据美国官方的统计数据显示,美国家庭的平均储蓄率虽不及4%,但却有68%的家庭有房产投资,目前美国私人拥有的房地产总值已超过9万亿美元,远高于其它类别的私人资产,高端房产由于价格原因,其在总值中的占比远高于中低端,这就是美国人财富增值更快的主要原因之一。
4、疫情居住体验激发改善购房需求
国人购买的第一住所,通常位于交通便利的老旧小区,所以房屋品质及物业服务均一般,相反,第二住所由于休闲度假等高品质生活的需要,多位于人口密度低,环境良好的区域,且社区内部配套及服务的附加值较高。疫情长时间的居家隔离过程中,部分缺乏物业的老旧小区,仅能进行基本的出入管控和防疫宣传,而高端社区拥有的专业物管团队和充足的财力物力支持,使得居民意识到高品质的物业服务不仅关系平日居住体验,在非常时期还与健康安全密切相关。据塞拉维统计,52%的人群萌生了疫情后的置业计划,其中刚需占比18%,改善占比34%,可见高端优质房产将迎来新一轮购买热潮。
“战争、革命、瘟疫、国家崩溃”都是收入和财富不平等的最佳压缩机制,这是人口统计学与经济学专家沃尔特·沙伊德尔在《不平等社会》中表达的观点。反观当下,无论是从国家宏观政策层面、消费升级现象层面、资产配置层面还是疫情居住体验等层面来看,这次的疫情也将导致财富的再分配,而抓住时机进行优质不动产的投资,才是实现财富洗牌的捷径。
正如《世界是部金融史》里面所说的那样,货币只眷顾有生产能力的人,也只向一个方向集中,那就是最有效率的地方。这也是金融最残酷的地方:你有,给你更多;你没有,把你剩余的也拿走。“高端地产投资”作为“最有效率”的生产方式,已成为财富高速积累的必经之路。
评论