文|深响 张遥
核 心 要 点
- 受疫情影响,中药饮片及部分中成药销量猛增,库存紧张,经常出现排队购买现象,引发全球市场需求大增。
- 从近几年的数据来看,中药出口金额停留在数十亿美元级别,与之相比,西药制剂出口额已经突破百亿美元级别,两个市场体量相差巨大。
- 海外市场碍于准入制度障碍和用药习惯原因,目前销售目标客户仍是华人为主,产品也多集中在药材或者饮片,中成药大部分是通过援助等渠道进入欧美市场。
万万没想到,新冠肺炎疫情下,抢购板蓝根的情景同样发生在了国外。
据路透社报道,自3月1日纽约宣布首个新冠肺炎病例后,唐人街上金银花和板蓝根等中成药脱销。而在意大利,一些中医诊所门庭若市,其中80%是当地海外民众。
排队抢购中药的浪潮出现在异国他乡,实在有些令人吃惊。事实上,“神秘的东方草药”早就已经漂洋过海、出口异国他乡。
据中国医药保健品进出口商会数据显示,2018年我国中药出口额达到39.09亿美元,同比增长7.39%。2020年前两个月中药材及中式成药出口量同比增长0.8%,达到1.8万吨。同时,美国一直是我国中药第一大出口国。2018年,我国出口到美国的中药总额达到6.66亿美元,占我国中药出口总额的17%,远超全球其他地区。
从中国加入WTO开始,中国中医药一直没有停止过在海外市场的探索。而在全世界被疫情笼罩的低沉氛围之下,中药出海突然被按了一下加速键。
紧急出海抗疫
疫情之下,受中西医结合的“中国方案”在中国疫情防控中的实践影响,中药正在迎来海外市场需求的爆发。
根据国家卫健委、国家中医管理局印发的《新型冠状病毒肺炎诊疗方案》,藿香正气胶囊(丸、水、口服液)、金花清感颗粒、连花清瘟胶囊(颗粒)、疏风解毒胶囊(颗粒)四种药物被推荐为医学观察期适用中成药,其中:
金花清感颗粒由聚协昌(北京)药业有限公司独家生产;
连花清瘟胶囊由石家庄以岭药业有限公司独家生产;
疏风解毒胶囊由安徽济人药业有限公司独家生产。
这四款中成药都大有来头。
金花清感是聚协昌(北京)药业于2009年甲型H1N1流感大流行期间研发的独家产品,在2019年前三季度,这款药物贡献了7200万元的销售额,在感冒用药市场取得20.4%的份额,比2018年度增加了10个百分点。
连花清瘟源于17年前的SARS疫情,由以岭药业创始人吴以岭针对疫情研制,是以岭药业主导产品,2019年前三季度,连花清瘟实现营业收入14.15亿元,占公司营业收入的32.54%。

值得注意的是,连花清瘟胶囊是全球第一个进入美国FDA(美国食品药品监督管理局)临床研究的治感冒抗流感的大复方药。在此次疫情中,钟南山所在的广州医科大学呼吸病国家重点实验室对外表示,连花清瘟对新冠病毒引起的细胞病变具有良好的抑制作用,可减少细胞内里毒素的颗粒,明显抑制肿瘤坏死因子等上升,抑制炎症风暴,由此控制病情的发展。
疏风解毒胶囊由安徽济人药业有限公司独家生产,在2017年度中成药感冒用药销售收入统计中,占据市场份额的6.54%。

传统中成药藿香正气出自宋代官方太医局主持编写的《太平惠民和剂局方》,作为一款经典方剂在中国药品监督管理局网站备案信息显示共638条,包括太极、天士力在内多家大公司都有提供。
除以上四种药品之外,小柴胡、金银花等药物也出现在防疫用药范围,适用于观察期。
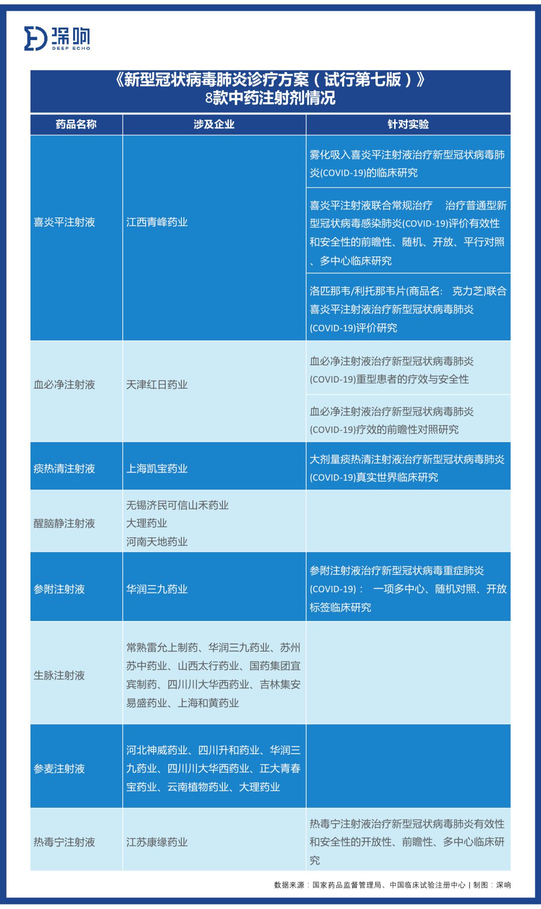
另外,在临床治疗期,中国抗疫专家团研制的“武汉抗疫方”系列,以及银黄清肺胶囊、银翘解毒片和多款中药注射剂也榜上有名。

《新型冠状病毒肺炎诊疗方案(试行第七版)》
国家卫健委
在海外疫情爆发之际,这些药物跟随中国医疗专家队的步伐,开启了紧急出海抗疫的步伐。
3月12日,中国政府派遣的由国家卫生健康委和中国红十字会组建的专家组一行9人携带由以岭药业捐赠的10万盒连花清瘟胶囊,以及其他大批医疗救治及防护用品等物资从上海飞赴罗马,支援意大利新冠肺炎疫情防控工作。此外,3月初以岭药业已经捐赠了12万盒连花清瘟支援伊拉克疫情防控;康仁堂的清肺排毒汤配方颗粒剂正运往伊朗捐赠。
对此,中国工程院院士张伯礼在3月13日接受媒体采访时介绍,中国援助伊拉克带去了一批金花清感,而援助意大利则带去了一批连花清瘟。这两种药在中国经过评价,是比较好的药,能够出国,能够和世界人民共享,希望也能在国外起到作用。
除了捐赠,当地已有需求也在触发中药出口加码。
据海外中药商反映,中药饮片及部分中成药销量猛增,库存紧张,经常出现排队购买现象,引发全球市场需求大增。近日,美国、意大利、荷兰、英国、匈牙利等多国中医药诊所问诊人数大增,尤其是中药饮片及配方颗粒销售量猛增至2到3倍。
据医保商会披露的信息,拥有意大利全境物流配送和连锁超市布局的鼎丰集团,在疫情之初,向同仁堂紧急订购了7000包抗疫避瘟饮,发货前又临时增加订货3000包,达到10000包,目前正在安排运输。对方表示,意大利市场需求很大,之后还将继续订货。
而在荷兰,中药材饮片需求大增,同仁堂收到当地许多批发商的饮片订购需求。
在欧洲首个且唯一为中医药立法的国家匈牙利,华人医学博士陈震博士根据卫健委及各省中医诊疗指导方案,结合本地气候和饮食等实际情况,对原方改良,用中药材熬成“化湿防瘟饮”,捐赠6000多包给华人社区日常饮用。这些防疫汤药除了在匈牙利本土销售外,也销往意大利、法国、罗马尼亚、捷克、德国、奥地利、斯洛文尼亚、克罗地亚、黑山等地。3月6日,一位阿尔巴尼亚客户从意大利得知陈震博士捐助意大利的货物之后,顺着包装上的地址,直接开车从阿尔巴尼亚过来采购了很多回去。
谁在让中药出海?
中药出海,历史已久。
1929年创建于上海,1956年西迁兰州的国有控股上市公司和“中华老字号”药企佛慈制药,从1931年就开始经营中药出口业务,根据官方介绍,佛慈产品目前已经出口到美国、加拿大、澳大利亚、日本、巴西、中国香港等28个国家和地区。其中美洲出口比重约25%左右,亚洲50%左右,欧洲出口比重较小。目前均直接出口,出口产品200多种。

据佛慈制药工作人员介绍,受疫情影响,今年国际贸易普遍启动较晚,海外中药抗疫的使用有望拉动公司中药(材)出口份额。

而早在1997年获得进出口权之后,云南白药也开始了产品出口的历程,2000年左右,云南白药已成为国内出口势头最好的中药类产品,时任云南白药董事长龙江在接受采访时曾表示,“中药的确存在着以保健品出口的现象,摆脱这个困境已经成为所有中药行业共同努力的方向。”
佛慈、云南白药只是中药出口大军中的一员。
根据中国医药保健品进出口商会统计的数据,按出口金额排名中药出口20强,其中,北京同仁堂国际药业有限公司、漳州片仔癀药业股份有限公司等大众知名度较高的中药企业榜上有名。

但从整体来看,中药出口市场并不算大。
根据医保商会统计,2017年,中药类出口总额为36.40亿美元,2018年增长至39.09亿美元。从中药类出口市场来看,出口前三甲市场依旧是美国、日本、中国香港。出口前十大市场中,印度尼西亚、德国、马来西亚和中国香港增幅达到两位数,增幅分别为62.62%、15.17%、10.39%和32.70%。
从品类来看,植物提取物市场最为活跃,中成药次之,中药材及饮片出口价格增长幅度较小,但出口数量下降明显,降幅达11.25%。传统东南亚市场持续低迷是造成中药材及饮片连续两年负增长的主要原因。

2018年中药出口品类统计信息,来自医保商会
近几年的数据显示,中药出口金额停留在数十亿美元级别,与之相比,西药制剂出口额已经突破百亿美元级别,两个市场体量相差巨大。
中药出海困难何在?
差距悬殊的出口额背后,是中药出海面临的现实困难。药物安全性是中药出海面临的最大挑战。
根据现代医学规定,药品应标明明确的化学成分,以及每种化学成分的药效学作用,甚至每种化学成分之间的相互作用对药效及毒性的影响。

诺华治疗乳腺癌药物Ribociclib的化学式
然而,中医药在此类规范性问题下常常处于模糊区间中,多数药品说明仅标注配制所用草药。部分药品在禁忌、副作用的明确上屡屡出现问题,以前文所述8款中药注射液为例,本次疫情前曾多次出现不良反应,疫情前部分品类经营已趋于萎缩,此类药物在国内已有颇多争议。
云南白药曾因国内配方保密国外公开而深陷舆论风波,便是这一难题的具象体现。

此外,中医药强调一病一方,这使得中药无法在定量上保持规范,而要严重依赖经验丰富的中医医师、药剂师。由此带来的衍生问题是,中药一方面在可靠性上多有缺陷;另一方面,符合资质要求的从业人员也成为中药在海外市场推进的难题。
安全性带来的衍生问题是审批。根据2004年FDA颁布的《植物药产品指南》,目前中药想以药品在美国上市,只能通过NDA(新药申请)获批上市。据IMS Health的研究数据显示,美国FDA批准的新药平均费用大约在15亿美元左右。另外,针对药品的审核需经过多期临床试验,实验过程以12年为最低标准,一般情况下会更长。

据FDA临床试验网站显示,包括连花清瘟胶囊在内,我国仅有10种中药通过了FDA的IND申请进入临床研究阶段,其中,只有3种中药制剂获准进入到最后的Ⅲ期临床试验阶段,分别是天士力的复方丹参滴丸、杏灵科技的杏灵颗粒以及和记黄埔的HMPL-004。
穿心莲制剂HMPL-004的临床实验因中期无效性分析结果早已被终止;
杏灵科技自从1999年公告与美国昆泰公司就合作新药“杏灵”申报美国FDA之后就没有进一步消息;
复方丹参滴丸的FDA申报时间持续了22年,至今Ⅲ期临床试验仍在进行中。
同时,中药材料涉及植物、动物、矿石类药源,监管对农药残留指标和药材本身包含的化学物质安全有求有很严格的规范。以鹿茸为例,来源的动物是否健康、危害物质含量多少、处理是否卫生,这些都是质检的标准。此外,涉及珍稀动物保护和海外动物保护组织的诉求也是药企面对的一大挑战。
最后,中药出海还需要面对的一个问题是药材的供应。药材生长有较强周期性,一轮育成少则半年,多则几年,因此颇依赖库存。
种种问题下,中药出海市场规模一直维持在数十亿美元级别,未能取得更大突破,且海外华人依然为主要消费群体。
虽然本次疫情也扩大了中药在海外市场的认知度,但现实情况是中药的海外市场空间并不高,如非本次疫情,海外市场并不是药企的拓展重点。
3月13日,华润三九即在投资者关系互动平台上表示:“公司海外业务在公司总体业务中占比极小,板蓝根有少量出口业务(近期部分出口用于捐赠)。随着国内新冠肺炎疫情得到有效控制,海外国家疫情形势日益严峻,公司已在研究中药配方颗粒等品种拓展海外市场的机会。”
海外市场碍于准入制度障碍和用药习惯原因,目前销售目标客户仍是华人为主,产品也多集中在药材或者饮片,中成药大部分是通过援助等渠道进入欧美市场。
疫情或许为中药进一步打开海外市场制造了一个机会窗口,但从更长远的时间线来看,解开中药出口难题的钥匙,最终还是要回归到科学二字上。


评论