文 | 火石调研 孙翔宇,杨周宁
责编 | 老姜
二十年来,在与病毒疫情的数次抗争中,人类对病毒的认识不断加深,全球抗病毒药物不断获得新的突破。16年来,我国遭遇两次重大疫情事件,对病毒疫情防控治疗的反思,举国之力的科研攻关,或许将深刻改变我国病毒科研的发展路径,在加快病毒科研成果转化、推动生物安全立法、完善技术储备机制、多主体联合开发、加快推动新技术转化应用等方面将呈现新的趋向,为抗病毒药物研发带来新的发展机遇。
抗病毒药物研发现状与特征
为寻找治疗新冠病毒的药物,国家科技部会同12个部门主导成立专家组,组织全国科研力量通过利用计算机模拟筛选、体外酶活性测试等方法,选定100个左右的药物在体内开展新型冠状病毒的活性实验。截至2020年2月19日,我国共有175个临床登记信息,涉及药物治疗、血浆治疗、干细胞治疗和临床观察研究等。
1. 现有药物新用:突发疫情事件凸显抗病毒药物持续研发价值
对于来势汹汹的新冠肺炎疫情,短期内研发出一种全新化合物药物不太现实,新冠病毒与SARS同源性达到80%, 且不同病毒有共同的靶点,因此,探索“老药新用”和“新药新用”是相对快速的研发策略。在临床治疗中,磷酸氯喹、法匹拉韦、瑞德西韦等抗病毒药物表现出较好的效果,而这些药物在既有适应症基础上,也在推动针对新病毒的药物研究。
表1 抗新冠病毒药物情况

注:数据截至到2020年2月19日
2. 中药治疗:中西医结合凸显支持疗效
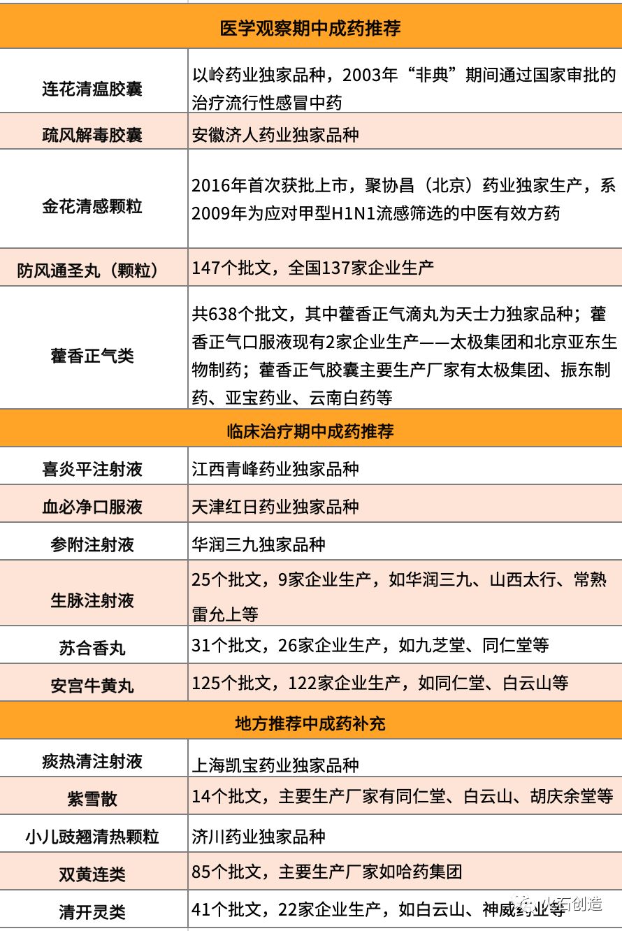
我国卫生管理部门连续发布了六版《新型冠状病毒感染的肺炎诊疗方案(试行)》,要求积极发挥中医药作用,加强中西医结合。目前,中国临床试验注册中心登记的试验中,开展中药治疗的临床研究共32个。《诊疗方案》推荐的中成药中,连花清瘟胶囊、疏风解毒胶囊等7个药品为独家品种。
表2 诊疗方案推荐中成药概况

注:根据火石创造数据库整理
3.血浆治疗:风险和收益仍有待权衡
《新型冠状病毒肺炎诊疗方案(试行第五版)》在对重症、危重型病例的治疗中,加入了“康复者血浆治疗”,适用于病情进展较快、重症和危重型患者。康复后的患者体内有大量的中和抗体,能够用来来抵抗新冠病毒。尽管血浆疗法在埃博拉病毒、流感、中东呼吸综合征等疫情中都运用过,但目前疗效尚不明确,风险和收益可能并存。目前国内共有2项临床研究正在开展。
4.干细胞治疗:小规模试用中开展前沿科技探索
干细胞针对重症患者的有效治疗是降低病死率的一个关键途径。干细胞治疗能够抑制免疫系统过度激活,通过改善微环境促进内源性修复,缓解呼吸窘迫症状。目前干细胞治疗新冠肺炎的临床试验6项,用于治疗若干重症患者,初步显示安全、有效性,但仍有待扩大临床效果。
5.疫苗研发:加大应急科研力度,形成技术储备
新冠病毒是一个新病原体,疫苗研发难度比较大、周期比较长。为确保尽早研发成功,科研攻关应急项目中并行安排了多条技术路线,包括灭活疫苗、mRNA疫苗、重组蛋白疫苗、病毒载体疫苗、DNA疫苗等并行推进,部分疫苗品种已进入动物试验阶段,预计最快的疫苗将于3月申报临床试验,但基于疫苗安全性要求高,安全性和有效性的验证需要花费较长时间,一般不会在已经取得明显防控效果的此次疫情中投入使用,但基于应对未来突发病毒疫情的需要,仍要延续相关科研工作,形成技术储备。同时,根据科技部相关会议发布,如果疫情需要,可以按照国家有关的法律来启动疫苗的应急使用,以及应急审评审批的程序。
我国抗病毒药物临床研究情况
根据火石创造数据库显示,近四年,我国开展的抗病毒临床试验数量整体呈上升趋势,临床试验数量从2016年的34个上升至2019年的85个。

图12016—2019年国内开展的抗病毒临床试验统计 数据来源:火石创造
从各药品类型临床试验数目来看,化学药品占据主导地位,中药在抗病毒临床研发中推进缓慢。化学药品共191个临床试验数目,占比72%;生物制品共71个临床试验数目,仅相当于化学药品的37%;中药/天然药物仅有3个。

图22016—2019年抗病毒临床试验各类型药物数量 数据来源:火石创造
生物制品临床试验数目中,以疫苗产品为主,临床试验数目共55个,占生物制品临床数目的77%。其中,人乳头瘤病毒疫苗、流感病毒疫苗临床试验数目较多,分别占疫苗产品临床试验数目的33%,18%。

图32016—2019年各类病毒疫苗临床试验数目分布 数据来源:火石创造
从生物制品药品数量看,共39个药物,疫苗产品共计32个,占比82%,其余为抗体和重组蛋白药品。

图4 2016—2019年抗病毒药物中生物制品类型分析 数据来源:火石创造
从化学药药品数量及创新药企,2016—2019年间,共52个抗病毒化学药品。其中,1类新药19个,主要为乙肝、丙肝、艾滋病和呼吸道合胞病毒感染治疗用药。由广东东阳光开发的磷酸依米他韦、伏拉瑞韦,由歌礼药业开发的ASC16片、ASC08片,以及由江苏艾迪药业开发的ACC007片已进入III期临床。2类新药主要为恩替卡韦、磷酸奥司他韦、磷酸氯喹等,主要用于治疗乙肝、甲型和乙型流行性病毒感染。
从区域格局看,从近四年临床试验申报数量来看,北京、江苏申报数量最多,上海市、广东省也拥有较多的临床试验数量。

图52016—2019年国内抗病毒临床实验申报数量超过8个的地区分布 数据来源:火石创造
疫情之下我国抗病毒药物研发趋势分析
(一)举国之力,将推动抗病毒药物研究获得新突破
伴随着国家以举国之力推动新冠肺炎疫情防控救治的科研攻关,我国抗病毒临床试验数量将会显著增长,近期结合大规模病患群体进行的临床研究,将进一步提升全球对抗病毒药物的认识水平。
每次人类与病毒疫情的抗争,都会促进病毒科研的突破。全球冠状病毒目前活跃在研药物已有40多个,65%针对MERS,25%针对SARS。洛匹那韦/利托那韦对MERS的研究已进入临床二/三期,瑞德西韦对MERS和SARS的动物体内实验显示有良好的药效。此外,Regeneron公司的两款抗体药物临床前实验显示对MERS病毒有效,一期安全性试验也已经开展。其他还有多款药物对冠状病毒的研究进入到临床前阶段。
(二)生物安全立法将加强病毒实验规范,塑造健康科研环境
此次疫情从首例通报到纳入“法定传染病”的曲折历程,反映出我国的基础科研对危险病原体研究仍不充分。国内虽有抗病毒相关科研重大专项支持,但由于科研实验室管理不规范,甚至出现病毒泄漏的重大公共安全事件,国内禁止了一些危险病原体的研究。2004年4月,中国疾病预防控制中心病毒病预防控制所的实验室SARS泄漏,导致9例SARS感染病例。此后,国内禁止了SARS活病毒的相关科研,只开展分子和蛋白层面的研究,活病毒相关的科研只能在境外进行。
结合深化改革委员会第十二次会议等国家最新指示,我国将生物安全立法提上议事日程,将在实验室生物安全的防范与保障,我国生物资源和人类遗传资源的安全保障等方面推动规范化,这或许会促进我国重拾已经停止的对重要流行病毒的基础研究,建立对病毒的科学理解,奠定疫情防控和药物研发的科学基础。
(三)完善技术储备机制,应对突发急性传染病疫情
自然环境中存在可能致病的冠状病毒病原体,并且在自然环境中,病毒会经过长期变异,随时有重新爆发的可能。2002年的SARS和此次新冠肺炎疫情或许将推动我国加强防范措施,完善技术储备,充分预见病毒变异的可能性,做好前瞻研究。
美国卫生研究院基本对于各种传染病都会开展研究,加强技术储备,但不一定投入生产。美国的大型生物药企,基于市场利益驱动,也会有选择性的投入资源生产储备。同时,由于疫苗在美国是公益领域,政府会投入很多钱来买单。而国内,受制于重大传染病的法律约束,一些烈性传染病只能被少数有资质的科研单位垄断,国内产学研开放的程度导致一些研究最终止步于实验室。
结合国家公共应急体系健全的最新政策精神,预计此次疫情后,国家将加强传染病药物的技术储备应急体系建设,支持具有较强研发能力的科研机构,对于此次疫情中推进的临床试验项目,持续开展研究,并作为公共项目来储备,以便面对再一次应急突发疫情事件,可快速投入临床试验,加快药物研发进程。
(四)整合多主体力量,鼓励联合开展抗病毒药物科研
整体来看,传染病药物盈利能力较低,特别是流行病药物,疾病消退后通常受众不足,导致药品销量较低。国外大药企在传染病药物上投入的创新研发相对较少,但仍关注该领域的研究进展与突破,多家制药巨头购买有潜力的抗病毒项目或收购创新研发公司。如吉利德收购丙肝病毒药物公司Pharmasset获得具有历史意义的重磅产品,强生收购Vertex的临床阶段抗流感药物。许多小型企业借助政府和FDA的资金和政策支持,投入流行病毒新药研发。以病毒药物为主攻领域的吉利德也在艾滋病、丙肝和乙肝药物上取得丰硕成果,埃博拉病毒治疗药物瑞德西韦进入临床研究。辉瑞、默沙东等制药企业会为发生在非洲的流行病研制出一些药物,捐赠给疫区的群众。
基于市场主体具有一定研发动力,但创新投入不足不持续及高校科研机构经费保障不稳定等问题,为提升应对传染病疫情的应急能力,并推动疫情期间众多科研成果能够实现有效转化,我国预计会从如下几个方面保障抗病毒科研的可持续性,一是对国家储备的抗击传染病药物研发给予资金支持,鼓励有药物研发基础的制药企业从事抗击传染病相关药物的研发。二是鼓励高校和研究机构的病毒研究,引导促进科学研究应用落地,鼓励抗病毒药物的前沿研发。三是鼓励科研与制药产业协同合作,建立完整产业链,促进抗病毒药物研发的产业化落地。四是通过相关重大专项,促使制药企业投入抗病毒药物的基础研究与产业化,支持传染病药物的临床研究。五是建立传染病药物特殊审评审批通道,加速相关药物研发。
(五)加速前沿技术的转化应用,缩短药物研发时间
本次疫情也会加速推动部分前沿技术的转化应用。mRNA技术作为前沿生物技术,还没有上市药物,产品仍未得到行业认可。但其快速构建和生产的特性使其适用于快速应对疫情,相比传统疫苗可以节省2/3以上的时间。
新冠肺炎疫情爆发后,Moderna和BioNTech等mRNA领域前沿公司,利用在mRNA领域的先进研发和制剂技术快速研制病毒疫苗,Moderna的新冠疫苗在42天内即完成研发和生产,即将开展临床试验。
国内斯微生物也利用其独特的mRNA制剂技术,研发新冠病毒疫苗。CRISPR作为热点基因编辑技术,在应对突发病毒疫情中有独特优势。CRISPR技术可以通过设计特异的靶向序列,特异性靶向病毒基因组,而不影响人体细胞基因组。
同时,该技术可以通过快速设计,在短时间内快速开发出同时靶向多个基因组位点的产品,充分保证有效性,并可同时针对多株通过变异而产生耐药性的病毒。美国哈佛医学院团队已快速开发了治疗新冠肺炎的CRISPR技术,可以特异性的靶向肺部,精确清除新冠病毒基因组,正在开展一系列安全性和有效性评价。
结语
本次新冠疫情将会推动我国生物医药行业的发展,病毒科研与产业也将迎来飞速发展的黄金时期,并促进我国医药创新的迅速转型。
医药健康行业应重视基础研究,提高创新转化,加快药物研发响应,迅速开展制定突发疫情研发预案等各项工作。企业、科研院所与医院应该优势互补、形成合力,加速研发疫情防控药物。
随着公共卫生体系的完善和抗病毒药物研发生产储备的建立,相信重大疫情再次爆发时,公共卫生应对、药物快速研发和临床试验能够有条不紊,有效控制疫情的扩散。


评论