记者 |
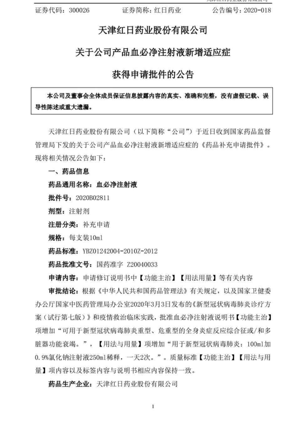
继连花清瘟新增新冠肺炎适应症后,红日药业收盘后发布公告,表示公司产品血必净注射液获批用于新型冠状病毒肺炎重型、危重型的全身炎症反应综合征或/和多脏器功能衰竭。
根据中国临床试验注册中心网站信息显示,共有两项血必净注射液用于新型冠状病毒肺炎的研究开展,一项研究实施负责单位为荆州市第一人民医院,另一项为广州医科大学附属第一医院。
后者研究负责人为钟南山、宋元林、邱海波、黎毅敏、刘晓青。一位来自中药CRO公司(CRO公司是医药研发合同外包服务机构,承办药企的临床试验项目)的从业者表示,此次血必净获批新适应症所依据的临床试验可能为后者,但后者目前未披露相关的临床试验数据。
此项临床试验为非随机对照临床试验,纳入标准中有一项要求肺炎严重指数( PSI)Ⅲ)Ⅲ-Ⅴ级或 氧合指数(P/F)≤300 mmHg,患者属于重症或者危重症,多处于急救状态,因此很难开展随机对照临床试验,多为非随机对照临床试验。
“这个新增适应症不意味着血必净注射液已经成为了特效药,这个适应症还是针对全身炎症反应综合征或多脏器功能衰竭,炎症仅是新冠病毒的一个表现。”上述从业者表示。

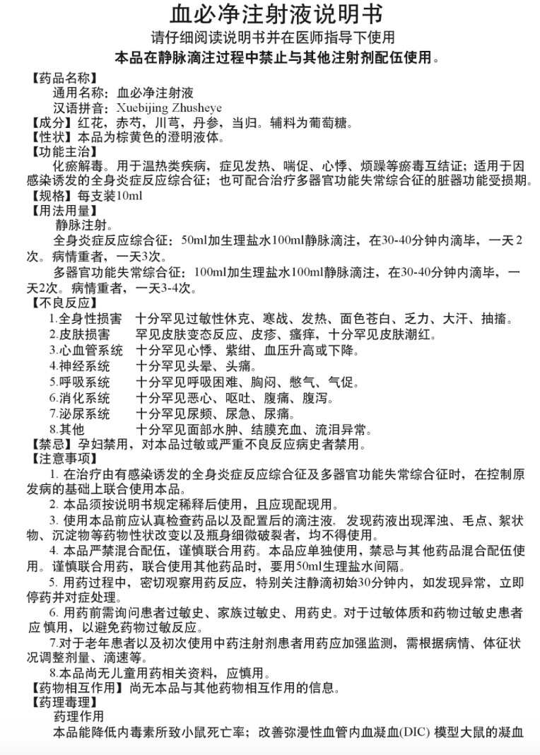
血必净说明书显示,其功能主治“化瘀解毒。用于温热类疾病,症见:发热、喘促、心悸、烦躁等淤毒互结证;适用于因感染诱发的全身炎症反应综合征;也可配合治疗多器官功能失常综合征的脏器功能受损期。”
而其之前的药品说明书,已经包含了所有感染用途,因此上述从业者认为此次新增并不能够算是真正的增添新适应症。在临床治疗过程中,针对感染诱发的全身炎症反应综合征,血必净是一款常用药物。
此前也有多名学者发表了关于血必净注射液用于全身炎症反应综合征伴发器官功能障碍的研究,证实用血必净治疗全身炎症反应综合征伴发器官功能障碍患者,可使症状得到改善。
“临床治疗全身炎症反应综合征伴发器官功能障碍没有特别好的治疗方式,血必净是比较明确的,这个适应症不管批不批,抢救都很可能要用上,不用也没别的可用。”上述从业者表示,血必净此次的新增适应症已经不止是医学范畴的考虑。
根据4月10日,红日药业发布的2020年第一季度业绩预告,红日药业主力产品血必净注射液作为疫情用药,销售量较上年同期大幅增长,但因2019年度该产品参加医保价格谈判后纳入新国家医保目录,医保支付价格较原市场价格下降46.54%,所以,收入与上年同期基本持平。此外,一季度空白地区医院开发进度迅猛,为后期销售增量提供了强有力的保障。
4月14日国务院联防联控机制发布会传出消息,金花清感颗粒、连花清瘟和血必净在此次疫情中发挥的重要作用和取得的良好临床证据,国家药监局已经批准将治疗新冠肺炎纳入到“三药”的新的药品适应症中。这也意味着,金花清感也获批了新冠相关的适应症。



评论