文|连线Insight 关渡
编辑|水笙
4月21日晚上7点多,有博主在微博爆出,虞书欣、赵小棠、许佳琪、孔雪儿等多位《青春有你2》参赛训练生的后援会,齐齐在微博开启了“all in”模式,原因在于有消息声称接到节目组最新通知,需沟通粉丝禁止公开集资或battle,坚决禁止在公开渠道晒购买的物资。
为了避免日后训练生无资金支持,这些粉丝后援会号令声起,纷纷在微博发布“紧急通知”,希望粉丝们进行紧急冲刺,一次性投入所有预算全力以赴,来保住自己支持选手的C位或者下一轮名额。
“奶卡,投票,积分全投!”“今晚全部all in!就是干!”“为荣誉而战!”“不要觉得现在这个名次还可以,谁都不能抱着侥幸心理!”慷慨激昂的文案在相似的时间节点上线,调动起了粉丝们的打投热情。
“奶卡”,指的是购买《青春有你2》独家冠名商真果粒花果轻乳的一箱产品,可以兑换15个“助粒值”为训练生助力,以及5个“果粒值”解锁福利和应援。
在2018年《创造101》在多个社交平台被质疑4000万集资去向成谜之后,“集资”这一行为在粉丝群体中变得隐蔽了起来。但如今,一场悄无声息的紧急冲刺在各训练生的后援会微博里进行。
后援会微博中关于这场“紧急冲刺”的内容已经删除,但攀升的数据却证明这一夜真实存在。
截至目前,在河粉(“SNH48系”粉丝的统一称呼)组建的用于统计总选举各家集资金额的网站里,《青春有你2》饮料榜总额高达2936.05万,而这个数值在4月20日为2082.97。这组数据意味着,在短短两天里,粉丝为余下的练习生砸下853万购买真果粒饮品。

4月21日起,饮料增长迅速攀升,图源饺子榜微博
除了真果粒外,更多品牌商花样百出。黑人牙膏为了卖电动牙刷,让选手一边刷牙一边唱rap。《青春有你2》已经成为大型偶像带货现场。
粉丝不容小觑的氪金实力,让《青春有你2》成为近期最吸金的节目。
1、粉丝的热情是集资的动力
2004年的《超级女声》是国内最早的选秀节目,在不断的淘汰、选拔、晋级之中,评委和大众评委是辅助淘汰方式,选手在场外观众中的支持率是晋级的主要通道。
有一个画面依旧刻在人们的印象里,在2005年的《超级女声》冠亚军拉票战时,“玉米”、“笔迷”在街头巷尾举着大幅海报、逢人便喊口号请求投票,热闹程度,堪比过年。
而到了2020年,《青春有你2》成为了声量最高的选秀节目。
相似的故事依旧在上演,只不过没有了海选阶段,训练生们直接由经纪公司选送,接受导师和互联网的检阅。
女团综艺在诞生之初便具有“养成”属性,满足了粉丝在偶像养成过程中的参与感。
在《青春有你2》中,节目把更多的决定权交给了粉丝,他们手里的票,已不仅决定了训练生能否出道,还可以为其投票挑选适合的歌曲。

图源爱奇艺青春有你微博
《青春有你2》进入小组对决公演阶段,剩余的训练生分为AB两组,针对同一首音乐进行舞台对决,至于考核曲目,则由爱奇艺用户来决定。
在4月11日的节目正片中,爱奇艺推出了“为她选择考核曲目”的互动选项,用户可以在官方给出的5首主题曲中为支持的训练生投票。
根据爱奇艺官方数据显示,在这项功能推出后,有96%观看过该期《青春有你2》的用户进入了页面并参与了互动,在活动上线1小时内,关于曲目选择的话题评论量就迅速突破了10万条。
爱奇艺的普通用户可以同时助力节目里不同的九个人,VIP的次数为十次。
助力次数对粉丝的影响很大。2018年《创造101》播出以后,腾讯视频内非会员的点赞次数为11个,而会员的次数则高达121个,在节目播放中途,点赞机制改为每人每天只能为一位选手点11个赞,想要多次进行点赞需要购买定制卡。
这样的点赞机制为腾讯视频实现了快速会员拉新。21世纪经济报道曾提到,企鹅影视高级副总裁马延琨在节目中期就对记者透露,节目已提前完成并超出了拉新会员的KPI。
《青春有你2》中,虽然会员和非会员的票数差仅为1票,但爱奇艺也是挖空了心思想要把普通用户转化为会员。
爱奇艺上线了“奇观”一键解锁训练生相关资料、助力功能,以及多视角观看的新角度,“虞书欣直拍”等相关关键词一度飘在热搜上。
除了正片之外,《青春有你2》还有《青春加点戏》、《青春有你2会员升级版》两档节目,前者是以训练生们为主角的沉浸式角色体验剧情真人秀,后者则是正片的衍生节目。

图源爱奇艺青春加点戏微博
值得留意的是,这两档节目均为会员节目。尤其是升级版,是为会员用户专门拍摄大量素材后进行的精选剪辑。
裂变的衍生IP,意在让训练生能够有更多展现机会。在正片未播时也能填补空窗期、持续热度,吸引更多粉丝,从而转化为爱奇艺的会员。
另一方面,在通过会员专供节目中看到训练生更生动、更立体表现之后,粉丝会产生通过投票帮助训练生获取更好的资源、实现梦想的想法。
粉丝在改变节目内容走向的同时,也在为决定权买单,其方式就是氪金。
由于同时段并发多个battle,饭圈交易平台桃叭APP在4月11日发公告称数据库过载、支付渠道反馈拥堵,导致订单出现“无法显示”、“显示延迟”等问题。
桃叭APP被挤“崩”的背后,是粉丝为训练生助力的消费热情。尤其是,4月10日,孔雪儿后援会与赵小棠后援会开启限时battle,败方向对方提供奖励。最终,双方后援会在8个小时的battle中共集资68万,孔雪儿粉丝用超37万的总额获得了赵小棠粉丝的15张奶卡和3箱饮料。
2、偶像带货,粉丝买单
“林凡,你能一边刷牙一边rap吗?”在宿舍的洗手间里 ,一位训练生一边哼着歌曲旋律一边挤牙膏反问训练生林凡。
林凡嘴里含着牙刷含糊不清地回应:“当然能啊。”但面对着镜头尝试一番之后,林凡放弃了,“不行不行,这个密泡小苏打牙膏泡泡太多了。”
值得留意的是,出现在两位训练生手里的和电动牙刷均是赞助商黑人牙膏的产品。

林凡尝试边刷牙边rap,图源黑人牙膏官方微博视频截图
在《青春有你2》里,训练生们在起早贪黑练习之外,还背负起了为赞助商们带货的任务。原因在于,他们在成长过程中迅速积累了一群信念坚定的粉丝。
什么是偶像?《创造101》总制片人、企鹅影视高级副总裁马延琨曾表示,“与其他艺人产品相比,偶像最大的不同在于一定要有粉丝逻辑,他们是具有粉丝基础的艺人。”
粉丝是偶像的底气,也是其获得品牌青睐的最主要原因。
《创造101》、《偶像练习生》是两座大山,在这之后,包括《创造营2019》、《以团之名》等在内几档偶像养成节目的造星效果,都没能有大的声响。
在所有的综艺类别里,偶像养成类节目颇受品牌青睐,而其他综艺的吸引力在下降。
据毒眸报道,2018年合作品牌最多的综艺是《中餐厅第二季》(14个),合作10个以上品牌的综艺有2档;而到了2019年,《青春的花路》的12个合作品牌成为最多的综艺,合作10个以上的综艺只有1档;《向往的生活》《中餐厅》等合作品牌数出现了骤减一半甚至一半以上的情况。

图源腾讯视频创造101微博
但GM、耐克、松下电器等知名品牌都成为了《青春有你2》的赞助商。借助从不停歇的热点与深度广告互动,节目组和品牌商通过让训练生与产品捆绑、直接在节目里带货,赚得钵满盆满。
在这一场盛宴里,最不能缺的就是流量。《青春有你2》在节目设计之初就奔着流量走。
播放期间,最先出圈不是唱跳俱强的训练生,而是频繁登上热搜的“小作精”虞书欣。话题性、争议性带来的流量,才是资本、节目组、赞助商和选手看重的。
实际上,如今的爱奇艺系、腾讯系的偶像养成节目,最爱的就是带着争议的选手,《创造101》里,杨超越凭借自身话题,让节目频频登上热搜。王菊也靠个性鲜明完成了逆袭。
“人设”的重要性已经超过了才艺本身,而争议则带来持续的关注度和话题。
就算没有追过《青春有你2》的正片,但大部分人也在微博、豆瓣等社交平台吃到过冰清玉洁、“淡黄的长裙”和“reader”的瓜,不自觉间为话题添一把火。

在B站,“淡黄的长裙”相关视频Top1播放量已经超过1500万
矛盾、冲突成为节目初期的传播重点,训练生靠个性和负面新闻频频出圈,节目组对这些爆料带来的热度也乐见其成。
毕竟,相比于才艺,热度、人气才是品牌商选择赞助的关键。
真果粒是站外唯一助力通道,粉丝购买产品之后可以获得助力值。截至4月23日12:30,饮料榜总额高达2936.05万,这意味着唯一的站外助力通道真果粒,已经依靠《青春有你2》的获得了近3000万的销售额。
黑人牙膏通过让人气训练生拍摄创意广告,通过舞蹈等形式,让训练生带动热度。除此之外,粉丝可以通过集“密泡能量”为训练生应援投票,以此来帮助训练生获得资源。获取“密泡能量”的方式有很多,比如在京东活动页完成关注、加入会员,以及种草、拔草等任务,集得三张“冒泡卡”之后可以获得1次抽奖机会。
连线Insight发现,黑人京东自营官方旗舰店的一款参与活动的产品,将于4月28日0点开抢,目前已经得到了31.1万的关注。

黑人京东自营官方旗舰店商品页面,图源京东
苏菲的玩法也很相似,推出“魔力榜活动”,通过解锁限量礼盒玩法吸引粉丝应援。据连线Insight统计,天猫苏菲官方旗舰店标着“青春有你2同款”的产品,销量共计1495份,总销售额约为9.07万。
目前,《青春有你2》在经过一轮淘汰之后,还剩下60位训练生,品牌与训练生深度捆绑、营销的玩法尚未全部推出,相关销售数据还未披露。不过,《创造101》就是一个可以参照先例。
中华牙膏曾在《创造101》时,发起了点赞活动,点赞数最高的选手可以成为品牌代言人。粉丝的疯狂可以从数据中窥得一斑:中华牙膏的网络销量提升268%,品牌知名度提升16.1%,好感度提升14.1%,购买意愿提升了12.5%。C位孟美岐拿下了中华牙膏的代言席位。
相比于以往强行植入的突兀硬广,投票和软性植入的方式显得更加温和、不会引起反感。并且能够给予训练生资源上的支持,受众的参与度高、稳定,能够有效解决赞助商获客成本高企的问题。
随着节目的推进和热度的持续,其他尚未有大动作的赞助商也会解锁营销新玩法,《青春有你2》的带货数据是否会超越《创造101》?
3、IP变现的生意
网络综艺的赚钱手段大致有三种:冠名、植入、IP。但由于国内衍生品市场尚未成熟,IP一向是被忽视的部分。
直到去年,据营销娱子酱报道,2019年Q1与去年同期相比,综艺节目赞助品牌减少了20%,大量综艺项目因招商问题夭折,视频网站光靠广告收入挣不了大钱了。因此,在这两年的网综中,打造IP、开发衍生品成为各平台共同的选择。
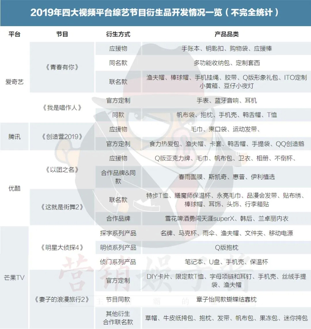
2019年,各大视频平台就在开发综艺的衍生产品,并通过官方出售周边。比如,应援物、联名款、节目同款、官方定制,产品包括帽子、鞋、T恤等服饰,手表、耳机、音响等电子产品,以及杯子、毛巾、抱枕等生活用品等。

2019年四大视频平台综艺节目衍生品,图源营销娱子酱
“每档综艺都有想要传递的价值观,也都有对应的核心受众,每一档节目都可以开发对应的衍生产品。”芒果TV衍生品开发总监李志博曾说。
偶像养成节目的受众比起其他综艺节目,受众的画像更为清晰,即年轻的女性为主,喜好风格在一定程度上也会追随偶像。
《青春有你2》的周边销售,被放在爱奇艺商城里。
节目开播以来,爱奇艺商城不断更新着周边产品,包括官方应援物,节目同款饰品、服饰,以及护肤和彩妆,共有约180个商品。
几天前,爱奇艺商城微信公众号上线了“青春扭蛋机2.0”的活动,2.0扭蛋机共设4台,每个扭蛋机里随机装着该组别其中一个训练生的的Q版形象,Q版形象分别对应《青春有你2》的60强选手,扭蛋机会30元一次。
粉丝们的买单意愿高涨。在文章的留言区里留下了不少粉丝的扭蛋经历:“隐藏款扭到吐血也扭不到”“扭了八次,扭了一堆别人的”“我想要扭陆柯燃,结果扭到了林凡,金子涵,李依宸,林小宅……我太难了”。
不过,相比于为训练生投票的粉丝来说,购买周边的粉丝还是少数。
连线Insight在爱奇艺商城观察到,截至4月24日凌晨,在180款产品中,仅有26款售价30元的舞台记录明信片销量均过百,其中三款明信片销量过千;其他产品与剩余两款明信片销量均未过百;抱枕、笔袋、随行杯、手机壳、小风扇等周边产品有一定销量;节目同款耳环、发饰、项链等产品销量很低,甚至有不少为零。

明信片与饰品销量对比,图源爱奇艺商城
据连线Insight统计,明信片总销量为12863份,销售额共计38.59万元,其他产品销量共计865份,销售额共计约为3.9万元。
《青春有你2》的播放过程中,各方围绕着节目设计产品,以便趁热度销售出去。一旦节目结束,热度将会迅速消退,即使后续成员出道后,依然会有粉丝追捧,但不会再有这么高的关注度了。
不过,新的选秀节目将会很快接上,吸引又一波新的粉丝来氪金,之后的节目里,又将出现多少新玩法?


评论