25日,上海两大老牌券商国泰君安和申万宏源同时开策略会。基金君把两者的策略会干货整理了一下,前面是国泰君安的,后半部分是申万宏源的。股票已经重点标注给你们了。自己把握哈
国泰君安首席宏观分析师任泽平指出,股市熊市已经结束了,步入正常市,存量博弈下结构性行情,股息率机会和风格切换有待于25万亿理财入市。
国泰君安首席策略分析师乔永远同样表达了其对明年A股市场的信心,预计2016年A股可能上升到4500点,增量资金入场将引导明年的股票市场,在明年春季A股大切换之前,建议主要把成长股 作为进攻性配置的方向。
值得一提的是,国泰君安证券研究所所长黄燕铭在会上的致辞“任泽平的宏观研究,乔永远的策略研究,林采宜的大类资产配置研究是国泰君安研究体系三足鼎立的重要组成部分。”非常巧妙的“调停”了此前传闻的内讧门。
以下为2016年国泰君安策略会干货汇总
宏观团队
世界经济三轨运行,复苏进程不同步及货币政策节奏不一致引发资本流动加剧和金融市场波动。中国经济增速换挡从快速下滑期步入缓慢探底期,未来经济L型,但仅是加杠杆下的弱平衡,金融风险事件将逐步显露。
经济结构将发生巨变,从重化工业向高端制造业和现代服务业升级,凤凰涅槃。四季度经济在微刺激和信贷放量推动下,环比有望暂稳。2016年一季度再下台阶,全年GDP增长6.5%。
美元强势周期叠加中国增速换挡,大宗商品价格底部盘整。需求低迷和产能过剩,国内通缩持续。货币继续宽松,负利率时代来临,预计2016年还有1次降息5次降准。人民币纳入SDR概率较大,国企改革将启动混改试点,注册制改革有望重启。
流动性宽松和宏观资产回报率下降引发金融机构资产荒。股市熊市已经结束了,步入正常市,存量博弈下结构性行情,股息率机会和风格切换有待于25万亿理财入市。债市大涨后小调,中期继续看多,留意杠杠和期限错配风险。房市总量放缓结构分化。美元强势周期。大宗底部盘整。
策略团队
旧常态下,市场往往在施工旺季之前博弈低估值股票的上涨空间。新常态市场则需要微观数据的逐步确认,才能够形成明显的风格方向。外部资金价格在15年下半年已经快速下降,这也会成为春季大切换的重要催化剂。在春季大切换之前,我们仍然建议主要把成长股作为进攻性配置的方向。需要注意,如果稳增长预期在市场更快出现,春季大切换可能提前半个月到一个月时间。
全年来看,震荡放大,注重择时。我们对股票市场的机会仍然乐观,2016年全年市场的波动空间将在3200点到4500点的核心区间内实现震荡。择时策略的重要性将进一步提升。风险偏好降到冰点时仍然是最好的买点。可以预见,个别性的信用风险将在16年出现上升,可能带来股市低估与好的买点。
投资十三五,坚定对转型和长期的乐观信念。行业配置更为侧重成长性:一是高端制造业,如信息技术、生物产业、高端装备、节能环保。二是现代服务业,如大娱乐、大健康、大文化。三是移动信息产业。春季大切换期间,应更注重配置业绩基本面逐渐好转的行业及公司,如金融、交运、地产基建链条等。主题投资方面,我们认为经济结构转型和对外开放布局勾勒2016年主题投资的两条清晰主线,着重推荐消费服务升级的90后消费、体育、教育、信息经济主题以及十三五的自贸区、美丽中国主题。
债券团队
不发生汇率冲击情况下,宏观面继续探底和货币政策保持宽松同时存在,债券收益率曲线呈现小幅震荡平坦化下行的概率较高,不过需要关注去库存尾声之时,工业品价格出现剧烈反弹带来的负面冲击。
随着供需因素导致的“缺资产”状况边际改善,信用债的决定因素可能重新回到基本面,经济探底过程中的尾部风险有加大的可能性,同时也不排除经济出现异常的边际改善带来的流动性冲击导致信用债组合被动去杠杆,不过,系统性信用风险爆发的概率不高。建议关注流动性溢价较高的资产,如地方债、资质较好的私募债、PPN、资产证券化产品、次级债等等。
银行团队
年底前,预计会有一轮由增量资金进场预期下的估值修复行情,反弹幅度在25%-30%区间。增量资金进场预期本质是一项正向期权,不管最终兑现与否,反弹均可参与。
根据增量资金进场的节奏,反弹分两个阶段:第一阶段为预期阶段,增量资金尚未进场,存量资金提前躁动,首推高弹性的南京和宁波银行;第二阶段为兑现阶段,增量资金开始进场,首推高分红的中行和建行。若预期没能兑现,反弹结束,第二阶段落空,需密切观察增量资金进场情况。
2016年,预计银行板块依然表现为波段性机会,而非趋势性机会,经济何时真正企稳将成为判断板块波段性机会的关键性观察指标,预计下半年机会大于上半年。重点推荐最具市场化和创新基因的兴业银行和民生银行。
非银行团队
未来两个月重点推荐券商板块,从交易层面来看,目前的市场风险偏好有逐步提升的趋势,券商作为高风险偏好品种受益;从基本面情况来看,四季度是券商板块业绩拐点。
估值来看,券商的估值仍较低;催化剂的角度来看预计随着市场的企稳,后续国有企业资产证券化等政策仍将继续推进。因此在目前这个位置上仍然看好券商的投资机会。
立足明年,我们的主题研究方向有三个:
第一个机会来自于供应链金融。随着金融管制的放松,金融与实业的融合正日益深化,供应链金融能够在经济新常态中改善整条供应链的效率,提升参与主体的盈利能力。我们预计未来几年参与供应链金融的上市公司将进入到业绩释放期,投资机会将不会少。
互联网金融的机会也需要得到关注,尽管市场对于相关监管政策表现出一定的担忧,但我们需要注意到一个快速成长的金融子行业需要监管的正确指导,我们认为互联网金融的野蛮生长时代将会结束,未来我们将步入去伪存真的投资模式中。
从经济转型需要的角度来看,国企改革明年大概率继续推进,考虑到监管导向目前非银板块内券商和多元金融的资产证券化推进概率较大,国企改革主题也是一个重要方向。
房地产团队
房地产迈入长周期拐点,“去库存”背景下,我们谨慎看好2016年地产基本面。
销量、新开工、投资水平基本与2015年持平或略有调减,因此,对于由基本面催化的板块行情我们抱以谨慎态度,此种情形之下,我们依然看好结构性行情的演变,以“转型牛”和“区域主题”为代表,区域主题请关注于珠海、大深圳、川渝和武汉布局的上市公司。维持行业增持评级。
具体我们推荐:1)龙头房企全面受益于降息降准和再融资全面松绑,资产负债表边际改善最为明显,推荐:保利地产、招商地产、万科A、华侨城A;2)旧貌换新颜(强调新路径、新机制、新模式):国企改革类、转型类重点推荐:苏宁环球、宝安地产、格力地产、世荣兆业、天健集团、广东明珠;3)新北京主题:华夏幸福、荣盛发展。4)港股受益:花样年、绿地香港、彩生活、碧桂园。
传媒团队
国君传媒2016年度策略:科技与创意融合构筑第一生产力
1.成长描绘估值溢价,业绩构筑安全边际。截止到2015年三季报,传媒板块收入增长34%,净利润超23%(仅次于非银板块)。互联网板块表现突出,前三季度增长超119%,影视、游戏领域展示出良好的成长性(分别同比增长41%和33%),我们预计随着用户加速到位带来的规模效益及品牌效益的提升,互联网板块的公司有望迎来业绩拐点。坚实的业绩根基构筑了板块安全性,成长性则带来了持续高估值溢价。
2.科技融合创意,首推VR与IP运维。我们认为创意与技术作为提升产业附加值的两个核心要素有望在个人消费领域加速发酵,此两个要素有望2016年在VR和IP变现两大领域主题。(1)VR领域产业链长;国内外一线消费电子公司产品(包括Oculus、索尼、三星、3Glass)望快2016加速推出高性价比产品;游戏与观看性视频供给量有望在2016年大幅度提升。(2)IP变现:通过社交网络的粉丝效应带来产品低成本高效率推广;制作与创意能力提升带来产品多形式变现可行;2016年包括《盗墓笔记》《紫川》《诛仙》在内的一线IP望上架供消费,带来持续的催化剂发酵。
3.优势延伸,模式再造。经济换挡期背景下,传统制造业在过去的主营业务遇到成长瓶颈后,转而探索转型高附加值的互联网传媒细分子行业的趋势有望延续领域。市场性偏好加速提升的趋势线,我们预计传统企业向一二级市场估值差高的教育、体育、VR及IP运营等细分子行业转型,以获取盈利能力与估值的双重提升有望延伸。同时向面对厂家提供服务向成为面对消费者提供服务的模式延伸也有望构筑更广阔的市场空间与全新的盈利模式,如从卖场销售到社交电商。
2016年核心标的推荐:岭南园林、引力传媒、万达院线、中文在线
建筑团队
建筑行业后两个月及年度策略观点—布局转型穿越周期,埋伏下滑等待U型行业突破。
行业总体情况:建筑行业整体业绩正在寒冬,短期仍旧无企稳迹象。经济下行压力下,稳增长扩大基建投资似乎是必然的趋势,但政府祭出的城市管廊、海绵城市及PPP等几面大旗目前仍旧无法令市场对建筑行业预期发生根本变化,建筑行业业绩下滑之程度可能也已经透支了市场对建筑业的整体预期。
覆巢之下无完卵,建筑业公司纷纷寻求转型突破。转型带来的是未来成长的新逻辑,目前时点来看,一方面转型已经处于即将兑现预期的时间,另外一方面市场风险偏好可能会趋势性提升,两方面将使得市场对于转型个股的估值重构。
建筑业整体业绩下滑程度,可能已经使得市场对建筑业整体前景的悲观预计突破了未来实际有可能发生的程度,建筑业业绩若进一步下滑很有可能将直接带来社会就业的问题,政府大力提倡城市管廊、海绵城市、一带一路及PPP模式也将逐步深化,一旦相关政策进入成熟期,建筑业将迎来U型突破的格局,而这个时点很有可能在2016年到来。积极布局已经跌破未来最坏预期的个股等待U型突破。
商贸零售团队
与前几年不同的是受电商分流影响逐步减轻,更多是受宏观经济放缓、国内终端需求萎缩及低CPI所致。我们认为,渠道未来焦点在于电商发展,电商整体增速下降意味着分流下降,同时也意味着电商规模及格局趋于稳定,电商新技术尤其是移动互联网技术运用使得黄金、生鲜及农产品等品类触网概率增大,跨境电商发展也对国内渠道依赖度下降。品牌类企业未来将受益社会化渠道及营销效率改善;
投资机会仍主要来自主题发酵及个股转型。渠道类企业大多围绕互联网+进行,产品连锁类大多围绕品牌化及产业链延伸:
1)IPO重启。创投及创投服务企业迎来机会,推荐深圳华强、深赛格;
2)跨境电商及互联网重塑。外贸转型使得政策持续力挺跨境电商,双十一会是互联网主题催化剂,推荐步步高、苏宁云商、永辉超市;
3)北京环球影城动工。无论题材性质还是项目属性,环球影城都跟去年我们力推的迪斯尼主题非常类似;迪斯尼继续推荐豫园商城、百联股份;
4)国企改革。区域改革近期有发力趋势,重点关注广州、深圳、上海三地,推荐广州浪奇、深赛格、农产品、老凤祥、益民集团。
交运团队
全球贸易与中国投资均处于调整转型的新常态
1、新常态高估值。全球贸易与中国投资均处于调整转型的新常态,交运公司以收入驱动的利润表在2016年将面临更大的挑战。低利率导致估值远高于一级市场,对低风险偏好投资者吸引力不足。
2、先转型后周期。我们判断2015年四季度周期品或有反弹,但2016年上半年交运投资机会仍然来自转型与改革,而不是周期。
3、新逻辑新公司。经过两年多的市场估值上行,原有的投资逻辑逐渐进入了估值弹性较低的验证期,风险也许大于机会。新的转型与改革逻辑仍会出现,快递和物流等新业态上市公司,将成为未来交运投资的焦点。
各板块的看法
航空:等待四大航反弹窗口
1、相对看好12月四大航的反弹,但明年上半年不确定性加大;2、2016年的不确定性来自上半年国际航线的供求反向变动风险;3、下半年迪士尼效应是利润改善的关键所在,实际效果需要观察;4、我们看好民营航空的长期表现,但同时民营与国有航空公司的估值差也已经反映了市场的预期。如果汇率风险能够进一步释放,四大航的投资机会将出现。
航运:改革驱动的整合
1、航运公司的主要看点在于政府主导的整合,未来表现需要等待方案公告,我们谨慎乐观;2、行业仍然处于新常态,周期性的机会有待于预期的下调;3、国企改革可能会降低航运公司的波动性,从而影响长期投机价值。
公路港口机场铁路:低风险加杠杆
1、当下的机会来自于高信用评级的基建公司,在低利率环境中加杠杆;2、基本面仍然处于新常态,尤其是上半年需要警惕业绩不达预期的风险;3、铁路与机场将成为改革事件驱动的板块,因估值弹性较低,选时很重要。
物流:新逻辑新公司
1、经过两年多的市场估值上行,原有的投资逻辑逐渐进入了估值弹性较低的验证期,风险也许大于机会;2、注册制的进展对于板块整体估值有着重要影响;3、新的转型与改革逻辑仍会出现,快递和物流等新业态上市公司,将成为未来交运投资的焦点。
煤炭开采团队
2016年煤炭行业策略观点:行业有望迎来供给收到的反弹机会。
1、 煤价仍将下跌,跌破现金成本。煤炭下游最重要的需求为地产、基建,2016年整体投资增速大概率仍会下降,带动煤价下跌。大部分煤矿生产现金成本在80-150元,对应到秦皇岛港的运输成本为200元,在目前370元的情况下,2016年大概率跌破很多煤矿的现金成本。
2、 行业将出现大面积倒闭和整合潮。跌破现金成本将使得很多煤矿开始主动关停,2015年已经出现龙煤、潞安等公司大面积裁员,2016年煤矿裁员、倒闭将会大规模出现。由此将被动出现整合潮。
3、 煤炭板块有望迎来供给收缩对应的反弹机会。我们认为2016年板块将出现类似2015年8月猪价、9月份镍等有色金属供给收缩带动股价上涨机会。此外转型仍然是行业一个重要关注点。推荐:瑞茂通、山煤国际等标的。
有色金属团队
有色板块接下来的行业观点为:
1)继续重点关注成长。成长股仍然是后期的配置重点,重点关注以下主题:①新能源汽车:继续主推“一题两翼3+1”,即:锂矿和电控系统两翼受益于新能源汽车主题,重点跟踪海内外矿山的投产进展,标的为天齐锂业、众和股份、赣锋锂业、正海磁材。②C材料延伸。063包括金刚石材料、石墨材料等新材料。③关注行业倒逼或者企业自主意愿下的转型。
2)基本金属:阶段性配置机会,需要继续探讨时点。金属价格已经跌至底部区域,近期包括嘉能可、美铝等均海外巨头宣布部分停产,国内去产能也有望明年逐步兑现,供给端的收缩将带来价格的阶段性回升。
3)稀土:利空出尽,后续利好可以期待,但幅度可能有限。
4)黄金:继续看淡,加息会继续抑制金价上涨的幅度。
建材团队
2016板块机会来自传统周期反弹与转型的共振
1、传统周期品,反腐之后仍需走老路,基建和地产投资有望底部恢复,2015年中西部地区水泥为代表的需求断崖式下跌,2016年底部确认后有望有所恢复,而2016年很可能发生行业大规模的并购整合,来自于两方面,首先是两大央企集团,中国建材集团及中国中材集团的整合近在眼前,牵涉5亿吨的水泥产能(占全国的约20%),而龙头企业山水水泥的债务违约,或导致连锁反应,小企业可能年关难过;从供给和需求端,我们对2016年的传统周期品仍有中级别行业的期待;
2、地产后周期的品牌消费,2015年Q3地产后周期产业链品牌建材销售收入同比明显回升,趋势我们认为有望延续至2016年上半年,品牌建材企业仍将演绎毛利率提升,集中度快速上升的逻辑,而收入端的回暖将带来估值的提升,我们认为地产后周期的品牌建材基于存量改造的市场有望走出长牛;
3、转型及改革,结合互联网对传统行业的改造、新材料领域的交叉渗透及传统国企改革背景下的资产整合;对应公司原有的投资逻辑被颠覆,投资机会将出现。
石油化工团队
2016对油价的判断依旧维持不变
展望未来2-3年,我们对油价的判断依旧维持不变,中枢50-70美元/桶,2015年油价见底,化工行业去产能接近尾声,跌价损失因素淡去之后,我们依然看好涤纶产业链(包括涤纶、pta、px)和炼化行业的向上周期,推荐恒逸石化、荣盛石化、桐昆股份、上海石化、中国石化。
展望2016年,鉴于油价低位和油改渐进尾声(我们认为油改最后的上游勘探权的放开和出售在油田资产价格底部进行的概率不大),我们认为能源改革更大的机会来源于天然气行业,国内天然气行业供需关系的逆转和油价的低位带来下游燃气管网的盈利提高和用气工业行业盈利的恢复,乃至整个天然气产业链的景气向上。
重点推荐新奥股份(国内民营能源龙头新奥集团资产不断证券化的主要平台)和胜利股份(燃气管网领域的外延式扩张值得关注),相关受益标的广州发展、四川美丰。
基础化工团队
化工行业整体仍处于去产能周期
国内新增产能尚在集中释放,化工品需求受经济形势影响而逐步放缓,进口替代进入尾声,行业整体经营效益不容乐观。子行业延续分化,环保是重要变量。
因此我们避开传统,拥抱新经济、新成长,三方面选择投资方向。
(1)大农业种植、农村互联网。随着土地流转加剧、机械化飞速发展,经营主体、模式改变,大农业时代已经来临。种植大户对科学种植的需求日益提升,一批农资企业凭借渠道优势以及对农村市场的深入理解,积极向农村电商、农业大种植转型,面向更广阔的市场。
(2)新材料:电子化学品、锂电材料。市场空间大,需求保持快速增长,技术突破后可迅速实现进口替代。
(3)转型。传统子行业增长难度加大、空间有限,一批细分行业龙头公司率先向养老、保理等领域转型。
家电团队
2016主要投资两大逻辑
1)空调库存的波动会成为核心变量,由于现在预期非常低,任何可能的正面消息都会带来预期向上修正,标的集中于传统大白马;
2)除空调库存预期影响较大以外,家电行业基本面上缺乏趋势性动因,转型仍旧是出路。2014-2015年家电行业转型标的不少,还剩一些”非主干“公司可能在2016年主动或被动转型,构成主要的投资机会。
“主干公司”的主要机会酝酿于市场整体的预期之中,由于足够悲观的预期和足够低的机构持仓,市场风格转换、渠道库存去化或者显着的零售端增长都会带来较为持续的投资机会,标的主要锁定于:格力电器、美的集团、青岛海尔,以及支线的海信科龙、惠而浦和美菱电器。
“非主干公司”的主要机会产生于个体转化,主要集中于零部件和小家电。重点受益标的:九阳股份、地尔汉宇、和晶科技、哈尔斯、浙江美大、爱仕达、亿利达等。
社会服务团队
旅游行业需求端景气度依然很高
旅游行业需求端景气度依然很高,增持,遵循产业链选股+主题选股思路,产业链角度,挑选全产业链打通的旅游服务商龙头之凯撒旅游;历史文化型休闲度假产品之宋城演艺和三特索道。主题选股思路,推荐国企改革标的之云南旅游和张家界;disney主题推荐锦江股份和中青旅。
体育产业
2016政策松绑开启体育产业市场化进程
政策松绑开启体育产业市场化进程,自上而下产业链选股,看好上游的赛事举办,推荐马拉松和电竞标的,推荐中体产业。中游最容易出大市值标的,未来是资本的Pk,寡头垄断,看好大型体育媒体平台。下游涉及五大变现方向,包括体育智能穿戴、体育彩票、体育旅游、健身、体育社交平台,推荐各个方向向体育领域转型的标的,旅游之凯撒旅游。
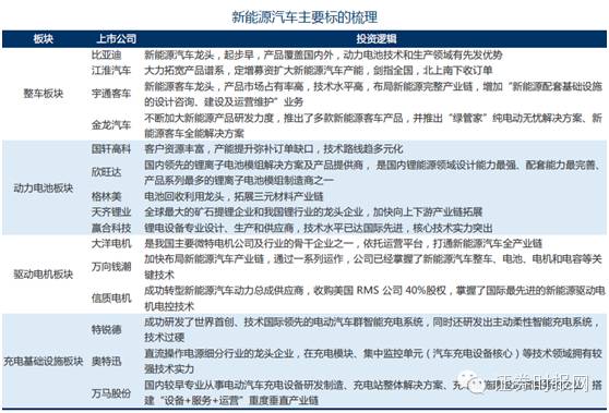
汽车团队
2016年投资策略围绕汽车行业节能与安全两条主线展开
①节能: CAFC积分制度等细则逐渐落实,节能与新能源汽车战略地位将得到进一步提升。我们强调的是大节能概念,不仅关注新能源汽车的投资机会,也强调传统车节能。
传统车节能通过零部件电动化(骆驼股份、西泵股份、奥特佳)、涡轮增压(上柴股份)、轻量化等途径实现。
新能源汽车产业链看好整车(江淮汽车、比亚迪、宇通客车、金龙汽车)、核心零部件电机动力系统(方正电机、大洋电机)以及基础零部件(中航光电、宏发股份)。
②安全:受益ENCAP五星评价标准升级以及CNCAP预期中的跟进,2016年无人驾驶的第一阶段—— 高级驾驶辅助系统(ADAS)进入爆发期。
从无人驾驶四大功能模块感知、算法、控制、互联出发,推荐前装高精度地图龙头四维图新(法规保护,无海外竞争对手),ADAS系统AEB领先厂商亚太股份(整车控制稀缺标的,布局最全面,算法+控制+互联),车载摄像头龙头欧菲光(车载摄像头需求最先爆发,业绩最早落地)和车载夜视系统龙头保千里(卡位夜视系统+机器视觉,并向其他智能硬件延伸)。
医药团队
以全新“制造业/服务业”行业分类视角展望医药行业发展趋势和投资机会
以全新“制造业/服务业”行业分类视角展望医药行业发展趋势和投资机会:1、制造业:我们预计2016年医药工业收入增速8-10%。①受医保控费和招标限价等高压政策影响,预计传统制药企业增长继续承压。其中中药行业压力最为明显但中药饮片和配方颗粒竞争格局更好;化学制药/生物制药行业的重大新产品是增量看点。②受益于国际制药产业链向中国的转移,专业制造出口(制剂出口、CMO)正处于发展的高景气周期初期。③产品线较长的医疗器械制造企业受益于下游需求稳定增长并积极外。
2、服务业:①流通服务(供应链管理):GPO、PBM新模式探索有望促进业绩更快增长。②诊疗服务:专业领域的诊断和治疗服务继续处于扩张期的最好投资窗口,基因测序、细胞治疗等潮流和方向将不断迎来政策催化剂和产业事件催化剂。③研发服务:CRO受益于行业规范和集中度上升。④社会、经济、人口变迁,带来生殖健康、养老、康复等新服务需求。推荐以上细分领域的:嘉事堂、北陆药业、恒瑞医药、爱尔眼科、九洲药业、太安堂、乐普医疗、华东医药。
食品饮料团队
1、行业增速平缓成常态,但挤压式增长下龙头竞争优势显现,选择行业集中度提升空间大、竞争优势持续加强的龙头公司:1)中档白酒:洋河股份、泸州老窖、古井贡酒;2)葡萄酒:张裕;3)玉米油:西王食品;
2、行业国企改革是必然趋势,2015年来看渐有燎原之势,推荐:泸州老窖、古井贡酒、山西汾酒;燕京啤酒、华润创业;恒顺醋业、中炬高新;
3、转型标的:汤臣倍健(传统保健品向移动健康管理)、好想你(零食电商)、三全食品(鲜食O2O)。
纺织品和服装团队
纺织服装行业后两个月选股:景气度高的子行业——内衣行业以及体育服饰子行业,首要推荐标的健盛集团。行业龙头继续看好,儿童产业链布局有望超市场预期。关注行业转型个股。
农林牧渔团队
农业现代化:促进农业现代化是“十三五”重大事件,传统农业产业升级催生行业变革机会,养殖规模化、土地流转等事件将极大改变旧有商业模式。养殖产业链中,养殖、饲料等环节集中度将继续提升,行业龙头竞争优势将更趋明显,大规模并购活动将出现;技术升级、市场化改革将成为动物疫苗行业未来增长点,宠物疫苗市场方兴未艾。种植业板块,土地流转、规模化种植背景下,一体化服务型企业有望获得巨大发展机会;新种子法施行将极大规范行业,研发、并购等因素重要性增强。另外,作为农业国家队,农垦企业改革进入加速落地阶段,变革将释放制度红利。
农产品团队
畜禽产品、橡胶、糖等农产品有望迎来价格拐点。畜禽养殖行业产能持续收缩,2016年行业景气仍将上行,养殖产业链整体受益。橡胶、糖等农产品有望迎来拐点,关注厄尔尼诺等因素发酵。
轻工团队
我国经济处于结构转型的关键时期,轻工行业也面临增速放缓的问题,因此未来转型变革仍是行业投资的主线。无论是渠道摆脱传统营销困局亦或自身盈利模式变革乃至通过互联网整合供需体系,都是未来轻工各细分子行业演进的方向。此外,国家政策大力推进的教育产业、电子发票和国企改革,也值得找寻其中超预期之处。
家居行业
大家居品类拓展、O2O渠道商业模式创新、管理层经营效率提升等因素驱动下,家居龙头盈利能力稳步提升。我们看好家居龙头凭借渠道优势品类扩张和跨界拓展打造品牌综合优势。推荐标的:喜临门、索菲亚,受益标的:美克家居、大亚科技。
包装行业
随着品质生活驱动第三次消费升级,消费品包装的重要性日益提升。行业中一体化包装、智能包装等创新模式出现,企业逐步由制造业向服务平台转型,同时龙头企业也采用互联网模式整合供需资源,创造新增需求。推荐标的:美盈森、奥瑞金。
转型升级
随着全面二胎政策的放开及80/90后父母更加看重孩子在教育和娱乐等方面的投入,婴童消费将快速增长。重点推荐高乐股份。随着电子发票试点的逐步加速以及会计档案管理办法的修订,行业最大阻力可报销问题有望消除,行业将迎来确定性成长,推荐标的东港股份。
国企改革
地方国企改革具体政策有望逐步落地,混合制、市场化及提效率将成为轻工行业国企发展关键字。广东、吉林、江苏、山东等地方国企改革有望占得先机,推荐标的:晨鸣纸业。
机械吕娟团队
2016年度策略观点:经济转型,传统制造业下行,但是老幼人口占比提升、劳动力成本上升等人口因素背后衍生四大领域投资机会,包括3C自动化、机器视觉、服务机器人、通用航空。
①3C是最具有持续成长性的自动化应用方向,唯独3C方向对自动化设备的需求具备消费品属性,有别于其他方向需求的投资品属性。②机器视觉是实现工业4.0最具爆发式增长的环节,实现工业4.0离不开机器视觉,国内企业凭借工程师红利优势,在二次应用市场大有可为。③服务机器人比工业机器人更有发展前景,万亿市场空间可期,在个人/家用领域,扫地机器人高增长依旧,人形机器人最具前景;在专业领域,康复机器人国内投资机会优于手术机器人。④通用航空受益军民两大领域政策刺激,反恐维稳和农业现代化将是通航产业两大推手。
环保与公用事业团队
环保产业有望成为国家新经济增长点而非实体经济的累赘,估值中的成长性权重应当更高。
生态文明已成“五位一体”新增基本国策,环保产业有望成为国家新经济增长点而非实体经济的累赘,估值中的成长性权重应当更高。维持行业增持评级。
2016年主要关注点:(1)数据为王。监测是环境质量改善的重要手段;环境“费改税”、排污权等四大生态产权交易市场建设均需要坚实数据基础及整体解决方案。(2)融资当先。环保十三五规划10万亿元级别,85%以上靠社会资本完成,环保投融资改革”在路上”,PPP(含海绵城市)仍是必须关注的投资主体,尤其在有回报机制的水务、垃圾处理领域。(3)并购助力。仅2015年,环保并购总数量已经超过50个,总金额逼近300亿元,可以预见产业资本正在不断向环保领域靠拢,行业总体集中度会继续提高。(4)低碳时代。大气为主要受益方向,如VOC、中小锅炉替代(生物质、煤粉)、超低排放。(5)固废起航。土十条即将发布,土壤污染修复示范工程即将打开巨额市场空间;危废领域市场将走向集中,龙头企业率先受益。推荐标的:雪迪龙、津膜科技、清新环境,受益标的包括高能环境、启源装备、聚光科技、凯迪生态、长青集团、神雾环保、东江环保等。
火电团队
经过2012-2014年较高盈利周期,基本弥补了2007-2011年期间的亏损,多年平均盈利水平达到公用事业公允线,当前煤炭价格低位震荡,如果上网电价进一步下调,煤电价格关系会打破当前暂态寻找新的平衡,但火电不可避免从当前高点下滑,利用小时未来两年难见起色。
水电2015年丰水期整体来水偏弱,如果2016年来水偏多,则水电利润增长将较为理想,2016年也将完全兑现2015年几次降息的正面影响。电力体制改革综合试点即将推出,对行业实质性影响将逐步体现,水电价格中枢存在上行空间。
国企改革方面,部分公司将面临2016年底完成资产注入的承诺兑现,从而实现外延式增长。维持电力行业“增持”评级。燃气:气价下行及定价机制改革,下游燃气公司受益,非居民用户比例高的下游管网收益更为显着;纯输气管网企业看放量,需结合管网输送能力的扩张。维持燃气行业“增持”评级。水务:电价和气价下降,为水价提升创造空间,水价改革提振污水处理费上行预期;水价调整各省市自行安排,财政实力强或居民可承受能力强的省市提价空间大或时间点早。维持水务行业“增持”评级。
通信团队
2016传统通信仍能释放业绩,但吸引力下降
2014、2015年,传统通信受4G的影响,业绩弹性较大且处于上升期,对部分风险偏好较低的投资者仍有吸引力。但随着4G建设进入中后期,虽业绩延后确认,仍能支持EPS增长,但增速显着放缓,从预期角度对市场的吸引力下降。建议关注新方向、新主题
军工信息化
卫星通信、电磁防护、作训调度等细分领域
未来战争将更多体现信息化装备的地位,毋庸置疑,为符合未来战争的需要,无论是“天军”还是“网军”,通信都将是基础。2016年,随着军改推进,注定仍是军工信息化的大年。细分领域关注卫星通信、电磁防护、作训调度等,受益标的:特发信息、中光防雷、佳讯飞鸿、华力创通、北斗星通等。
工业互联网与智能制造
此乃国策,今年初有规划,2016年会继续落地。
与体制变革相关,能源互联网、铁路后市场会率先爆发,带动节能、微网交易、电力大数据、可视化用电APP等领域兴起,主推中恒电气。而在智能制造环节上,容错工业服务器、虚拟化硬件配置和调度、集成硬件、机器互联、可视化生产等领域会有明显进展。
云计算继续爆发
数据流量的爆发将进一步拉动云计算需求
数据流量的爆发将进一步拉动云计算需求,亚马逊AWS在Q3的业绩爆发给市场很好的标杆效应,如果说2015年是萌芽期,2016年将继续爆发,可能出现机会的环节包括:1)IDC业绩持续释放;2)云服务更趋多样化,企业级应用渗透率提升;3)信息安全。受益标的:光环新网、蓝鼎控股等。
全新主题:关注室内定位
在室外GPS已经普及的时候,未来的方向将是室内外无缝定位,基于wifi、蓝牙、传感器的融合技术也已慢慢成熟,和精准营销、消费大数据都会有良好的结合。
计算机团队
1、 计算机行业,过去一年呈现三大特征。其一,互联网化方面,转型全面蔓延。但创新过程遭遇政策规范。其二,智能化层面,图像识别等技术发展加速与应用,深度学习成为智能终极引擎。其三,外延并购层面,并购增速已从高峰滑落,外延成为公司发展新常态。
2、 计算机行业,投资逻辑发生深刻变革。其一,个人互联网化,这个冬天不会太短。IT产业渗透率规律决定产业加速已过峰值。资本推动下的O2O整合,可为验证。其二,企业互联网化,爆发的时点正在临近。阿里与亚马逊经营数据反映,云计算从概念迈入现实。云计算提供技术条件,共享经济正从个人蔓延至企业。纵向来看,平台共享、数据共享、渠道共享等正在建立。横向来看,共享金融、共享汽车、共享安全等正在悄然萌芽。其三,智能化,汽车有望成为第一个智能化的机器。个人互联网应用、虚拟现实和图像识别等技术有望聚集于这一平台。
3、 看好共享经济,依次推荐共享金融、共享汽车、共享安全。共享经济本质是平台调度供需,降低信息不对称。在各领域内,应用这一商业模式公司有望实现颠覆式创新。产业大势所趋,政策改变的是节奏不变是方向。最坏的时候,已经过去。共享经济,是创新颠覆下一站。共享经济将从金融,相继蔓延至汽车、安全、医疗等领域。
电子团队
智能机过后,还有更多精彩
智能机后时代,电子行业成长逻辑发生重大变化,从爆款驱动向多点开花过渡,2016年我们最看好智能汽车、半导体、智能制造和消费电子组件创新四个方向。
1、智能汽车大时代,环保、便捷、安全是三大刚需
环保:新能源汽车高增长确定性强,未来5年都有大机会,重点关注电池龙头提升市场地位、电控新贵导入国际客户和电机技术有突破的黑马;便捷:车身电子关注传感器,车载电子关注中控系统和车内娱乐;安全:从辅助驾驶到无人驾驶是行业必然,硬件视频芯片、软件图像算法是核心。
2、半导体黄金十年渐进高潮
国家信息安全、需求缺口巨大、国家意志推动并购整合和进口替代加速,重点关注三个方向:
国家级芯片资源整合平台,资产、现金注入都是大故事;龙头企业通过并购突破技术客户瓶颈;最薄弱环节上游设备和材料的突破。
3、电子智能制造是高增长的新蓝海。
行业属性好:空间大、增长快、竞争小、毛利高,2016年重点关注单款大量、自动化程度低的细分领域;能够从系统集成过渡到解决方案将是新一轮胜出者。
4、存量中寻找增量,消费电子零组件创新仍大有可为。
用户体验提升创造新的需求:从文字到语音到视频,2016有望成为双摄像头爆发元年;生物识别:指纹识别成标配,人脸识别、动作识别或有大突破;新型显示技术,智能微投和裸眼3D。
电力设备与新能源团队
1、2015年电改落地年,配套文件出台在即,标志着2016年电改将进入实质操作阶段,将为新增市场主体带来投资机遇,长期有望推动电网结构多元化发展,重塑电力工业产业链。2016年看好:上游具备电源资源的企业切入售电业务,下游拥有丰富客户资源的企业早日斩获售电牌照。
2、能源互联网有望重上风口,能源互联行动计划发布在即,其核心是互联网思维与能源系统的融合,看好在能源互联网领域具备卡位优势的龙头企业,细分领域包括智能电网、电动汽车及充电、光伏、风电、碳交易、数据平台等。
3、稳增长背景下,关注电网硬投资上调,2015-2020年配网投资上调至2万亿,将为企业带来持续的业绩增长;可再生能源发展促进第二轮特高压建设提速,线路审批进度有望加速,直流前景广阔。
新能源观点
1. 新能源汽车仍处于风口,动力电池和锂电设备景气度或于2016下半年逆转,充电桩后续仍有初装补贴和运营补贴落地催化预期,看好进入核心供应链、契合三元技术路线的电池材料公司,首选隔膜。2016看好的方向:由中游制造向下游整车或租赁运营转型(往价值链更大环节延伸)、通过外延并购切入新能源汽车产业链的传统公司(缺乏预期,提估值)
2.储能十三五规划出台在即,配套补贴落地预期渐强,有望迎来主题投资机会,短期看好铅炭电池(成本优势),长期看好锂电池(废旧电池回收)
3.目前市场对光伏预期很低,可再生能源附加上调和限电改善将带来投资机会,地方能源平台和单晶路线仍是板块风口。
4.风电抢装后,制造端景气达到高点,长期机会来自制造转运营和外延扩张其他高增长行业。
军工行业
总体观点:百花齐放,此起彼伏,热点频出,机会多多
2016年是“十三五”第一年,军队及国防工业各种改革政策将逐渐进入落地实施阶段。“十三五”规划重大项目进入投资者的视野。我们预计军工从改革和发展两个方面将超过市场预期。外围的安全环境将出现复杂局面,台湾大选民进党上台是大概率事件,将可能成为新的不稳定因素和军工催化剂。因此我们判断2016年全年军工投资热点将呈现出百花齐放,此起彼伏的特点。
从改革的角度看,国有企业资产证券化加速进行,电科、航天系将继续成为市值扩张的主导板块;从发展的角度看,“自主可控”、“天基丝路”、“海洋安全”等将推动国防信息化、卫星应用、海军装备板块成为新投资主题;“民参军”和“军转民”各种鼓励政策出台,将会出现不少牛股。因此2016年我们依然看多军工行业,军工行业将呈现热点频出,机会多多的特征。
中小盘团队
未来一段时间市场仍是由存量资金所主导,成长股占有优势。而成长股需要不断切换主题,我们认为主题投资仍将是市场的主要投资策略。
看好的主题包括:(1)上海迪士尼,从原先炒股东、炒地皮转到IP市场(明年全球最大的IP提供商迪士尼来中国)和商贸零售旅游酒店(业绩超预期)两条主线,首推标的包括界龙实业、中路股份和锦江系公司。
(2)人工智能主线,落实到细分应用领域,关注两块新的方向:人脑工程和机器视觉,标的包括科远股份、慈星股份等。
(3)人口结构变迁主线,包括与二胎、互联网等相关的教育主线,以及与90后个性化消费、互联网+、智能制造等相关的个性化定制主线。重点推荐公司包括迪士尼主题界龙实业、中路股份;“泛网”组合:漫步者、慈星股份、科远股份、安科瑞、焦点科技等;“增并”组合:瑞丰高材、千红制药;PPP相关的新筑股份。
下面是申万宏源推荐的股票
2016年配置图谱:SHARE的N次方申万宏源指出,通观全年,高景气的新兴行业仍然是投资布局的最重要方向,强烈推荐高景气的SHARE^N组合——Sports:体育;HealthCare:医疗服务;Avant-tech:前卫科技;Recreation:休闲娱乐;Education:教育;NewEnergy:新能源。另外,直接受益于金融改革的创投,以及有望切实落地的国企改革也是2016年重要的战略配置。
Sport体育强国:黄金时代
市场空间可翻10倍:13年体育产值占GDP比例0.6%,仅是美国1/4;体育总产值为美国的1/10,人均体育产值为美国的1/40;催化剂:2025年体育产业产值5万亿(46号文);北京2022年冬奥会举办。

Health Care银发产业:老有所依
2030年是中国老人数量多过少儿数量的拐点,抚养老人成为社会重任;2010-2030年是实体创业做养老的黄金二十年:我国老年人口规模将从目前的2亿增长到2050年的4亿多,然后长期保持在4亿左右,占总人口的1/3上下;产业链:养老服务业、养老地产业、养老金融业、养老用品业、养老消闲业。

Avant-tech 前卫科技:数字化企业是趋势
Gartner预测2015年十大趋势涵盖了三大主题:真实与虚拟世界的融合,实现智能无处不在的概念,以及技术对数字化商业转变所带来的影响。

Recreation 娱乐:马斯洛需求层次已悄然迈进塔尖
假设国内文娱产值占GDP的比重提高到6%,预计总产值可新增至少1.39万亿元(韩国文娱产值占GDP比重为6.42%,中国为3.63%);其中,假设中国城镇居民文教娱乐消费支出占比从10%提高到15%,预计城镇居民总文教娱乐消费支出可新增至少1244亿元。

Education 在线教育:市场规模复合增速超过17%
催化剂:政策红利(十三五规划提出推动义务教育均衡发展,普及高中教育,促进教育公平;推进教育信息化,发展远程教育);二胎政策。

New Energy Vehicle 新能源汽车:战略性产业
市场空间:未来5年复合年均增长率达到58%;催化剂:高屋建瓴—七大战略性新兴产业之一、中国制造2025重点支持发展的领域之一;上牌照免费、购买补贴、不限行、收费税收优惠等。

重点主题:国企改革
国企改革“1+N”方案仍有望催化,第二批央企改革试点也呼之欲出;各地国改政策和试点将接踵而至,关注上海、山东、广东、福建、贵州等。

来源:中国基金报
最新更新时间:01/10 20:07


评论