文|车东西 Juice
车东西6月22日消息,今日,工信部官方网站上发布了《关于修改〈乘用车企业平均燃料消耗量与新能源汽车积分并行管理办法〉的决定》,这项决定已经在今年4月23日工业和信息化部部务会议审议通过,并经财政部、商务部、海关总署、国家市场监督管理总局审议同意,明年元旦开始实行。

▲工信部官网发布《关于修改〈乘用车企业平均燃料消耗量与新能源汽车积分并行管理办法〉的决定》
在这份新文件中,对此前发布的《乘用车企业平均燃料消耗量与新能源汽车积分并行管理办法》中的部分内容做了一些修改,比如对未来三年的新能源汽车积分比例做出了明确的要求,此外还调整了新能源乘用车车型积分的计算方式。
当然其中还有多处关键信息的变动,车东西对其中的关键信息进行了提取,并在文后附上文件全文。
新文件的要点有:
1、明确规定了未来三年的新能源乘用车车型的积分比例要求
三年前的《乘用车企业平均燃料消耗量与新能源汽车积分并行管理办法》中只对2019年和2020年的新能源汽车积分比例做出了要求,其中2019年的比例为10%,2020年比例为12%。
此次文件中,又明确了未来三年的新能源乘用车车型的积分比例要求,文件显示,2021年度、2022年度、2023年度的新能源汽车积分比例要求分别为14%、16%、18%,2024年度及以后年度的新能源汽车积分比例要求,则会另行公布。
这个比例要求的意思就是,车企需要用新能源汽车的积分去弥补车企每年传统燃油车产量/进口量相应的比例,在具体年份的表现就是,到2021年,车企需要用新能源汽车的积分去弥补车企每年传统燃油车产量/进口量的14%。
到2022年,车企需要用新能源汽车的积分去弥补车企每年传统燃油车产量/进口量的16%,2023年,车企则需要用新能源汽车的积分去弥补车企每年传统燃油车产量/进口量的18%。
这样做的目的有两个,一个是让车企增加新能源汽车的产量,另一个目的则是让车企适当减少燃油车的产量。
2、新能源汽车双积分制的计算方法也发生了变化
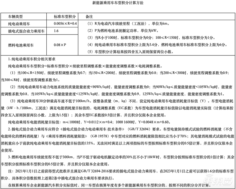
根据此前的新能源汽车双积分计算方法,纯电动乘用车的标准车型积分计算方法为:0.012×R+0.8,其中R为电动车续航里程(工况法),单位为km,积分上限为5分。也就是说,此时车企的纯电动车的工况续航只要达到350km就能拿到5分了。
燃料电池乘用车的标准车型积分计算方式则为:0.16×P,其中P为燃料电池系统额定功率,单位为kW,积分上限为5分。
而插电式混合动力乘用车的标准车型积分固定为2分。
调整后的新能源汽车标准车型积分计算方法对着三类车的计算方法都做出了调整,调整后的纯电动乘用车的标准车型积分计算方法为:0.0056×R+0.4,R为电动汽车续驶里程(工况法),单位为km。从变化的情况上来看,之前同样续航的纯电动乘用车的标准车型积分要比以前下降一半。
同时,车型积分上限为3.4分,比之前的5分也有所下降,此时车企的纯电动车工况续航需要达到536km才能拿到满分。

▲新版《新能源乘用车车型积分计算方法》
文件中也具体到了纯电动乘用车车型积分的计算方法:标准车型积分×续驶里程调整系数×能量密度调整系数×电耗调整系数。
在续驶里程调整系数方面,其中当100≤R


评论