文|游戏产业报告
随着2019年5G技术的落地,云游戏似乎突然间就来到了面前。
伽马数据经过调查研究编写了《2020年云游戏产业调查报告》,解读云游戏发展现状、用户认知及态度、企业布局情况和云游戏产业面临的挑战等问题。
本文超过8000字,完整阅读需要20分钟。其中的数据,来自伽马数据《2020年云游戏产业调查报告》。
中国云游戏市场:2020年市场预计超10亿
伽马数据《2020年云游戏产业调查报告》(公众号:游戏产业报告)显示:2020年,中国云游戏市场预计超过10亿。未来两年,预计每年增长率超过100%。

数据来源:伽马数据(CNG)
用户调研:52.7%付费用户想来玩大型游戏
伽马数据《2020年云游戏产业调查报告》(公众号:游戏产业报告)进行了大量用户调研,结果显示:仅有约2成半用户表示不感兴趣,绝大多数用户都不同程度地体验和了解过云游戏产品,有15.3%的用户甚至正在通过云游戏平台付费进行游戏。

数据来源:伽马数据(CNG)

数据来源:伽马数据(CNG)
云游戏瞄准年轻男用户,未成年人保护需关注
伽马数据将正在玩、曾体验和网上了解过云游戏的用户样本定义为云游戏兴趣用户,可以发现这部分用户男性占比很高接近8成,超6成用户在18~25岁之间,因此伽马数据认为,年轻男性用户将是云游戏市场的第一转化对象、推广对象。
与此同时,有超过1/4的未成年用户也对云游戏抱有较高兴趣,由于云游戏的便捷特性,未成年人游戏保护仍需企业引起重视。

数据来源:伽马数据(CNG)
MOBA、射击类在云游戏时代成功机会大
伽马数据调查显示,基于MOBA、射击类这两类玩法的创新产品或更容易获取用户,在云游戏市场获得成功。

数据来源:伽马数据(CNG)

数据来源:伽马数据(CNG)
8成用户希望在手机上试试云游戏
伽马数据对于云游戏兴趣用户调查显示,近8成用户表示希望能在手机上玩云游戏,同时近六成用户表示希望在云平台玩移动游戏,这说明移动游戏上云同样会拥有不错的市场机会。但在原生云游戏上选择的用户较为有限,这一定程度受到用户对原生云游戏概念的了解程度不足影响。

数据来源:伽马数据(CNG)

数据来源:伽马数据(CNG)
云游戏产业链已初具雏形未来几年或许能快速成长
2019年以来,云游戏产业链的各个细分领域均开始在市场中显现,目前云游戏产业链已初具雏形。虽然各个领域均仍处于建设初期,如5G网络、云游戏解决方案的软件和硬件支撑、云游戏内容挖掘、云游戏平台服务等,但从各领域财力物力投入强度信号来看,未来3到5年云游戏将进入快速成长期。

安全:云游戏风险或降低 但新隐患值得注意
流量攻击、账号盗窃、外挂等多种形式,对游戏的正常运营和用户财产安全造成风险,而云游戏无需下载安装、统一在云端运行游戏的特性一定程度上降低了传统的篡改与信息被窃风险,但这些运营特点也有可能带来新的安全风险。基于云网络安全的一些隐患,国内云服务头部企业也展开了大量相关技术的布局,目前腾讯云、华为云、阿里云、金山云均上线了多种云网络安全的相关产品。
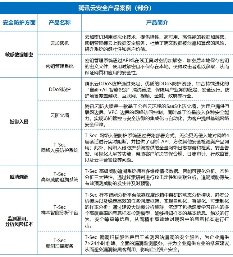
▍典型案例:腾讯云
防御升级 多维度防控云平台新安全隐患腾讯从2010年起便正式开展公有云业务建设,在网络云安全方面拥有丰富经验,相对于传统服务器,腾讯在云服务器网络安全上进行了多项升级,在敏感数据加密、网络入侵抵御、威胁溯源、监测漏洞等领域均有产品推出,为云服务器安全做出全面的保障。云游戏平台同样依托于云服务器,在多年云端技术沉淀下,腾讯云在为云游戏平台安全运行保驾护航上拥有较强优势。

技术层面是打通产品与用户间通道的关键
云游戏解决方案是上游产业链的最重要一环,也是打同产品与用户通道的关键。这主要是因为云游戏与传统游戏运营模式的差异,有别于传统游戏运营模式,云游戏要想覆盖全国用户,需要大量的边缘服务器的支撑与软硬件技术的支持,这对于传统游戏企业而言实现难度较大,因此具备边缘服务建设能力与技术支撑的企业便在这一环节脱颖而出,成为游戏企业进入云游戏领域的的重要合作选择。
▍典型案例:华为云
华为是国内5G技术重要研发商与基础建设承建商,加上其拥有较为完备的云游戏服务器所需技术支撑,使其具备云游戏解决方案提供商的资质与较强优势。目前,COCOS、网易、三七互娱、游族网络等多家游戏企业已经选择与华为云合作。

云游戏领域中国企业现状:大半尚未布局
伽马数据研究显示,国内拥有游戏业务的企业对云游戏这一新领域行动不一,截至2020年5月,百亿市值以上企业云游戏布局更显积极,已布局的企业占比达35.1%,但百亿市值以下的企业则相对较少布局。这种分布主要因为云游戏布局拥有较高的成本投入和技术支持门槛,因此企业在抉择是否能把握机会或防范风险时策略不一。

数据来源:伽马数据(CNG)
已布局的企业,包括腾讯、网易、完美世界、三七互娱、盛趣游戏、中手游、西山居、盛天网络等,平台驱动或侧重内容,或侧重技术,或综合并举,所凭借的核心优势也各不相同。
▍网易云游戏平台
内容优势助力云游戏平台获关注
云游戏时期或成就网易游戏全面提升分发能力
搭建云游戏平台及传统渠道推广发行模式升级(页面试玩)使网易游戏分发能力得到提升,从而拓展市场竞争优势。云游戏平台方面,网易游戏依托网页端作为云游戏平台落地载体,双重“免下载”加持再次降低了用户触及游戏的难度,提升平台分发能力。伽马数据用户调查显示,现阶段正式上线的云游戏平台(含云电脑)中,网易云游戏最受用户欢迎。在游戏分发方面,网易游戏从云游戏特性出发挖掘出适配传统游戏分发渠道的新方法,提升推发能力,即可试玩广告。现阶段,网易旗下部分产品已进行云试玩测试,并对三星、魅族等渠道商提供云游戏技术支持,目前已有多套可执行方案。随着游戏上云常规化,网易游戏现行游戏布局对云游戏推发功能的倚重将进一步提升,使之发挥更大价值。

▍完美世界游戏
持续加码精品化 多方面筹备以把握云游戏精品机会无论在端游主导时期还是移动游戏主导时期,完美世界游戏始终以精品化研发作为核心战略,随着云游戏到来,完美世界游戏在研发上的优势将得到放大。在当前阶段,完美世界游戏已做出多方面筹备以把握云游戏市场发展所带来的机会。在研发层面,完美世界游戏已布局3个顶级工作室基于其原创IP与创新IP筹备和研发原生云游戏;在产品方面,完美世界游戏同步进行现有游戏云化与原生云游戏制作,充分准备精品云游戏内容;在云技术与宣发方面,完美世界游戏通过与中国电信天翼云等电信运营商和平台合作,来实现云技术与分发渠道、形式的增强。由于云游戏可以无压力运行高品质游戏,在完美世界游戏的多方面筹备下,其精品内容储备与研发优势有望为其带来更高市场份额。



▍盛趣游戏
围绕内容为先 多层次进行内容建设
盛趣游戏侧重内容上的建设,优先将其所拥有的经典爆款产品云化,通过云平台在多终端实现产品重燃,如在2020年4月份已经开启了《热血传奇怀旧服》的云端测试。除了自身经典游戏产品,盛趣游戏还在全球范围争取著作版权方授权,如SQUARE ENIX授权的《最中幻想14》目前已成功云化,今年在其云游戏发布会上已进行了手机端云平台试玩展示,1080P、60FPS下无压力流畅运行。此外,盛趣游戏也是国内公开的首家原生云游戏研发工作室——擎云工作室的创建者,以原生内容优势助力平台发展。在云游戏平台解决方案上,盛趣游戏与腾讯云、中国移动咪咕文化进行合作,通过专业的技术团队来完成自身平台的建设,目前盛趣游戏云游戏平台叨鱼已在PC端、移动端正式开放下载,并进行全网预约。

▍三七互娱
精品研发+流量运营优势将在云游戏时期放大受益于精品研发与精细化流量运营,三七互娱2019年同比实现接近翻倍的营业收入,在此战略下,三七互娱未来在云游戏领域的成绩有望进一步增长。在研发方面,三七互娱不断更新战略布局,加大投入力度,进军移动游戏市场以来,三七互娱先后上线了《永恒纪元》《大天使之剑H5》《斗罗大陆H5》等数款受欢迎的移动游戏产品,为其业绩增长贡献了重要力量。而在流量运营方面,三七互娱拥有深厚积累,随着云游戏发展产品宣发将更加多元化,也将扩大三七互娱在流量运营方面的优势。公开信息显示,三七互娱与华为云已达成合作,并在2020年3月31日上线了《永恒纪元》的云端版本,目前云游戏平台正在筹备中,精品加持与流量运营优势双击下未来市场表现可期。

▍西山居
自研产品品质优良 解除设备限制释放质量红利西山居较强的研发实力将在云游戏时期更大程度地转化为竞争优势。西山居在游戏研发上长期对标国际3A级产品,3D引擎早已实现自主化,公开数据显示西山居旗下重点产品《剑网3》上线10年累计更新已超2000次,画面与品质持续升级,显现了西山居对产品品质的执著,这也使得《剑网3》在PC端流水表现长期居前。此外,西山居目前仍然有《Code B.R.E.A.K.》等对标国际3A级产品的在研项目,未来随着云游戏的发展,解除用户设备要求桎梏,西山居的研发优势将进一步释放。而在云技术方面,西山居自研整个云游戏解决方案,金山云提供云游戏硬件服务器和基础运维,两家公司同属金山软件旗下,在技术落地方面协调更加便利,有助于相互促进从而助力西山居云游戏业务发展。

▍中手游
投资布局云游戏 内容储备将迎来云游戏风口中手游选择投资已经在云游戏领域获得较高技术先发优势的蔚领时代来完善自身云游戏版块的布局。目前,蔚领时代在容器解决方案上已能够大大降低云游戏成本,以及解决并发的数量问题,蔚领的技术解决方案能够将公有云算力发挥到极致,以服务更多用户的方式摊薄公有云成本,这也使成本问题这一云游戏发展痛点得到有效改善。此外,随着云游戏发展必然带来的产品精品化升级与内容升级,中手游在版权获取与IP储备上的优势将进一步显现,基于此中手游也正在筹备原生云游戏的研发,以迎接云游戏发展带来的更多优质内容风口。目前中手游也在和盛天网络开展IP、技术方向合作洽谈。

▍盛天网络
依托场景优势 向专业玩家提供跨场景游戏服务盛天网络在云游戏领域中主推云游戏平台以及云游戏算力池与服务解决方案。2014年,盛天网络布局云计算领域,通过云平台来升级场景服务技术,是国内较早立项云游戏服务的企业,目前盛天网络的云机房产品易乐游云服已经完成上线,随乐游云游戏平台正在公开测试中。盛天网络基于其经营沉淀,建立了丰富的场景资源优势,包括用户覆盖与产业链资源,而随着盛天云机房服务逐步覆盖,依托云机房建立自身边缘计算节点将在城镇形成高密度覆盖,助力其整个云游戏产业链的发展,未来市场表现可期。

用户为何放弃云游戏:前三原因值得注意
伽马数据用户调查显示,外挂、付费与平衡性、技术漏洞、画质音效等方面存在的问题会大概率地导致用户放弃游戏,而当前阶段云游戏在时延、画面表现上仍面临考验,当用户数量激增时,保持画质无损、低时延传输具有一定难度。此外,在付费上云游戏相比于传统端会产生额外的费用,这也会一定程度影响用户的体验。

数据来源:伽马数据(CNG)
企业均采取订阅付费模式用户会买单吗?
据伽马数据调查,目前已上线运营的十余家云游戏平台,付费模式均采取了订阅付费的形式。但在国内过去市场环境下大部分游戏均是F2P模式,这种模式下沉淀了大量不付费和少量付费的游戏用户,用户调查显示,月付费在50元以下的用户占比接近6成,对于这部分用户来说,适应云游戏平台的订阅费用仍存在一定困难。此外,游戏用户在移动网络流量上的消费也将面临5G网络冲击而提高,这对于低付费群体同样存在门槛。

数据来源:伽马数据(CNG)

数据来源:伽马数据(CNG)
结论:
伽马数据认为,中国云游戏市场规模短期将保持稳定增长,爆发式增长仍需时间。
第一,结合2019年和2020年上线运营的云游戏平台的综合表现来看,云游戏平台的营收能力仍较为有限。
第二,从关注度来看,2020年年初以来检索量有所上升但幅度有限,整体关注度仍偏低。
第三,服务于云游戏的重要基础建设如5G覆盖、边缘节点搭建等仍需要时间。
第四,服务于云游戏的重要技术如高并发密度的服务器、高速优质渲染能力的GPU技术仍有升级空间,目前仍不足以满足全部类型的游戏需求。
第五,流量与公有云建设成本高昂,只有技术优化成熟带来的成本降低,云游戏才能实现盈利,也才有机会对传统游戏市场带来冲击。
第六,部分源自主机和PC单机的云游戏面临版号等政策问题。
综上,伽马数据认为云游戏市场规模更倾向于增速递增式的发展,但伴随着科技发展、大厂截流等不确定性因素未来同样存在节点爆发的可能。


评论