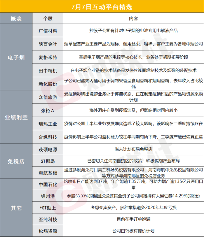
免税概念股继续发酵,同时电子烟概念有所升温,多家上市公司互动平台回应。海航基础表示公司通过参股海免海口美兰机场免税店有限公司、海南海航中免免税品有限公司等方式参与海南地区的免税店业务;广信材料表示控股子公司有针对电子烟的电池专用电解液产品;陕西金叶表示公司烟草配套产业主要产品为烟标、烟用丝束、咀棒,客户主要为各地中烟公司......一张图看完还有这些公司回应。

免税概念股继续发酵,同时电子烟概念有所升温,多家上市公司互动平台回应。海航基础表示公司通过参股海免海口美兰机场免税店有限公司、海南海航中免免税品有限公司等方式参与海南地区的免税店业务;广信材料表示控股子公司有针对电子烟的电池专用电解液产品;陕西金叶表示公司烟草配套产业主要产品为烟标、烟用丝束、咀棒,客户主要为各地中烟公司......一张图看完还有这些公司回应。

评论