到底是谁在疯狂买入万科?
这个答案在昨晚揭晓,原来就是前海人寿。(万科公告称前海人寿增持股份至20%,成为第一大股东,我也是服了,昨天还是前天前海人寿辟谣否认自己增持,这么大的一个公司,说话怎么跟微博段子手似的)谜底揭晓之后,市场对它的关注迅速降温。万科不再发疯之后,小股票就卷土重来,创业板今天带动主板上扬。从今天盘面来看,早上是光线传媒为首的影视传媒和以赢时胜为首的互联网金融板块冲锋陷阵,下午则是以鲁信创投为首的创投概念股和调整多日的锂电池概念股发力。有意思的是,市场传闻注册制方案要推出,按照此前的共识,注册制对创业板是重大利空。那么为什么今天创业板还在涨呢?这个问题值得我们思考。展望后市,目前仍处于新股发行的窗口期,所以,调整多日的次新股板块明日能否再度崛起。由于成交量持续萎缩,大盘没有大戏,好戏在个股上。
上周五出了篇关于“中国版熔断机制”的文章,不知道大家有没有看,这里强调两个细节:
1. 同一个阀值一天内只会触发一次。比如涨幅超过5%,暂停15分钟后恢复交易,如果指数回落后再度涨到5%,将不再暂停交易。
2. 上交所和深交所的“熔断机制”有一个重大区别,涨幅超 7%后熔断,上交所是直接停到收盘不再交易,但是深交所是停到14:57,最后3分钟集合竞价还可以交易。
起底宝能系

万科6日晚间公告,公司于2015年12月4日收到深圳市钜盛华股份有限公司(以下简称“钜盛华”)的《详式权益变动报告书》。钜盛华及其一致行动人前海人寿保险股份有限公司合计持有公司 A 股股票 2,211,038,918 股,占公司现在总股本的 20.008%,为公司第一大股东。
根据详式权益变动报告书,钜盛华通过南方资本的安盛1号、2号、3号和广钜1号资管计划于11月27日至12月3日买入4.354亿股万科A,通过泰信基金的泰信1号于12月3日至12月4日买入8269.9万股,通过西部利得基金的西部利得宝禄1号、金裕1号于12月4日买入3099.6万股。
从12月3日万科A三日龙虎榜看,前五买入席位净买入80亿,如果加上11月27日,11月30日,12月4日的买入金额,估计这次宝能系动用资金超百亿!
这里需要说一说所谓“宝能系”的背景。
代表宝能系举牌的,有两个账号:前海人寿、钜盛华。
宝能系的实际控制人是潮汕籍老板姚振华,他通过宝能投资(深圳市宝能投资集团有限公司)持有钜盛华99%的股份,再通过钜盛华持股前海人寿20%的股份。
宝能系旗下有6大板块--综合物业开发、现代物流、商业运营、金融业、文化旅游业、民生产业,其中最广为人知的是地产和金融。前海人寿是宝能系在金融板块的重要桩脚,钜盛华是姚振华在资本市场操作时的“常用马甲”。
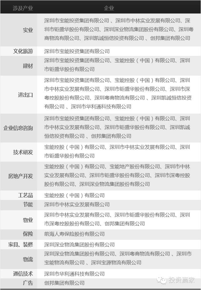
宝能集团所涉及的产业

其实今年夏天宝能系三次举牌万科A,动用资金240亿(动用杠杆和收益互换,实际动用资金135亿),加上这次100亿,宝能系总共动用超235亿的巨资死磕万科,目的就是要万科的控股权。
也许你要问,这笔账是怎么算的?以下是计算全过程:
7月11日,第一次举牌,前海人寿集中竞价买入万科5%的股份。若以当时披露的中间价14.375元/股粗略估算,动用资金约80亿元。(成交均价13.28~15.47元/股,成交股数552,716,065。)7 月25日,第二次举牌,前海人寿集中竞价买入万科0.93%的股份,若以当时披露的中间价14.375元/股粗略估算,动用资金约15亿元。钜盛华集中竞 价交易买入万科0.26%的股份。另外,钜盛华还以收益互换的形式持有3.81%的股份。若以当时披露的中间价14.635元/股计,直接买入耗资约4亿 元,收益互换部分杠杆以1:4计,收益互换部分耗资12亿元。8月26日,第三次举牌,前海人寿竞价交易买入万科0.73%股份,钜盛华 通过杠杆工具买入4.31%。若以8月26日13.25的收盘价计算,前海人寿直接耗资约10.6亿元,钜盛华融资融券部分耗资0.6亿元,收益互换部分 耗资12亿元。(不懂收益互换的,翻前面的文章,有介绍!)
那么这三次举牌动用的资金就是:80+15+4+12+10.6+12.6=134.2亿。
如此短时间内能够集结135亿,难怪被王石形容为“强行入室的野蛮人”。
万科A已被拿下,那么谁将是下一个万科A呢?
“野蛮人”前海人寿持股一览

其实这让京哥我想起了2010年的深振业A,当时深振业A大涨,原因也是“股权之争”,当然博弈的双方是宝能系和深圳国资委。
五年之前的2010年7月20日,宝能系开始大举建仓深振业,并在短期内拿下了高达15%的股权,并意图控股。
在当年,此举引发深振业A控股股东深圳国资委方面的激烈反应。深圳国资委以及其一致行动人也迅猛把对深振业的持股从22.07%提高到29%,这导致深振业股价在短期内大幅飙涨70%,并成为A股资本市场近几年少有的股权争夺事件。

其实收购与反收购,股权大战在港股很多见,如今A股“野蛮人”在这两年也多了起来,公司被资本举牌也渐渐多了起来,截至目前,在我国资本市场共有268起举牌案例,2013年-2015年连续三年举牌数量成倍增长,仅2015年前11个月就达81起。将我国二级市场举牌的发展历程划分为三个阶段。第一阶段(先试期):1993年-2005年股改;第二阶段(跨越期):2005年股改-2013年;第三阶段(爆发期):2014年至今。
推动去年和今年举牌浪潮的原因主要有如下三个方面。
1)内在动力:经济转型阶段,企业自身对并购重组的迫切需求吸引举牌方的介入。
2)政策红利:并购重组制度放松、国企改革以及金融业务创新助推举牌浪潮出现。
3)外在需求:社会财富积累催生投资需求,为资本举牌创造条件。
举牌将大大激活资本市场活力,引导资金的重新配置,这将促进我国经济更好的转型与发展。
******本文为作者/分析师所写,观点仅代表作者本人,不代表投资赢家微信公众号及其APP立场,仅供投资者参考,并不构成投资建议。投资者据此操作,风险自担。******



评论