文|花儿街参考 林默
1
撤下的火锅送到后厨,锅底没有倒进垃圾桶,而是被厨师倒进了油水分离器。
分离出来的油脂再加热一次,里面兑点儿辅料,就是下一个红油锅的锅底。

这一幕发生在陕西省榆林市榆阳区榆阳中路汇优时代星座2楼,小龙坎火锅。
在不到两年的时间里,这家小龙坎火锅生产、销售的地沟油超过了2吨。
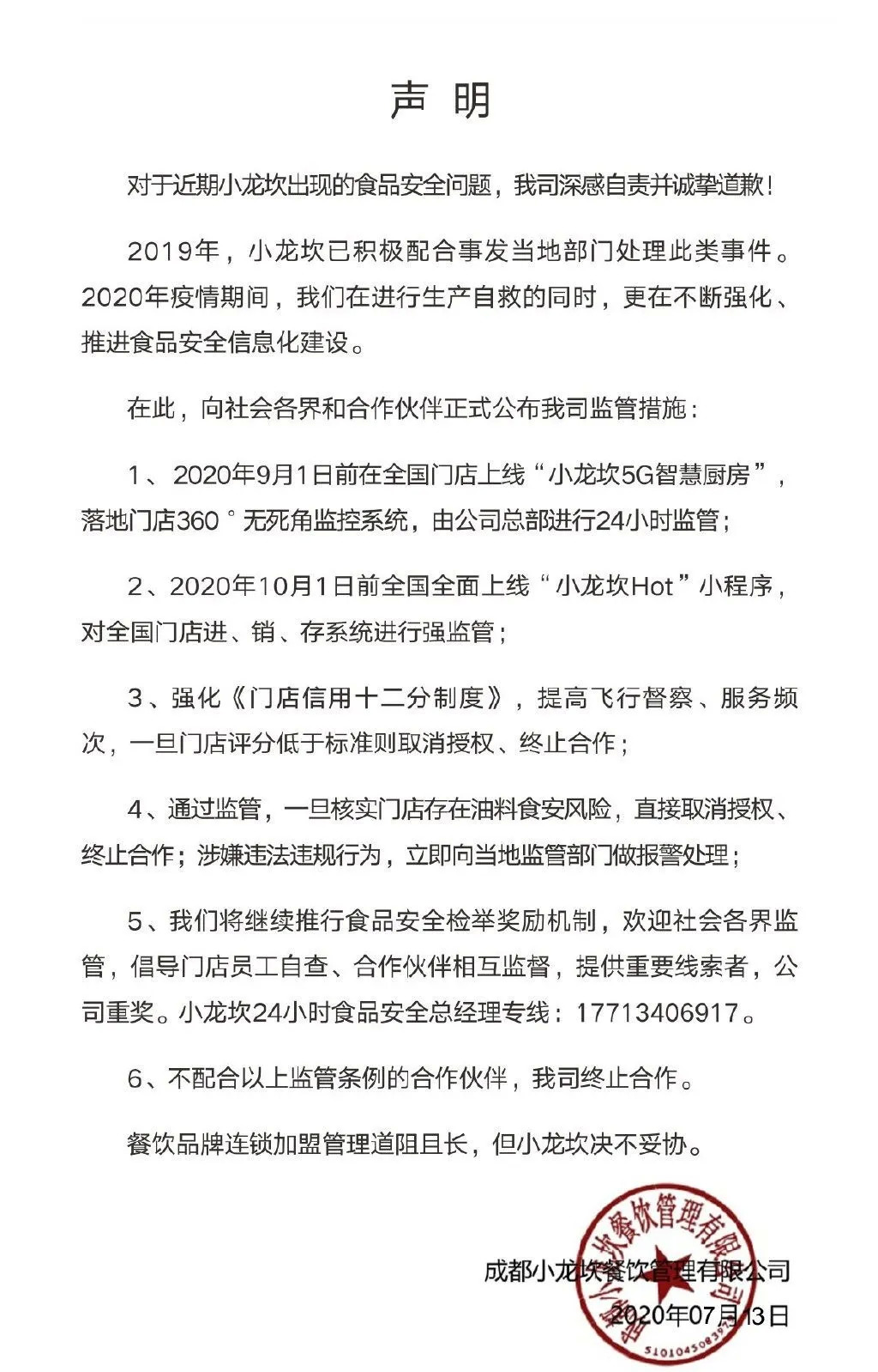
看到这个今年4月就审定的案件被见诸媒体,小龙坎火速发表了道歉声明。

这个道歉声明里,你能读明白两件事——
1、出事的这家店是加盟店。
2、小龙坎承诺,2020年9月1日前,在全国门店上线“小龙坎5G智慧厨房,落地门店360度无死角监控系统,由公司总部进行24小时监督”。
这个承诺,听起来是不是特别诚恳?
2
时间退回两年前,2018年5月28日,另一个小龙坎火锅因为地沟油登上热搜的日子。
微博上盛传一条,“直击小龙坎老火锅后厨”的视频,视频里,小龙坎吉林长春欧亚店,客人吃剩的锅拿回后厨后,锅底油被沥在一个大桶子里,画面里的人说“重新炼一下”就可以再次上桌。
小龙坎哈尔滨会展店里,卖的是不新鲜的肉品,被发现之后,肉被用猪血重新装修了一下,又重新端上桌。

小龙坎江西南昌胜利路店,餐具没时间消毒,清洗的时候跟拖把共用一个盆。

在被带上热搜的当天,小龙坎就发了一个保证声明,“所有未安装后厨视频监控系统的门店,将在3天内完成安装,确保消费者通过视频实时监控后厨,并将逐步完善明厨亮灶工程”。
敲重点,3天内!!!
3天后,小龙坎不仅装好了摄像头,还组织了一个大型媒体活动,邀请媒体朋友们一起来看他们装好的摄像头。
他们非常考究地,给记者穿戴好消毒衣物,戴好消毒帽及口罩后,带入小龙坎后厨参观。

在参观现场,记者们看到了小龙坎已经实现了3天前的承诺,现在所有后厨都有视频监控系统,全国门店后厨监控视频,在记者面前滚动播出。

摄像头装好的3个月后,2018年8月14日至2019年4月26日间,位于榆林市榆阳区榆阳中路汇优时代星座2楼的小龙坎火锅,再次完成了3963斤地沟油的生产销售。
面对小龙坎这一次元气满满地提出的,“小龙坎5G智慧厨房”方案,我非常想问一句,上一次3天内装好的摄像头呢?3天之后再也没用过吗?
全店安几个摄像头实现监控这个事儿,非得等5G技术吗?4G技术怎么就这么不争气,耽误小龙坎的卫生建设。
3
在中国裁判文书网里搜“火锅,地沟油”,你能搜到141份判决文书,大多是生产、销售有毒有害食品罪。
这不是隐秘的角落,这是全行业都知道的操作。
在2018年5月28日的那段视频里,被暗访的还有小龙坎成都总部的工作人员,她在里面说了一句很实诚的话,“有些店会觉得这个油成本太高了,就会重复地去用,这个真的没有办法,也不能保证每个人的品德对吧”。
既然保证不了每个人的品德,就尽量谋求自己的发展吧。
2016年,小龙坎开放了加盟店模式。
在第一次登上热搜、监管要靠道德约束的2018年,小龙坎的600多家门店中,仅有12家是直营店。
根据南方都市报的报道,目前小龙坎全国加盟店门店数高达900多家,公司2020年预计完成全球1000家店的开设。
明知不可为而为之,明知管不了而放任其加盟之。
在最近的这次道歉声明里,小龙坎说,“餐饮品牌连锁加盟管理道阻且长,但小龙坎决不妥协”。
其实这句话应该这样写,“餐饮品牌连锁加盟管理道阻且长,但小龙坎决不妥协(地开店)”。


评论