文|来咖智库
从美股到港股,时隔6年后,阿里京东这两家又再次站在同一起跑线,所不同的是,主角变成了蚂蚁集团和京东数科。
继7月初京东数科开启科创板上市辅导后,7月20日下午,蚂蚁集团官宣计划在科创板和港交所寻求同步发行上市。蚂蚁集团称,上市以进一步支持服务业数字化升级做大内需,加强全球合作助力全球可持续发展,以及支持公司加大技术研发和创新。而据市场消息称,蚂蚁集团计划在香港寻求100亿美元的IPO。
一周前,因为工商注册信息的更改,还引发市场猜测蚂蚁集团即将上市,但官方并未予回应。此次突然官宣上市,甚至让蚂蚁官网都还没有及将”蚂蚁金服“改成”蚂蚁科技集团“的新名字。而如果蚂蚁集团成功登陆科创板,按照目前估值2000亿美金的估值,那么由中芯国际刚刚夺下的科创板市值第一座位,也将再次易主。
根据阿里巴巴年报,阿里巴巴持股蚂蚁集团33%的股权,君瀚和君澳持有蚂蚁集团50%股权,而君瀚属于马云及阿里系、蚂蚁系员工,君澳属于阿里巴巴合伙的部分成员。因此,阿里巴巴及阿里系成员大约持股蚂蚁集团大约83%的股权。
对于蚂蚁这样的超级独角兽,港交所和上交所也都纷纷表示欢迎,称其能够进一步提升交易所在国际市场的地位。
01、蚂蚁与京东数科的上市争先赛
一直以来,蚂蚁集团上市的消息时有传出,但每次都被予以否认。最近一次发生于本月初,据路透社报道,两名消息人士称蚂蚁集团最早于今年在香港和大陆同时上市,目标估值为2000亿美元,计划在IPO中出售5-10%的股票,这可能是今年全球最大的IPO之一。
对于此次官宣上市,蚂蚁集团董事长井贤栋表示,“我们欣喜地看到,科创板和香港联交所推出了一系列改革和创新的举措,为新经济公司能更好地获得资本市场支持包括国际资本支持创造了良好条件,我们很高兴能有机会参与其中。”
事实上,自2019年7月开板以来,科创板为了与国际资本市场竞争,吸引优质科技企业入驻,在注册制基础上,推进了一系列的改革,比如允许未盈利企业、同股不同权、红筹企业上市等等,这直接带动了上市企业数量和募资规模的直线上升。截至7月20日收盘,科创板上市企业132家,总市值规模超过2.7万亿元,而且这132家公司,在上市首日平均实现158.67%的开盘涨幅,合计募集资金1532.46亿元,实际募资总额2049.39亿元。
目前,《科创板上市公司证券发行注册管理办法(试行)》也已经推出,上交所同步发布了科创板再融资相关规则。规则不仅进一步缩短了再融资的审核周期,还设计了小额快速融资简易程序。符合条件的科创板上市公司启动这一程序后,将在6个工作日内完成注册。
上交所表示,欢迎蚂蚁集团申报科创板,这展现了科创板作为中国科创企业“首选上市地”的市场吸引力和国际竞争力。
对于科创板和港交所来说,蚂蚁集团是一个已经盈利、未来发展潜力巨大的新经济科技龙头企业,是难得的优质标的,而两大交易所也为蚂蚁集团的到来做好了充足准备,能够进一步提升交易所在国际市场的地位;对于蚂蚁集团来说,A+H两地上市的方案可以为其提供灵活的融资选择,国内外资本都能获得,能够增强其对资本市场波动的抗风险能力,尤其是当前多个全球主流长线基金及政府基金出现在赴港上市的中国互联网创新企业的基石投资者名单中,显示了国际投资者对于中国经济前景乐观。
除了上述宏观层面和企业自身因素外,另一个促使蚂蚁突击上市的因素之一,或许来自于京东数科,京东数科的前身京东金融,曾经宣称对标蚂蚁金服。早在本月初,证监会网站便公布了京东数科在科创板上市辅导的系列文件。这意味着,京东数科领先蚂蚁集团正式向IPO发起了冲击。此前,在阿里、网易和京东等中概股回归港股引发一轮“吸金”效应,再加之近期科创板的叠加,京东数科和蚂蚁集团谁能最先上市抢到更多资金,就成了一次时间博弈。
但正如阿里在美国、香港上市时,都宣称“我们已经都准备好了”。此次对蚂蚁集团来说,也不例外。
02、一片哀嚎的互金股后蚂蚁的科技资本
此前来咖智库曾在《首现“三分天下”断层式格局,互金中概股头部企业价值凸显》一文中提到,目前国内在美上市的13家金融科技企业中,仅乐信一家的股价还高于发行价,其它企业均已破发,平均跌幅超过70%,甚至很多都面临退市风险。目前这些金融科技企业,也在寻求向消费金融公司、小贷公司、电商甚至开放平台转型,弱化金融概念而强化科技创新的属性。显然,资本市场也在用脚投票,证明走金融的路行不通。
天眼查最新数据显示,日前蚂蚁金服运营主体浙江蚂蚁小微金融服务集团股份有限公司发生工商变更,正式更名为蚂蚁科技集团股份有限公司。除了名称变更之外,蚂蚁科技的经营范围也发生变动,新增工程和技术研究和试验发展、企业总部管理、控股公司服务、以自有资金从事投资活动等,而“接受金融机构委托从事金融信息技术服务外包,金融业务流程外包,金融知识流程外包,投资管理,投资咨询”则被去除。这也意味着,蚂蚁也将更坚定的走科技路线,不断剥离与金融直接相关的业务。
今年3月,支付宝宣布全面升级为数字化生活服务平台,全面向B端开放。对于上述升级,蚂蚁集团CEO胡晓明6月接受彭博社专访时曾分享蚂蚁的战略。胡晓明说,多年来,蚂蚁集团一直坚持科技公司定位,推进开放的平台战略,今天的目标是支持包括金融服务业在内的现代服务业数字化升级,与本地服务、公共服务和全球服务业提供商分享蚂蚁多年来通过金融服务场景发展出的科技和资源。
胡晓明表示,预计五年内,技术服务费占蚂蚁集团总收入的比例将从2019年的50%左右上升至超过80%。因为技术服务费比例上升速度较快,蚂蚁集团通过自有资金运营的持牌金融业务所获收入占总收入比例则会相应下降。
对于蚂蚁集团的科技属性,在阿里2020财政年度报告中提到,蚂蚁集团始终坚持创新的核心基本理念,持续拓展各类新业务,包括区块链的商业应用。截至2020年3月31日,蚂蚁集团及其全球9个本地数字钱包合作伙伴所服务的全球年度活跃用户数量已达到约13亿。尤其是在创新科技业务方面,蚂蚁集团首创包括商用区块链等多种创新科技服务,截至2020年3月31日,蚂蚁集团的专有区块链技术已于广泛的商业应用场景中被使用,包括供应链金融、产品溯源和电子票据的开具及流通。
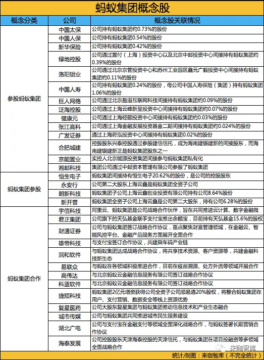
此次蚂蚁集团官宣上市,也在资本市场引起了大的震动,截至7月20日美股收盘,阿里巴巴股价254.81美元,上涨3.1%。据来咖智库不完全统计(如下图所示),目前蚂蚁集团概念股涉及31家上市公司。

目前蚂蚁集团还未披露其招股书,对于其具体的经营业绩,来咖智库也将进一步关注。


评论