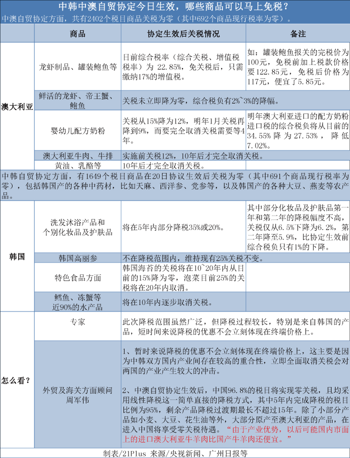
12月20日,中国-澳大利亚、中国-韩国自贸协定正式生效了。生效当天实施第一步降税,2016年1月1日实施第二步降税。
年底到明年将迎来两次关税调整,哪些商品可以马上免税?元旦在即,澳大利亚、韩国商品是不是可以大肆买买买了?详情请看下表。

(编辑:曾静娇)

扫一扫下载界面新闻APP
12月20日,中国-澳大利亚、中国-韩国自贸协定正式生效。生效当天实施第一步降税,2016年1月1日实施第二步降税。

图片来源:视觉中国
12月20日,中国-澳大利亚、中国-韩国自贸协定正式生效了。生效当天实施第一步降税,2016年1月1日实施第二步降税。
年底到明年将迎来两次关税调整,哪些商品可以马上免税?元旦在即,澳大利亚、韩国商品是不是可以大肆买买买了?详情请看下表。

(编辑:曾静娇)
下载界面新闻
12月20日,中国-澳大利亚、中国-韩国自贸协定正式生效。生效当天实施第一步降税,2016年1月1日实施第二步降税。
2015/12/20 09:54

图片来源:视觉中国
12月20日,中国-澳大利亚、中国-韩国自贸协定正式生效了。生效当天实施第一步降税,2016年1月1日实施第二步降税。
年底到明年将迎来两次关税调整,哪些商品可以马上免税?元旦在即,澳大利亚、韩国商品是不是可以大肆买买买了?详情请看下表。

(编辑:曾静娇)
评论