文|多鲸教育研究院
来源|多鲸资本
概要
一、 OMO 模式的产生背景
二、 OMO 模式的概念和意义
三、 OMO 模式转型现状
四、 对标研究-新零售

五、 OMO 模式的未来发展
一、 OMO 模式的产生背景
1.1 教育行业的痛点
1.1.1 线下教育在需求端和供给端都有难以解决的痛点
家长与学生
教育资源不均衡:低线城市及农村地区的学生无法享受到优质的教育资源。公立校优质师资匮乏,也没有头部培训机构提供优质资源。
时间成本过高:家长往返培训机构以及等待过程都需要较高的时间成本,这是线下机构难以解决的问题。
线下教育机构
规模化发展难:线下机构异地扩张难度大,导致绝大多数的机构都只能本地化发展,无法扩大规模。
运营成本高:线下机构的房租成本及水电成本较高;政策对于机构的资质、场所和师资的严格要求,也相应地提高了运营成本。

数据来源:天风证券研究所
1.1.2 在线教育的课堂体验不佳,且获客成本普遍高企
在线教育课堂体验有待提高。根据艾媒咨询的调研,超过半数的家长认为在线教育无课堂氛围而且孩子难以集中注意力,此外卡顿、互动性差、效果不佳等也是家长较为关注的问题。但受制于网络技术,在线教育短时间内难以解决这些问题,无法营造出更具沉浸感的课堂体验。
在线教育获客成本普遍高企。与线下机构相比,在线教育机构的销售净利率基本为负,即投入产出不成正比,而且销售费用甚至高于营业收入。这说明,在线教育的获客成本远高于线下机构,而且盈利困难。
在线教育已发展多年,但目前实现盈利的机构凤毛麟角,究其根本,课堂体验和获客成本是主要原因。

1.2 新的市场需求
1.2.1 下沉市场消费潜力爆发,但缺乏优质教育资源满足其需求
低线城市消费能力持续增长。低线城市的社会消费品零售总额的占比从 2013 年的 43.6% 增长到 2018 年的 45.1%,仍保持较好的发展势头。此外,低线城市的人口约占全国的 66%,尤其是中小学生的数量占比超过 70%,低线城市的教育行业的市场潜力也同样巨大。
低线城市缺乏优质的教育资源。新东方、好未来、精锐教育等头部机构拥有全国最优质的师资力量以及相匹配的教育资源,然而它们在三线及以下城市的校区数量较少,无法满足当地的教育需求。
低线城市存在教育资源与其消费能力不匹配的矛盾,但现有教育模式无法很好地满足这部分需求,为新模式的出现奠定了市场机会。

1.2.2 新一代家长的教育观念更加多元化,对新模式的接受程度更高
新一代家长文化素质提高。80 后和 90 后作为目前主要的家长群体,他们基本都接受了高等教育,自身的文化素质明显高于上一代家长,他们对教育的理解也呈现出很大的差别。
新一代家长对教育的功利性诉求降低。80 后家长对孩子的学习成绩的关注较 60 后家长显著降低,更加关注孩子的道德品质、性格秉性、沟通表达和生活习惯;新生代家长选择培训班的主要目的也不再是升学压力,而是希望能够提供孩子开阔眼界的机会。
随着家长教育理念的改变,他们对于教育机构的服务、教学等环节提出新的要求,也更愿意尝试新的教育模式。

1.3 新技术的应用
1.3.1 人工智能、大数据和 5G 等新技术为新的教育模式奠定了基础
5G 提供稳定的数据传输条件。相比 3G/4G,5G 的传输速度和稳定性大幅提升。5G 技术能够明显改善直播的画面清晰度、画面卡顿程度等问题,并进一步丰富教学内容、增加趣味性和互动性。
人工智能与大数据助力智能学习。人工智能和大数据能够精准分析学情数据,对学习过程数据和结果数据进行关联分析和深度挖掘,以可视化形式呈现分析结果,帮助老师和家长快速且准确地把握学生的学习情况,包括学习状态、学习投入、学习进度和学习效果等。

1.4 政策的激励作用
1.4.1 政府鼓励教育行业积极应用新技术,加快信息化时代的教育变革
鼓励线上线下教育良性互动。今年 7 月,发改委发文支持发展融合化在线教育,构建线上线下教育常态化融合发展机制,形成良好互动的格局。
鼓励科技与教育的深度融合。国务院、教育部等相关部门近些年出台多项政策,鼓励教育行业参与融合现代信息技术,并探索线上线下教育相融合的机制。
在线教育监管趋严。国家相继出台多项政策要求整治在线教育,促进行业规范化发展。

1.5 疫情的催化作用
1.5.1 疫情加速线下机构对 OMO 模式的探索
疫情对线下机构形成较大的负面影响。据教培校长参考的调研,从 2020 年 1 月份到 6 月份,全国教培机构的平均破产率超过 20%,其中湖北、广东、河北较为严重;就存活下来的机构来说,有大约 70% 的机构的上半年营收同比减少 50%—100%,仅 1% 的机构保持营收增长。
线下机构对在线教育的态度发生变化。疫情前,多数线下机构对于在线教育的态度并不积极。随着疫情的爆发以及“停课不停学”的号召,多数机构已经进行或开始探索在线教育的解决方案。
疫情后线下机构更倾向于 OMO 模式。对于线下机构而言,完全抛弃线下优势转型在线教育并不现实,因此 OMO 模式更易被接受。据调查,大多数的线下机构表示疫情后将采用OMO同步联动模式。

1.6 小结
1.6.1 多重因素为教育机构转型 OMO 模式奠定了基础

1.6.2 OMO 模式是否是伪需求?究竟能为机构带来什么?
OMO 模式的转型因素已基本成熟。对于线下机构和线上机构,无论从内部原因(如线下机构规模化发展困难、线上机构获客成本高昂且课堂体验有待加强),还是外部原因(如 5G、人工智能和大数据技术的逐渐成熟与商用,以及政府对于构建线上线下教育常态化融合发展机制的鼓励),各大机构都有充足的理由以及必需的条件进行 OMO 转型。
OMO 模式是否是疫情催生下的伪需求?
OMO 模式自 2017 年被提出后,一直都被业界所重视,比如精锐教育在 2019 年提出要投入 30 亿元进行 OMO 模式的建设。但是,彼时 OMO 模式还远未被行业所充分认知并纷纷表达转型意愿。而 2020 年初,疫情使得线下无法上课,只能转型线上。各大机构或无奈停课,或转型线上。此时,OMO 模式似乎成为线下机构的救命稻草。但是,OMO 模式对于大部分的线下机构是否只是疫情期间的无奈之举,疫情结束后仍然维持传统教学?
OMO 模式是什么意思?它能够为机构带来什么?
从字面意思理解,OMO 模式即线上与线下的深度融合,但深度融合意味着什么?是否目前多数线下机构临时推出的线上课程就意味着 OMO 模式的实现?如果机构完成 OMO 模式的转型,能否为机构带来实际意义?比如增加招生人数,还是提高客单价?而且,机构转型 OMO 模式带来的收益能否覆盖所支出的成本?
OMO 模式是否会走向 O2O 模式的终局?
2014 年前后的 O2O 模式席卷整个教育行业,彼时人人期待 O2O 模式将彻底变革教育行业,并带来巨大的收益。但是,随着大量资本的涌入以及数万机构的成立或转型,O2O 模式却在一两年内就销声匿迹。OMO 模式同样涉及到线下和线上场景的打通,似乎与 O2O 模式异曲同工,那么,OMO 模式是否也会走向 O2O 模式的结局呢?
二、OMO 模式的概念和意义
2.1 OMO 模式的概念
2.1.1 李开复提出 OMO 概念,教育是其主要场景之一
2017 年 11 月 22 日,创新工场董事长兼 CEO 李开复在“经济学人”(The Economist)杂志的 The World in 2018 特辑发表专栏文章《Meet OMO sapiens》提到“OMO”的概念,以及它给生活带来的改变,引起广泛的社会反响。
OMO 即 Online-Merge-Offline,字面意思是线上与线下的融合。
驱动因素:移动支付的普及;线上+线下流量获取和数据化;真实世界数据化;物流生产自动化
典型应用场景:教育;交通出行;零售

2.1.2 OMO 模式深度融合线上线下场景,实现标准化流程与个性化服务
教育行业的 OMO 模式是指以提升教学效果与体验为核心,通过互联网、人工智能和大数据等新技术打通各环节的数据,并深度融合线上与线下的学习场景,实现标准化的流程与个性化的服务。OMO 模式本质上是教育行业利用现代科技的自我变革,与其他行业的数字化转型不同的是,教育 OMO 模式更强调全场景的融合。
核心目的:OMO 模式本质上是一种方式,向市场、学生和家长提供更优质的产品和服务才是最终目的。机构应该以终为始,搭建自身的 OMO 模式。
关键手段:通过新技术打通课前、课中和课后全场景的学情数据,使得老师能够做到个性化辅导,家长能够知道孩子的学习情况。
学习场景:线上与线下不再是平行的学习场景,而是根据学生的需求,将线上与线下的产品与服务深度融合,重置学习的时间与空间。
最终结果:OMO 模式能实现标准化的流程,包括业务流程、管理流程、教学流程等,最大限度地提高机构的运营效率,并使得学生在标准化的流程下获得千人千面的个性化学习体验,提高学习效果。

2.2 OMO 模式的意义
2.2.1 OMO 模式对教育行业全流程的变革

2.3 OMO 模式的核心逻辑
2.3.1 重塑业务流程和提升教学效果是 OMO 模式的核心逻辑
重塑业务流程

数据来源:李开复文章及演讲记录、多鲸教育研究院整理
提升教学效果
时间原则
传统培训模式学习时间的割裂。对于线下机构而言,尤其是 K12 的春季班和秋季班,以及艺术教育等,学生通常只能在线教学甚至答疑,影响学习的连贯性。
OMO 模式实现“0-0-7”式学习模式。OMO 模式有效整合了线上和线下的学习场景,学生在周中可通过线上学习或练习,周末在线下门店进行教学,或者借助人工智能等技术实现 24 小时答疑服务。
空间原则
传统培训模式单一的学习场景。无论是在线教育,还是线下机构,均只能为学生提供单一的学习场景。对于中小学生而言,长时间在单一场景内可能会导致注意力分散,学习效率低下。
OMO 模式多重场景提高学习趣味性。比如,在教室学习过程中,通过视频连线外教增加英语交流的氛围,既能引起学生学习兴趣,又能丰富课堂场景,提高学生的学习效率。
2.4 OMO 模式 VS. O2O 模式
2.4.1教育 O2O 模式的概念及发展历程
O2O(Online-to-Offline)模式最初起源于本地生活领域,是指线上完成交易,线下再进行交付,代表企业如美团、大众点评和滴滴。
O2O 模式在教育行业的兴起始于 2014 年前后,代表企业如疯狂老师、轻轻家教、跟谁学等。O2O 模式在教育行业的应用主要有两种:第一种是线上的 O2O 平台,即线上选择老师并完成交易,然后老师上门服务,如疯狂老师和轻轻家教等;第二种是线下的 O2O 平台,即在体验店选课并完成交易,然后老师上门教学,如星空琴行。
教育 O2O 模式在 2015 年前后迅速发展,如轻轻家教曾在 3 个月内完成 3 轮融资,总额超过 1 亿美元;疯狂老师也曾在 6 个月内完成 3 轮融资,总额接近 3 亿人民币。然而 O2O 模式在 2016 年开始迅速衰落。

2.4.2 2014-2015 年 O2O 模式部分培训机构融资概况

数据来源:烯牛数据、企名片、多鲸教育研究院整理
2.4.3 OMO 模式切入教育行业核心的教学环节,不会重演 O2O 模式的终局
教育 O2O 模式失败的原因:
教育服务低频且客单价高,用户决策重。一次订单的成交需要付出高额的资金和时间方面的沉没成本;
商业模式不健康。教育 O2O 模式依赖高额补贴获客和争抢优质教师,导致首单基本都亏损。但服务质量良莠不齐以及用户对平台的粘性低,使得续费率很低,只能陷入拉新-亏损的恶性循环。
教育 OMO 模式与 O2O 模式的根本区别:
解决的问题不同:教育行业的核心诉求是提升学习效果。O2O 模式切入的只是交易环节,解决的只是老师与学生之间的高效且低成本的匹配问题,而核心的教学效果受制于偶然因素。但是 OMO 模式切入的是以教学为核心的全流程,能够解决学生和家长在教学与服务方面的主要痛点,也能够解决机构在获客与运营方面的问题。
发展的路径不同:教育 O2O 模式是在资本过热的情况被人为快速催熟,大量的资源被投入到争抢用户与老师,而未能改善整个商业模式。但是教育 OMO 模式是在市场回归理性的条件下循序渐进地发展,无论头部企业,还是中小机构均稳扎稳打,逐步推进 OMO 模式的建立。

2.5 小结
2.5.1 教育行业的 OMO 模式转型发展到何种程度?
OMO 模式在深度融合线上线下场景的基础上,深刻变革教育机构的业务模式,并且提升学生的学习效果。教育行业的 OMO 模式是以提升教学效果与体验为核心,通过互联网、人工智能和大数据等新技术打通各环节的数据,并深度融合线上与线下的学习场景,实现标准化的流程与个性化的服务。因此与 O2O 模式只切入交易环节不同,OMO 模式对教育行业的全流程进行改造升级,能够提高机构的运营效率,优化用户的服务体验。OMO 模式不会重演 O2O 模式的结局,而是对教育行业未来发展具有深远意义的新形态。
OMO 模式转型是否只适合线下机构在做?
率先进行 OMO 模式转型的基本都是线下机构,如新东方、精锐教育、学大教育等,但转型 OMO 模式的线上机构似乎很少?那么,行业内是否有线上机构进行 OMO 模式转型?以及线上机构与线下机构的 OMO 模式转型路径是否相同?
各个赛道的 OMO 模式是否有差异?
教育行业分为 K12 教育、国际教育、职业教育和素质教育等,每个细分品类都有不同的特点,比如学生类型不同、教授的知识不同等。那么,各细分赛道在进行 OMO 模式转型时是否有不同的模式?每个赛道目前 OMO 模式的转型进展是否相同?
当前 OMO 是否存在几种典型模式?是否有对应的典型案例?
OMO 模式至今发展已有三年,是否已形成几种比较典型的模式?各种模式的主要特点是什么?通过这些典型模式,是否可以揭示出 OMO 模式当前整体发展到哪个阶段?以及,每种模式有何典型的案例?
三、OMO 模式转型现状
3.1 当前 OMO 模式的主要类型
3.1.1 当前 OMO 模式的四种主要类型

3.1.2 获客 OMO 模式:通过线下体验店在获客端实现线上和线下的结合
在线教育的关键痛点:
获客成本高企。与线下机构不同,在线教育缺少天然的流量入口,需要大量的营销投放,因此获客成本较高。而且,随着在线教育的激烈竞争以及流量成本上升,获客成本仍不见顶。因此,在线教育急需新的流量入口;
缺乏本地化优势。由于中国各省份的教材和考试重点不同,标准化课程难以满足每位学生的需求。但在线教育通常由总部所在地招聘老师并统一标准化教学,难以兼顾不同地区的教学重点。
以线下体验店为核心的获客模式:
线下门店作为天然的流量入口,能够将线下机构的流量往线上导,从而提高线下体验店的坪效。在门店获得较好的体验后,可使用网站或 APP 购买在线课程。
成为会员后,用户也可能给身边人做推荐或引导,通过社交网络进行二次传播和增值,形成完整的流量循环体系。
线下用户往线上导入后,在线上形成精准的用户社群,通过线上运营增加客户的黏性和不断地提升社群用户的转化率。

3.1.3 OMO 1.0 模式:双师课堂
双师课堂的诞生背景:
巨头在下沉市场扩张难。一二线城市 K12 培训竞争激烈,但是下沉市场消费潜力爆发,成为新的机会点。不过,线下机构大规模在下沉市场扩张的成本较高,即使是行业巨头也很难有此实力。
下沉市场的优质师资资源匮乏。一二线城市的优质资源本身就较为有限,而且三四线城市的条件很难吸引到有良好教育水平的教师。
双师课堂发展迅速。双师课堂既可以解决名师资源瓶颈问题,且优秀教师大班授课收入提高也有助于减少其流动性,又可以通过线下机构做好本地化服务以及本地招生。因此,近些年双师课堂在下沉市场发展迅速,仅爱学习在 2018 年就通过双师课堂的加盟模式获得近 12 亿元的收入。

3.2 细分赛道发展现状
3.2.1 细分赛道转型 OMO 模式的概况
To B 为主的技术供应商
底层技术供应商:目前还未有 OMO 完整技术的供应商,但有许多线上教学和管理的产品,能够为线下机构触网提供基础支持,也为 OMO 模式奠定基础。
综合方案供应商:一方面是头部企业以双师课堂攻占下沉市场,另一方面是提供完整的线上产品解决方案。二者都能够帮助线下机构短期内获得线上和线下教学的能力。
To C 为主的培训机构
K12 教育:K12 是 OMO 模式转型最为火热的赛道,转型时间最早,转型路径也最丰富。
素质教育:素质教育本身转型难度较大,但受疫情影响,各大机构对 OMO 模式转型的热情高涨。
职业教育:OMO 模式转型热度较低,部分玩家在 2014 年前后就开始试图融合线上线下,但融合程度较低。
国际教育:除语言培训外,其他细分赛道(如国际游学等)对线下场景的依赖程度较高,短期内很难进行转型。

3.2.2 OMO 模式产业链

数据来源:公司官网、多鲸教育研究院整理
3.2.3 K12 教育 OMO 模式转型概况(部分)

3.2.4 素质教育 OMO 模式转型概况(部分)

3.2.5 职业教育和国际教育 OMO 模式转型概况(部分)

3.2.6 OMO 模式综合方案供应商(部分)

3.2.7 OMO 模式底层技术供应商(部分)

3.3 典型案例研究(1)
3.3.1 综合方案供应商:爱学习-双师课堂

数据来源:公司官网、多鲸教育研究院整理
3.3.2 综合方案供应商:爱学习-三阶课

3.4 典型案例研究(2)
3.4.1 获客 OMO 模式:东方优播-线下体验中心


3.5 典型案例研究(3)
3.5.1 智能系统+线下教学模式:学大教育
一对一辅导模式首创者。学大教育于 2004 年率先推行一对一辅导模式,具有较为领先的先发优势。学大教育拥有成熟的个性化课程设置,涵盖补差学生、单科提分、考前冲击以及艺考生。而且建立了完善的服务标准与流程,包括循序渐进的教学标准、全流程的服务模式以及优质全面的辅导团队。
业务增长缓慢。学大教育近几年来遭遇营收危机,自 2016 年开始,学大教育收入增长放缓,在 2018 年和 2019 年增速仅 3%。而对比同样作为一对一辅导机构的精锐教育,自 2016 年开始保持 30% 左右的高速增长,以至于在 2019 年营业收入反超学大教育,成为 K12 一对一辅导行业的领导者。


数据来源:公司官网、多鲸教育研究院整理
3.5.2 在线课程平台:翼鸥教育-ClassIn
在线课程平台领导者。翼鸥教育成立于 2014 年,在 2015 年发布了世界上第一款在线教室——ClassIn。经过多年的发展,已经服务了超过 2 万个学校,覆盖了超过 500 万位学生,大客户包括好未来、新东方、昂立教育等头部教育机构,成为在线课程平台赛道的领导者。
性能强大的在线课程平台。翼鸥教育结合专业的教学产品设计理念以及底层技术,使得 ClassIn 能够支持多种班型和多样化的在线教学模式,使得教师和多位学生同时在线上完成授课和学习,提高课程的沉浸感;此外,通过内置的多元化教学工具,包括作业提交、课堂笔记、教学数据智能分析等,赋能机构的智能化教学。
OMO 模式的底层技术支持。ClassIn 为机构提供在线课程的平台以及智能化教学工具,既能够使得中小机构沉淀线上教学与运营的经验,为 OMO 模式转型奠定基础;又为 OMO 模式提供多样性能和多元场景的在线教学平台,成为 OMO 模式必不可少的底层技术。

数据来源:公司官网、多鲸教育研究院整理
3.6 头部机构 OMO 转型分析
3.6.1 新东方与好未来发力 OMO 模式:新东方 To C,好未来 To B
教育行业的全国性龙头企业。新东方与好未来是为数不多能够跨越中国复杂的地理区域的全国性教育机构,并且在营业收入上与其他教育机构具有明显优势。新东方以 K12 和留学语培业务为主,而好未来专注于 K12 教育。两者都以线下教学起家,近些年开始发力在线教育与 OMO 模式。
双巨头持续关注 OMO 转型,但转型方式有所不同。新东方和好未来在业内较早开始布局 OMO 模式,投入了大量的资金、人力与资源。新东方更注重自身核心业务的 OMO 转型,探索出东方优播、留学考试融合态产品等不同模式;好未来则持更加开放的态度,除未来魔法校专注双师课堂的加盟业务外,还积极开放直播云、教研云等技术平台赋能全行业,但自身的核心业务转型则相对谨慎。

3.6.2 2020 年新东方留学考试融合态产品

3.6.3 2020 年新东方小学暑期课程 OMO 模式

数据来源:公司官网、多鲸教育研究院整理
3.6.4 好未来在 2018 年发布教育开发平台,赋能中小教育机构

数据来源:公司官网、多鲸教育研究院整理
3.6.5 未来魔法校助力下沉市场的中小机构实现 OMO 模式转型

3.6.6 直播云为线下机构提供完整的在线教学工具以及全流程的管理系统

3.7 OMO 模式转型的痛点
3.7.1 OMO 模式仍处于初步阶段,还存在诸多痛点
OMO 模式转型处于初步阶段。尽管 OMO 模式的概念在 2017 年便出现,而且在 2018 年前后就开始有企业宣布开始 OMO 模式转型,并探索了多种实现 OMO 的具体模式。但是,当前存在四种 OMO 模式和 Pre-OMO 模式都处于比较初级的阶段,仅仅只是融合线上和线下场景的尝试。头部机构对于 OMO 模式还处于探索阶段,而大多数的中小机构还处于观望阶段。
OMO 模式转型势不可挡。即使没有发生疫情,教育行业往 OMO 模式转型也是必然趋势。因为在线教育的出现使得教育场景出现了分离,同时也暴露了线下教育的缺陷。那么,融合在线教育和线下教育的优势而诞生新的教育模式,也是行业发展的必然逻辑。
当前机构转型 OMO 模式还存在诸多痛点。OMO 模式本身就涉及大量的流程和新的技术,至今还未有成熟的范本,各大机构都在探索阶段,并投入了大量的资金和资源,但是否获得足够回报还未可知。而且,家长和学生能否接受 OMO 模式也还有待验证。
线上机构转型 OMO 模式的痛点
盈利问题。由于流量成本昂贵,以及线上课程的客单价低,导致目前大多数的线上机构还未盈利。如果此时再转型 OMO 模式,额外增加大量成本,并且前景还不可知。
运营问题。线上机构的团队多是互联网背景出身,对于线下运营的经验还不足。而且,线下的模式更重,成本更高,大幅增加了机构的负担。
线下机构转型 OMO 模式的痛点
技术问题。OMO 对 AI、大数据、云计算、物联网等技术的要求都比较高,而线下机构的基因和团队都很传统。机构既需要专业人员进行设计和安装,又需要现有员工熟练使用新系统或设备,难度都很高。
思维问题。线上机构由于互联网的洗礼,对于新模式和新技术接受程度更高。但线下机构(尤其是低线城市的中小机构)的管理方式和教学理念都比较传统,很难快速转型新模式。
3.8 小结
3.8.1 OMO 转型仍在起步阶段,是否有对标模式作为参考?
当前 OMO 模式的主要模式。当前 OMO 模式可以分为 Pre-OMO 模式和 OMO 1.0 模式,整体 OMO 模式还处于初步阶段,还未有真正意义上的 OMO 模式。Pre-OMO 模式或者实现了部分流程的线上线下融合,或者既有线上场景又有线下场景,因此还算不上 OMO 模式。OMO 1.0 模式在教学环节已实现线上和线下的融合,比如双师课堂或者智能系统对教学的赋能,但是还没有打通教育行业的全流程,以及深度线上和线下。
各大赛道的 OMO 模式转型现状。K12 教育作为目前市场规模最大且最刚需的赛道,自然也成为 OMO 模式转型的代表赛道,基本涵盖了当前 OMO 的主流模式。素质教育作为近些年发展最快的赛道,在 OMO 模式的转型进展也扮演着重要作用。但是职业教育和国际教育的 OMO 模式转型的热度稍弱,有待进一步发展。
两大巨头对 OMO 模式转型的态度。新东方和好未来作为当前教育行业最具代表性的机构,对 OMO 模式的布局早已开始。不过,新东方更倾向于开发 To C 的产品,亲自下场进行 OMO 模式的转型。好未来除了在自己的核心业务上进行 OMO 模式转型外,也为行业内中小机构提供 OMO 转型的底层平台和综合解决方案。整体来说,好未来 To B,新东方 To C。
是否有对标的模式为教育 OMO 模式的发展提供借鉴意义?
OMO 模式在教育行业是首次出现的新模式,目前仍处于初步阶段,还存在诸多痛点,比如盈利问题、运营问题等。是否有其他行业的类似模式为教育行业 OMO 模式提供启示?比如线上线下相融合的新模式有哪些问题需要注意?什么才是线上线下融合的核心逻辑?
四、对标研究-新零售
4.1 新零售的概念
4.1.1 新零售是以科技为驱动,深度融合线上与线下的零售业态
新零售对教育行业的 OMO 模式具有重要的借鉴意义。教育 OMO 模式本质上是现代科技对传统行业的变革,而在传统行业的数字化转型中,零售业的“新零售”模式发展相对成熟。因此,对新零售的研究能够帮助我们理解教育 OMO 模式发展的难点与终局。
新零售是重构“人货场”的零售业态。新零售是马云在2016 年 10 月的云栖大会上提出的概念,它是强调以消费者体验为中心,以互联网为基础,以大数据、人工智能等技术为驱动,融合线上、线下和物流的全渠道零售模式。
颠覆:传统零售是技术引领生产变革,生产变革引领消费方式变革,但新零售是消费方式逆向牵引生产变革;
重塑:新零售重新定义人货场,在前端为客户创造全新的购物体验,在后端提高零售终端及企业的运营效率。

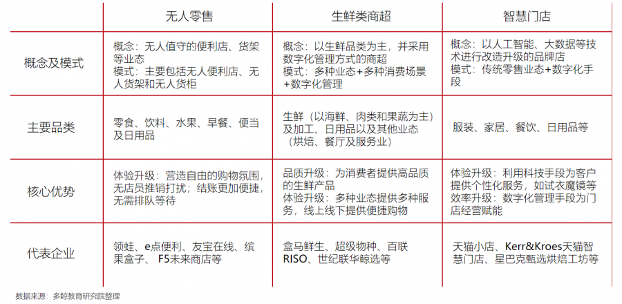
4.1.2 新零售的三种典型业态

4.2 新零售的典型案例
4.2.1 盒马生鲜
高品质产品与线上线下服务闭环提升购物体验。盒马鲜生精选高品质产品,并且提供线上与线下两种服务场景。消费者可以在盒马门店选购产品以及增值服务,也可以在线上下单,享受30分钟到家的服务。
通过多重门店体系覆盖更多的消费者。盒马鲜生很好地满足一线城市主城区消费者对商品品质和到家服务的需求,但难以覆盖郊区及下沉市场。因此,盒马鲜生打造不同业态的门店体系,辅导到多种层次的消费者,从而为更多的消费者创造优质的购物体验。

数据来源:公司官网、多鲸教育研究院整理
4.2.2 无人零售
无人零售是指无营业员值守,消费者自助完成购物流程的模式。无人零售在 2017 年兴起,迅速吸引众多企业和投资机构入局,但仅一年后,大多数企业因亏本而倒闭。如今,无人零售已无人问津。
无人零售失败原因:
单位经济模型不健康。无人零售其实只节省了营业员的成本,但需要引进更加昂贵的设备,成本反而更加高昂;
没有创造更优质的购物体验。无人零售的出发点是营造自由的购物氛围,但零售本质上是服务业,机器无法提供有效的服务,而且还时常发生故障,极大地影响了购物体验。

数据来源:艾瑞咨询、公司官网、多鲸教育研究院整理
4.3 新零售与教育 OMO 的比较
4.3.1 新零售与教育 OMO 模式整体逻辑相同,细节存在差异

4.4 新零售对教育 OMO 的启示
4.4.1 以用户为核心,以盈利为目的是新零售对 OMO 模式的主要启示
聚焦用户的真实需求
以盒马鲜生为代表的生鲜类商超敏锐地抓住了消费升级背景下的一线城市的中产阶级对于生鲜品质的要求,再通过线上与线下相结合的消费场景方便消费者便捷地购买生鲜产品,全方位提升购物体验。
反观无人零售,确实为消费者提供了新的消费体验,但无人值守的购物模式实现自由购物的同时,也创造了冰冷的购物环境。而且,消费者的真实需求是以合适的价格购买到满意的商品,但无人零售并未给消费者提供这方面的新体验。
教育机构在进行 OMO 模式转型时,需要注意新时代下家长与学生的新需求,并且是最核心的刚性需求。而不应该聚焦低频的非刚性需求。
回归行业的核心诉求
零售业的核心诉求是基于商品的服务,需要满足消费者对于商品品质与服务质量的要求。为了满足消费者的要求,以盒马鲜生为代表的新零售探索出线上与线下结合的消费场景、多种业态组合以及现代科技赋能的模式。但部分无人零售的机构却本末倒置,首先考虑技术如何应用在零售业,而非如何满足和提高消费者的核心诉求。
大数据、人工智能与互联网都是教育 OMO 模式的手段,而提高教学效果和优化服务体验才是教学行业的核心诉求。因此,教育机构需要从学生与家长的核心诉求出发,再去思考如何通过技术来满足这些诉求。
实现正向的现金流
任何模式创新都应该建立在健康的盈利模型上。无人零售减去了相对便宜的人力成本,并增加了更为昂贵的设备成本,而且零售业本身毛利就降低,设备与人力的成本差在很长时间内都难以打平。盒马鲜生聚焦高毛利的生鲜产品,配合后端的运营效率,使得盈利相对简单。因此,无人零售一旦融资不到位便难以维持,自身造血能力较差。
教育机构在进行 OMO 转型时,首要考虑的是自身是否能够实现正向的现金流,否则即使规模做大,也很难盈利。尤其是采用的新设备或新技术手段,它所带来的收益能够在多长时间内覆盖掉成本。
4.5 小结
4.5.1 教育 OMO 模式的未来将如何发展?
新零售对教育行业的 OMO 模式具有重要的借鉴意义。教育 OMO 模式本质上是现代科技对传统行业的变革,而在传统行业的数字化转型中,零售业的“新零售”模式发展相对成熟。新零售是马云在 2016 年 10 月的云栖大会上提出的概念,它是强调以消费者体验为中心,以互联网为基础,以大数据、人工智能等技术为驱动,融合线上、线下和物流的全渠道零售模式。
新零售与教育 OMO 模式有诸多共同点。新零售与教育 OMO 模式都涉及多场景融合、全流程打通、以数据为驱动和以体验为核心,二者仅在目标市场、客单价等细节有所差异。
新零售对教育 OMO 模式的启示。新零售有无人零售、生鲜类商超和智慧门店三种主要模式,但是无人零售至今几乎销声匿迹,而生鲜类商超和智慧门店还有强劲的发展势头。对比三种模式的差异,为教育 OMO 模式提供三点启示:聚焦用户的真实需求,即用户最刚需的需求,而非低频的非刚性需求;回归行业的核心诉求,教育机构需要通过技术来满足用户的需求,而非使技术反客为主;实现正向的现金流,教育机构需要考虑转型后是否能够实现正向的现金流,否则即使规模做大,也很难盈利。
教育 OMO 模式未来将如何发展?
OMO 模式未来发展将经历哪些阶段?各细分赛道的 OMO 模式的发展都有哪些侧重点?机构进行 OMO 模式转型时需要注意哪些关键性举措?OMO 模式的终局将是什么?
五、OMO 模式的未来发展
5.1 OMO 模式的发展阶段
5.1.1 OMO 模式转型的三个阶段

5.2 细分赛道的 OMO 发展模式
5.2.1 不同赛道或不同机构的 OMO 模式不一而同

5.2.2 教育机构需根据自身实力与需求选择合适的转型方式
大机构适合以自研完成OMO模式转型
自研OMO模式需要大量的人力、资金和资源:
技术研发:OMO模式需要整合人工智能、大数据和5G通信技术等,从底层的算法到具体的产品形态,以及跟教学或业务流程的适配性。如此庞大的系统开发即使是专业的技术公司,也需要长时间的投入。因此自研OMO模式对教育机构的技术研发能力提出很高的要求,非中小机构能够实现。
模式设计:OMO模式目前只有一个概念以及方向,但实际落地还没有可供参考的版本,各大机构都只能“摸着石头过河”。因此,搭建OMO模式对机构的创新能力有很大的要求。
自研OMO模式为机构奠定高壁垒的竞争优势:
尽管自研OMO模式具有重重困难,不过一旦搭建完成,能够极大地提供机构的竞争力,无论是内部的管理效果,还是向外输出的教学成果。
自研OMO模式更适合大机构。大机构拥有较强的资金储备和人才吸引力,具有独立开发OMO模式的能力。
中小机构适合与第三方机构合作完成OMO模式转型
第三方解决方案更适合中小机构:
成本适合:自研OMO需要从底层技术、系统开发和模式设计出发,耗费大量的资金与时间,远超中小机构的能力范围。但采购现成的第三方解决方案,既节省了资金与人力成本,又能较快完成OMO模式,在本地市场竞争中拔得头筹;
时间节点适合:至少在未来3年内,OMO模式仍将处于探索阶段。探索意味着较大的试错成本,中小机构未必能够承担。因此,等待头部机构的OMO模式初显成效,再参考头部机构的做法以及现有的第三方解决方案进行转型更加适合。
选择合适的时间点是中小机构获得竞争优势的关键:
对于一二线城市的中小机构而言,本身就在与大机构的竞争中处于弱势地位。一旦大机构完成OMO转型,教学效果与运营效率取得巨大提升,中小机构则更加困难。因此,中小机构需要选择适合的时间点进入,实现成本最小化与收益最大化。
对于三四线城市的中小机构而言,不会面对大机构的直接竞争,可以在OMO模式在一二线城市成功验证后,再采购相关方案进行转型。
5.2.3 线上与线下场景在时间维度和空间维度的深度联动
消除线上线下的边界。线上和线下并非是连接,而是融合,才能使得线上线下相互赋能、深度联动,带来体验上的相互交织,以及提高教学效果。
线上与线下的角色视情况而定。不同赛道,或者不同的教学产品,都需要根据自身的特点来确定线上和线下在 OMO 模式中所扮演的角色,而非按照某种固定的标准。
线上与线下的深度融合需要两个基础条件:
教学资源线上线下共通。教学资源不仅需要做到线上线下匹配, 在教学过程之间也需要无缝转移。教案的设计需要线上线下通用,随时达到自由转换;
教师同时具备线上线下能力。教师需要了解线上线下的双向授课模式,学习使用线上授课的各种工具,并达到可以设计线上线下混合教学方案的要求。

5.2.4 以数据为驱动实现流程标准化与服务个性化的协调
数据融合是 OMO 模式区别于其他模式的关键。OMO 模式不仅是融合线上和线下的学习场景,而是通过数据打通线上和线下从而塑造新的学习场景。同样,数据融合也使得业务流程全面打通,从而提高运营效率。
学情数据促进学习体验的个性化。系统将记录学生线上线下学习轨迹,生成个性化学习档案,据此为学生提供针对性的学习方案,包括老师的教学方案以及个性化题库。
业务数据打造管理流程的标准化。一方面是教学的标准化,即使学生的学习是个性化的,但是学习的内容及其生成都是基于同一的逻辑和共通的内容库,根据学生的情况进行个性化匹配。另一方面是运营的标准化,从前端投放、转化和获客,到后端服务、留存和续费,所有的环节都将基于标准化的程序。
学情数据与业务数据形成个性化与标准化的协调。依托数据,机构内部形成标准化的流程,实现降低成本和提高效率,而机构输出的内容则为学员提供个性化的内容,优化服务体验并提高学习效果。

5.3 OMO 模式的未来展望
5.3.1 OMO 模式将消解在线教育和线下教育的界限,塑造新的学习场景
OMO 模式是教育行业发展的必然趋势。互联网的出现使得人类世界分为现实世界和虚拟世界,但 5G、AI 等新技术的发展将打破虚拟世界与现实世界的界限,世界重新归一。教育行业亦是如此。在线教育的出现使得教育场景分裂成线上和线下两个相互对立的部分,那么教育行业或者持续维持教育场景的分裂,这必然会带来用户体验的降级;或者将分类的场景再度融合为一,重新塑造用户体验,为教育行业带来新的可能性。
OMO 模式的终局将是以科技为核心打破线上和线下场景的界限。若无人工智能、大数据等科技的中介,线上和线下的融合只是提供两种学习场景。但科技的介入使得线上和线下的界限消除,学习场景既强交互、重体验,又能突破时空的界限。OMO 模式将使得教育不再分为在线教育和线下教育,形成科技赋能下的新型教育场景。
教育行业基本模式的变革。从线下教育到在线教育,再到 OMO 模式,本质上都是场景迁移驱动模式更新。当 OMO 模式成为教育行业的常态后,下一阶段的基本模式将跳出场景迁移的逻辑,转向角色变革(如教师角色的改变)或效果变革(如应试标准的改变)等。

5.4 总结
5.4.1 OMO 模式转型路在何方?
OMO 模式的驱动因素。除疫情因素外,机构所面临的内部风险和外部环境都为 OMO 模式的发展奠定了重要基础。如线下机构规模化发展困难、线上机构获客成本高昂且课堂体验有待加强等因素,使得机构不得不考虑转型,而且如 5G、人工智能和大数据技术的逐渐成熟与商用为 OMO 模式的转型奠定了技术基础,以及政府对于构建线上线下教育常态化融合发展机制的鼓励。
OMO 模式的概念和意义。教育行业的 OMO 模式是指以提升教学效果与体验为核心,通过互联网、人工智能和大数据等新技术打通各环节的数据,并深度融合线上与线下的学习场景,实现标准化的流程与个性化的服务。OMO 模式本质上是教育行业利用现代科技的自我变革,与其他行业的互联网转型不同的是,教育 OMO 模式更强调全场景的融合。OMO 模式将深刻影响机构的业务流程,并提高学习效果。
OMO 模式的发展现状。当前 OMO 模式可以分为 Pre-OMO 模式和 OMO1.0 模式,整体 OMO 模式还处于初步阶段,还未有真正意义上的 OMO 模式。Pre-OMO 模式或者实现了部分流程的线上线下融合,或者既有线上场景又有线下场景,因此还算不上 OMO 模式。OMO 1.0 模式在教学环节已实现线上和线下的融合,比如双师课堂或者智能系统对教学的赋能,但是还没有打通教育行业的全流程,以及深度融合线上和线下。
OMO 模式的未来发展。OMO 模式是教育行业近十年的主流趋势,机构要选择的并非是是否转型 OMO 模式,而是如何转型 OMO 模式。OMO 模式将从在线化到数据化再到智能化,最终实现消解线上线下学习场景的边界,形成以科技驱动的新的学习场景。



评论