文|紫财经
近几年来,官方一直在倡导“房住不炒”的原则,但是,各地房价仍然像乘坐火箭一样直线上涨。
01、房价四年翻两倍
根据中国房地产业协会有关数据,今年6月,深圳二手房均价首次突破7万大关,达到74929元/平方米,远超北京与上海,甚至相当于隔壁广州的两倍,较去年底涨了14.4%。
在过去四年里,杭州房价翻了2倍。就连去年疯传卖出2万元一套房子的鹤岗,现在这样的白菜价也没了。

畸高的房价,在帮助不少资本玩家躺赚千万亿万身家的同时,也让一代代年轻人的绝望至极,他们正打算实现自己的远大理想,不料一迈出校门就变成了长达20年甚至30年的房奴,背负上百万甚至近千万的房贷,所有的梦想灰飞烟灭,待还完房贷差不多也该退休了。
这场悲剧局面的形成有着多方面的原因,比如土地财政,比如资本炒作,比如货币超发,许多银行也是万恶的幕后黑手。
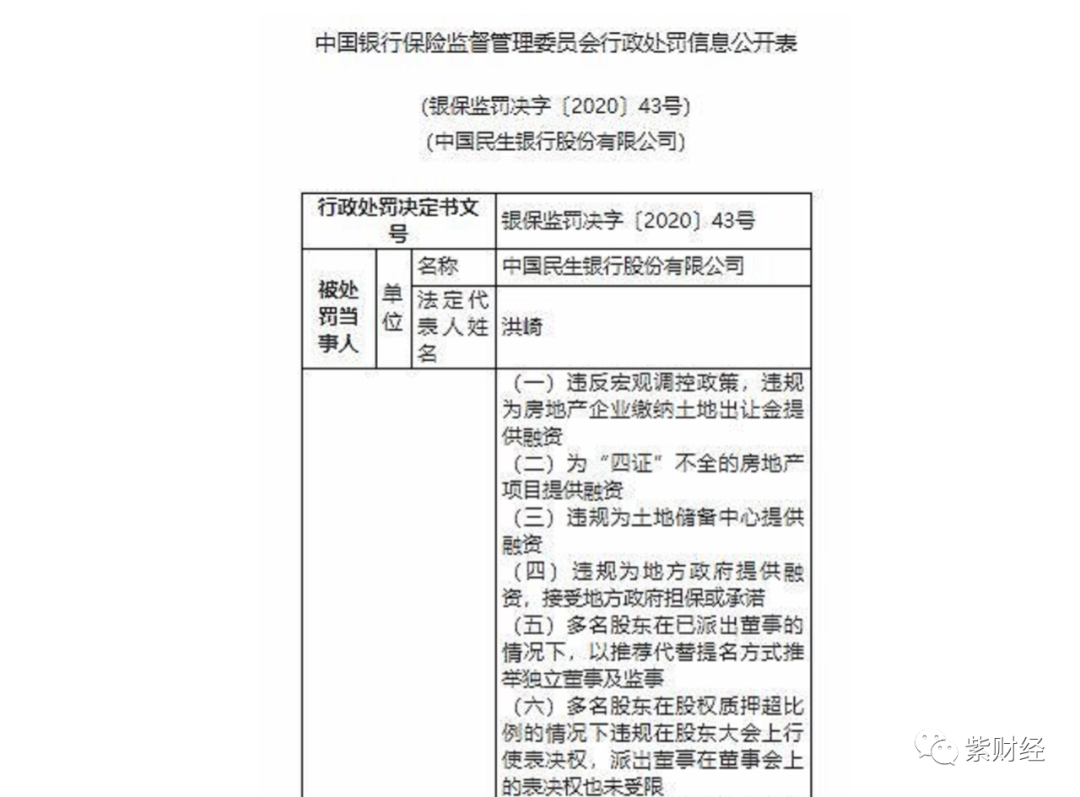
9月4日,银保监会披露了30张罚单,5家金融机构、25名相关责任人成功将30张罚单揽入怀中,总罚金合计3.2亿元。
光荣斩获前三甲的是民生银行、浙商银行、广发银行三家全国性股份制商业银行,罚没款项分别为1.08亿元、1.01亿元、0.88亿元,占此次总罚金的九成以上。
从监管部门公布的处罚内容来看,三家银行的主要违法违规事实均超过20项,堪称包罗万象,但又拥有一个共同点,都在明目张胆地向房地产业提供资金,为高房价推波助澜。
02、银行阳奉阴违向房地产放贷
在民生银行的处罚书上,违反宏观调控政策,违规为房地产企业缴纳土地出让金提供融资;为“四证”不全的房地产项目提供融资;违规为土地储备中心提供融资,赫然列在前三条,让人触目惊心。
众所周知,房地产系资金密集型行业,开发商在盖房子时需要投入巨额资金,购房者在买房时除了拿出首付款还需要进行从数十万到数百万的贷款,对于炒房者来说,能否拿到足够的贷款资源,更是至关重要。
如果没有银行等金主的“慷慨”支持,开发商在拿地时显然要多惦量惦量自己的钱包,不惜成本天价拿地的现象大概率会少很多,关于“地王”的报道也不会隔三岔五就见诸各大媒体头条,当然,炒房者恐怕也不可能动不动放言买下整栋楼了。
然而,这些银行却不顾国家的三令五申,阴奉阳违“房住不炒”与宏观调控政策,明地暗地向房地产产业链提供资金支持,不断推高高房价,除了令人愤怒外,更应该引起有关部门的反思:银行等金主们选择铤而走险,既在于高收益,又跟违法成本太低有关。
03、违法成本太低系根源
从表面上看,亿元级的罚单确实不算少,但是,一个楼盘就可能带来几个亿的回报,这正是民生银行、浙商银行、广发银行等明知山有虎偏向虎山行的根源。
在证券行业,如果上市公司、券商、会计师事务所出现重大违法行为,监管部门有时会祭出杀手锏,勒令上市公司退市,高管市场准入,券商、会计师事务所也有停止接收新业务甚至停业整顿的处罚。
对于犯事的银行是不是也可以采取类似的措施。倘若一家银行被发现严重违规,能否勒令其在某个期限内暂停向开发商、购房者提供贷款,果真如此,民生银行、浙商银行、广发银行在违法违规时或许会多思考三秒钟。
对于本次罚单,涉事银行均表示属历史遗留问题,并信誓旦旦地声称如今均已整改完成。但在疯狂的房价面前,紫财经不敢很肯定,你真的认为它们能跟现在的高房价撇得干干净净吗?
来源:紫财经


评论