屋漏偏逢连夜雨!刚刚预告唯一主导产品销量同比大幅下滑60%,导致净利萎缩最高达八成的中恒集团(600252.SH)又遭遇持续性政策风险。
上周,中恒集团预告,2015年度实现净利润同比减少60%-80%。其中,控股子公司梧州制药主要产品注射用血栓通(冻干)系列产品销量较去年同期下降约60%。
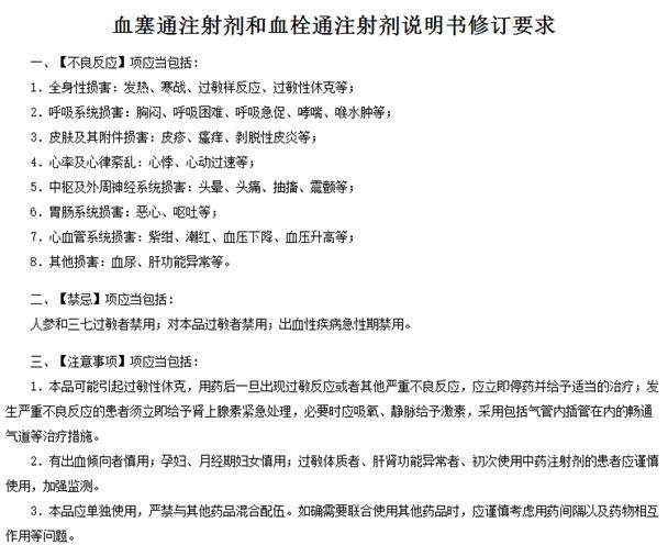
而在1月12日,国家食药监总局(CFDA)发布《关于修订血塞通注射剂和血栓通注射剂说明书的公告》,两大年销售过10亿和20亿的中药品种:血塞通注射剂和血栓通注射剂被要求在说明书中明确标注不良反应、禁忌以及注意事项。其中,对比现有药品的说明书,不良反应增加的内容最多。且血栓通注射剂不良反应部分需修改内容相对较多。
市场与政策双压之下,中恒集团血栓通注射剂销量不排除进一步加速萎缩的可能。其业绩坡道或因此无限延长:不仅单品30亿元以上的销售额一去不复返,回到血栓通销量爆发之前的2011年水平也不是不可能。
公开资料显示,作为医保甲类处方药的梧州制药注射用血栓通(冻干),原说明书中不良反应和禁忌均只标明“尚不明确”。昆药集团和珍宝制药的注射用血塞通(冻干)不同版本的说明书中不良反应也只是简单提及“个别患者出现咽干、头昏、心慌和皮疹,停药后均能恢复正常。偶见过敏性反应”;“头面部发红、潮红,轻微皮疹,轻微头胀痛是本品用药时常见反应;偶见寒颤、发热、胸闷现象”等。
新版说明书明确罗列了血塞通和血栓通注射剂可能引发全身性、呼吸、皮肤、心脏、神经、胃肠、心血管系统及肝肾等八方面详细的不良反应症状。显然更强调用药的安全性。


事实上,血塞通和血栓通早已列入我国中药注射剂不良反应最多的品种中。国家食药监总局发布的药品不良反应监测年度报告显示,血栓通注射剂在2014年名列第六位,而血塞通注射剂2013年排名第六,2014年提升至第四位。
中国对中药注射剂的政策近年来已经明显收紧。2015年的新一轮招标中,不少中药注射剂被重点监控,各地还不时冒出辅助用药目录。药品一旦被纳入辅助用药目录,将面临限方限量,甚至直接被医院砍掉的命运,市场危机极大。
业内人士指出,此次修改说明书短期内可能不会有太大影响,毕竟医生的开药习惯还在。但这传达出国家的政策导向和态度没变。药品安全性越来越被重视,估计会有更多的品种被采取类似的措施,中药注射剂在不良反应方面的随意性将被终结。
当更多的品种被明确增加不良反应,医生出于用药安全的考虑,开药将会避开不良反应较多、较严重的品种,势必影响相关品种的销量,并不排除部分品种被市场所淘汰。
作为血塞通和血栓通注射剂的三大主要厂商之一的昆药集团(600422.SH)遭受的冲击将小于市场预期,并可能在注射剂的替代过程中受益。
由于血塞通注射剂原有说明书不良反应标注较多,此次增加内容相对“尚不明确”的血栓通注射剂较少,出于疗效和用药习惯,平安证券预计医生用药将会向血塞通注射剂有一定倾斜,昆药集团相对市场份额有望有所提升。
同时,药品安全性的强调,将打开中药口服剂型替代注射液的空间,在当前医保控费和行业规范趋势下,疗效、性价比突出的口服剂型有望成为重点品种。昆药集团血塞通软胶囊2015年实现近40%的高增长,目前在公司天然植物药的销售占比接近20%,预计将逐步取代粉针剂型成为内生增长引擎。
而中恒集团显然没有这么幸运,其注射用血栓通(冻干)系列产品占主营收入的比重超过85%,一度接近90%,此次药品不良反应由“尚不明确”到增加8列180余字,带来的心理冲击是不一样的,其市场的分流或不可避免。
这对于主业增长不断萎缩的中恒集团无异于雪上加霜。在公司上周发布的业绩预减公告中,中恒集团强调受医药市场环境及渠道库存压力影响,注射用血栓通(冻干)系列产品销量较去年同期下降约60%。
这已经不是血栓通的第一次销量下滑。2015年一季度,中恒集团尽管营收同比下降21.26%,但血栓通系列产品销量仍增长10%。
同年6月初,中恒集团公告公司副总经理、财务负责人李建国因涉嫌个人犯罪被批捕。不久,在半年报中,公司强调血栓通系列产品销量同比下滑约34%。原因在于受宏观环境、行业环境和药企竞争格局等市场环境以及梧州制药管理体系调整、设备维护检修、季节性波动等诸多因素影响。
但在中报正文中,公司又披露“受国家相关行业政策影响,公司主打产品血栓通系列产品在各省医药招标和销售过程中受到限价、限量等阻力”。
急转而下的销售萎缩是否有更深层的原因,不得而知。但显然,加上此次增加不良反应的政策指向,造就中恒集团2012年以来销售神话的血栓通注射剂,回落趋势已经比较明确。
中恒集团血栓通注射剂销量增幅的萎缩在2014年已经端倪初现。

2013年年报中,公司注射用血栓通的销量同比增加约40%。据称这是继2012年全年销量同比增长37%后,血栓通销量再度取得高双位数增长。但公司净利同比增长仅8.36%——尽管营收同比增长105.41%,达39.97亿元。
2014年一季度,中恒集团披露血栓通注射剂系列销量同比增长40%左右,归母净利润同比增57.5%。2014年上半年,公司注射用血栓通(冻干)系列产品销量同比增长约30%,归母净利润同比增长 31.04%,主营收入同比增长15.36%。2014年三季报,血栓通(冻干)系列销量同比增长约 30%,归母净利润同比增长31.8%,主营收入同比下滑12.76%。2014年全年,血栓通销量同比增长约25%,扣非净利润同比增长37.37%,而营收同比下降19.57%。
进入2015年,血栓通销量同比快速萎缩,直至年底下滑已经60%。其中,前三季度销量同比下降50.78%,而4-9月两个季度同比下降76.22%,第三季度同比下降更达83.80%。
前三季度公司扣非净利润3.04亿元同比下降54.55%,而上半年扣非净利为3.1亿元,同比下降27%。但上半年主产血栓通的制药公司净利润达3.38亿元。
从扣除出售国海证券股票收益后的净利来看,血塞通的贡献已经回归到2012年中期整个公司3.47亿净利的水平。
而参照2015年4月份以来血栓通销量下滑的程度,在医保限费,招标和销售限价、限量等市场因素依然存在并持续趋紧的情况下,再加上不良反应标注大幅增加,政策同样趋紧的分流替代压力,中恒集团血栓通(冻干)系列的销量不排除进一步加速萎缩的可能,连带其扣非后的净利也将同步下探。
更令人尴尬的是,公司所剩的国海证券股票已经不多,其他替代品种的销量短期由难以有效放量,如此,中恒集团由血栓通销售大增带来的业绩神话破灭已经不可避免,并不排除继续向原点快速靠拢的可能。
此外,在销售下滑和政策趋严之后,血栓通正在进行中的扩产产能该如何解决?这可能是更让中恒集团头疼的事情。
补充资料:
公开资料显示,血塞通和血栓通注射剂治疗脑梗塞疗效显著。两者皆为三七注射剂,除适应症完全一致外,使用的三七原料部位不同,主要成份配比不同,生产工艺不同。
1980-1990年代,梧州制药与中山医科大学合作研发三七注射剂,成为“血栓通”最早的原研方。之后昆明制药、哈尔滨珍宝制药等企业先后开发三七注射液,均叫做“血塞通”。
由于国内企业普遍缺乏对临床研究和临床证据的积累,现有主要三七注射剂药品说明书对不良反应和禁忌症的表述极为轻描淡写。



评论