口述:隋政军
整理:高云凤
1月21日,以“餐厅运营管理的终极目标:无为而治”为题 ,木屋烧烤创始人隋政军在掌柜攻略的分享活动中,进行了一次对木屋烧烤企业经营管理模式的深度解读,让我们看看他怎么说:
不经历一波三折就想当甩手掌柜?
中国有句古话叫做:“行有不得,反求诸己。”意思是说,这个世界上我们改变不了环境,改变不了任何人,唯一能改变的就是自己,只有当自己改变,内心的世界才会改变,环境和别人才能够随之而变化。作为木屋烧烤的创始人,我曾在不断给自己找退路,找理由,在逃避的状态下度过了大半生,事实上到今天为止,我所有的转变也都是迫不得已的,原因真的是我找不到另外可以接盘的人。这就是说,你想当一个甩手掌柜,前提是你必须要经历一波三折才行。
说到品牌成功的要素,我认为有三点,第一是你对这个品类的理解;第二是你对这个品类和生活方式联系的解读;第三是你对此生活方式所代表的价值观的理解,且这三个是递进的关系。创立一个品牌的初期,其核心是你对于这个品牌和品类的真正目的是什么,如果你真正热爱这个品类,那很多因素就是可控的,但如果你是因为看别人做这个生意很火爆而去经营,那这就会成为不可控的因素,且直接影响结果。正因为我对烧烤行业有一些理解,才让木屋烧烤在13年的经营过程中不断调整。
到今天为止,木屋烧烤总共开了五十五家门店,但我很清楚,在这所有店面之中比较赚钱的店充其量不到20%,总结来看,这其中绝大部分的问题都出在了运营和运作的过程当中。下面我跟大家谈一谈,木屋烧烤在13年的经营过程中,我们对于运营本身的理解以及对于运营系统是如何搭建的。

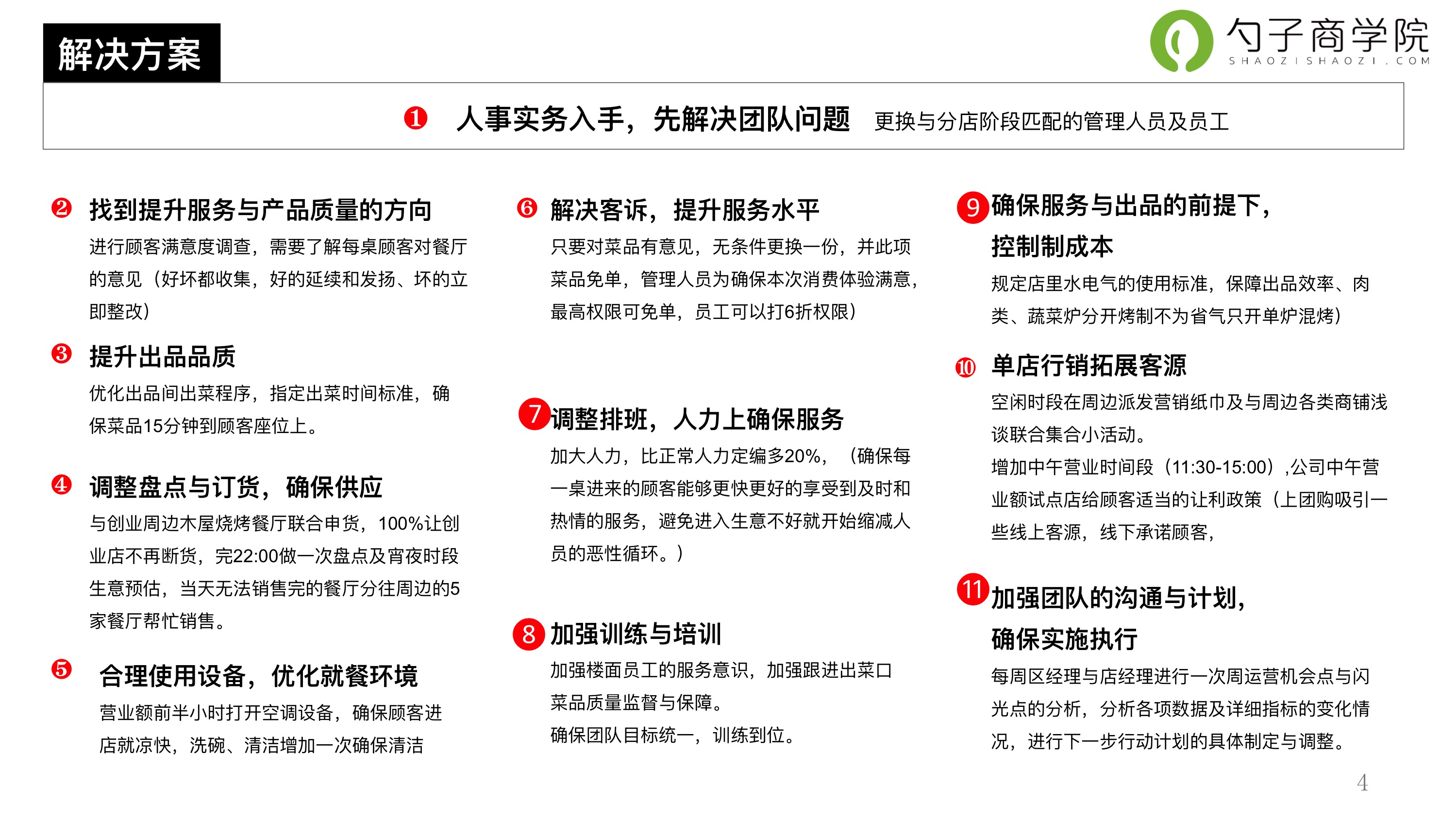
左图是木屋烧烤2013年在深圳开的一家创业店,也是一家亏损店的典型代表,但我们通过半年左右的时间真正把它做到了扭亏为盈。
开业头两个月,这家门店还是有盈利的,但两个月过后就转入了亏损状态,且一直持续了九个月之久。第一年我们的全年营业额只有四百八十万,亏损近五十一万,但2014年开始,我们的全年营业额是730万,盈利41万,2015年全年营业额达到了1030万,盈利104万。

通过分析我们总结了很多原因,比如说管理团队不稳定,客源不稳定,客数多,成本居高不下,营运秩序混乱,不主动营销等等问题。

在这里,我总结了11个需要解决的点,无论是人员,计划,产品等各方面都有涉及到。
经营12年以来我们遇到过几十家门店亏损的状况,我从不否定每个门店的亏损原因来自多方面,在这里我总结了几个方面:

第一,所有问题都集中表现在运营管理方面;第二,门店亏损是由多方原因造成的。如果想解决这些问题,必须要全面系统的来解决,这些问题是环环相扣的。运营管理是整个产业所有管理工作中最基础、复杂的部分,且直接关乎企业生死,直到今天依然有很多人认为,餐饮是一门简单、低水平、低门槛的行业,所以很多人甚至连餐厅运营管理都不清楚是咋回事。实际上在我看来,餐饮业就是一个麻雀虽小但五脏俱全的行业,是一个集产供销和售后服务于一体的行业,并且,它还要满足“同时间段同时发生”的复杂条件。
运营管理系统是什么?
“通过对餐厅日常运作的计划、执行、督导,及单店行销实施,成本费用的控制,在控制风险,确保安全的前提下实现门店价值最大化。”这是在总结多年经验后我对于餐厅运营管理的定义。定义虽简单但却包含了我对餐饮企业运营管理的理解,第一是对象,第二是他的方式方法,第三是对餐厅日常运营的运作管理。
说到方式方法,第一是管理的计划执行和督导,第二是跟单店营销,第三是如何控制成本和费用,第四是如何管控风险,门店应通过这四个工作的正确执行从而实现价值最大化。并且在我看来,所谓的门店价值最大化并非是赚多少钱,而是取决于顾客体验度,员工满意度,风险控制度,这是有一套递进关系和先后次序逻辑存在的。

在对品牌的名确定义下,我们对运营管理有了一个全面的认识,我把整个运营系统画成了一把钥匙,这里面涵盖了木屋烧烤从服务到产品、进化、沟通、排班、训练、人事实务、产品订货、设备维护、环境保持、食品安全、安全保全、费用控制的全过程。而这把钥匙中间的手,则是要怎么具体把握,它包括了系统内的每个部分,落实到我们的日周月季年不同时间段的不同工作要求,然后这些要求要分到我们例行的工作、不同的活动和节假日之中。并且,这些过程都要拆解到诸如具体的时间、地点、岗位和标准这些细项上面,只有具体到这些,整个企业的运营系统才能高效执行。
最右边的这把锁就是门店价值锁,门店价值锁的核心就是如何让顾客满意、员工满意,如何确保安全,增加收入、提高利润。那么,运营匙如何开启门店的价值锁?在这里,我以木屋烧烤正在使用的“门店表单化”运营管理系统,来跟大家分享一下这件事的具体做法。
木屋烧烤如何搭建门店运营管理系统?

在运营管理系统中,最为核心的部分就是值班管理,如果把整个运营管理比作一张鱼网,其值班流程和值班管理就相当于鱼网上的纲。这个纲的核心主要分为早班跟进和晚班跟进,及每一个班次后的计划与评估,特殊事件处理的记录和未完成事项的进展,看似简单,但它是整个门店运营管理的核心内容。
早班和晚内容的相互融合,构成了门店运营管理的基础主线,并且其主线是以时间轴为核心来串联的。

有了总控流程,下面就是与之相对应的工作和表单,也就是木屋烧烤的管理工具。木屋烧烤的表单分为三大类,准备类、运作类、基础类,只有保证这些运营管理工具的表单正确被使用和设置,才能确保每个工作细节的落实和执行,而这些细节和落实的执行才是运营管理的真正要点。
1)准备类:
在门店的运营管理环节上,我们习惯性的都停留在开档收档运营之上,但实际上我认为准备环节和计划环节才更重要。准备工作大致分四为个方面:人、物料、设备和环境,以及安全准备,而这里面都是有相应的表格来控制其执行和结果的。
2)运作类:
运作工作则是由工作流程指南SOP和工作标准检查表SOC指引,以及开档流程、收档流程、备货流程、设备检测和设备维护保养等一系列的工作构成,由它们最后全部转化到工作岗位清单中去。如此一来其岗位工作清单就能确保每项工作都不被遗漏,也确保每项工作都有对应的工具、流程、标准来指导,每位员工才能够真正实现按时、按质、按量的完成目标。运营管理中的运作工作是木屋烧烤门店运营的核心驱动,也是我们梳理工作流程的根本。
3)基础类:
基础工作的完善,才能保证运作工作和准备工作的正常实施。其中,门店区域划分是门店运营管理最基础的一步。比如对于一个餐饮门店来说,通常最基础的也要划分为楼面区和出品区,如果门店过大时,我们甚至还要将出品区分成储存区,烤制区,中餐区,海鲜区;楼面区分成收银区、楼面A区、B区。有了门店区域划分之后,第二个就是门店岗位分布,即人岗匹配,也就是店内的每个人都必须在一个相对固定的区域和地点,然后根据它以及店内的计划和人员状况制定出排休表和排班表,其排班表的好坏可以直接决定人力状况。
而我们所有的排班表和物品准备工作又是由每日的销售计划来驱动的,对于销售计划表的理解,我认为就是一场以天为单位的战争,其核心是你需要搞清楚敌人有多少(客情),这些敌人带了多少枪支弹药,以及他们所消耗我们的枪支弹药会有多少,这会直接决定店面的运营质量和运营效率,也直接导致运营的成败。木屋烧烤的日销售计划是根据13年来我们对日营运趋势、周营运趋势、年营运趋势来制定的,对我们而言,其每日销售预估的准确度都能达到95%以上。这个销售计划表是我们每日运作的核心之最。
我认为,任何事情和现象的背后都存在本质规律,能不能对事物作出分析,关键在于能不能观察到事物背后的本质规律。就比如木屋烧烤的客情在每天的各个时间段,每周,每个月的销售情况都会不同,这种趋势是随着节假日、季节、时间段的变化而变化的,且最大的差值最高与最低之间甚至能达到40%。
在我看来餐饮行业的不同业态都会或多或少存在一定天花板,完全突破是很困难的。那么,企业运营管理的核心就是其投入的资源应在不同时间段上,与我们可能服务的顾客和满足顾客的需求之间尽可能匹配,并适时对预估状况进行调整,只有这样我们才能实现运营效率和管控效率的最大化。
以纲和网的互通互联实现高效运营
前面我讲到,值班流程和值班管理相当于鱼网上的纲,也就是左边的这部分,那右边这部分准备类、运作类、基础类就相当于整张鱼网,下面我跟大家讲一下如何保证企业高效运营,如何将网和纲进行连通连接。

我用了很多红线来表示他们之间的关系,大家可以看到,值班工作中第一个红线就是准备类,值班类的准备工作和运营类的准备工作是相对应的,值班工作并不是自己来做一件事,而是确保准备工作按时、按质、按量的执行和完成。中国有句老话叫“预则立,不预则废。”也就是说凡事要想取得成功就一定要做好预备工作。再往下两大类就是计划与评估和特殊事件,其特殊事件就是经营过程中常遇到的突发事件,比如停电,停水,系统之类的问题,类似这样的事情一旦发生一定要记录在案,并根据整理好的预案来处理。
企业经营,最好的比喻方法就是用抓鱼来表达,一个人在池塘里用手抓鱼和编织一张网来抓鱼,自然是网抓的鱼多,并且这张网的大小,网口的疏密都会直接决定了你抓鱼的数量。因此对于运营管理来说,最重要的就是要编好这张网,抓好自己的鱼。

运营=运+营,运营就是我们对餐厅的管理目标与产品生产和服务创造密切相关的各项管理工作的总称,我们的目标就是提高顾客体验,提高员工满意度,提升营业额。木屋烧烤的可控利润就由这个标准和计划进行调整的,这也是我们整个门店的运营核心。

前面是我所理解的运营定义和运营系统的建立,然而餐饮业的每个品类,每个企业,每个门店都有一把独特密码的价值锁,并且这里面都有它自己的特性,且与之相对应的顾客体验和员工诉求,以及确保营业额提升利润时的安全方式都会有很大差异,那我们如何才能设计出一把与之匹配的运营钥匙呢?
企业运营管理的本质取决于价值观
这就需要我们了解运营管理的本质:设计和优化管理系统。当我们在设计和优化这个系统,并设计出与之匹配的员工激励机制时,我们才能真正成为甩手掌柜。而运营钥匙的设计就相当于剥洋葱找本质的过程。

我画的洋葱第一层是门店发现的问题,而这些问题再往下剥一层,你就会看到解决问题的方法,而这些方法有没有出现,往往是老板或运营管理者没有搞清楚工作的正确管理方法,落实到前面的表单管理系统中看,就是你的sop或者soc有没有搞清楚。如果这些问题都搞清楚了却还存在问题,那就是你的培训系统没建立好。这些问题只有你知道,但是你的员工和其他伙伴并没有搞清楚。但如果他们清楚怎么做却没做好,那就是机制出现了问题,而这个机制和前面所有方法的建立都是源于最基本的:企业文化和品牌文化。企业文化决定机制设计,品牌文化决定商业模式和选址的策略,而这三个模式才是运营最核心的本质。

任何一把锁都有它客观的需求和道理,这个道理决定了什么钥匙去开启它。而钥匙的设计者是就创始人和高管团队,设计本身就取决于创始人和高管团队对价值锁品类特性的理解,以及对品类特性匹配的生活方式和价值观的理解,而这些最终都会成为影响你品牌文化和企业文化的因素。

第二个影响到运营钥匙设计的,是与之匹配的基础建设。下面的这一堆表单是我们讲的运营系统,最上面的圆圈则是我们想要的结果,它建立在所有基础之上。这里有一系列复杂的系统构成,在木屋烧烤发展13年的过程中,我们不断遇见各种问题,不断解决各种问题,这是一个不断搭建金字塔的过程。我们常常看到很多餐饮门店爆满,顾客多,运营管理顺畅,但谁会关注它背后支撑的架构是什么?2014年,木屋烧烤获得了天图资本1亿元的融资,除了品类和行业地位这些因素,在我看来能够获得投资者青睐的最大原因还是我们的商业模式和运营管理水平。做企业,一定要先把自己做好,很多创业者天天希望自己拿着一个商业计划书到处找投资人,这绝对不是一种健康的状态。
以高效驱动机制实现无为而治
无为而治才是我们的终极目标,从本质看来,企业靠人来管理管不了也管不好,我努力了13年,前9年我一直很痛苦,我曾经想尽各种办法,配备各种人才进行管理,但都没有从根本上解决问题。后来我们发现,真正要想运营顺畅,经营有效,核心是建立系统和与之匹配的人员机制,只有这样我们才能脱离人制,变成有系统和机制去推动,从而达到无为而治的状态。真正的无为而治,其优秀的管理者表面一定是看似无管理的状态,所谓的无为而治并非真正的无为,而是为什么不为什么。因此,运营管理的终极目标应是设计一套让员工伙伴自组织,自约束,自激励的高效驱动机制。

所谓的企业文化一定是在企业运营过程之中不断的积累和完善而来的,是创始人和高管团队本身的价值观所构成的,而不是设计出来的。比如,木屋烧烤的绩效考核中比较重要的就是“PK文化”。这种竞争方式源于我个人对世界观的理解,我始终认为这个世界上唯一不变的原则其中重要的一条就是“适者生存,优胜劣汰。”相比那些所谓的小恩小惠笼络员工的办法,把大家放到市场的环境下竞争,真正促使大家成长这才是大爱。绩效考核的核心目标不是去对付大家,压榨大家,而是通过这种绩效考核的方式方法能够促进团队的成长才对。这里有两个原则,一是有负有正才叫激励,第二个是一定正大于负才叫激励,这两个十分关键。
很多人曾问我关于员工的激励方式,关于对基层、中层、高层的激励政策,这并非是取决于层级价值的不同,而是取决于他们对企业不同的认同感。那么,对于基层员工来说我们的激励就要更直接、简单、及时,对中层的激励就以形式相对复杂,时间稍微长一些的绩效奖金和超额分红的方法,而对于价值观与公司更为匹配的高层来说,我们对他们的激励手段就可以选择更加长期的股权激励的手段等方式。
只有建立起自已的企业文化,品牌文化,有效的商业模式和高效的驱动机制,才能真正实现四合一的效果和无为而治的企业终极目标,多年来我一直在思考,真正的企业品牌文化应是创始人和高管团队对人性、人生、生活的态度和理解,而这些最终将会决定企业的命运,也是运营管理的顺畅之本。通常很多人刚开始做企业时都是想多赚钱,过更好的生活,有更好的地位和名声,但企业逐渐扩大时就绝对不再是你一个人的了,一定是全体员工的,一定是能够为社会顾客创造价值的,而这些一定会取决于企业的管理运营体系的设计和构建,而运营体系的设计和构建一是你有没有做,二是正不正确、有没有效果。
本文为掌柜攻略原创内容,转载请注明出处


评论