文|网视互联 于小辛
“一遍两鞭三四鞭,五鞭一出倒一片,混元太极马大师,从出江湖要变天,不讲武德年轻人,一拳打眼大师疼。大师只是年纪大,神功一出谁都怕……”
自30秒内被KO三次创纪录之后,混元形意太极掌门人马保国一战成名,成功出圈。网络上马保国相关的顺口溜朗朗上口,其小丑般的表演也为人津津乐道,甚至一度血洗B站鬼畜区,热度直逼一线明星。

11月15日,马大师突然宣布退隐,远离江湖。

结果退隐1天后,11月16日,马保国突然宣布进军娱乐圈,参加院线电影《少年功夫王》的拍摄录制,现场还自豪地展示了他的绝技闪电五连鞭和连三锤。
可见,退隐是儿戏,拍戏更是儿戏。“太极大师”让中国传统武术成为了全世界的“笑话”,如今又瞄准了中国电影。
“太极大师”的出圈之道
马保国之所以能够迅速成名,是因为被一位业余拳击爱好者30秒内连续KO三次,最终倒地不起被送往医院。马保国也因此成为了人们眼中哗众取宠的“伪大师”。

虽然被认为是“伪大师”,马保国输得滑稽,却一战成名,人气飙升,而最受伤的却是“传统武术”。因为马保国一直自诩“太极大师”,他的惨败,也让“中国传统武术”成为了全世界的笑话。
马保国成名后,立刻有商家注册了“马保国”商标。最近马保国方言“耗子尾汁”(好自为之)一词因网友恶搞而火爆全国,同样立刻被人注册了商标。可见即便是吃瓜群众,也已经注意到了其热度和商业价值。

马保国事件之后,中国武术协会副主席吴彬曾直接表示,“这根本就不是比赛,这就是恶意炒作,相关组织单位和个人为了谋取利益而已,这样的比赛只会让中国武术成为世界的笑话,有关部门必须阻止这样的闹剧再次发生。”
随后,国家体育总局武术运动管理中心和中国武术协会就发布了《关于进一步规范武术搏击类赛事办赛参赛相关事宜的函》,明确禁止不限年龄、性别、体重等随意举办比赛,打击不规范、不科学甚至弄虚作假、恶意炒作、唯利是图等有损武德、违规违纪甚至违法的现象。看上去有点针对马保国之流的意思。

武术圈混不下去,这不,马老师瞄准了娱乐圈,开始进行流量收割和变现了。
从武林到娱乐圈,“马保国闹剧”何时休?
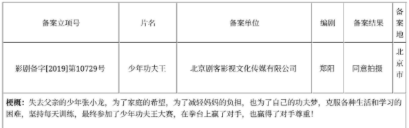
备案信息显示,马保国即将参演的《少年功夫王》由郑阳执导,由北京剧客影视备案,讲述了“失去父亲的少年张小龙,为了家庭的希望,为了减轻妈妈的负担,也为了自己的功夫梦,克服各种生活和学习的困难,坚持每天训练,最终参加了少年功夫王大赛,在拳台上赢了对手,也赢得了对手尊重”的故事。

从马保国网络形象和过往的行为举止来看,马保国可能确实具有作为一名喜剧演员的潜质。但目前来看,除了能为影片带来颇具争议的话题之外,很难为影片本身加分。
《少年功夫王》邀请马保国加盟,这不仅仅是马保国的悲哀,更是中国电影的悲哀。

作为是一部与功夫有关的青少题材励志影片,《少年功夫王》邀请马保国,这不仅仅是对“功夫”的羞辱,更可能是对“少年”的毒害。
马保国的事件,不禁让人想起了另外一个网红,因偷窃被捕并声称“这辈子不可能打工的”周某。4月份周某刑满释放,被不少网络直播公司盯上,有网红经纪公司称1500万签下周某,令人匪夷所思。但在网信办、文旅局约谈,中国演出行业协会发出警告之后,这一出闹剧终于落下帷幕。
如果只看热度和流量,马保国无疑是有“流量潜质”的,这大概也是马保国被《少年功夫王》盯上的原因。
但是,抛开“太极大师”的名号不论,单从“网红”或者演员角度,网友或许会抱着看笑话的心态关注一时,但人们想看到的肯定不是审丑,不是冲击公序良俗和传统文化的种种不堪。
不是什么热点都能蹭,不是什么流量都值得追。只有摒弃、抵制浮躁和短视的心态和行为,从眼球经济走向价值经济,影视行业才会走得健康,走得更远。


评论