文|雷达财经 张凯旌
编辑|深海
11月24日,一则《关于将东莞公司万象府项目置业顾问朱某移送司法机关的通报》在网络中热传,该通报称,近日华润置地华南大区纪委在线索处置过程中发现东莞公司万象府项目95后置业顾问朱某收取"喝茶费",涉嫌违法犯罪。
对此,雷达财经致电华润置地客服,营销负责人表示此事为真,公司已于第一时间在内部进行了通报,网传的是通报的截图。
北京市中闻律师事务所罗卿律师、张耀军律师均向雷达财经表示,从目前披露的情况看,该案件最接近涉嫌非国家人员受贿罪,量刑要看嫌疑人所涉款项具体数目而定。张耀军还称,如果朱某是履行开发商的意图,且费用本身归属于开发商支配和占用,那么也可能涉嫌单位受贿罪。
据悉,"喝茶费"系购房者通过中介或房企内部等特殊渠道拿到内定房源的一笔佣金,往往牵涉开发商、黑中介、贷款公司等。因涉事楼盘具有热度高、价格低等特征,或受到新房限价政策影响,导致新房二手房价格倒挂,即使缴纳"喝茶费",房源经手卖出后购房者仍能获利不菲。
有在深圳买房十多年的资深投资者表示,自己最高见过600万的喝茶费。
对于"喝茶费"乱象,一些地方政府也曾发布提示,深圳市住房和建设局局长张学凡更表示要对这种行为"坚决予以打击",但类似交易在楼市炒作的氛围浓烈的深圳、东莞、上海、杭州等多地仍屡禁不止。
东莞华润万象府置业顾问非法收受"喝茶费"
网传通报显示,涉案人朱某生于1995年1月,为中共党员。曾于2020年4月入职北京外企人力资源服务福建有限公司,劳务派遣至华润置地华南大区东莞公司万象府项目工作。
在担任万象府项目置业顾问期间,朱某先后多次收取客户"喝茶费",涉案金额较大。经批准,华南大区纪委于11月12日将有关问题线索移送公安机关。11月18日,广东省东莞市公安局南城分局在大区纪委的协助下依法对朱某采取刑事强制措施。

雷达财经先后致电北京外企人力资源服务福建有限公司和华润置地客服,前者对此不予置评,后者的营销管理部负责人则称,公司内部已于第一时间针对此事发出了通报,网络盛传的确为通报截图。
"针对东莞万象府项目个别置业顾问在销售过程中存在的违规行为,公司发现后进行了严肃处理,并移交司法机关。对于此类事件,公司坚持零容忍态度,严格严肃处理,并在系统内进行了公开通报,以示警戒。后续华润置地也将持续高标准严格要求,严查违纪违法特别是损害企业利益形象满足个人私欲的行为,一经发现、绝不姑息。"在后续回复雷达财经采访函时,该负责人写道。
罗卿律师指出,朱某或涉嫌非国家人员受贿罪。
根据我国刑法第一百六十三条第一款和第二款,该罪名是指公司、企业或者其他单位的工作人员利用职务上的便利,索取他人财物或者非法收受他人财物,为他人谋取利益,数额较大的行为。属妨害对公司、企业管理秩序罪的一种。数额较大的,处五年以下有期徒刑或者拘役;数额巨大的,处五年以上有期徒刑,可以并处没收财产。
张耀军认为,如果朱某的行为是职务行为,是履行开发商的意图,且费用本身归属于开发商支配和占用,那么也可能涉嫌单位受贿罪。
华润此前多次发文提示“喝茶费”风险
购房缴纳高额喝茶费,与新房市场一二手房的价格倒挂关系紧密。
尽管政府调控政策频出,但仍然难以抑制市民们对楼市"打新"的热情。
以深圳头号网红盘——华润城润玺一期花园为例。11月23日,润玺一期公布了诚意登记人员名册,截至11月19日,共计收到申请15036批,资料审核通过12927批,确定入围客户数量11727批。
截至11月22日12时,入围并完成诚意金冻结客户共计9690批,而润玺一期的可售住宅房源仅有1171套,这意味着即使通过层层审核并完成诚意金冻结后,成功拿到房的几率也不过10%出头。
但高额的倒挂价,让众多购房者趋之若鹜。润玺一期于11月16日获批预售,起售价均价约为13.1万元/平方米。润玺一期是华润城的第四期项目,前三期二手房售价平均为17.75万元/平方米。以可售房源中面积最小的100平米来计算,单套房经转手获利金额可达465万元。正因如此,才会出现新房被"疯抢"的局面。
据媒体报道,有地产中介曾透露,不少人曾四处收购"无房人士"的名额来进行此次打新摇号。"30万一个名额,摇中就付款,有人持10-15个名额入场。"被收购的名额只需满足"无房"这个条件,而不看重是否有贷款记录,因为出资人可以多交首付。
甚至有中介人士称,"400万的喝茶费,可以不用摇号,提前选房。"
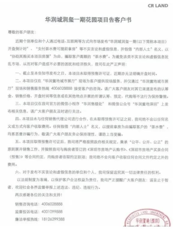
11月22日早间,"华润置地深圳"微信公众号发布《华润城润玺一期花园项目告客户书》,称近期市场上流传的"30万名额费"、"3万人参与摇号"、"2万人选房"等为不实言论和虚假信息,任何假借"内部人士"名义,以提前选房为由向客户索要"喝茶费",均系恶意诈骗行为。
值得一提的是,今年4月28日,华润置地深圳就曾发布相同标题的声明,称"支付喝茶费可提前拿房"等言论为虚假信息,请广大客户朋友务必保持理性,谨防上当受骗。

而有关本次东莞万象府项目收受喝茶费的传言,也早在9月时就传出。
东莞市住建局9月份发布的信息显示,万象府1号楼、5号楼已取得预售证,备案价均价为41357元/平方米。
相较周边次新二手房,万象府的价格低了不少。据贝壳找房,万象府周边项目如万科金域华府二期,目前在售二手房均价约4.7万元/平方米,光大景湖时代城均价约5万元/平方米,中信森林湖兰溪谷均价约5万元/平方米。如此计算,100平米的房源差价在百万左右。
彼时,有东莞市民反映,一些中介人员和社会人员,向客户兜售华润置地东莞万象府项目的"房源指标",拟收取10万-30万元不等的巨额喝茶费。
不过,该说法后被华润置地东莞辟谣。在提醒购房者莫掉入"喝茶费"陷阱的文章中,华润置地东莞指出,内定房源其实均是利用客户心理,由客户自行购房,若购房成功,则谎称是其内部关系功劳,收走客户资金,若购房不成则退还"喝茶费"营造"守信"形象,以此机会获得非法收入。
投资者称最高见过600万“喝茶费”
雷达财经梳理发现,此前已有多起收受喝茶费相关案件被曝出。
2016年,国务院办公厅就曾发布《关于促进房地产市场平稳健康发展的通知》,要求已取得预售许可的房地产开发企业,要在规定时间内一次性公开全部房源,严格按照申报价格,明码标价对外销售。
2017年8月16日,有自媒体报道称华润深圳湾悦府二期"开盘2000人排队""队伍长达3公里""3小时售罄"等。对此,华润悦府公告称之为不实言论,并将追究相关自媒体责任。
作为深圳楼市上半年成交金额冠军,华润悦府"开盘收取喝茶费可提前选房、早在开盘前已先内部认购"等消息被传得沸沸扬扬。
尽管开盘前该项目已发布声明称不存在提前选房、内部认购和喝茶费的情况,但彼时仍有媒体报道称,据到访开盘现场的业内人士及购房者透露,有中介人员在开盘现场外围等候区表示只要缴纳20万元喝茶费即可提前选房。
2018年的夏天,深圳金亨利瑜璟苑又被曝出收受喝茶费,原价700万88平方米的房子,要收55万。
2019年10月18日,深圳市房地产中介协会发布《关于房地产中介不得参与收取"喝茶费"等违法违规行为的郑重提示》,并表示房地产中介机构、从业人员不得以任何形式参与收受'喝茶费'、回扣等违法违规行为,更不得参与、撮合恶意炒作、哄抬房价、垄断房源的违法活动。
然而经历了2020年年初的疫情后,"炒房热"再度爆发,随之而来的即是天价喝茶费。
疫情后深圳第一个线下开盘的项目,是位于太子湾,由招商蛇口开发的湾玺项目。3月7日第一次开盘,70套均价2000万左右的豪宅公寓即刻售罄。3月13日,湾玺再推14套总价4200万起步的房源,同样号称8秒售罄。4月5日,湾玺第三批放出的54套公寓,依然在一天之内卖光。
同一项目分三次开盘,这一操作被称为"捂盘惜售"。张学凡曾在"民心桥"节目直播时,公开表示要对这种行为予以打击。然而在"豪宅湾玺三次开盘三次售罄"消息的刺激下,深圳楼市炒作的热情已经彻底被激活了。
深圳中原地产研究中心调研显示,3月份入市的需求中,投资性购房比例已占到了38%,逼近2016、2017年牛市高峰期的40-45%。
随后,"家在深圳"业主论坛曝光了深圳宝安区海纳公馆的喝茶费价目表。其中显示,总价1120万和816万的房源,喝茶费分别为100万和85万。
彼时曾有中介在接受采访时称,喝茶费突然被爆料,是因为之前购房者与关系人没谈妥。深圳喝茶费的现象很普遍,尤其像宝安区等地段比较好的楼盘,或多或少都有这种问题。
更有在深圳买房十多年的资深投资者表示,自己最高见过600万的喝茶费,有时候甚至是购房人主动要交的,以前交过喝茶费的人,都是赚了的。
政府出手打击“喝茶费”乱象
对于喝茶费的流向,广东省住房政策研究中心首席研究员李宇嘉认为,"一种是流向中介,即中介认为开发商售价被低估了,先拿到购房名额及房源之后,加价出售;另一种是开发商内部人员以自己的名额拿下房源再出售,那么喝茶费最终可能流向这部分人员手中。"
易居研究院智库中心研究总监严跃进则表示,收喝茶费是不合规的,这部分资金没有受到监管,且抬高了购房成本,使限价政策失灵。一般而言,新盘房源由开发商垄断,喝茶费最终大概率会流到开发商手上,但不会在开发商资金账户上体现出来,也有可能与开发商内部营销人员有关。
面对重出江湖的天价喝茶费,政府也再度出手。4月3日,深圳市宝安区住建局发布《通知》,称即日起开展打击房地产开发企业、中介机构收取"喝茶费""更名费"等价外费用违法行为的行动,一旦发现将暂停涉案楼盘全部房源网签权限。此后,南山区住建局亦发布相似《通知》,深圳市住建局还宣布开展为期三个月的专项整治活动。
4月26日,深圳市房地产中介行业协会通报,因涉"喝茶费"事件,中原地产代理(深圳)有限公司前员工张某灿被列入行业黑名单,吊销星级并终身禁业,相应不良纪录抄送有关征信机构。
此次涉事楼盘所在地的东莞市住建局,也在今年9月发布《关于防范兜售新建商品住房房源指标行为的提示》,提醒广大市民和购房者不要被提供"获取选房指标"、"锁定房号"、"优先选房"等收费服务忽悠。
然而仍有购房者告知雷达财经,自己最近交了数十万元"喝茶费"后才买到心仪的房源。
雷达财经(ID:leidacj)


评论