记者 | 杨霞
12月22日,货拉拉宣布完成5.15亿美元的E轮融资,本轮融资由红杉资本中国基金领投,高瓴资本、顺为资本等老股东跟投。此轮融资将用于下沉市场的业务拓展,并在多元业务布局和物流数智化方面持续发力。
2013年,周胜馥在香港创办了货拉拉,次年先后进入东南亚、内地市场,此后采取海外与中国市场双线并行的市场策略。期间,货拉拉也从单一的同城货运平台,业务逐渐延伸至同城/跨城货运、企业版物流服务、搬家、零担、汽车租售及车后市场服务。
从融资历程来看,货拉拉已完成多达7轮融资,累计融资达9.75亿美元。其中不乏一些业内知名机构,而且本轮融资的投资机构均来自货拉拉老股东。例如,顺为资本为货拉拉C轮融资领投方;高瓴资本领投了货拉拉D1轮融资,并在过去3年连续多轮投资;红杉资本中国基金领投了D2轮,本轮为持续领投。

对于本次融资的用途,货拉拉创始人兼CEO周胜馥介绍说,“市场扩张,尤其是向四五线城市的业务下沉会继续加速,我们深信移动互联网对中国货运行业改造还远未结束;同时,货拉拉也会坚持在物流链条上探索创新,支持多业务品类的纵深发展,并在物流数智化上持续投入。”
距离上一次货拉拉宣布完成融资已经接近2年时间,这在新冠疫情背景下尤显可贵。今年突如其来的疫情曾重创物流行业,货拉拉的平台单量在年初曾一度下降93%,在2月份的亏损金额高达1亿。此后货拉拉的业务逐渐恢复及反弹,在今年"十一"前结束的金秋拉货节上,货拉拉宣布单量同比去年上升达82%。

据悉,货拉拉已经在2018年基本完成一、二、三线城市的全覆盖,从2019年开始,货拉拉逐步向四五线城市渗透。截至2020年11月,货拉拉业务范围已覆盖352座中国大陆城市,平台月活司机48万,月活用户达720万。
当然,资本持续加码的动作,也显示了投资机构对“互联网+物流”赛道的长期看好。值得注意的是,今年下半年来,同城货运领域的新入局者来势汹汹,仅在12月,频频传来涉及同城货运领域的融资消息。
例如,12月17日,外媒报道称,滴滴货运寻求在首轮融资活动中筹集3亿-4亿美元,估值高达20亿美元。
自今年6月开始,滴滴陆续在成都、杭州、上海等8个城市上线与货拉拉一致的同城货运、搬家业务,平均每天完成10万多份订单。近期,滴滴通过内部信公开了新的一轮人事调整,包括将原两轮车、代驾、跑腿、货运业务合并为“城市运输与服务事业群”,由付强担任CEO兼事业群安委会主任。他曾是网约车平台公司的CEO,滴滴核心业务的负责人。外界认为,这足以看出滴滴内部对城市运输业务的重视。
2020年11月24日,满帮集团宣布完成约17亿美元新一轮融资,与融资消息一起发布的还有,接下来满帮将从干线整车平台,全力进军同城货运市场。此前,货拉拉也已经在跨城货运领域积极布局,双方将在同城货运、整车干线货运领域以类似的平台模式展开正面竞争。
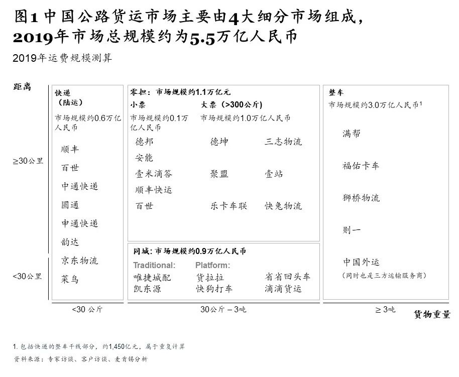
据麦肯锡近日发布的报告显示,公路货运在我国有着极其重要的地位,占货运总周转量的38%。按细分市场可分为快递、快运、区域零担、大票零担、整车及城配等六大板块,市场总规模约为5.5万亿元,其中同城运输体量约有0.9万亿元。
在公路货运领域,因为个体司机缺乏足够的资源、信息渠道,加上分散、临时的运输关系,司机跑完单程后,面临着回程无货可拉、空驶的难题。考虑回程空驶和闲置后,整体卡车利用率仅为约60%。车货信息匹配难是困扰市场多年的问题,物流整体效率依然有极大提升空间。
如今,包括货拉拉、满帮等在内的数字化车货匹配平台在同城、干线运输等领域出现,改变了司机获取货源的渠道。只要通过手机App,货主和司机可以发布、寻找货源,线上匹配、沟通,直接撮合交易。
麦肯锡预计,根据行业过往发展来看,中国市场正在经历阶梯式整合:快递和快运头部企业已获得大多数市场份额,整车由满帮等以平台模式覆盖大多数市场,而大票零担和城配尚处于群雄逐鹿的阶段。随着新资本进入细分行业,竞争将持续升温。未来国内外的公路运输数字化平台会进一步整合,以实现效率最大化。
上一次互联网+同城货运赛道如此热闹还是在2015年。
那时资本密集进入,仅2015年上半年就有超过20家货运O2O企业获得融资,此后上演了一场惨烈的“百团大战”。绝大多数企业已经消亡,仅货拉拉、快狗打车(原58速运)等为数不多的企业从中突围,逐渐呈现出“双雄”的格局。
不过,58速运自从2018年更名为快狗打车引发风波后,又传来业务增长乏力、大规模裁员的消息,而且融资进展相对缓慢,上一轮融资依然停留在2018年7月。
在此背景下,货拉拉宣布完成新一轮融资,也让原本一度看似稳定的货拉拉、快狗打车“双雄”格局充满了变数,货拉拉、滴滴货运、满帮再掀同城货运新一轮资本战。
在商业模式变现模式上,周胜馥曾透露,货拉拉的收入还是主要靠司机的会员费。在货拉拉平台,司机会员共有三个档位,分别是269元基础套餐、609元豪华套餐、859元至尊套餐,不同价位的会员的接单数量等均呈现阶梯状差异。
货拉拉曾在同行中率先减少了对司机、用户端的补贴,注重精细化运营,并从2016年开始就积极寻求盈利。在今年下半年,滴滴货运在各大城市采取大量的补贴抢占市场时,货拉拉也借助补贴采取了一定防守措施。
例如,在2020年9月,货拉拉在“金秋拉货节”宣布狂撒1亿元补贴。来自货拉拉的数据显示,这场活动的总参与人数突破350万,单日订单量和月订单量均达历史峰值。而且,在2021年1月的"新春拉货节"上,货拉拉宣布,将再拿出1个亿补贴供需双端,以满足春节前货运高峰需求。
今年2月,周胜馥接受燃财经采访时透露,货拉拉资金储备是按照一年的计划储备的,暂时没有IPO计划,且希望十年之内不上市。
然而,与货拉拉不同,滴滴、满帮的上市计划已经被摆在台面上。应对同城货运市场新的变量,实力不俗的新入局者可能在2021年发起的进攻,货拉拉拿到这笔融资无疑是场及时雨。



评论