文|智能相对论 陈选滨
地理大发现,又名大航海时代或探索时代、新航路的开辟。
在这个时期,欧洲的航海家们在王室的支持下,组织船队向世界各处的海洋航行,探索新的贸易路线和寻找新的贸易伙伴。
在今年,类似的盛况也出现在了工业互联网领域。工业互联网平台们在市场巨头或区域政府的支持下,逐步整合生态资源,向各个产业领域出发,探索新的产业发展路径与寻找新的产业生态合作伙伴。
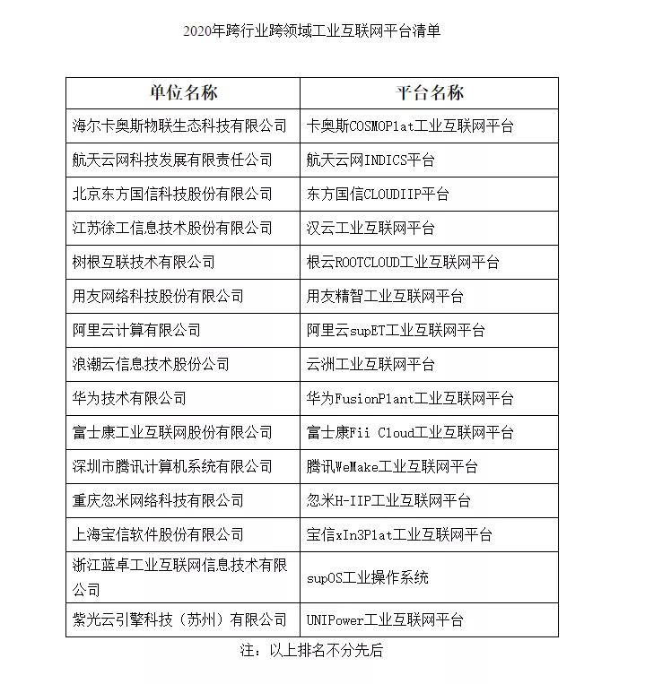
前不久,国家工信部公示2020年跨领域跨行业工业互联网平台清单,在2019年的十大双跨平台的基础上再添5席,成为本年度工业互联网平台发展的标杆。

不难发现,从第一梯队的情况来看,目前入选的国家级跨行业跨领域工业互联网平台基本都是各行各业的巨头在引领发展。那么,是否也就意味着工业互联网的发展只是巨头博弈的游戏?
双跨平台再进5席,全是巨头入场?
诚然,在2019年十大双跨工业互联网平台的榜单上,工业互联网平台第一梯队已经展露明显的巨头引领的特征。伴随着2020年双跨平台清单的公示,这一特征愈发显著。
简单从2020新入选的5家工业互联网平台的基本情况来看,其背后站着无一不是各行各业的巨擘。
腾讯WeMake工业互联网平台:该平台作为腾讯云面向工业行业,整合云产品、优图工业AI、大数据中心、物联网中心、微瓴、企业微信、企点等多个内部产品,以平台载体将产品能力对外输出而打造的工业互联网平台,其背后予以生态支持的腾讯自不必细说。
忽米H-IIP工业互联网平台:重庆忽米网络科技有限公司是宗申产业集团旗下的合资公司。宗申始创于1982年,是一家老牌科工贸企业,以发动机技术闻名,又集研制、开发、制造和销售于一体,产业优势显著。在其从传统制造业向“产融网”三位一体转型升级进程上,忽米成为其向工业互联网领域推进的重点业务。
宝信xIn3Plat工业互联网平台:宝信软件是宝钢股份控股的上市公司,隶属于中国宝武集团。作为中国最大、最现代化的钢铁联合企业,中国宝武在钢铁行业实力雄厚。今年1月,宝钢股份宝山基地更是入选世界经济论坛的“灯塔工厂”网络,从制造端到平台端,宝信都有足够的经验、资源与技术去打造一个赋能钢铁生态圈的工业互联网体系。
supOS工业操作系统:蓝卓工业互联网由褚健教授创立,也是在中控集团27年的工业积累基础上成立的。中控集团作为国内工控系统领域具有领先地位的企业,在提出supOS工业系统的理念时,便做好了打造国产自主可控工业互联网平台的展望。
UNIPower工业互联网平台:紫光云引擎科技是紫光集团的合资企业。紫光集团声名显赫,目前是我国最大的综合性集成电路企业,在企业级IT服务细分领域排名中国第一、世界第二,实业与资本资源雄厚。同时新华三集团在新IT领域云计算、大数据、大互联、大安全的全方位能力也将为其在打造工业互联网平台提供全面的技术支持。
总的来说,犹如地理大发现时期,欧洲王室对航海家的支持一般,工业互联网平台的背后也同样站立着一批行业巨头,从产业资源、资本投入、技术研发、生态赋能等全方位予以支持,帮助其平台在这个工业互联网的“新航海时代”远航探索新的产业数智化转型路线。
工业互联网平台只是“巨头博弈”?
因此,聚焦工业互联网的头部平台,往往也会给外界一种“错觉”,似乎工业互联网领域只属于巨头,其他的中小企业很难参与进来。
是否真是如此?换个角度来说,在中小微企业之间为什么很难诞生一家工业互联网平台?
“智能相对论”在过去一年内与树根互联、浪潮云洲、海尔COSMOPlat等平台交流时,发现当前我国大部分的中小企业的IT基础都比较薄弱,表现为没有IT投入、没有TI团队、更没有IT运维人才等。这甚至直接成为了他们向产业数智化转型的桎梏,更别提孕育一个工业互联网平台。
事实上,工业互联网平台所需要的资源、技术、产业、资本等生态支持绝非一家中小微企业可以承担,所以市场上的工业互联网平台往往由地区携手巨头共建,进而赋能当地中小微企业,推动区域产业向数智化转型升级。
面对工业互联网平台诞生的大背景,树根互联向“智能相对论”表示,「进入工业4.0时代,随着IoT、AI、大数据、区块链等新技术大量应用,产能共享、节能分成、个性化定制等新商业模式兴起,单点的企业级竞争也转变为产业级竞争,传统的ERP已经不能满足产业发展的诉求,工业互联网平台已经成为工业制造业转型升级的新型基础设施。」
简单来说,工业互联网平台诞生的逻辑在于产业竞争环境的复杂化演变,向内驱动头部企业逐步整合生态资源,打造工业互联网平台,进而向外赋能成为中小微企业的数智化转型服务者。
这也就直接导致了工业互联网平台孵化于产业巨头的结果。但是,这也不意味着工业互联网只是一场巨头参与的游戏。
截止2020年9月末,全国登记在册市场主体共计1.34亿户(99%以上为中小微企业),同比增长9%。简单来说,在时代向数智化发展的大趋势下,市场主体持续增加,其中又以中小微企业居多,接下来工业互联网真正的参与者理应是这些中小微企业。
工信部对此予以了明确的指示。在2020年的跨领域跨行业平台评选细则上,便从各个模块透露出了国家对于工业互联网平台面向中小微企业赋能的要求。
其一,平台资源管理能力。双跨平台必须具备良好的用户基础,能够服务海量工业企业,为制造企业和解决方案提供企业赋能。对此,重点考量工业互联网平台的工业设备连接能力、工业微服务数量、服务企业数量、数据汇集量等等。
其二,平台应用服务能力。双跨平台的解决方案需要具有较高的应用效益和较强的应用推广能力,具有显著的应用效益,且能够在行业内甚至在行业间复制推广。
其三,平台基础支撑能力。双跨平台需要支持国家疫情防控,提供疫情监测、资源对接等服务,更要能够支持国家“六稳六保”在带动就业、吸引投资、促进外贸等方面发挥作用。特别是“六稳六保”中面向中小企业的赋能,更是成为双跨平台本年度的一大考核目标。
总的来说,无论是市场服务需要,还是国家上层引导发展,工业互联网平台都在极力倾向于服务中小微企业实现数智化转型升级,进而推动国家产业的整体向前。
结语
如今,工业互联网相比前几年已是火热。其中,工业互联网平台作为一个服务赋能型的产品,其本质便是一个巨头引领的生态。
事实上,作为一个新生事物,工业互联网的热议不在于是否是巨头博弈,其更重要的在于在完善工业数智化体系的过程中确定好市场角色的定位,即谁来建设,谁来服务,谁来参与等等主体问题,避免各自为战、重复建设等情况带来的资源浪费。
未来,伴随着工业互联网深化发展,必然还会有更多的地区和巨头入场,发布新的工业互联网平台,继续向其他行业的中小企业赋能,届时是“盛况”,还是“乱象”,都将成为工业互联网开启“探索时代”的一个必然吧。


评论