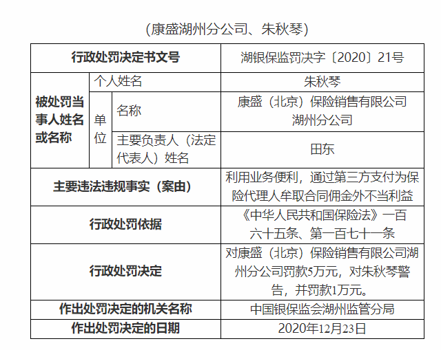
1月4日消息,据中国银保监会湖州监管分局行政处罚信息公开表(湖银保监罚决字〔2020〕21号),康盛(北京)保险销售有限公司湖州分公司存在“利用业务便利,通过第三方支付为保险代理人牟取合同佣金外不当利益”的违法违规行为。中国银保监会湖州监管分局决定对康盛(北京)保险销售有限公司湖州分公司罚款5万元,对朱秋琴警告,并罚款1万元。

来源:界面新闻
1月4日消息,据中国银保监会湖州监管分局行政处罚信息公开表(湖银保监罚决字〔2020〕21号),康盛(北京)保险销售有限公司湖州分公司存在“利用业务便利,通过第三方支付为保险代理人牟取合同佣金外不当利益”的违法违规行为。中国银保监会湖州监管分局决定对康盛(北京)保险销售有限公司湖州分公司罚款5万元,对朱秋琴警告,并罚款1万元。

评论