文|市值观察 江峰
编辑|小市妹
一石激起千层浪。
1月9日,蔚来发布了首款搭载全新自动驾驶技术的旗舰轿车——ET7。
相比其全新自动驾驶技术,ET7所搭载的半固态电池更加备受关注。该150度(kW·h)电池包采用了固态电池技术,实现了50%的能量密度提升,综合续驶里程超1000公里。
据称,固态电池中没有或只有少量液态电解质,将大幅减少隔膜、电解液的使用。受此消息影响,二级市场中星源材质、新宙邦等相关公司纷纷股价大跌。
固态电池是否会对现有产业链造成重大冲击?电池赛道是否会迎来第二次革命?
下一代锂电技术制高点,但仍需翻越成本大山
有分析认为,蔚来搭载固态电池包的新车型需要2022年四季度才能交付,本次公布的数据参数有“放卫星”之嫌。然而,固态电池绝非是单纯的概念与噱头,而是下一代高性能锂离子电池的技术制高点。
简单来说,液态电池两端为电池的正负两极,中间为液态电解质,在锂离子从正极到负极再到正极的运动过程,电池就完成了充放电。
目前看,主流动力电池已由磷酸铁锂转向三元锂电池技术,液态锂电池单体能量密度提升至250Wh/kg以上。但这据《汽车产业中长期发展规划》中“2025年动力电池单体能量密度要达到350Wh/kg”的目标仍有差距。

固态电池则将液态电解质替换为固态电解质,并允许匹配高能正极,而电池负极同样可以采用金属锂,理论上体积能量密度可提升70%以上。与此同时,固态电解质也大大降低了电池热失控风险,安全性较三元锂电池大幅提高。
从蔚来最新公布的参数,其150kWh电池能量密度将达到360Wh/kg,较目前主流三元锂电池能力密度提升了50%以上。若这一技术能够在2022年第四季度顺利量产,将提前三年实现国家规划目标。
然而,成本问题是固态电池技术商业化的最大挑战。从本质上讲,续航里程与使用成本(整车与更换电池成本)目前仍是电动车的薄弱环节,任何新技术的成功都必须同时解决这两大问题。据推算,同样采用石墨负极的固态电池总成本为158.8$/kWh,要比液态电池总成本(118.7$/kWh)高出34%。

好的一点是,理论上采用SLMB(锂负极)技术路线的固态电池总成本将降至102$/kWh,相比石墨负极液态锂电池技术下降14%。与此同时,电池能量密度将由241Wh/kg大幅提高至383Wh/kg,也就同时满足了续航增加与成本降低两个标准。
整体看,固态电池技术仍处在成熟技术到产业化过渡阶段,还需物料价格下降、工艺改进以及更加稳定的供应链体系。据业内专业人士乐观预计,固态电池或将在2025年逐步实现商业化。
技术迭代并非一蹴而就,国内企业研发保持前列
从产业链角度,固态电池与液态电池产业链上下游大致相同,区别主要在电解质和负极材料方面。此外,采用固态电解质以后,隔膜也将完全被替换。因此,受蔚来汽车“固态电池”冲击,新宙邦(300037)、天赐材料(002709)、星源材质(300568)、恩捷股份(002812)等电解液和隔膜企业纷纷大跌。

固态电池技术进步会是一个循序渐进的过程,而蔚来汽车所采用的“半固态电池技术”也只是一种折中方案。李斌也明确表示,蔚来量产的固态电池仍含有液态电解质,而全固态电池的量产还是很远的事情,原因是目前固态电池市场需求很低。
目前看,未来三到五年,三元锂电池仍将是主流动力电池技术路线,电解液、隔膜的高端产品仍处于结构性紧缺状态,恩捷股份、天赐材料等细分领域龙头短期所受影响非常有限。因此,“固态电池”只是锂电池中游企业这次大幅杀跌的一个诱因,板块前期持续的上涨本身已积累了太多获利盘。
但需要注意,固态电池逐步取代液态电池将是大势所趋,按照“液态——半固态——准固态——全固态”的技术演化路径,液态电解质含量逐步下降,全固态电池将是最终形态。
因此,与其关注未来必将被替代的电解液与隔膜,不如将重点放到正极材料、前驱体等完全不受冲击的领域。市值观察此前就前驱体行业做了重点分析,《行业观察丨格林美、中伟股份、华友钴业,新能源车电池前驱材料哪家强?》。此外,由于固态电池负极材料也将使用金属锂,赣锋锂业(002460)、天齐锂业(002466)两大锂矿巨头也值得重点跟踪。
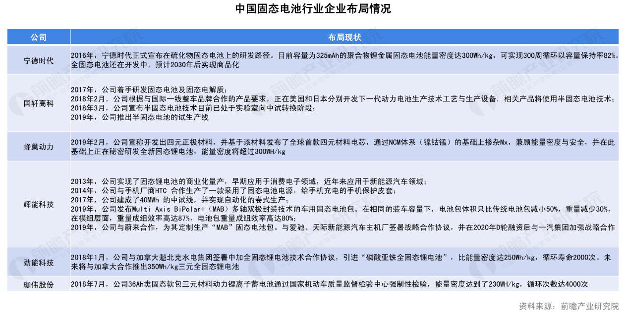
实际上,各国早已对固态电池技术展开“军备竞赛”,而国内企业在研发方面走在世界前列。从全球市场看,除丰田宣布将在2021年展示其固态电池原型车外,本次蔚来所推出的ET7将是全球第二款固态电池量产车型。
此外,宁德时代(300750)、国轩高科(002074)、亿纬锂能(300014)以及赣锋锂业等目前在固态电池领域均有布局。其中,宁德时代选择了硫化物这一研发方向,与丰田相同。而据中国证券报最新报道,宁德时代或为蔚来汽车固态电池供应商。

新年以来,无论是特斯拉的大幅降价,还是蔚来汽车ET7的高调发布,均反映出2021年仍将是新能源汽车销售大年。作为锂电池技术后浪的固态电池成功破圈,也预示着新一轮电池技术革命即将提前到来。
可以预见的是,当解决成本问题后,装载固态电池的新能源汽车将告别里程焦虑,摆脱安全性困扰,进而加快实现对传统燃油车的最终替代。


评论