文 | 明明债券研究团队
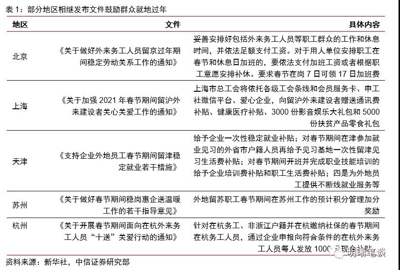
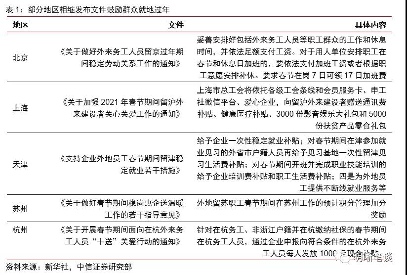
近日,中共中央办公厅、国务院办公厅印发了《关于做好人民群众就地过年服务保障工作的通知》,鼓励群众就地过年。此后,部分地方政府也相继出台政策倡导群众留在务工地过年。接下来,本文将对就地过年的经济影响进行分析。
不一样的春运
自去年年底以来,国内部分地区疫情有所反复。为加强对新冠疫情的防控工作,中共中央办公厅、国务院办公厅印发了《关于做好人民群众就地过年服务保障工作的通知》,合理有序引导群众就地过年,疫情高风险地区群众均应就地过年,中风险地区群众原则上就地过年,低风险地区倡导群众就地过年,非必要不出行,部分地方政府也相继出台鼓励员工就地过年政策,旨在减少人员跨境流动,降低新冠疫情传播概率。

短期视角:“春节经济”成色如何?
经验上,春节期间居民走亲访友较为频繁,购物消费需求旺盛,往往会推升相关行业的景气度,因此,“就地过年”政策之下春节经济能否延续火热成为市场的关注重点。

首先需要说明的是,不宜高估就地过年对春节经济的影响。一方面,1月27日国家发展改革委发言人表示,就地过年的政策是分级分类的,各地方在政策执行时,不能擅自“加码”,不允许“一刀切”,不能阻断人员出行,这说明当前宏观政策更多是鼓励而非强制,而当前国内中高风险地区中,除北京市以及上海市的部分地区之外,其余地区多分布在黑龙江省、吉林省、河北省,而上述城市的人员流动较广东、江苏、四川等人口流动大省相比要少一些;另一方面,从近期各部委以及地方政府颁布的政策来看,针对返乡人员(从外地返回农村地区的员工)的限制要更多,如个别地区要求实行居家隔离等,而针对低风险地区的返城人员则并未有过多限制,因此不宜高估就地过年对春节经济的影响。
考虑到当前农村地区的人员流动管控力度更强,农民工或将面临一定的“返乡难”问题,这可能会对农村地区的消费以及农业生产造成影响。经验上,春节是农民工返乡的集中窗口期,限制农民工返乡将在一定程度上拖累农村地区的居民消费表现,限制农村地区的人员聚集也可能导致批发零售业、住宿餐饮业等服务型行业受到一定影响。值得关注的是,今年春节时点晚于立春,而立春通常意味着春耕的开始,如果农民工返乡后可以利用假期时间务农,从而在一定程度上推升其所在乡村的农业产值,基于此,农民工“返乡难”问题也可能会对农业生产造成一定拖累。
对于工业与建筑业而言,就地过年料将加大工业与建筑业的劳动力供应量,但考虑到当下的气候、疫情、员工假期安排等因素,对春节期间生产活动的提振效果可能并不明显。从农民工的行业分布来看,建筑业与制造业是农民工的两大就业行业,“就地过年”以及“限制返乡”政策料将导致上述行业的部分员工滞留在工作地,一定程度上会加大春节期间的劳动力供应水平。但需要注意的是,受气候因素影响,春节是年内的生产淡季,即便劳动力供应水平有所提高,但受设备产能、施工条件、员工假期安排等因素的影响,劳动力上升所带来的边际产出是递减的,因此对春节期间的生产提振效果可能并不明显。同时考虑到当前国内部分城市疫情整体呈点状蔓延态势,以及国内能源供应仍然偏紧,疫情和能源也可能成为制约春节期间生产走强的关键因素。

对于服务业而言,中心城市的服务业景气度有望延续,但非中心城市的服务业或将受到波及并对冲上述影响。家政、餐饮等服务业也是居民就业的重点行业,一般情况下,由于春节期间员工集中返乡,中心城市往往会面临“家政”、“年夜饭”等服务类需求激增的同时而“月嫂”、饭店供应明显收紧的局面。“就地过年”政策的推出将导致上述情形有所转变,由于有更多的人员滞留在工作地,中心城市的批发零售、住宿餐饮等服务业有望维持正常的生产经营,但非中心城市(如三四线城市以及乡村地区)的服务业料将受到明显冲击。上述两条线索对服务业的影响一正一负,若假定居民的边际消费倾向不变,则二者对服务业以及消费的影响有望实现对冲。
如何测算对消费的影响?
对消费的影响主要体现在交通运输以及旅游的消费支出上,据我们测算,就地过年政策或将导致居民消费减少1500亿元。具体而言,根据国铁集团的财富公报,2019年国铁集团实现运输收入8168亿元,假设其中50%由客运贡献,则客票收入约为4000亿左右,全年发送旅客人次35.8亿人次,平均客票收入为110元/人次。再考虑到1月28日国家铁路集团表示,预计2021年春运铁路客流人数约为2.96亿人次,较2019年的4.1亿人次下降约1.1亿人次,料将减少居民出行消费120亿元左右。另一方面,文旅部数据显示,2019年我国春节旅游收入共计5139亿元,考虑到当前人员流动防控整体趋严,假定居民旅游消费支出与出行支出等比例减少,则中性预期之下居民旅游消费支出将下降1430亿元左右。结合来看,就地过年政策料将导致居民春节出行和旅游消费下降1550亿元,约占2019年1-2月社零累计消费金额的2.35%。

中期视角:就地过年对节后复工有何影响?
尽管就地过年政策对春节期间企业生产经营的带动效果较弱,但考虑到其可以有效的减少人员返工成本,推进复工效率,或将对节后复工产生正向作用,中性预期下,我们预计其或将导致2月工业生产上升约6%。具体而言,按以往的经验,尽管春节官方假期只有7天,但部分员工会选择提前休假、延后返工等方式以拉长休假周期,这会在一定程度上导致部分行业的生产经营恢复偏慢。从电厂耗煤的角度观察,我们可以发现2019年春节假期由2月4日开始,并于2月10日结束,但电厂耗煤量却要等到2月23日才恢复至常态化水平,这在一定程度上体现了节后复工时间差对工业生产的扰动。考虑到“就地过年”可以有效的提升节后复工的效率,我们认为2月的工业生产也有一定的加速可能,根据我们估算,若假定节后首日即可完全复工,或将带动2月工业生产提升6%左右。
分地区看,就地过年政策对于一线城市的复工而言具有更强的正外部性。回顾2020年的工业生产走势,一季度受疫情影响,各地区的经济增长均遭受到了明显冲击,但不同地区的表现并非一致,事实上,由于通常而言一线城市在春节前体现为人口净流出,节后体现为人口净流入,但受疫情影响,人口回流工作明显受阻,这制约了一线城市经济复苏的速度;与之对比,三四线城市在春节前夕人口流入,但受疫情影响,此类城市人口流出受阻,部分外地工作居民也采取了就地工作的方式,这导致了三四线城市的经济复苏斜率更高,比如,我们可以明显的看到2020年3月份北京、上海、广东等发达省份的工业增加值要明显低于全国平均水平。考虑到今年的情况与去年正好相反,今年一线城市的复工进展料将较去年更为顺畅,今年1季度一线城市的工业增加值同比增速也有望高于三四线城市。

结论
自去年年底以来,国内部分地区疫情有所反复,为加强对新冠疫情的防控工作,中共及部分地方政府相继出台鼓励员工“就地过年”政策。短期来看,考虑到政策对返乡人员的限制较为严格,就地过年政策对农村的影响较大,农村地区的消费以及农业活动均可能受到一定影响,而对于工业以及建筑业而言,尽管就地过年将加大劳动供给量,但综合考虑气候、疫情、员工休假安排等因素,对春节期间生产活动的提振效果可能并不明显;对于服务业而言,中心城市的服务业有望延续景气,但其余城市的服务业或将受到一定波及;同时,由于就地过年政策降低了人员流动,居民出行以及旅行消费或将有明显回落。从中期的视角来看,考虑到就地过年可以减少人员返工成本,推进复工效率,或将对节后复工产生正向作用。此外,就地过年也可能推升一些新的商业模式,比如线上影院、无人购物等新业态有望迎来蓬勃发展。



评论