文|正解局
年算是基本上过完了。
不知道大家,尤其是70后、80后们,有没有觉得现在吃的猪肉和小时候吃的味道很不一样。
小时候吃的那种猪肉,更加细嫩,也更多汁,哪怕是狼吞虎咽,下肚后,嘴里还有余香。问题出在哪儿呢?
背后又有着一场怎样的危机呢?

其实,原因也很简单:就是现在,你吃的猪其实是“洋猪”,已经不是小时候那种中国“土猪”了。
当然,这可能是一个很多人还不知道的情况。
国家农业主管部门在2017年11月时曾经发布过一个规划,叫作《全国畜禽遗传资源保护和利用“十三五”规划》。根据规划披露的信息显示:
中国土猪已经有8个品种灭绝,还有5个品种濒临灭绝,24个品种濒危。

灭绝,就不用解释了。
这里说的濒危,一般是指繁殖母畜(也就是母猪)在100—1000头之间或繁殖公畜(种猪)在5—20头(只)之间;种群总数量(现在的养殖数量)虽然略高于1000头(只),但呈现出减少的趋势,且纯种母畜的比例低于80%。
濒临灭绝更严重,是指繁殖母畜(也就是母猪)总数量低于100头(只)或繁殖公畜(种猪)低于5头(只);种群数量(现在的养殖数量)低于1000头(只),且呈现减少趋势。
比较一下,根据最新数据,到2020年底,大熊猫野生种群有1864只,还有圈养大熊猫633只。
可以说,现在有些中国品种的土猪,甚至比大熊猫还稀罕。
这是不是出乎很多人的意料?

现在,说到猪,大家脑子里首先想到的是什么样的形象?
我想,99%的人印象里大概会是类似下面这本书封面中的那样。

但一二十年前有农村生活经验,或者认真看过历史课本的人,还可能是下面这样。

实际上,在外观上看,最明显的就是中国土猪是黑毛(严格来说也不全是),一般也说是“黑毛猪”。
而且,肚子比较大,肚皮甚至能垂到地上。
洋猪就不一样了,都是白毛(甚至只有少量的毛),肚子一般也更小些。
吃起来,那口味也不一样。
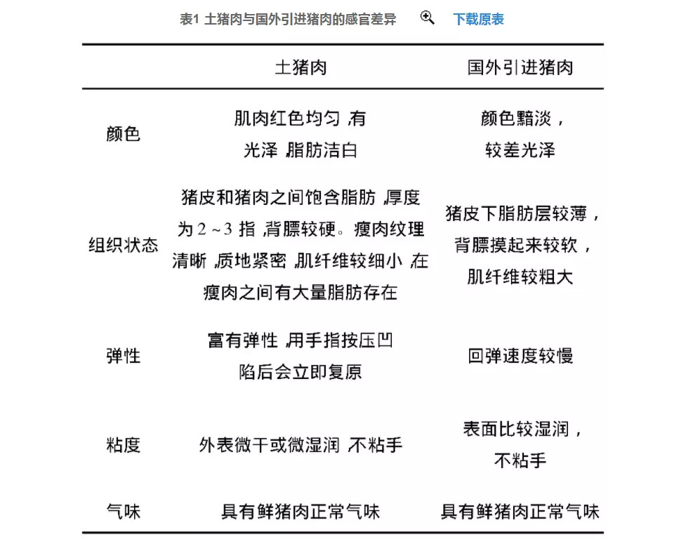
有文章甚至还专门归纳了土猪肉和洋猪肉口感的区别。

资料来源:余群莲等著《土猪和国外引进猪肉质性状差异》,《肉类工业》 2014年第9期

根据考古发掘,一般认为,中国人养猪的历史有9000年,在新石器时期就开始了,也是世界上最早养猪的国家。
在1990年代前,中国市场上所卖的猪肉差不多90%是土猪。
但比较尴尬的是,到了2007年,这个占比下降到2%。
实际上,中国土猪可以说为全世界的猪产业做出过卓越贡献。
一般认为,在1770—1780年间,中国广东猪种被带到英国,和英国本土猪(约克夏郡和巴克夏郡)进行杂交,培育出了闻名世界的大约克夏猪和巴克夏猪。
在1816—1817年,中国土猪又被引入美国,和当地猪交配,育出了波中猪和切斯特白猪。
而现在,我们吃的基本是来自外国的三大洋猪品种:杜洛克、长白和大约克。

中国土猪为什么被洋猪取代了呢?
其实,原因也不复杂。
第一个主要原因是中国人太喜欢吃猪肉了。
在汉字里,“家”字下面就藏着一头猪(豕)。
有家,就要有猪。

根据数据,2019年,中国生猪产量是4.4亿头,美国只有1.4亿头,欧盟十几个国家也不过2.65亿头。
而且,中国人一年吃掉的猪肉差不多有4500万吨,约占全球的45%左右。
实际上,随着中国经济发展,人们生活水平越来越高,最显著的特点就是吃的肉越来越多。

这恰恰是问题的关键。
中国土猪长得太慢了。
2010年,一本牧业期刊就刊登了一篇文章专门讲到这个问题。
文章说的是临高县土猪。
根据农户介绍,临高县土猪长到180斤要喂13个月。
而良种猪(洋猪)长到220斤只要7个月。
土猪长得慢,也就意味着,吃的饲料更多,占用猪舍时间更长,成本更高。
所以,对农户来说,养土猪根本不划算。
而对于整体来说,如果中国都养土猪,那么猪肉肯定不够吃,相对应的,中国要进口更多大豆、豆粕等农产品作为猪饲料。
要知道,即便是现在中国差不多98%的猪是洋猪,但是中国在2019年还从国外进口了245万吨猪肉,2020年更是进口了439.22万吨,增长了将近80%!
中国也是最大的猪肉进口国。

主要猪肉进口国占比
第二个主要原因是土猪肉更肥。
在饥一顿饱一顿的年代,油是个好东西。
但是,现在大家生活越来越好,希望吃得更健康。
这又恰恰成为中国土猪的一个软肋:太肥了。
先前,衡量一个猪肉好不好,是看猪肉有没有“三指膘”或者“四指膘”(肥肉有三根指头或者四根指头那么厚)。
而洋猪瘦肉更多,肥肉更少。
所以,洋猪更能迎合富裕起来国人的吃肉习惯。

资料来源:张凤鸣等著《当前我国土猪养殖发展的瓶颈及对策》,《猪业经济》2019年第8期

实际上,养猪也暗含着近代中国国运的沉浮。
1840年后,中国国门洞开。
向西方学习,逐渐渗透到各个领域。
兴农,也成为有识之士救国的重要方面。
这其中,很重要的一个方向,就是让国人吃到更多的猪肉,体格更健壮。
比如,1907年,留美归国学者陈振先就在奉天农事试验场,引进过巴克夏猪,对东北土种猪进行改良。
1936年,中央大学畜牧兽医系在美国洛克菲勒基金会的资助下,由许振英教授主持研究项目,从美国进口巴克夏、约克夏、切斯特白猪、波中猪、汉普夏猪和杜洛克猪,一部分用于纯种繁殖,一部分则进行杂交。
1937年抗战爆发后,在日本军机轰炸下,为了保住这批珍贵的种猪,中央大学校工,硬是赶着猪从南京一步步走到了四川。
从南京城破前3天上路,直到第二年深秋,这批猪完好无损地到达了大后方。
当时的中央大学校长罗家伦回忆说:“在沙坪坝见到这批家畜时,就像看到了久别重逢的老朋友一样。 当我和这些南京‘故人’异地重逢时,心中一面喜悦,一面引起了国难家仇的无限感慨,不禁热泪夺眶而出了。”

而实际上,直到近二三十年,对于大部分国人来说,吃上一顿肉才成为一件普普通通的事情。
洋猪,又很巧合地在其中起到了重要作用。
而现在,我们又反过来看土猪,或者怀念土猪。
也只是因为,国人富起来,才有了更多选择的可能。


评论