文|锋科技
国产品牌再次进军芯片领域。
根据企查查提供的信息,2月18日,江苏长晶科技有限公司发生多项工商变更,OPPO广东移动通信有限公司和小米长江产业基金成为了长晶科技的新增投资人,双方均出资950万人民币。而长晶科技的主要业务范围,就涵盖了半导体产品的研发、销售与设计。

除了华为之外,小米和OPPO算是国内对芯片最有兴趣的两家手机品牌。小米曾推出过自研手机处理器澎湃S1,雷军也在小米十周年演讲上宣布小米不会在自研芯片的路上止步;OPPO也在2019年10月成立了芯片技术委员会,囊括了OPPO、realme和一加的诸多技术人员,成为了OPPO“马里亚纳计划”技术攻坚战的重要一部分。
从“买芯片”到“造芯片”,以小米为首的国产品牌经历了切肤之痛。
缺芯,小米的切肤之痛
在2014—2016这三年,小米经历了营收和销量的双重平台期,一直以性价比主打的小米,在中国智能机市场增长触顶的背景下,遭到了国产高端旗舰和线下渠道的双重夹击。

作为性价比品牌,性能优势成为了彼时小米为数不多的卖点,但那时,高通推出的两代旗舰处理器骁龙810和骁龙820都非常失败,其糟糕的功耗设计让小米旗舰饱受发热之苦。而高通另一大客户三星在经过详细考量后,放弃了骁龙平台,全系采用自研的猎户座芯片,成功化险为夷。
高通的“翻车”让小米意识到,处理器作为手机的顶级科技,不能全盘交到别人手里。2014年11月,小米就和大唐旗下的联芯联合成立了北京松果电子有限公司,并花费一亿元向联芯购买平台授权,打造旗下第一款中端处理器澎湃S1。

虽然小米有想法,但联芯团队并没有实现小米的芯片梦。澎湃S1的架构已经落伍,虽然它的纸面性能不错,但落后的制程(28纳米)意味着在性能相同的时候,S1的功耗将高于档位对手(14纳米),基带实力的匮乏又让S1的频段支持输给了市面上大部分低端处理器,功耗和通信的严重缺陷,让消费者并不买账。
澎湃S1的失败,有相当一部分原因是小米的体量不够,还无法在移动处理器领域当一个成熟的玩家。不过好在高通回到正轨,骁龙835、845表现优异,小米在全球化、生态链等方向上也取得了成功,又回到了高速增长模式。但随着政治环境与国内手机市场的变化,小米刚刚“起死回生”,又不得不重新考虑芯片问题。
如果说此前小米研发澎湃S1是为了找一个“避险芯片”,那么此后小米在芯片领域的动作,就是为了应对手机厂商越来激烈的白刃战。
缺芯,“高端化”是空中楼阁
2018年,高端化成为了横亘在国产手机面前的一道坎,对于小米和OPPO来说,自研芯片无疑是不可或缺的一部分。回顾苹果、华为和三星的部分机型,相较于通用品牌,自研处理器在采购成本、生态联通和部分性能指标上都有着较大优势,也打造了品牌旗舰的独特卖点。
更可怕的是,在高端品牌心中,旗舰机只是一个开始。苹果开始用iPhone SE图谋中端用户;华为则以麒麟810芯片为核心,在市场上势如破竹;三星也多次与魅族、vivo等厂商合作,扩大猎户座处理器的话语权,巨头要下沉,受苦的必然是中高端品牌。
除了价格外,巨头厂商在半导体上的持续投入也开始惠及手机的其他部分。例如手机摄影中非常重要的ISP图像信号处理器,它可以对手机内部有瑕疵的数据(噪点、亮度衰减、色彩等)进行优化。华为、苹果和三星都已经推出了自研ISP处理器,更不用说各家疯狂投入的AI学习芯片了。
在高端旗舰们的压力下,OVM等厂商都开始积极投资半导体企业寻求差异化竞争,最标志性的莫过于电源芯片。2019年至今,小米投资了包括帝奥微电子、南芯半导体、纳微半导体在内的多家充电企业,其快充技术也因此得到了突飞猛进的发展,如今,小米已经从3年前快充功率最低的大品牌,快速晋升到了第一个量产百瓦有线快充的充电巨头,OVM在充电领域的进步已经快于苹果、华为和三星。

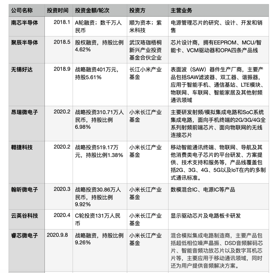
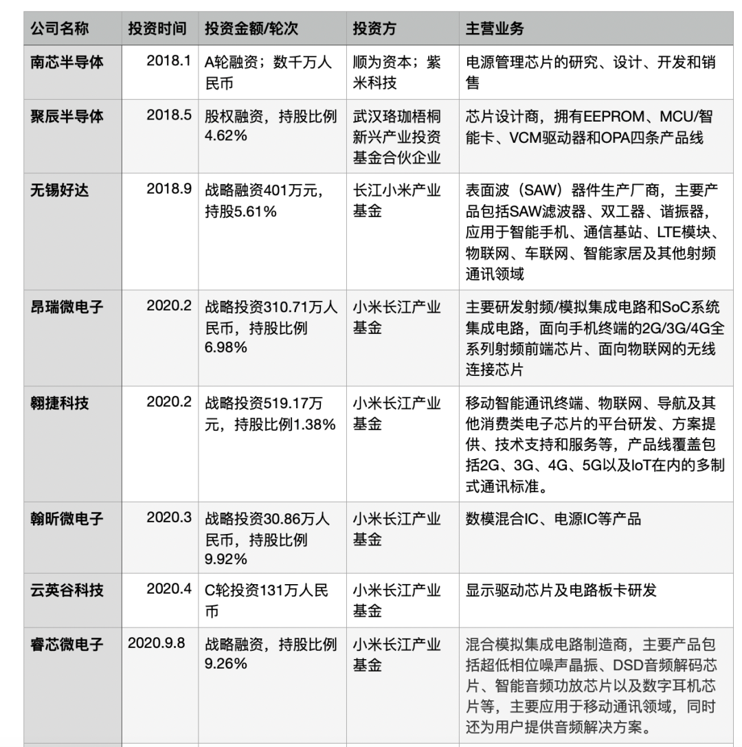
小米长江产业基金投资一览 图片来源@机器之心
小米长江产业基金是投资半导体企业的主要部门,根据不完全统计,自研芯片的重点之一基带已经纳入小米长江产业基金的主要投资范围中。2020年2月份,小米投资了主打通信基带的翱捷科技,其拥有国内为数不多的5G全网通技术,小米也投资了与芯片设计相关的芯原微电子和泰凌微电子,为智能家居和手机的芯片设计铺路。
而OPPO自然也不甘示弱,2017年,OPPO就成立了瑾盛通信和哲库科技,经营范围包括集成电路芯片设计及服务,开始从展讯、联发科等公司挖人。过去一年,OPPO已经投资了瀚巍电子、微容科技等多家与芯片设计有关的公司,并将芯片研发中心落户广东东莞。

造芯,离不开“天时地利人和”
但只要投资够快,挖角够多,芯片就能搞定了吗?宏观来看,苹果、华为和三星在移动领域的叱咤风云,固然有其自身的努力,但也离不开背后的时代推动。
苹果虽然在八十年代就已经有了关于自研芯片的“水瓶座项目”,但彼时苹果的体量并不能支撑它的后续研发。在苹果推出iPod、与英特尔合作后,苹果才有能力收购互联网泡沫破灭后大量被看低的中小企业,并根据丰富的软硬件开发经验规划其处理器战略。
三星则抓住了韩国倾尽全力发展半导体的大势,在政策和资金的保护下,三星进行了多年布局,完成了射频技术的积累,并且遵循垂直整合战略建设了属于自己的晶圆厂。2000年代,三星就和ARM、高通等团队建立了紧密的合作关系,成为了全球手机供应链的重要一环。

图片来自:彭博社
华为自研芯片的历史也并不短暂,在2004年海思成立之前,华为就已经在交换机领域有了大量的芯片设计经验,并乘上了台积电代工的东风。海思成立之后,华为赶上了安保摄像的巨大需求,在IP摄像头芯片、视频编码芯片等领域陆续获得成功,华为在通信领域和芯片设计上的丰富积累,让华为成功入局手机芯片。

2016 年全球编解码芯片出货占比 数据来源:IHS
不过即便如此,苹果、三星和华为的自研芯片之路都不能算得上是一帆风顺,苹果的基带缺口、华为的AP性能(CPU+GPU)、以及三星的高功耗都是困扰了他们许久的难题。
若想在芯片领域有所作为,资金和技术都是必不可少的。根据华为前员工的爆料,其芯片研发投入占总研发的40%,平均每年需要支出160亿人民币,高通、连发科的财报也显示,其总研发投入每年约为200亿人民币。OPPO CEO陈明永曾在2019年表示,未来三年将投入500亿元作为研发资金,但这包含了人工智能、AR等多个方向,小米2020年研发投入预计为百亿规模,和当今芯片巨头相比,二者的资金投入都不算多。
而时代也对OPPO、小米等厂家提出了更加苛刻的要求。随着华为被制裁,芯片领域极为经典的Fabless代工模式如今饱受挑战,而小米被美国列入投资黑名单一事,也可能与小米在半导体领域的多项投资有关。除非搞定与芯片制造直接相关的晶圆技术,否则仅靠挖人和投资是很难做出成绩的。

全球芯片代工比例 图片来源:EPS NEWS
锋见认为,虽然小米和OPPO在芯片设计领域动作频频,但我们恐怕需要付出比以往更大的耐心,静待这些企业成长。而对于这些企业来说,如何在环境和技术的限制下,利用现有的商业模式为研发输血,又不至于被这些奢侈的“未来投入”拖垮,其难度恐怕不亚于半导体研发本身。


评论