文 | AI蓝媒汇 杨雅倩
货拉拉道歉了。在发生用户跳车事件的第18天后。
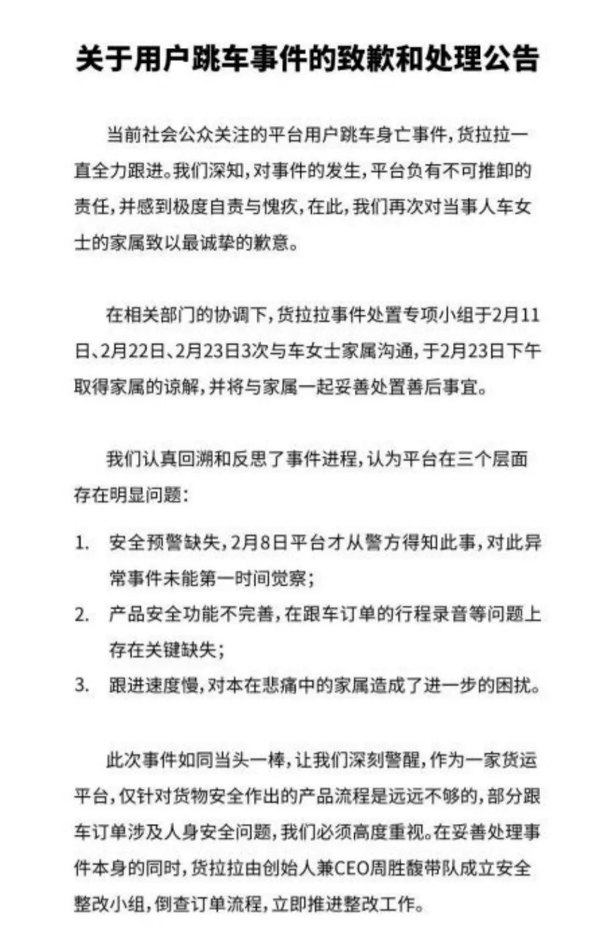
2021年2月24日,货拉拉官方微博就用户跳车致死事件致歉,发布处理公告,并附上安全整改小组成员。在公告中,货拉拉承认在三个层面存在明显问题,包括安全预警缺失、产品安全功能不完善、跟进速度慢等。
当天,死者亲属代表向媒体证实,已与货拉拉平台协商达成一致,其中包括安全问题的整改。至于赔偿等具体问题,家属表示“不方便说”。

公告部分截图
2月25日,货拉拉公关部一名工作人员再度回应称,货拉拉关注个体车辆安全问题,将持续对平台线下车辆进行严格的运输资质审核。货拉拉在总部注册地深圳持有道路运输经营许可证,但货拉拉的主要业务模式不适用于办理线下的道路运输证,当前开展的车货匹配主体业务性质属于撮合业务。
一个事实是,货拉拉不仅拉货,在平台的端口,有一个货主随车的选项。也就是说,只要货拉拉拉了人,就必须在风险防控上提高重视。
但显然,在货拉拉快速扩张的过程中,安全问题并没有得到足够的重视。
一个月前,货拉拉完成了15亿美元的融资,投后估值达100亿美元。2020年12月22日,货拉拉还完成了一轮5.15亿美元的融资,主要用于下沉市场的业务拓展。此前曾有市场传闻称,货拉拉正在谋求上市,目标估值300亿美元。
作为同城货运的独角兽企业,此次恶性事件或成为货拉拉狂飙突进路上的急转弯,或将影响其上市前的估值。
蒙眼狂奔
在同城货运这条赛道上,货拉拉是个幸运儿。
不同于当年网约车大战时期,平台方需要以烧钱的形式,拉拢用户和司机,以获得市场份额。货拉拉的崛起,就显得轻松太多。
创立于2013年的货拉拉,在同城货运赛道里,属于赶早集的那一个。当时,同赛道只有2014年上线的58速运(现快狗打车)。
货拉拉的商业模式也与早前的网约车“按单抽成制”区别开来。货拉拉采用会员制,加入货拉拉的司机每月需要向平台缴纳499元-699元不等的会员费。据了解,货拉拉会员缴费等级分为初级、高级和超级。会员等级越高,每天接单量也越多。至于会员制是否比抽成制更有利,从长远来看,还要经历市场的考验。
但可以肯定的是,较早入局帮助货拉拉抢占了增量市场,做大规模,确定了市场主导地位。在短短6年间,货拉拉积累了400万以上注册司机和3000万用户。
货拉拉迅速的成长,势必也会在资本市场获得青睐。
2017年,货拉拉顺利地拉来了1亿美元的C轮融资,由顺为资本领投,其创始人周胜馥称:雷军决策很快。
随着顺为资本的加入,货拉拉受到了美国投行的关注,希望其可以在美上市。而周胜馥自己也说,“上市是一定的,也就是3-5年的时间吧!”
资本对货拉拉的反馈也十分正向,在引进顺为资本后,高瓴资本和红杉资本中国也相继入场,并以密集的融资速度,将货拉拉带到了IPO的门前。

货拉拉的融资历程,数据来源于天眼查
根据货拉拉发布的数据,截至2020年9月,货拉拉业务范围已覆盖352座中国内地城市,平台月活司机48万,月活用户达720万。
加上同行业第二的快狗打车,占据了同城货运80%市场份额。其中,货拉拉占据市场份额超过50%。
至此,货拉拉不论在用户体量上,还是在资本层面,都已拥有不俗的表现,成为物流货运赛道上的百亿独角兽。
变局是从2020年开始的。
从2020年12月到2021年1月,货拉拉进行了两轮融资,融资金额加起来超20亿美元。据货拉拉方面称,这两轮融资将用于多元业务布局和物流数智化方面持续发力,还包括向下沉市场的持续扩张。
通俗来讲,这20亿美元主要用于抢占市场份额,并且速度要快。
2020年9月,快狗打车宣布获得红杉资本中国的战略融资。同年11月,满帮集团完成17亿美元融资,将通过旗下“全满满”平台,全力进军同城货运市场。
除此之外,哈啰出行上线“哈啰快送”,顺丰拿下了网络货运牌照……至此,同城货运已经集结了阿里系、58系快狗打车、满帮、顺丰甚至自如等大小巨头的身影。
值得注意的是,在同城货运赛道里,红杉资本、高瓴资本和襄禾资本等不仅单投一家,而是多处撒网。
由此,也可以看出,货运市场竞争激烈,已不仅是资本间的较量,更是到了平台方分胜负的时刻。
赌徒心理
此次安全事件发生后,网友提出了质疑,“为什么货拉拉8轮融资25亿美元,却连个摄像头都买不起?”
有行业内人士表示:从货拉拉的整改措施来看,主要是7*24的客服成本要增加一倍,此外,车载设备部署一个仪器的成本是300元,还有其他的产品技术及人力成本等。
事实上,发生在货拉拉车上的安全问题,早已经初现端倪,但当时却并没有引起货拉拉的足够重视。
2018年,一则“货拉拉约炮门前因后果,司机性骚扰上门堵截强迫单身姑娘”的网帖炸开了锅。当事人小王称,搬家后第三天,司机发来骚扰内容,并扬言要上门堵人,吓得她住了20多天酒店。
这不是个例。
据货拉拉用户反馈,司机强收搬运费,货拉拉司机临时加价等问题也屡见不鲜。根据凤凰网财经报道,在黑猫投诉平台以及微博、知乎等社交平台上,控诉货拉拉“乱收费”“理赔难”“客服态度差”等问题已经超过3000条。
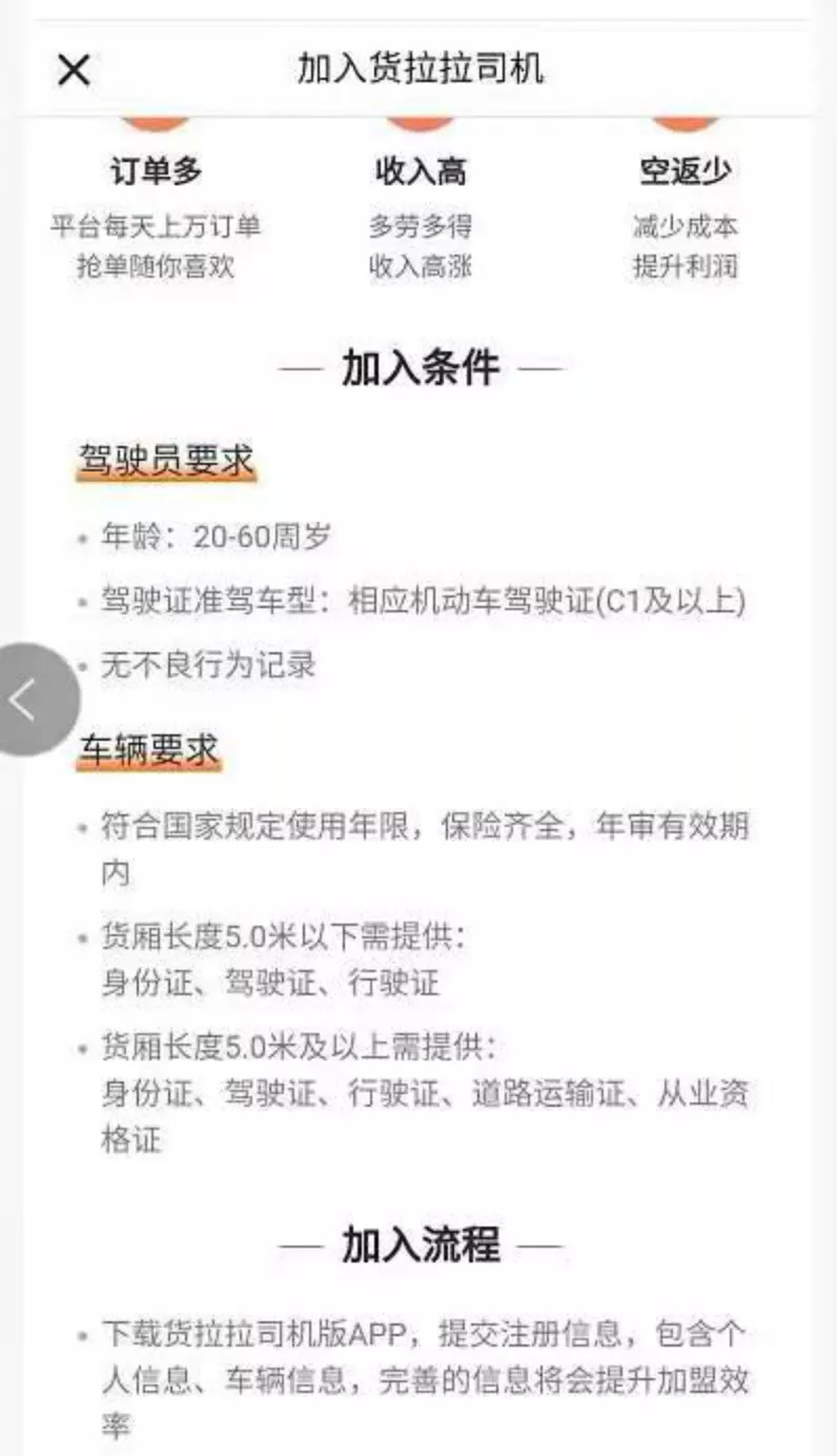
在货拉拉平台司机的审核机制上,加入条件仅仅为具有相应机动车驾驶证。而对于司机的个人素质综合考评,对于是否具有营运证,是否合规运营,都没有进一步要求。

彼时,平台时有的安全漏洞事件,货拉拉并没有给出太多解决方案。在外界看来,近几年安全合规已经成为平台的重中之重,货拉拉一定程度上或存在“赌”的心态。
直到发生用户跳车事件,货拉拉才按下减速键。
值得一提的是,货拉拉的创始人周胜馥就十分好赌。
据公开资料,周胜馥在创办货拉拉之前,是澳门赌场里小有名气的职业德州扑克玩家。在长达7年的时间里,沉迷其中,无法自拔。
媒体采访周胜馥称,为了提升牌技,他经常在线上一人开八桌,积累了丰富的经验,成为了澳门小赌神。据公开资料,在澳门的第五年,周胜馥每月就能赢得十万余港币,颠峰时期他一月甚至能赚上百万港元。到了第七年,周胜馥已经在牌桌上赢了3000万元港币。
周胜馥赢的赌资,成为了货拉拉起家的第一桶金。
在随后短短6年时间,货拉拉进行了8轮融资,出资方不乏业内非常有名气的顺为资本、高瓴资本、红杉资本中国等。
在创投圈,德扑十分火热,据说投资人中超过80%都会玩德扑。著名投资大师彼得·林奇曾说过:“德州扑克能教会你的东西比整条华尔街还多。”
因此,周胜馥不论在个人魅力上,还是在探讨货拉拉的商业逻辑上,都深得投资人的青睐。
2017年,货拉拉进行C轮融资时,光源资本担任独家财务顾问。其创始人郑烜乐在接受采访时,就表达了对周胜馥的欣赏:“在进行商业判断的时候,他的逻辑严密程度以及对事态发展的推演能力,是我见到的所有创客里面最顶尖的,这可能跟他过去职业打德州扑克的经历有关。”
遗憾的是,货拉拉虽然在短期内成为了资本宠儿,却也因狂飙突进,成了带血的独角兽。
结语
如果没有发生用户跳车事件,货拉拉或许无暇顾及车上没有录音录像功能、司机可以随意绕道、司机有用户的私人电话等问题,甚至根本意识不到自身存在的安全隐患。
但现在,货拉拉或将面临着用户的不信任以及监管开出的一系列整改措施。而这些或将影响货拉拉冲刺“同城货运第一股”。
经此事件后,货拉拉需要完成从野蛮生长到自查自纠的艰难转折。
而在同城货运这个赛道上,不仅仅只有一个“货拉拉”。
货拉拉用户跳车事件,无疑给同城货运的其他平台开下一剂猛药。


评论