记者 杜萌
今日,市场全线反弹,此前遭遇两周连跌的抱团股开始了反攻。截至收盘,沪指涨2.36%,创业板指上涨2.61%。
其中,年后一度重挫了35% 的白酒板块,今日行业指数收涨了4.07%,贵州茅台收盘涨3.96%,股价重返2000元。此外,“A股核心资产指数”——茅指数上涨2.7%。
眼看着抱团股再次翻红,基民们也一改此前的颓废,商量着要加仓。
而就在今日,来自交银施罗德基金杨浩、中欧基金周应波、东方红资管孙伟等多只基金相继发布调整大额申购的公告。
其中,杨浩管理的内核驱动,宣布放开大额申购。此前的1月16日,该基金宣布将大额申购金额限制在100万元以下。而新生活力则将原来单笔金额的上限由10万元上调至100万元。

周应波管理的中欧互联网先锋混合,也将大额申购上限由原来的10万元调整至100万元,直销柜台的大额申购申购上限依旧维持5000万元不变。
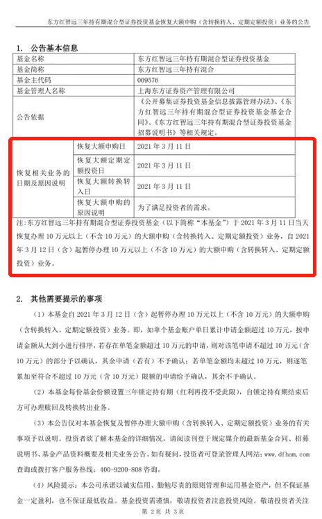
孙伟管理的东方红智远三年持有期,则选择了在3月11日当天恢复办理10万元以上的大额申购,没有设置申购规模上限。
但就在昨日,张坤管理的易方达中小盘在闭门两周后,依然选择了暂停申购。
公告显示,自2月24日闭门谢客后,根绝基金合同的约定,在暂停申购期间,管理人应该每两周至少重复刊登暂停公告一次,当连续暂停时间超过两个月时,可对重复刊登暂停公告的频率进行调整。
杨浩、周应波向左,张坤向右。这反映了不同的基金管理人对于市场发展的不同预期。
日前,周应波发表名为“为什么说这是‘开始的结束’”的文章。他表示,2021年春节过后,市场在短期内调整较多,开始了对龙头股估值的修正。但向优质企业龙头的集中长期来看是正确的方向,从2019年到2020年出现的估值溢价现象,应该是慢慢走到尾声了。
周应波建议投资者能够反方向保持理性,通过定投等方式增强自己长期投资的信息。
万家基金表示,本轮行情调整至今,后续向下的空间已经非常有限,不必过度恐慌。“我们维持震荡的市场观点,上半年看好银行地产等周期板块,全年推荐成长性更好的科技、消费类板块。”万家基金表示。



评论