文丨梁中华@海通证券
概要:
从各地政府政策重心看,近两年为实现“碳达峰”,节能减排领域的政策力度明显更大,比如工信部今年要求压降钢铁产量,多地严禁新增高耗能产能,可以说对于传统周期行业的影响类似一轮供给侧改革。
而能源替代也在同步推进,风电、光伏等有望在未来五年迎来加速发展期,但由于目前新能源产业仍在成长期,能源替代或将在更长的时间维度上发挥作用。新能源汽车的加速发展则主要从几个较发达省份开始,逐步拓展到更多地区。
相比之下,技术升级才是长期实现目标的关键,但从政策上看,布局仍在初期,需要进一步加大政策出台的速度和力度。
-----------------------------------------

随着习近平主席在去年9月提出了我国的“碳达峰”、“碳中和”目标,绿色低碳成为了当前的热点话题,预计也将在未来很长一段时间里成为影响我国经济、工业、生活发展的重要因素。作为我国“十四五”的重点工作之一,各部委和地方已经开始紧锣密鼓出台政策,对未来的碳达峰、碳中和工作制定目标与具体规划。本文整理了重点部委和地区的相关政策,希望在进一步理解“碳中和”时能做到有迹可循。
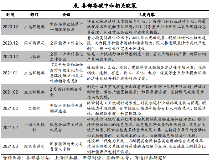
1. 部委和地方紧锣密鼓出政策
包括生态环境部、能源部、工信部、央行等多部委多领域均为实现“碳达峰、碳中和”目标加紧制定行动方案。生态环境部印发的《指导意见》中提出,要鼓励推动能源、工业、交通、建筑等重点领域以及钢铁、建材、有色、化工、石化、电力、煤炭等重点行业制定相关目标及行动方案。对此,工信部提出将压缩粗钢产量,确保粗钢产量同比下降;研究水泥行业碳排放现状与问题,分阶段提出相应技术及政策措施。国家能源局则提出加快风电光伏发展,稳步推进水电核电建设,大力提升新能源消纳和储存能力等。
毫无疑问,随着“碳中和”元年的开启,还有更多政策正在路上。比如根据证券日报网,生态环境部国家气候战略中心战略规划部主任柴麒敏日前表示,正在加紧编制的碳达峰行动方案,将提出地方达峰主要政策与行动,开展部门和行业达峰行动。从预期来看,我们认为各个政策口可能还会密集地出台相关政策,从能源、产业、交通、建筑等领域共同推进。

相较之下,地方政策出台的脚步也并不落后。事实上,在各地方召开的两会中,基本都将实现“碳达峰、碳中和”列为未来的重点工作,并在政府工作报告中进行了相应部署。
具体来看,在时间规划上,经济较发达地区对碳达峰的实现时间提出了更高要求。上海和海南都提出要在2025年提前实现碳达峰,江苏和广东也计划在全国目标之前率先达峰。另外还有部分省份按照目标分解的思路,对不同城市划定了不同的时间目标,比如福建提出“支持厦门、南平等地率先达峰”。

从实现路径看,部委和地方为实现“碳中和”目标制定的重点任务集中在五大方面。首先,面对“碳达峰、碳中和”目标,中央经济工作会议指出要“加快调整优化产业结构、能源结构”。就目前来看,节能减排和能源替代也是地方实现“碳达峰”的两大抓手。节能减排工作可以深入到制造业、建筑业等诸多产业的方方面面,政策中提到比较频繁的包括严控高耗能产业、落实阶梯电价、提高绿色建筑比例等等;能源替代则主要通过发展清洁能源、限制煤炭等方式实现。此外,技术升级、健全配套以及生态碳汇也是许多省份布局“绿色低碳”的重要方向。

1.1 节能减排
节能减排是当前我国实现碳中和目标的最重要、最经济的手段。其中压减高耗能行业产量、调整生产结构是主要的实现方式,从这个层面上讲,我们认为“碳中和”将带动周期行业展开新一轮的供给侧改革。
作为制造业31个门类中碳排放量最大行业,钢铁产量的压降成为今年“碳中和”行动中的较明确目标。在2020年12月28日召开的全国工业和信息化工作会议上部长肖亚庆表示,“要围绕碳达峰、碳中和目标节点,实施工业低碳行动和绿色制造工程。钢铁行业作为能源消耗高密集型行业,要坚决压缩粗钢产量,确保粗钢产量同比下降。”2月8日,工信部发表文章《继续奋斗勇往直前开启钢铁行业高质量发展新征程》,进一步强调要“确保2021年全国粗钢产量同比下降。”
在全国的号召下,重点地区迅速跟上脚步。唐山在3月初发布了《3月份大气污染综合治理攻坚月方案》,提出3月10日前要“关停燕山钢铁、唐钢不锈钢、华西钢铁、荣信钢铁共7座450立方米高炉”、“关停新宝泰钢铁全部生产设备”等。此后,唐山进一步出台《关于唐山市钢铁行业企业限产减排措施的通知》,要求7家钢铁企业3月20日0时至6月30日24时执行限产50%的减排措施;7月1日0时至12月31日24时执行限产30%的减排措施。其余16家钢铁企业,3月20日0时至12月31日24时执行限产30%的减排措施。直接对全年钢铁行业排放情况作出约束。
除钢铁之外,各地对电解铝、烧碱、水泥、甲醇等高耗能产业的监管和限制措施也正提上日程。例如,内蒙古表示若非必要,2021年起不再审批20种高耗能产业的新增产能项目;山东在2月22日政府新闻发布会上则提出,将对高耗能行业分类划定加严“标准线”,对达不到标准的产能限期关停,加速落后产能市场出清。

除了直接压降、禁止新增产能外,差别电价改革也是多个省份进一步收紧碳排放的重要措施。比如,江苏直接对钢铁企业进行电价调整。20年10月,江苏印发《关于对钢铁企业实施超低排放差别化电价政策的通知》明确,自2021年1月1日至2025年12月31日,对全省未按国家及省钢铁行业超低排放改造要求完成“有组织排放、无组织排放、清洁方式运输”全流程超低排放改造和评估监测的钢铁企业,以及改造后未达到超低排放要求的钢铁企业,生产用电价格在现行目录销售电价或市场交易电价的基础上,实行分阶段分层次加价。
再比如,内蒙古2月4日发布《调整部分行业电价政策和电力市场交易政策》:继续对电解铝、水泥、钢铁行业执行阶梯电价政策;严格按照国家规定对电解铝、铁合金、电石、烧碱、水泥、钢铁、黄磷、锌冶炼8 个行业实行差别电价政策。
甘肃省2月24日发布《高耗能行业执行差别电价管理办法通知》,要求2021 年3 月31 日前完成本地区首次执行差别电价企业确认工作。对钢铁、铁合金、电解铝、锌冶炼、电石、烧碱、黄磷、水泥等八个高耗能企业,按照允许类、限制类、淘汰类,执行差别化电价。
除了对制造业部门碳排放提出要求外,建筑业也是重要的压降对象。根据2020年7月住建部等七部门发布的《关于印发绿色建筑创建行动方案的通知》,到2022年,当年城镇新建建筑中绿色建筑面积占比达到70%;装配化建造方式占比稳步提升,绿色建材应用进一步扩大。
在住建部行动方案的框架下,各地也均结合自身条件进一步细化了具体目标,比如山东在2021年住房城乡建设会议上,明确提出“全年新增绿色建筑8000万平方米,新开工钢结构装配式住宅100万平方米。”;河北省要求,2021年,“全省城镇新建绿色建筑占比将达90%以上”。

1.2 能源替代
站在当前的时点看,要加快减少碳排放,去除周期行业过剩产能是短期可行高效的选择。但新能源行业目前仍处生命发展周期中的成长期,随着行业走向成熟和扩张,能源替代将有望在中长期成为我国减少碳排放的第一驱动力。
首先,对于减少煤炭消费的重要难题,不少省份立下了“军令状”。比如,煤炭大省山西在政府工作报告中强调了要“推动煤矿绿色智能开采,推进煤碳分质分级梯级利用,抓好煤碳消费减量等量替代。”;浙江提出目标,“非化石能源占一次能源比重提高到20.8%,煤电装机占比下降2个百分点”;山东直接要求“2021年,煤炭产量稳定在1.1亿吨左右”;上海则在“十四五规划中”提出,“研究推进吴泾煤电等容量异地替代”。
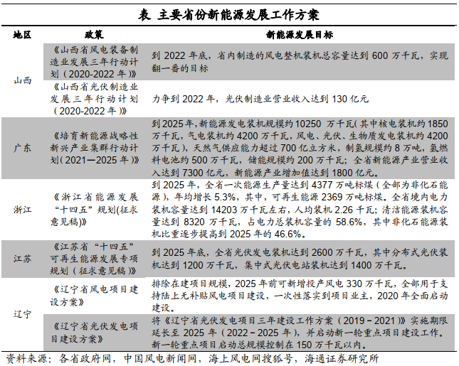
而新能源的发展已经成为了各省近年来的重点工作。在各省披露的2021年政府工作报告中有超过10个省市把发展新能源作为2021年的工作重点内容。比如辽宁指出要“科学编制并实施碳排放达峰行动方案,大力发展风电、光伏等可再生能源,支持氢能规模化应用和装备发展。”;广东“加快调整优化能源结构,大力发展天然气、风能、太阳能、核能等清洁能源,提升天然气在一次能源中占比。”;吉林“加快风电、光伏制氢产业化、规模化应用。推动新能源装备制造企业落地,形成产业集群。”等等,海南更是直接要求“清洁能源装机比重提升至70%,实现分布式电源发电量全额消纳。”
而在最高行动纲领的指导下,多地的清洁能源细化工作方案也陆续出台,尤其是资源禀赋天然具有优势的地区。山西省早在20年11月和12月就先后发布《山西省风电装备制造业发展三年行动计划(2020-2022年)》和《山西省光伏制造业发展三年行动计划(2020-2022年)》;辽宁也已制定出到2025年风电项目和光伏发电项目的建设工作方案。

与消费端更为相关的新能源汽车发展,也是各地十四五计划、政府工作报告中的重点内容。比如上海在“十四五规划”中明确“到2025年本地新能源汽车产值占汽车行业比重达到35%以上。”;北京的“十四五规划”中制定目标为“推动存量燃油汽车更新为新能源汽车,到2025年,全市新能源汽车累计保有量力争达到200万辆。优化充换电基础设施布局,加快推进氢能源汽车加氢站规划建设。”;江西省两会报告中提出“加快充电桩、换电站等建设,促进新能源汽车消费”;海南要求“推广清洁能源汽车2.5万辆,启动建设世界新能源汽车体验中心。”等等。
部分发达地区先行一步,发布新能源汽车产业具体发展计划。上海明确到2025年,本地新能源汽车年产量超过120万辆,产值突破3500亿元,占全市汽车制造业产值35%以上;浙江的目标则是,到2025年,实现新能源汽车整车产量占全国比重达到15%左右;北京更是率先制定计划推广更为清洁、高效的氢燃料电池汽车。

1.3 技术升级
要实现碳中和,除了节能减排、能源替代等降低碳排放的做法外,还需要增加碳吸收,也就是增加碳汇、发展碳捕集和封存技术等,最终实现碳排放和吸收量的平衡。事实上,短期来看,依靠减少碳排放能够更快实现“碳达峰”,而中长期来看,要实现“碳中和”的目标,增强碳吸收能力才是关键。因而地方政府更需要提前布局,在更长的时间维度里通过科技赋能向最终目标迈进。
内蒙古自治区科技厅与自治区能源局在今年1月召开协同合作座谈会并签署双方建立协同工作机制协议。协议双方进一步加强顶层设计,共同提出大规模储能、氢能、碳捕集封存利用等领域前沿技术攻关落实方案,并组织实施。海南则直接在政府工作报告中提到了,“十四五”期间海南将“实施碳捕集应用重点工程”。部分企业,如国家电网的碳达峰、碳中和行动方案也指出,要“推动氢能利用,碳捕集、利用和封存等技术研发”。
此外,推动数字化信息化技术在节能、清洁能源领域的创新融合,也能够有效提升减排效率。山西已在政府工作报告中提出“开展能源互联网建设试点”。2月2日,山西省朔州市就原则同意《朔州市能源互联网试点建设方案(草案)》。天津更是先行一步,滨海能源互联网综合示范区在去年底已全面进入建设阶段。
而除了传统行业的数字化,科技企业也陆续做出了气候承诺。比如,腾讯在今年1月宣布启动碳中和规划。“腾讯也已加快推进碳中和规划。我们还将加大探索以人工智能为代表的前沿科技在应对地球重大挑战上的潜力,大步推进科技在产业节能减排方面的应用。”
1.4 生态碳汇
另外,提升生态碳汇能力,也可以增加碳吸收。具体来说,就是要不断增加森林面积和蓄积量,增强绿地、湖泊、湿地等自然生态系统的吸碳固碳能力。对此,部分省份也已提出了植树造林、生态修复等目标,比如北京在《政府工作报告》中提出“十四五”要使森林覆盖率达到45%,平原地区森林覆盖率达到32%”;辽宁在《政府工作报告》中称要“营造林202万亩,提升森林生态系统碳汇能力,实施山水林田湖草修复治理,全面推行林长制,加强生态环境整体保护、系统修复和综合治理。”等。

1.5 健全配套
此外,还有部分省份在政府工作报告中提到加快建设碳交易市场。我们认为,要更好地实现“碳中和”目标,搭牢碳中和配套设施,推动并完善碳交易市场、输电设备等基础设施建设,也是不可或缺的。
全国碳交易将于6月底前启动。2017年12月,国家发展改革委与9省市政府签署了全国碳排放权注册登记系统和交易系统建设和运维工作的合作协议,明确由上海市牵头承担全国碳交易系统建设,目前各项工作正在紧张有序开展过程中,计划于2021年6月底前启动全国碳交易。
多地明确将加快碳交易市场建设。2月1日,生态环境部颁布的《碳排放权交易管理办法(试行)》正式施行,宣告了中国碳市场进入“第一个履约周期”。目前我国的碳交易试点中,上海、天津、湖北、重庆在2021年政府报告中均提及要加快碳排放权交易市场建设,广东则强调深化碳交易试点。同时天津在2020年新修订《碳排放权交易管理暂行办法》,将进一步严格对于碳交易市场的管理。

国家电网发布行动方案,将完善输电设备建设以适应能源结构的优化。3月1日,国家电网公司发布“碳达峰、碳中和”行动方案,该方案提到将加强输电通道建设,提升已建输电通道利用效率,推动建立跨省区输电长效机制,优化送端配套电源结构,提高输送清洁能源比重。国网规划,到2025年,公司经营区跨省跨区输电能力达到3.0亿千瓦,输送清洁能源占比达到50%。
2. 我国碳中和推进路线特点
总结各地各部门出台的政策来看,碳中和在我国的推进将呈现出以下的特点:
首先,碳中和作为全国性的中长期的重要工作目标,在推进上必然存在节奏的前后。从各地政府政策重心看,近两年为实现“碳达峰”,节能减排领域的政策力度明显更大,比如工信部今年要求压降钢铁产量,多地严禁新增高耗能产能,可以说对于传统周期行业的影响类似一轮供给侧改革。而能源替代也在同步推进,风电、光伏等有望在未来五年迎来加速发展期,但由于目前新能源产业仍在成长期,能源替代或将在更长的时间维度上发挥作用。新能源汽车的加速发展则主要从几个较发达省份开始,逐步拓展到更多地区。相比之下,技术升级才是长期能不能实现目标的关键,但从政策上看,布局仍在初期,需要进一步加大政策出台的速度和力度。
其次,由于各地区的碳排放现状差异较大,各省乃至各城区预计将分批次、分行业实现目标。比如上海、海南、江苏等地宣布,要在全国计划表前率先实现碳达峰;而北京的十四五目标已提前定位为“碳排放稳中有降”;天津则提出推动钢铁等重点行业率先达峰和煤炭消费尽早达峰;还有部分省份,如福建已经开始探索试点先行,要求部分城市率先实现碳达峰。
再者,受资源禀赋以及产业结构等多重因素差异的影响,各省当前的政策重心也各有不同。比如,煤炭大省山西大量笔墨着色在煤炭行业,抓好煤炭消费是其当前的“碳达峰”行动重心;东北地区则拥有一定资源优势,也较早地为风电光伏行业发展定下具体发展目标;汽车消费大省北京、上海等均制定了更细化的新能源汽车行业实践方案,甚至开始推广氢燃料汽车;浙江则是首个提出“开展低碳工业园区建设和零碳体系试点”的省份等等。
如果你喜欢这篇文章,可在摩尔金融APP或摩尔金融官方网站moer.cn看到更多个股、盘面走势分析及投资技巧,也可在新浪微博、微信公众号、今日头条上搜索摩尔金融并关注。



评论