据证券日报3月31日报道引用中信建投研报指出,2024年我国医美市场规模有望突破3000亿元,综合对比国内外医美渗透率和消费金额等指标,中长期看,我国医美行业仍有5倍以上成长空间。
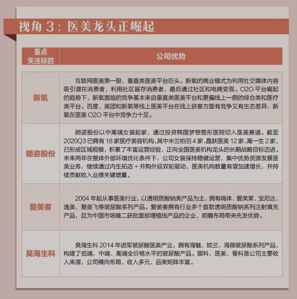
中信建投还在研报中指出,医美行业值得关注的龙头企业分别为新氧、朗姿股份、爱美客以及昊海生科。
作为医美产业链上中下游的代表性企业,爱美客、新氧和朗姿,呈现出怎样的发展特征,接下来的走向又如何呢?
1、上下游产业发展极度分散,中游市场集中度最高
在医美产业链中,器械和耗材生产商构成了产业链的上游;医美机构的自建渠道或第三方获客渠道,构成产业链的中游;提供具体医美服务的机构,构成下游。
上游整体市场规模(正品市场)占产业链的 10%左右。医美原料研发周期和认证周期长,技术要求高、管制较严、市场准入壁垒较高,高门槛导致高壁垒,同时带来高利润。

在上游的玻尿酸市场,进口产品居主导地位,国产玻尿酸填充剂生产商主要有三家:华熙生物、爱美客、昊海生科,3家主要纯玻尿酸产品毛利率基本在85%以上。
成立于2004年的爱美客,以生产和销售透明质酸(玻尿酸)产品为主营业务,市场占有率居本地品牌之首。据Frost&Sullivan数据,2016年至2019年,爱美客产品在国内医疗美容透明质酸领域市场占有率分别为5.70%、7.0%、8.5%、14%。
作为中游获客渠道的代表性企业,新氧是目前国内唯一上市的互联网医美服务平台。相较于上游外资占主导、下游极度分散,产业链中游是目前医美行业集中度最高的板块,龙头企业占据较大市场份额。目前医美产业整体的线上获客渠道主要有百度、新氧、美团医美等。在垂直医美服务领域,有数据显示,新氧市占率超过70%。
朗姿股份以女装品牌起家,后通过投资医美机构切入医美赛道,截至2020年第三季度,已拥有18家医疗美容机构。不过,在国内医美市场,中端医美机构极为分散,除少数公立医院以外,小型诊所仍是医美机构的大头,占到市场71%,大型连锁所占市场份额总量不到6%。朗姿作为医美机构龙头雏形初现,但目前市场份额依然相当有限。
2、中游产业规模占比最大,新氧等垂直平台离消费者最近
在整个医美产业链中,上游的器械、耗材监管和技术壁垒高,垄断性较强,因此带来较高的利润率,但上游产业在整个医美产业链中的收入分配比例较小。中信建投数据显示,下游医美机构的毛利率可达 50%~60%,但营销部分分走了大部分利润,中游获客渠道,是产业链中分配比例最高的部分。
以一只售价3500元的玻尿酸为例,根据国元证券的数据,原料成本其实只有8元左右,而上游原料+成品,含销售成本及利润共约400元。消费者交给医美机构的3500元里,除去400元成本,有2000元都是机构为了获客而付出的投放、营销成本。
“简单来说,让你下决心购买玻尿酸的动作,才是整个产业链条中最值钱的地方。”有证券分析师表示。
目前,医美市场营销渠道,除线下渠道外,线上渠道主要分三类,搜索平台(百度)、综合互联网平台(阿里健康、京东健康、美团医美)、垂直医美平台(新氧)。
以新氧为代表的“内容池”平台,能够提供相对可靠的产品和服务,很多年轻人在做医美之前,就已经在内容池查好价格、项目风险等级等资料,进而下单。种草、下单、分享都在平台上完成,垂直医美平台成为离消费者最近的人,解决了消费决策的问题。
根据新氧最新发布的财报数据显示,2020年第四季度,新氧移动端平均月活跃用户890万,同比增长142.3%,2020年四个季度平均月活跃用户量同比增速均超过100%。近日新氧数据颜究院发布的报告显示,2020年医美行业整体增速受到疫情的影响,但消费人群却变多了,2020年医美消费人群增长速度,是医美行业增速的7倍。
得益于不断扩大的用户优势,以及技术创新服务所带来的运营效率和精准获客能力提升,新氧也赢得更多医美机构的认可。2020年第四季度,新氧平台付费医疗机构数4,746家,同比大幅增长40.5%。
3.医美中游产业获券商集体看好
3月23日,德意志银行发表研究报告称,基于新氧2020年第四季度稳健的收入增长、盈利能力持续恢复以及快速的活跃用户增长,维持新氧“买入”投资评级,目标价16.2美元。此外,包括花旗银行在内的多家券商都给予新氧“买入”评级。
据新氧发布的最新财报数据显示,2020年第四季度,实现总收入4.25亿元,同比增长18.6%,创下公司上市以来单季度收入新高,毛利率85.0%,在去年同期83.7%基础上实现增长。
“预计2020年正规医美行业规模个位数增长,未来4年仍将恢复至20%左右复合增长率。”中信建投行业研报表示,并对医美行业维持“强于大市”评级。



评论