文|智东西 云鹏
编辑|漠影
小米造车无疑是上周整个科技圈的第一大热词,当天的发布会更是“全场燃爆”,就连小米首款折叠屏手机MIX FOLD,似乎都成了“配角”。
但其实在这款小米“史上最贵”手机的背后,还有一个隐藏“小BOSS”,其蕴含着小米自研芯片澎湃系列的野心。
在小米MIX FOLD折叠屏旗舰手机中,小米正式发布了澎湃C1这枚小小的ISP芯片,通过提升自动对焦、自动白平衡、自动曝光等性能,实现了手机核心图像处理能力的自研。
这枚澎湃芯背后,其实是小米希望将核心技术攥在手里,突破硬件桎梏的决心和勇气。小米造芯,真不是闹着玩,而澎湃C1的落地也只是一个开始,真正的好戏还在后头。
01.澎湃七年,从SoC到一颗小小的ISP
其实在澎湃C1落地之前,小米造芯的舆论就从未在业内停止,并且一有风吹草动就会触碰行业敏感的神经。有小米人士告诉智东西,其实澎湃从来就没有停止过,团队一直在默默耕耘,直到今天结出果实。
早在去年8月份的小米十周年演讲中,雷军就在台上斩钉截铁的说,“澎湃芯片尽管遇到了很大困难,但小米依然会执着前行。”
2021年,是小米造芯梦的第七年,这一年,一颗澎湃C1终于落地在了自家的旗舰手机中,而且是最顶级的折叠屏旗舰。
就在四年前,采用28nm制程工艺和八核心设计的初代澎湃S1芯片问世,并在小米5C手机中落地,但S1在性能、功耗等方面都有明显不足。
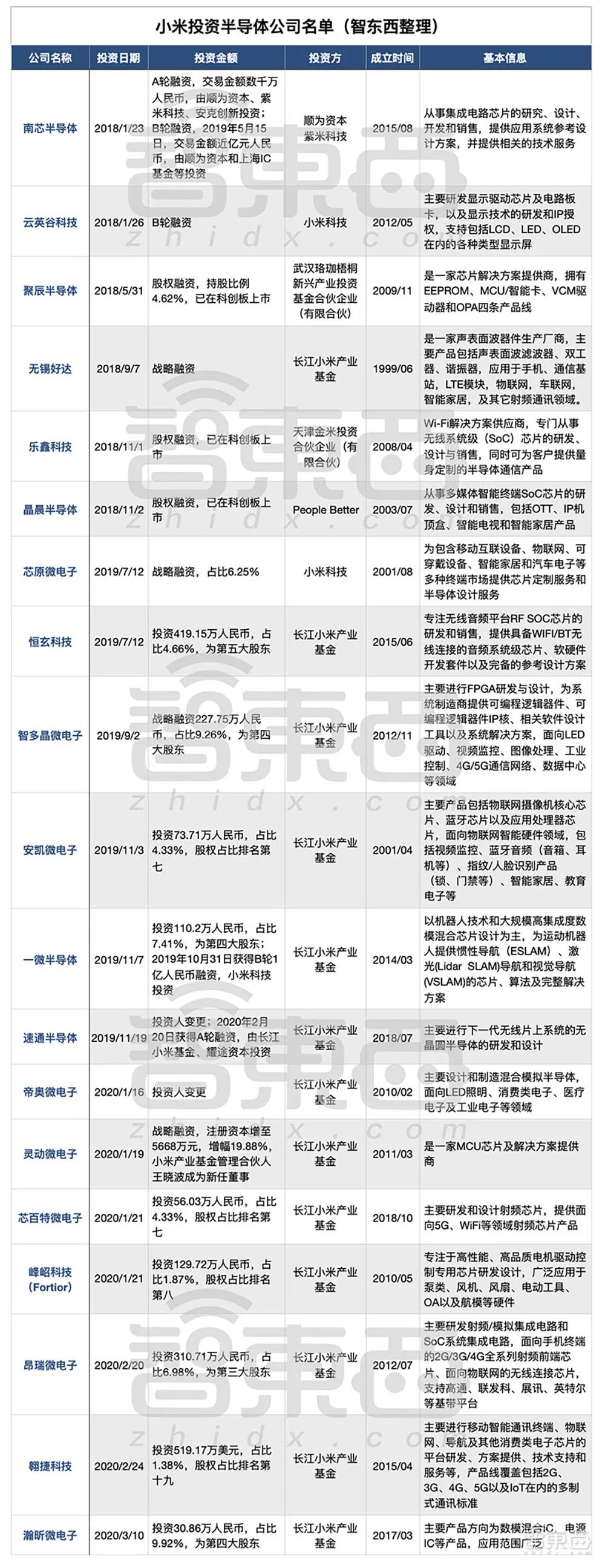
随后2018年松果电子重组,小米芯片计划看似偃旗息鼓。但实际上,最近两年,雷军一直在半导体领域积极布局,截至去年3月就投资了近20家半导体公司。
目前,小米的半导体投资版图已布局MCU、FPGA、RF、GaN和IP等多个领域,逐渐实现了从半导体材料、电子元器件到IC设计等全产业链覆盖。
因此澎湃C1芯片的落地,对于小米来说其实只是“小试牛刀”。
02.要做出世界第一的相机,最核心的难题到底是什么?
虽然澎湃C1看起来只是一枚小小的ISP芯片,但他所承载的却是小米手机力争全球拍照第一的野心。
目前所有手机厂商都在拍照技术上不断精进,希望能够通过自研技术打出独特的拍照体验,小米也不例外。
澎湃C1芯片计划其实与小米相机部门“同龄”,2018年5月,小米刚刚成立了相机部门,当时雷军给他们的指示也非常,就是要全力打造世界第一的手机拍照能力。
当时小米对比了高通、三星、苹果等主流移动处理器平台,发现如果小米想把相机做到世界第一,就一定要有自己的处理器,否则就永远会受制于人,只是在别人的基础上去改一些东西,没有自己核心的技术在里面。
当时主流移动芯片厂商的方案虽然很成熟,但是他们只能保证小米做出一个好相机,但没法让小米做出世界第一的相机。
所以2018年小米就决定要自己做一个图像处理器,把小米在影像领域的技术积累真正的应用进去,把小米对影像的理解做到芯片里去。
澎湃C1主要的功能就是改善相机的对焦能力、白平衡以及曝光能力,这三部分是C1的核心,也被业内称之为“3A算法”。
最重要的是,搭载澎湃C1的小米MIX FOLD使用的都是小米自研的3A算法。
简单来理解,就是小米把ISP中关于对焦、白平衡、曝光的三部分单独拿出来自己做了提升,并放在了澎湃C1里。
对焦其实一直以来都是安卓手机的一个痛点,澎湃C1的加入,就可以让手机可以更高效的对焦,随时都可以拍的清楚。
而曝光方面的提升则是让相机在不同光线环境下可以拍的更清楚,白平衡则主要负责让相机在不同的灯光环境下都能呈现出正确的颜色。
有了一个好的硬件基础,小米自己的算法就可以更好的应用。用自己的硬件芯片,加上自己的自研拍照算法,打造世界第一的影像能力,这就是小米澎湃C1芯片最初的目标。
用小米的话说,就是“想要做到世界第一,必须要用自己的东西。”
03.百人团队“秘密研发”700天,澎湃的核心仍是影像
做第一,说起来容易,做起来难。澎湃C1的背后,是小米多年的持续投入和超百人的独立芯片研发团队。
小米的澎湃芯片团队中专门组织了一批“特种部队”,就负责研究图像处理芯片,专门做一个相机用的芯片,目前这个研发团队的规模已经超过了100人。
并且这枚小小的ISP芯片,其在公司内的地位是非常高的,在整个澎湃C1芯片两年多的研发过程中,这100多人的ISP研发团队几乎都是在做“地下工作”。
除了几个核心人员,连小米相机部门的其他员工都不知道这些人在做什么,整个过程是处于绝对保密状态的,连办公区域都是独立封闭的。
雷军在小米相机部门成立之初,定下了非常明确的目标,就是要把小米手机的影像能力做到全球第一。
当时他们所有的研发专家聚在一起讨论,要做到世界第一,有哪些难题需要攻克?当时明确了几方面,第一是涉及光学技术的手机镜头,第二是图像传感器,第三就是ISP图像处理芯片以及背后的算法。
小米手机镜头目前已经推进到8P水平,甚至要超过苹果iPhone 12 Pro Max的7P,传感器也与三星联合研发了GN2,拥有手机领域目前最大的1/1.12英寸大底。
而在图像ISP领域,通过小米两年的研发,澎湃C1芯片终于落地,目前澎湃C1这枚ISP芯片的成本已经可以做到几美元的水平,由目前业内头部晶圆代工厂生产。
小米目前在全球有5个国际研发中心,在国内还有5个研发中心,相机的研发团队超过1000人,包括几十人的核心专家团队。
目前智能手机拍照已经成为了各家技术竞争的焦点,因此图像处理芯片的研发也会作为澎湃芯片系列长期的聚焦重点,关于澎湃芯片在其他领域的应用,小米依然没有谈及过多。
04.想要“人无我有”的技术,芯片自研是一条必经之路
从四年前的SoC芯片,到今天的ISP芯片,小米在自研芯片领域的尝试是贯穿始终的。
而对于移动领域芯片的研发,不仅是小米,其他国内厂商也意识到了问题的紧迫性。
目前国内安卓手机厂商普遍采用的是高通或者联发科的SoC方案,其实手机厂商也可以把自己的需求提给芯片厂商,但是从提出需求到最终芯片落地产品,可能要两到三年,周期是非常长的。
另一方面,如果采用芯片厂商的通用方案,其实是无法保证技术的独特性的,如果所有厂商都可以使用,就无法做到“人无我有”技术。
基于此,自研芯片或者联合定制研发已经成为了手机厂商们都在发力的一个方向。不仅是图像ISP芯片,甚至向上往CMOS图像传感器芯片追溯也是如此。
此次小米11 Ultra所采用的三星GN2传感器芯片,就是小米与三星联合研发的,据称研发周期长达18个月,投入数亿元人民币。
在这款GN2传感器中,小米负责了产品功能的定义和其中技术实现的一些细节。可以看到,相比原先简单的“买断”,终端厂商参与研发的比例正在显著的提升。
目前,对于国内安卓厂商来说,想要实现SoC的纯自研,仍然面临许多挑战。华为是除了苹果和三星以外唯一一家掌握移动SoC芯片设计能力的企业,而自研的麒麟系列芯片也给华为手机产品增加了许多“人无我有”的能力。
OPPO目前也在进行移动领域的芯片研发,之前有许多消息都表明OPPO在积极吸引芯片研发领域的相关人才。
有半导体领域从业者告诉智东西,核心技术靠买永远是不安全的、不长久的,谈及自主可控时,拥有自研芯片的手机品牌却寥寥无几,自研芯片是一个高投入、高壁垒、长周期的冒险,此时小米在芯片自主设计方面的坚持投入难能可贵。
而小米澎湃C1芯片的落地,其实也是一个很好的尝试,移动芯片的研发,“一口吃个胖子”大可不必,从自身强项出发,切入特定的芯片领域不失为一种事半功倍的做法。
05.ISP只是一个开始,AI融入探索更多可能
对于澎湃芯片未来的发展,小米相机部负责人苗雷告诉智东西,其实澎湃C1在小米MIX FOLD上的应用落地只是一个开始,小米会继续一代一代做下去。
有人可能会好奇,为什么澎湃C1用在了小米MIX FOLD上而不是小米11 Ultra上面,这个其实是与新机发布的节奏以及产品硬件规格有关,而非大部分人所想的技术成熟度问题。
因为小米的数字旗舰通常都是在12月底发布,而按照澎湃C1的流片进度,已经赶不上这一代的数字旗舰了,这才没有将澎湃C1规划到小11 Ultra中。
但计划赶不上变化,后来小米将小米11 Pro和小米11 Ultra发布的节奏延缓了,所以 看起来像是跟C1芯片同时发布,但其实小米11 Pro和Ultra的规划要更早。
另外,小米11 Ultra摄像头模组占据的空间已经很大了,如果再加一枚ISP芯片,电池的容量就会被压缩。折叠屏MIX FOLD内部空间更大,因此也可以更好地容纳这枚芯片。
综合这些因素考虑,小米的澎湃C1芯片首次落地就选择在了MIX FOLD上面。
小米后续还会继续迭代澎湃ISP芯片,明年他们的时间更加充裕,所以澎湃系列ISP芯片还会用在数字旗舰系列智能手机上面。未来除了“3A能力”,小米还可能会在图像处理芯片中加入更多人工智能的能力。
在小米看来,ISP图像处理芯片只是他们迈出的一小步,后续还会有具备更多功能的图像处理芯片问世,块头也更大。
小米的目标虽然是做到拍照全球第一,但显然他们实现的路径还是要一步一步来。
06.结语:ISP芯片虽小,小米野心很大
小米澎湃芯片曾经在7年前引起了无数人的关注,经过7年沉寂,澎湃C1在小米最顶级的MIX FOLD折叠屏手机中落地应用,在ISP的对焦、白平衡、曝光三方面进行了升级,成为了小米图像处理的核心技术之一。
虽然回归的澎湃C1只是一款独立ISP芯片,但它承载着小米对技术的追求和梦想,这条路固然漫长,而如果能坚持积累和研发,澎湃S1和澎湃C1不会是小米的唯二自研芯片,小米芯片的的未来值得更多期待。
从小米近两年的半导体投资布局中有多家智能家居厂商我们就不难看出,不止于图像ISP芯片,其实小米最擅长的AIoT领域,也存在着自研芯片发挥的广阔空间。当然,就算是自研SoC落地,我们也同样不会意外。
正如雷军所说,技术为本是小米的三条铁律之一,为了实现更多“人无我有”的自研硬核技术,芯片自研仍将是必经之路,而这颗“澎湃的心”,也会向雷军说的那样,生生不息。
附:从2018年初到2020年3月小米投资半导体公司名单



评论