文|深燃 李秋涵
编辑|魏佳
入圈两年的阿名没有想到,原本小众的设圈有一天会被推上风口浪尖。
前几天,一则微博爆料称,13岁女孩芙芙盗刷家中70万元找画师约稿,最贵的一幅作品价格高达7万。家长发现后,找到涉及的画师要求退款,引起纷争,从而也让这个圈子走入大众视野。
芙芙的QQ号,背景图是一张打有“芙芙稿件”水印的设图(人设图),资料显示年龄为31岁,不过从空间最新的自拍照片来看,明显是未成年人模样,目前其QQ空间动态已处于暂停更新状态。事件多方主人公似乎在以静默状态,等待着“互联网7秒记忆”的遗忘时刻。
但设圈,却静默不了。
这次事件最刺激大众神经的,是13岁女孩巨额消费的“东西”只是一张张“二次元图片”。
大众看不明白。在那则微博爆料下,高票回复大多是质疑声:“7W不买断不商用,还不能发公共平台,这合理吗?”“这不是欺负人家小孩没有消费观念然后骗钱?”
家长也不明白。“圈子每过一段时间就会发生一次这种事,只是这次金额比较大”,某设圈群主小林告诉深燃。也有画师表示,她们不止一次遇到未成年人约稿之后,父母找来要求退款的事。
处于圈里的人,既快乐又无奈。深燃与10位设圈人士交流发现,大家一提到自己的OC(原创角色)或设定(人设)时,语气轻快,充满快乐,但回到近期事件,不少人又有些茫然。阿名告诉深燃,尽管她跟这事件无关,但因为设圈被放在聚光灯下被异样审视,似乎自己也被“连带着有错”,她很无奈。
设圈到底是一个什么圈?
通过与设圈人士、心理咨询师、律师等多方的交流,深燃发现,这是00后众多圈子中普通的一个,但的确又是极具典型的一个。通过设圈,我们或许可以看到,00后正在如何社交,如何“创造”他们的世界,他们想要什么,又正在被什么困惑着。
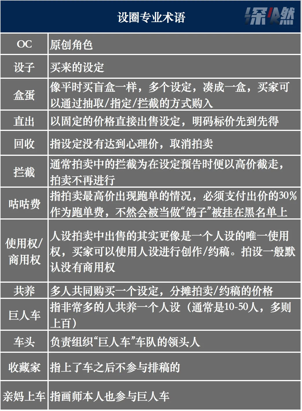
设圈到底是什么圈?
从2018年开始,阿名就在创作一个她的“世界观”(类似于影视小说中的架空世界),名为Under new world。
这个世界因为战争爆发了核冬天(来自一个假说,使用大量核武器将致使气候极端寒冷),万物百废待兴,第一篇主人公阿兰踏上了前往首都为姐姐伸冤的旅途。这个世界观里,已经有四十多个角色有图画设定,这些角色都称为她的OC(Original Character,即原创角色),而邀请画师将它们反复二次创作,即为“养人设”,当然,这也是花钱的过程。
她养的第一个OC叫A023,是这个“世界观”里的仿生人小警察,黄色眼睛,自带武器,形象充满机械感。当时她在一个设圈QQ群里看到,立刻找到画师购买了下来,“世界观里刚好缺一个这样的设定!”分享OC时,她的话明显多起来,“拥有A023后最快乐的事,是给它编故事,丰满人物,好像在让创作的人物活过来”。

阿名OC A023 来源 / 受访者供图,已获得展示许可
这是设圈普通玩法的一种。设圈资深玩家Mirta在社交平台上整理了近3万字的设圈科普介绍,她告诉深燃,设圈的起源来自“搞OC的人想卖掉自己不需要的OC”,由欧美传来,2018年在国内兴起。这也是一个因为爱好而诞生的圈子,只是交易的是虚拟物品——“人设”,载体是图片。
后来经过演变,圈内“人设”也分为两种:一种即是OC,Original Character(原创角色),有形象、背景、故事、性格,重点在于设主(人设主人)本人参与原创,如果“人设”是买家购买来的,后来融入了买家自己原创性故事后,这个设定,则也等同于买家的OC。第二种是Adoptable,即人设(设定、设子),由画师绘制并出售给他人的原创角色,不过不一定包含背景故事。前者带有个人创作色彩,后者更倾向于为“好看”而生,被比作养”电子BJD“、“虚拟BJD”(BJD为娃娃的一种)。
是谁在玩“设圈”?
QQ群是设圈爱好者的主要聚集地,群用户构成或许可作为参考。根据设圈群主小林为深燃提供的用户画像来看,两个总计近3000人的群,用户主要集中在上海、广东、浙江、江苏等沿海地区,及北京、四川等文化较开放的省份。其中,男女比例为3:7,00后占比达64%,90后占比15%。不过数据也略存在偏差,“‘60前’占17%,这个年龄大概就是大家随手乱写的,也有女生把性别故意填为男生”,她补充道,这就是以00后女生为主体的圈子,也涉及了大量未成年人。
设圈有和其他圈子相似的特点,比如有巨人车、盒蛋(类似盲盒)、拦截、买断等圈内规则和术语,交易依靠信任运转,玩家对OC带有情感投射,不过也有两点明显和其他圈子不同。

来源 / 根据Mirta分享整理 制图 / 深燃
这是一个画师“话语权”相对更大的圈子。作品二转(二次转让)的价格不能高于从画师那里一手购买的价格。一般的交易里,买家购买的是使用权,“如果涉及商用,或者买断,价格会上涨1.5或两倍”,阿名介绍。
或许玩家的OC/设定(一次创作),交由知名画手画出来(二次创作),有让OC/设定更“好看”的心理,也有共同“创作”带来的紧密感有关。不止一位提到,设圈人对于知名画师,带有追星心理。为了能够用更少的钱约到高价作品(主要来自知名画师),圈内还风行“巨人车”模式。即多人共同购买并拥有一个人设,不过由于这对单养的玩家不公平,也与设圈文化的人设独一性相悖,被国外设圈抵制,也不被国内部分设圈人提倡。
其次,由于“人设”的载体为电子图片,极容易被复制、保存、盗取,为了宣示作品的主权,设主会打上含有自己信息的水印。“假如有人存了带水印的图去倒卖,细心的买家就能看到,图上的联系方式和盗图者的联系方式不一样,可以辨认真伪”,一名画师告诉深燃。
但事实上,即便加上水印,作品不影响观赏,也不影响复制。在一位已经退圈的设圈人看来,购买图片,只是拥有了去掉水印,和可以向别人正大光明宣示“这是我的人设”这两个权利,加水印只是心理上的暗示作用。
即便是这样,还是有人愿意为“人设”买单。这是为什么?
玩设圈的人是怎么想的?
通过两类设圈人的故事,或许可以帮助你理解这个圈子的运转逻辑。
玩家蔚蓝记得小学时看过的一篇起点中文网上的男频小说里,有一位反派的师傅,“本来是个好人,但重情义,为了给友人复仇才做了反派”,她很喜欢这个角色,专门为“他”写作品。在她长大的过程里,不停塑造“他”,“每个阶段我向往什么性格,他就是什么性格”,带有理想人格的投射,“他”逐渐发展为了她的OC。
10年后,她接触到设圈,第一次找画手给“他”画下“立绘”(全身图片),她兴奋的在QQ空间连发三条说说以感谢画师,“当时真的很开心,自己喜欢的角色有图了!你可以看到其他人笔下的他的样子了!”回忆她第一次见到OC时的场景,她的语调明显高了起来。
借助画师的手和图片这一载体,蔚蓝见到了她的OC,一个一直陪她长大的“人”。
努努的故事和蔚蓝相似。她的OC是一位日本黑帮老大(名为Au),收养了一个男孩做弟弟(名为As2O3),她这么形容第一次见到OC的心情,“就像从小的梦中情人,你一直知道‘他’在,但就像是梦一样虚无缥缈,突然‘他’从梦里走出来了,是完完全全符合我所有审美的。”
更让努努开心的是,在设圈还可以“养他”,有自己能掌控故事走向的快乐。
什么是“养”设定?
即找画师约稿,让“他”以不同形式出现。不过具体怎么养,不同人有不同的养法。努努给OC弟弟(As2O3)约了50多张图,花费近万,有的是头像(只有头的部分),有的是插图(半身),有的是立绘(全身),有的是两个OC同框的双人图,有的是Q版图(可爱版),同时尽可能有场景、色彩的不同。

画师 / 刃柚 设主 / 努努 来源 / 受访者供图,已获得展示许可
不过圈内也有不少人,只是将同一张图的设定,找不同画师再画一遍,这也是“养”的过程。相比于有情感投射、带有原创故事的养OC,只养没有性格的设定(类似电子BJD)对于大众来说更加不易理解。
画一张图,动作、场景、色彩等都不变,只是换个画师约稿,而且图片在外人看来大同小异,快乐在哪里?
“越是对于绘画有了解的人,越会看重每个作者不同的风格和演绎方式”,Mirta告诉深燃。在ACG文化下成长的00后们,对于“纸片人”接受度高,有辨别力,加上每位创作者的风格不同,“同样的人设,也能展现完全不一样的效果。”
努努除了养OC,也爱养不拥有灵魂的”电子BJD“,她觉得这有“买买买”的快乐——不用动脑子就能拥有好看的设定,也有一种对美的拥有和喜欢,到目前她已经花了2-4万。
“每个艺术家(画师)的艺术方式不一样,但我的动漫角色(或者OC、设定)被我喜欢的方式呈现了出来,我就很开心。”努努表示,即便在外人看来图片相似,但她觉得其中还是有对二次创作的欣赏,“就像有人养了7只泰迪,在不养狗的人眼里,觉得这7只狗都长得一样,但在狗主人眼里,养久了,他知道每只狗都有不一样的长相和性格”。
这也或许可以理解,为什么打上水印的图片,还是容易被复制、盗窃,仍旧有人高价买单——因为背后创作的故事,长期“养”带来的陪伴,是盗不走的。
不管是养OC,还是设定,“大家的快乐是,通过约稿可以欣赏不同作者的优秀创作,并且和其中一些作者成为朋友,分享约稿和二次创作可以获得很多人的赞美与欣赏,因此被大家认识”,Mirta总结道。
这其中,有角色的创造,有朋友间的社交,也有审美的被认可。这是完全根据他们喜好创造的世界,不过虚拟与现实的界线,相当模糊。
真有那么高价值吗?
不过,围绕设圈“价值”的争论,也一直存在。
目前圈内画作交易模式有两种,一种为约稿或直接购买,一种为拍卖。不止一位圈内人士对深燃强调,其实圈内普通画师的作品价格在几十到几百元之间,价格上千的已经算是中等级别画师。据一名画师介绍,画一幅作品,需要30小时左右,即便按照稿费1000块来计算,一小时酬劳也不过三十元。“千万别把四五万的设定,当成设圈平均消费水平,能到那个价格的画师,其实国内最多十几个”,Mirta也曾表示。
但圈内,的确不时会传出让人咋舌的价格,比如早在2020年,名为熊熊公主的设定被拍出了17万天价。努努觉得,这种模式里,价值其实是买家定的,“当买家觉得值10万,那它就是10万”。
需要注意的是,这还是一个相当不规范的市场。此前Mirta介绍巨人车模式时就提到,国内主流的拍卖设定的平台主要是QQ群,更注重社交性,和海外设圈进行拍卖的Deviantart等艺术平台有很大区别。在QQ群这种私人性质强烈的社交平台拍卖,导致甲乙双方权利界限模糊,缺乏规范性。
而在她看来,极其容易催生攀比竞争的情绪,就是其不良后果之一,“圈内因为旁人起哄而加价的情况,频繁发生”,她表示。而不止一位圈内人士提到,设圈的确存在“比较严重的盲目虚荣、攀比心强”现象。
比如对知名画师的推崇,已经有些“饭圈化”。“自家的OC约到了知名画师的画稿,也会被视为养得好,也有人就想通过巨人车拿到知名画师作品,四处炫耀”,一名设圈人士表示。
有画师利用这种心理,通过“拍卖”抬高身价,还出现过翻车现象。据小林透露,“有一次一位画师一幅画拍卖了十几万,由于切号没有换设备和IP地址,最后被发现是自我营销炒热度”。努努对这一现象也见怪不怪。
这其中还存在部分卖家,有诱导消费行为。
小林介绍,“在一个群里,有一位群友消费比较高,就可以获得群主给的专属头衔(QQ自带功能),她一聊天也会有人接话,想要约稿也有可能最优先考虑她,类似于实体店里的VIP。”她表示,这里有“小孩子的虚荣心”。
Mirta也提到一些QQ群存在明码标价的规则,“比如明确说消费多少金额之后,可获得专属头衔和福利,算是一种固定客源、拉拢富婆的手段”。
这带来的主要问题有两个。
一是圈内部分画师价格虚高。蔚蓝参与过巨人车,她把三张作品图发给深燃,看起来差别不大,却因为画师名气不同,价格最高与最低的作品,相差了近4倍。她觉得这像是“名媛在五星级酒店拼单喝下午茶”,而部分知名画师作品,是否值得高价,实在有待商榷。后来她因为不喜欢设圈风气,选择了退圈。
另一个是未成年人大额消费的问题。
“之前有一个小女生,偷家里四万元参与约稿、拍设,她对外说自己是富二代,其实这是家里为数不多的存款,她家境并不好,最后画师和父母达成共识退款了。”小林透露。这次芙芙事件后,据深燃观察,设圈主要约稿平台米画师上,部分画师备注提到,涉及大额约稿,未成年人需要对方提供父母同意的聊天记录。
但一位卷入芙芙事件的画师表达出无奈,“作为画手也没办法完全核对对方的年龄,不太可能让人家出示身份证。而其他的证实方式,比如父母同意约稿的聊天截图,其实都非常容易造假。”
“圈子确实学生更多,但是大家在交易时也默认了未成年付款这一事了”,一名设圈人士表示。
天驰君泰律所高级合伙人郑小强律师告诉深燃,“未成年消费者支付了过高的金额买画,如果该行为与其年龄、智力不相适应,且未经其父母等法定代理人同意或者追认的,属于无效。”他表示,“与未成年人交易时,一定要注意,该交易是否与该未成年人的年龄、智力相适应,而这个判断,应以普通大众的正常合理的观点为参考。”
除此之外,由于设圈依靠信任运转,而“电子图片”容易被复制、被盗,“人设”易被模仿,侵权门槛极低但无处申诉,也滋生了圈内更多纠纷。其实“‘人设’被模仿,会侵犯权利人的作品修改权、改编权等”,郑小强提醒道。
该怎样看待00后的圈子?
归根结底,设圈到底是怎样的圈子?
不止一位与深燃交流的设圈人士这样总结:他们热爱这个圈子,这里有让他们喜欢的朋友和文化,有大量爱OC/设定的普通人,但的确“乌烟瘴气”,亟待规范。
眼下,他们更不想看到的是,外界以偏概全误解圈子。阿名告诉深燃,她的OC蓝滅是她通过画稿存钱,花2200元拍回来的,“当时疫情爆发,很多画师想要凑钱给武汉捐款,做了慈善拍卖,这个画师没有收钱,而是让我直接给她捐款凭证。”那时,圈内很多人自发组织了捐款活动。她希望大家能看到,其实圈子里有很多普通人。

阿名OC 蓝滅 来源 / 受访对象供图,已获得展示许可
在与深燃的交流过程中,有的人正在实习下班路上买菜,有人赶作业到凌晨1点,有人刚一口气追完了动漫新番《天官赐福》。
心理咨询师常正确告诉深燃,每个圈子都由相似爱好的人围绕特定事物形成,只是这次的载体是“虚构的人设”。“这与00后在二次元文化下成长有关,老一代人喜欢玉石古玩,而对于这部分00后,OC有他们在现实世界无法实现的愿望。”
在他看来,“每个人都有权利追求喜欢的东西,但前提是一不伤害自己,二不伤害他人。13岁女孩未经父母同意动用70万买画,快乐了自己,伤害了父母,这就成了问题。”
00后的圈子文化,对于外界而言,带着传统思维审视,难以理解其真正价值,而对于身处其中的人,有种“正因为你为你的玫瑰花费了时间,这才使你的玫瑰变得如此重要”的羁绊。可以说,00后在用各种各样的方式追求“自我”和可以自我主导的“虚拟世界”,背后有创造力、想象力,有对独一无二的向往,有对美的追求。
但心理咨询师朱晓辉,还是站在大环境背景下对深燃表达了忧虑,“虚拟的可控感越强,表明现实的可控感越差”,他觉得这不完全是一个好现象,“最近这种圈子越来越多,一方面是文化多元化的必然结果,另一方面,是社会焦虑情绪蔓延的反映。”他表示。
在他看来,在一个物质水平较高的社会中,生存焦虑会减少,而价值感焦虑会增加。而“物欲化”是缓解价值感焦虑比较简单粗暴的方法,“举个例子,我们感受到焦虑的时候会出现贪食行为,或是比较强的购物欲望。买东西倾向收集全套商品,网购下单需要瞬间到货,喜欢限量和独家,这些都是物欲化。”
“但因为成本控制和效率追求的原因,很多这种‘物欲化’需求是很难满足的。而设圈,凭借和艺术相结合的特性,以及精准的满足客户群体的需求,产生了一定受众。”他表示,“设圈,可以给受众带来仿佛玩养成游戏的愉悦感,但需要注意物欲化严重的倾向。”这一定程度上也能解释,努努们在设圈“买买买”快乐的由来,而不止一位圈内人士提到,设圈新涌入的群体里,越来越多人更喜欢“买买买”,即玩“电子BJD”,而非自己创造OC。
“这些行为只是短暂的,缓解焦虑并不能从根源上解决价值焦虑的问题。”朱晓辉提醒道。
努努理解“生存焦虑减少而价值感焦虑增加”这个说法,但“物欲焦虑”对她来说是个难理解的新词。她思考片刻后表示,“圈子不是让孩子变坏的原因,游戏不是,动漫不是,设圈也不是,归根到底还是有需要‘正确的引导’”。也许觉得这句话太一本正经,说完,她随口加了一个00后式脑洞玩笑。
几分钟前,她正在为一口气看完一季《天官赐福》,没有第二季可看而“抓狂”,“我现在就瞬间想看第二季,好生气,好急,好难受”。
“明星、动漫你不可以控制,喜欢的动漫不更新,人物可能会被作者写死,喜欢的明星可能明天塌房,但是你的设属于你,猫也属于你”,她说。
*题图来源于受访者,已获得许可。应受访者要求,文文中阿名、小林为化名。
*深燃(shenrancaijing)


评论