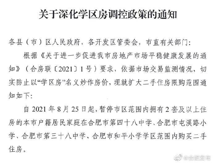
据@合肥发布 消息,8月24日,合肥市房地产市场调控工作联席会议办公室发布《关于深化学区房调控政策的通知》,自2021年8月25日起,暂停合肥市区范围内拥有2套及以上住房的本市户籍居民家庭在合肥市第四十八中学、合肥市电溪路小学、合肥市第三十八中学、合肥市和平小学学区范围内购买二手住房。



来源:界面新闻
据@合肥发布 消息,8月24日,合肥市房地产市场调控工作联席会议办公室发布《关于深化学区房调控政策的通知》,自2021年8月25日起,暂停合肥市区范围内拥有2套及以上住房的本市户籍居民家庭在合肥市第四十八中学、合肥市电溪路小学、合肥市第三十八中学、合肥市和平小学学区范围内购买二手住房。



评论