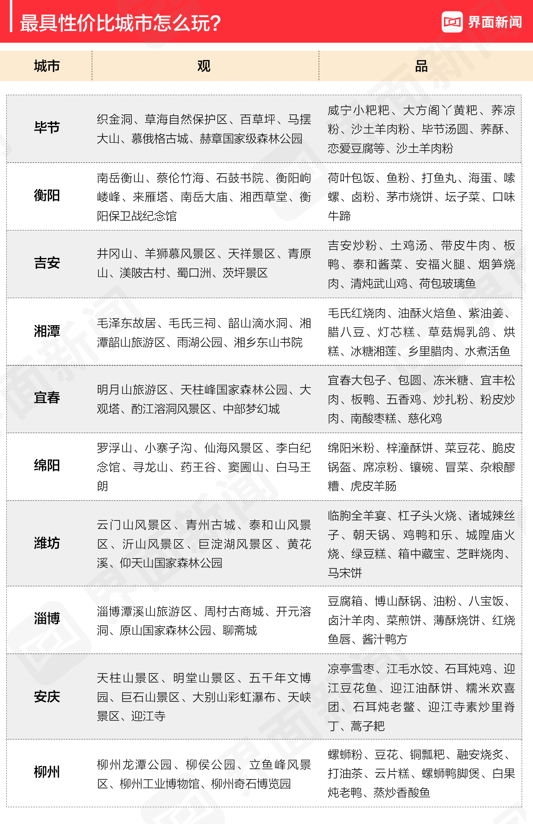
临近十一黄金周,天气也日渐清凉,正值秋高气爽旅游放松的好时节,相信大家的思绪已经早双脚一步踏上了通往远方的路。那就快让身体跟上心灵的步伐,打包行李、制定攻略,等假期一到,说走就走。
界面新闻发布2021中国最具性价比旅游城市榜单,为您的出行选择带来一份基于数据的参考。此次,界面新闻对中国大陆地区2020年旅游总收入达到一定规模,且已经官方披露其旅游数据的地级城市进行了统计,今年共有105个地级市进入候选池。界面新闻以官方口径统计数据截取人均旅游花费最低的前50名编制本榜单。

根据2020年2月28日发布的《中华人民共和国2020年国民经济和社会发展统计公报》显示,全年国内游客28.8亿人次,比上年下降52.1%,国内旅游收入22286亿元,下降61.1%。做为受新冠肺炎疫情影响最大的行业之一,能取得这样的成绩已经实属不易。
今年最具性价比旅游城市Top50的旅游人均消费为940元,去年榜单的人均消费为1002元,相比去年下降了6.2%。

八朝古都开封迄今已有4100余年的悠久历史,是世界上唯一一座城市中轴线从未变动的都城。来到这样一座底蕴深厚的城市,自然要开启一段精彩的文化之旅。步入以《清明上河图》为蓝本建造的清明上河园,游客们立即摇身一变成为“画中人”,游虹桥长街城楼、观盘鼓杂耍游艺,身临其境地感受宋朝的民俗文化与市井风情。在庄严气派的大相国寺,有一座声音明亮优美的古老铜钟,每到秋冬季节的霜天时,钟声更加清亮悠长,据说可以响彻整座开封城,由此得到了“相国霜钟”的美称。开封还有世界考古史上极为罕见的城摞城,在地下3米至12米处,上下叠压着6座不同朝代的城池,可谓奇观。今年开封市以629元的人均旅游消费水平位列最具性价比旅游城市第一名,如此内涵丰富又实惠的历史文化名城,哪有不去的道理呢?
宝鸡的名次虽较去年滑落一位,但三年来它在本榜单名列前三,堪称性价比旅游城市的典范。2020年,在宝鸡旅游的人均消费为637元,别看它经济,在旅游资源上可从来不打折扣,它既有作为“炎帝故里、青铜器之乡”的深远文化,还有着绮丽秀美的自然风光,实在是一座充满惊喜的宝藏小城。来到宝鸡青铜器博物院,踏进气势雄伟的“平台五鼎”形建筑,以青铜为媒介与这座古老的城市来一次“灵魂交流”。位于秦岭主峰太白山北麓的太白山国家森林公园,上起苍山奇峰,下嵌碧潭清溪,更有保留完整的第四纪冰川遗迹,奇景重重。行走在冬春无界、夏秋相连的关山草原,置身于温润舒适的清爽空气中,观赏绵延秀美的山峦槽谷,感叹“唯有关山以秀媚”。如果想要接受自然美景的治愈,宝鸡绝对是个不错的选择。
首次上榜的乌鲁木齐以798元的人均旅游消费夺得探花,之前的它可是「最贵旅游城市榜」上的常客。作为古丝绸之路新北道上的重镇,乌市是东西方经济与文化的荟萃之地,多样的文化在这里生根发芽,造就出如此一座热情开放的美丽城市。来到这里,可以去乌源1号冰川观赏奇特的冰蚀景观与完整清晰的古冰川遗迹,或是在晨暮时分到红山公园看那岩壁映日,满眼红光熠熠。最不能错过的,当然是去感受当地的民俗风情,戴一戴特色的精致花帽,跳一跳热烈活泼的维族舞蹈,吃一吃地道的烤全羊、油馓子、烤馕和抓饭——许多食客在双脚没有踏上新疆土地时便已被这些美食征服了口与胃,这次不如亲自到当地去尝一尝正宗的新疆味道。过去几年,乌鲁木齐的人均旅游消费并不算低,2020年却近乎减半,喜欢奇妙景观和异域民俗的朋友可不要错过这次机会,快去缤纷艳丽的乌市好好玩耍一番吧!


这50个上榜城市分布于18个省/直辖市/自治区。山西省今年有7个城市进入最具性价比旅游城市的榜单,江西省和湖南省各有6个。贵州省的5个上榜城市中有3个进入榜单前十。
从人均旅游消费结构来看:将这50个城市的人均旅游消费情况按金额划分为四个区间,其中人均旅游消费在800元以下的城市仅有3个;而另外三个区间分布较为均匀,人均旅游消费超过1000元的城市和在900元到1000元之间的城市各有15个;在800元到900元之间的城市有17个。与去年相比,今年的人均旅游消费分布更向中间两个区间聚集。上榜的50个城市中,乌鲁木齐的年度人均旅游收入变动幅度最大,下降了47%;天津紧随其后,较上一年下降了45%。

联系界面榜单部门,请邮件至shiguowei@jiemian.com。





评论