文|雷达财经 长帆
编辑 | 深海
9月27日晚间,公牛集团发布公告称,公司收到浙江省市场监督管理局出具的《行政处罚决定书》,因违反《中华人民共和国反垄断法》,公司被浙江省市场监督管理局处以公司2020年度中国境内销售额98.27亿元3%的罚款,计2.9481亿元。
公牛集团称,上述处罚金额占公司最近一期经审计净资产的3.23%,占公司最近一期经审计净利润的12.74%。本次处罚预计会减少公司2021年利润2.9481亿元,具体以会计师年度审计确认后的结果为准。
《行政处罚决定书》显示,浙江省市场监督管理局认为,公牛集团违反了《中华人民共和国反垄断法》第十四条“禁止经营者与交易相对人达成下列垄断协议:(一)固定向第三人转售商品的价格; (二)限定向第三人转售商品的最低价格”的规定,构成与交易相对人达成并实施垄断协议的行为。
雷达财经注意到,此前公司于5月12日晚公告称,已收到浙江省市场监督管理局函件,后者决定对公牛集团涉嫌与交易相对人达成并实施垄断协议行为进行立案调查。
有自称做过5年公牛经销商业务员的网友表示,公牛在终端门店排除竞品已经实行了很多年。
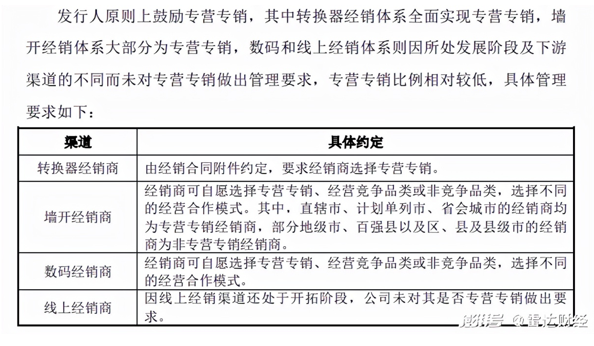
招股书显示,在公牛最核心的转换器业务方面,公司鼓励专营专销,也即经销商不可再售卖其他品牌的插座;墙开方面,直辖市、计划单列市、省会城市的经销商也均为专营专销。

除了因垄断被处罚,公牛集团还受到地产周期影响。
“未来国内房地产市场或相应的房屋装修市场如出现下滑,将对相关产品的销售产生不利影响,从而可能影响公司整体的业绩增长”,公牛集团曾在招股书中坦言。
自2017年房地产速涨周期结束之后,公牛集团的业绩增速就已经开始下滑,从2017年的34.91%到2018年的25.21%,再到2019年仅为10.76%。
2020年,公牛集团虽然将营收维持在了百亿大关,达100.51亿元,但同比仅增长0.11%,与过去四年动辄10%、20%的增速相比明显放缓。
今年上半年,公牛集团归母净利润为14.21亿元,同比增长76.85%,但这其中,有2020年中报低基期的因素。
中报显示,公牛集团布局新能源汽车电连接业务,快速开发并上市首款充电枪产品,使其有望成为公司新的增长点。
对于公牛集团的后续发展,雷达财经将继续关注。


评论