文|深瞳商业 奥尔加
而这其中最跌宕起伏、最值得录入商业史史册的,肯定有瑞幸咖啡一个。
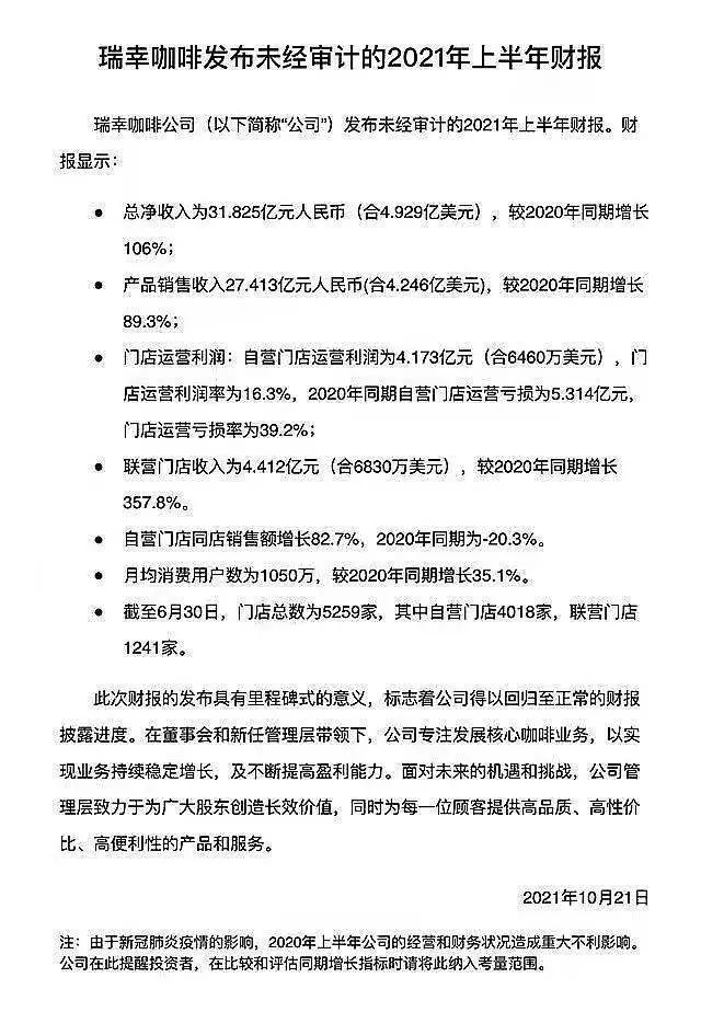
最新的消息是,瑞幸咖啡发布了一份2021年上半年的财报。
让我们来品品其中几个重要的数字。
第一个,瑞幸上半年总收入达到31.83亿元。
这个数字有两层意义:一是瑞幸生意的规模跟自己比在持续放大,比2020年同期翻了一倍还多(2020年有疫情因素);二是如果维持目前的态势,瑞幸全年的营收大概率能超过60亿——作为对比,饮料圈当红炸子鸡元气森林2020年营收接近30亿,2021年它的目标是75亿。
可见瑞幸的规模已经跟元气相当。
第二个,瑞幸上半年净亏损2.11亿,比2020年同期的亏损减少了86%。
这说明瑞幸在营收大涨的同时,亏损并没有扩大,反而还有大幅缩减。
刨除总部和后台的部分,瑞幸已经在门店端实现了盈利。
所以瑞幸咖啡董事长兼首席执行官郭谨一说这份财报是“里程碑”,还算中肯。

瑞幸当年顶着“巨亏”两个大字在美国上市,一开始被奉为中国式的创业奇迹,造假事件后又变成中概股的奇耻大辱。
剧本走向本来应该是瑞幸信誉扫地,失去消费者、供应商、股东和员工的信任,在美国退市之后破产清算,一段传奇暗淡收场。
但如今一年半过去,它非但没有死去,反而实现了稳健的增长,还把门店做盈利了。
尽管距离整体盈利还有些时日,但从商业经营的角度来说,这已经是个巨大的成功。
瑞幸是怎么做到的?
为什么一家商业公司经历了如此巨大的财务丑闻,还能活得好好的?
深瞳商业认为,从外因上看,瑞幸股东选择继续支持这家公司,帮助它补上了资金的窟窿,让其经营步入正轨。
内因上看,陆正耀为代表的原高层太急于求成,选择了在财务上造假,但瑞幸小店+自提的商业模式并没有根本性问题,加上后续新的领导层扎实经营,做对了几件事,把瑞幸生意的大盘稳了下来。
不过根本上,还是因为面向大众消费者的生意,人们对产品品质的看重超过对公司商业行为的看重,这让瑞幸没有真正失去用户的信任。
01 资本不认输
让我们先搞清楚一个重要事实。
2020年造假事件落锤后,陆正耀个人在瑞幸的股权被清算,大钲就成了瑞幸最大的股东,投票权上升至43%,改组后的董事会也由大钲主导。
于是乎,大钲创始人、陆正耀昔日的兄弟黎辉,成了站在新任CEO郭瑾一背后、真正影响瑞幸命运的人。
接下来再把时间轴拉到今年9月。
当时瑞幸咖啡发布了一则声明,提到公司在“重组计划和资本市场披露方面”的几个重要进展,其中两项,一是公司与美国集体诉讼的原告代表签署了1.875亿美元的和解意向书,二是公司向法院提交了对可转债债权人的债务重组方案。
我们可以理解为,瑞幸如果想在造假事件后活下来,必须先妥善解决掉法律和股权层面的麻烦,而每一个麻烦都需要很多钱。
在账目造假、新的财报审计结果还不明朗的情况下,外部融资几乎不可能,此时有可能出手的只有两个老股东:大钲资本和愉悦资本。
它们的确这样做了。
今年4月,瑞幸宣布完成了一笔2.5亿美金的融资,大钲资本领投了2.4亿,愉悦资本跟投了5000万。
正是这关键的2.5亿美金,覆盖了上面提到的诉讼和解费用,和一部分债务重组需要的资金,这才使得瑞幸国内的生意不受影响地正常运转。

为什么大钲愿意再掏2亿多美金?
最终的答案只有一个,黎辉依然看好这门生意。
而合理的猜测是,郭瑾一领导的新高管团队此前一系列“自救”的举措,也把瑞幸从泥地里捞了起来,重新赢得了资本的信任。
02 瑞幸自救三部曲:减直营、搞加盟、持续出爆款
2020年下半年是瑞幸最艰难的时刻。当时摆在新任管理层面前的难题如何让公司在重重压力下继续活下去。
收缩门店是瑞幸的第一板斧。
据媒体公开报道,瑞幸内部成立了专门团队去调研门店的营收情况,发现很多在瑞幸“大跃进”时期内开出的店面质量不高,一些区域还出现了点位重合等情况。
所以很长一段时间内,门店扩张计划被叫停,原本在瑞幸从事门店扩展岗位的员工就地转型,工作内容从开店变成了关店。每关一定数量的门店,会按比例抽成。
瑞幸开店最猛的时期是2018年和2019年这两年,每年净增2000多家新店。
如此疯狂的开店是陆正耀时期的关键战略之一,目的就是为了源源不断地获取新的用户流量,同时利用门店规模抬升公司估值,而单店的运营质量被放弃了。
造假事件后,追求门店赢利能力、关掉没有希望盈利的老店,谨慎开新店,成了瑞幸门店策略的核心。
于是2020年中期开始,瑞幸开店速度明显放缓了下来。
财报显示,2020年二季度和三季度,瑞幸直营门店数分别减少了244家和315家。
到今年6月,瑞幸的直营门店数为4000多家,比2020年3底巅峰时期的4500多家还少接近500家。
值得注意的是,在大刀阔斧缩减直营店的同时,瑞幸的加盟店却快速增长。
到2021年6月,加盟店达到1200多家,比2020年同期增加了400多家——几乎刚好填补了直营店减少的数目。

加盟店贡献的收入占比不高,但增长很快——2020年加盟店收入同比增长了19倍。
加盟的本质是品牌方和加盟方共担风险、共享收益,品牌方得以用更轻的方式扩张自身规模,这个举措也十分符合瑞幸在控制成本的基础上快速回血的需求。这是瑞幸的第二板斧。
瑞幸的第三板斧是持续出爆款。
橘金气泡美式、厚乳拿铁、生耶拿铁,是瑞幸的几个爆款产品。
橘金气泡美式诞生在造假事件之前,后两款诞生在造假事件之后。可以说,造假事件对于瑞幸的影响方方面面,唯独没有影响到它制造爆款的能力。
这有赖于瑞幸在产品研发上一套成熟的方法论。
据媒体报道,瑞幸的新品研发采用赛马机制,每次研发都会在内部邀请员工盲测,最多的时候一个月可以测六七款新品。年轻的产品团队也更了解年轻人的口味,也有权利决定最后上哪款产品。
爆款对于销售的拉动是强劲的。
官方数据显示,厚乳系列从2020年9月份推出后,年内就售出3000多万杯,占全年销售量的20%。
今年夏天推出的生椰系列,官方宣布仅6月卖出了1千万杯,成了今年夏季整个饮料圈的爆款王,甚至一定程度上加快了瑞幸走向盈利的进程。
第一财经周刊在一项针对消费品牌的调研中发现,2020年消费者曾因为造假事件对瑞幸感到失望,但到了2021年,这种失望减少了,“如果问瑞幸的消费者为什么选择它,答案出奇简单:价格便宜,生椰拿铁不错”。

瑞幸的故事重申了一个真理——消费品公司的生命力归根结底靠两个字:产品。
产品有问题,就是三鹿奶粉,一出事就毁天灭地;产品过关,用户总是健忘的,可能还有机会。
回头看,瑞幸这家公司存在最有趣的部分在于,它率先看到了咖啡生意在中国的巨大机会,并借助资本的力量,以一种传道士般的热情坚定地打广告、做补贴、教育用户,要是没有财务造假的污迹,走了段弯路,这本该是个洞察潮水方向、先下手为强的故事。
后来的市场变化充分印证了这股潮流。
如果说瑞幸代表的现磨咖啡,用户仍然集中在一二线城市,那么新速溶咖啡品牌比如三顿半的长成可以说明,在更多地域、更多场景中,咖啡都在成为中国消费者的日常选项,对从业者来说,这是一次系统性的机会。
曾经一骑绝尘立志赶超星巴克的瑞幸,现在回到了激烈的赛场,迎来了像Manner咖啡这样的强劲对手。回归商业本质,踏踏实实做生意,这或许才是瑞幸最好的结局。


评论