文 | 张媛 顾乐晓
编辑 | 陈臣
2021年12月16日,据国家卫健委,12月15日0-24时,浙江新增确诊病例56例。其中,绍兴48例、宁波5例、杭州3例。截至12月15日24时,浙江3地本次本土疫情累计确诊318例,绍兴1地累计确诊232例。
10天确诊超310例,扩散至外省份3地
自12月5日发现首例阳性患者以来,浙江省内宁波镇海、绍兴上虞、杭州萧山3地出现本土疫情。其中,在绍兴上虞、杭州萧山出现的疫情具有高度关联性。在宁波镇海出现的疫情为1起独立疫情。
从单日新增确诊病例来看,据国家卫健委,12月10日浙江单日新增确诊病例35例,首次超过内蒙古。截至12月15日24时,浙江(宁波、绍兴和杭州)3地本次本土疫情累计报告确诊病例超310例,占到同时段内全国累计确诊病例数的约58%。
从扩散情况来看,在浙江3地出现疫情后,12月7日、8日、15日上海、江苏南京、安徽宿州先后通报1例由外省返回后确诊人员。据国家卫健委通报,上海、浙江和江苏三地疫情病例的病毒基因组序列高度同源,为同一起关联疫情。


从传播链来看,在此次最早出现疫情的宁波,首发病例最初为家庭内传播,随后形成以“艾灸馆”“菜场”为传播点的传播链。
在绍兴,疫情传播初期以“葬礼”为主传播链。首例确诊病例12月1日-3日在家中办丧事,随后发现的多名感染者活动轨迹均涉“葬礼”“殡仪馆”。
在杭州,首例确诊病例曾两次赴绍兴参加“葬礼”,返回杭州后与同事聚餐、开会,形成传播链。

从病例类型来看,截至目前,在已有活动轨迹公布的病例中,仅宁波通报1例重症病例患者。据浙江省卫健委,该重症病例是1名52岁男性,该病例没有特别异常情况,病情稳定。
从毒株情况来看,据12月8日浙江新冠肺炎疫情防控工作新闻发布会,绍兴上虞、杭州萧山相关阳性感染者的病毒株属于德尔塔变异株,与近期浙江省外疫情病例的病毒基因组高度同源。
10天内5地调整为高风险、25地调整为中风险
在首例确诊病例通报当日(12月6日),宁波镇海区蛟川街道临江小区、宁波阿尔卑斯电子有限公司2地调整为中风险地区。
据国务院客户端小程序,截至12月16日0时,浙江3地共有5个高风险地区、25个中风险地区,涉绍兴上虞、宁波镇海、杭州萧山。

9天累计核酸采检破千万份,绍兴启用气膜方舱实验室
据浙江省政府新闻办疾控工作发布会,自12月6日首例确诊病例通报以来,截至12月14日16时的9天内,浙江宁波、绍兴和杭州3地累计开展核酸采检1094.32万人次,已出结果972.04万人份。
绍兴在12月13日凌晨3时投入使用首组气膜实验室。据《杭州日报》报道,3组气膜方舱实验室在全力运转状态下,每天最高核酸检测能力可达28万管,按10混1采样方式,每天最多可完成280万人份的核酸检测。

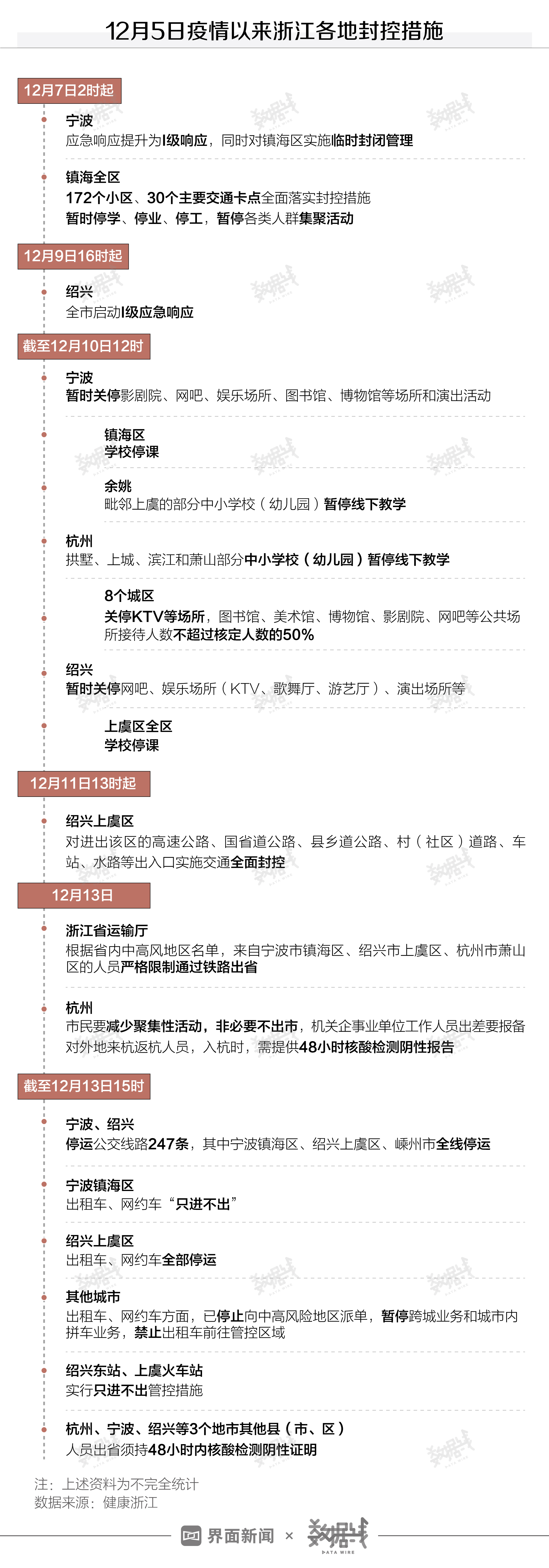
宁波、绍兴启动I级应急响应,杭州非必要不出市
12月7日2时起,宁波全市启动I级应急响应,同时对镇海区临时实施封闭管理 。12月9日16时起,绍兴全市启动I级应急响应。
12月13日,杭州新冠肺炎疫情防控工作领导小组办公室下发通知,市民要减少聚集性活动,非必要不出市。对外地来杭返杭人员,入杭时,需提供48小时核酸检测阴性报告。

那么目前,浙江全省疫苗接种情况如何?据浙江省政府新闻办,截至12月8日,浙江3岁以上人群累计接种新冠疫苗1.34亿剂,已有6117.7万人完成全程接种,其中18岁以上加强针累计接种人数达617.1万人。




评论