记者 | 王鑫
近日,北京荣大科技股份有限公司(简称“北京荣大”)IPO申请收到首轮反馈意见,证监会在规范性问题、信息披露问题、其他问题三方面累计提出了35个问题。
北京荣大成立于2014年,注册资本4200万元,主营业务为投行相关业务支持服务、印务、智慧投行软件等3大业务,公司拟在上交所主板上市,公开发行1.14亿股新股,募资6亿元,保荐机构为国金证券。因占据全国90%以上的IPO申报文件制作市场,且距离中国证监会办公地富凯大厦不足3公里,北京荣大在业内被称为中国史上最牛打印店。(详见:中国“最牛打印店”冲刺IPO,北京荣大招股书里透露出哪些秘密?)

北京荣大的招股书显示,投行相关业务业支持服务包括申报文件制作与咨询、底稿整理咨询、数据核对咨询、投资项目及规划咨询、信披文件制作及咨询,该业务2020年收入占营业收入的比重逾70%,是北京荣大的基本盘。
在申报文件制作及咨询方面,北京荣大将“咨询服务的时点向前延伸至中介机构尽调阶段”作为服务内容,并把“针对申报文件的内容进行实质性检查”作为该业务的增值服务。
对此,证监会指出,北京荣大业务线员工出差去客户现场办公,深入客户现场提供面对面的线下咨询服务,提供服务的方式是否代替客户进行尽职调查,北京荣大是否具备相应资质和相关业务的合法性。

证监会续指,目前审核体制下,发行人申报文件并非全部公开,北京荣大提供实质性审查依据何在,“除公开发布的法律法规规范性文件外,北京荣大提供最新审核动态及公开回复案例是否参考了其他客户的申报文件,是否经过相关客户的授权,是否利用垄断地位强制客户授权,对于客户非公开披露的信息,北京荣大相关收集、录入、查询等行为是否损害客户利益,是否侵犯客户的商业秘密。”
公开信息显示,江南奕帆、航亚科技、江苏国泰、张家港等上市、挂牌公司均聘请北京荣大撰写募投项目行业及可行性研究报告,证监会要求北京荣大补充披露是否为客户代写申报文件,是否具备相应资质,相关业务是否合法。

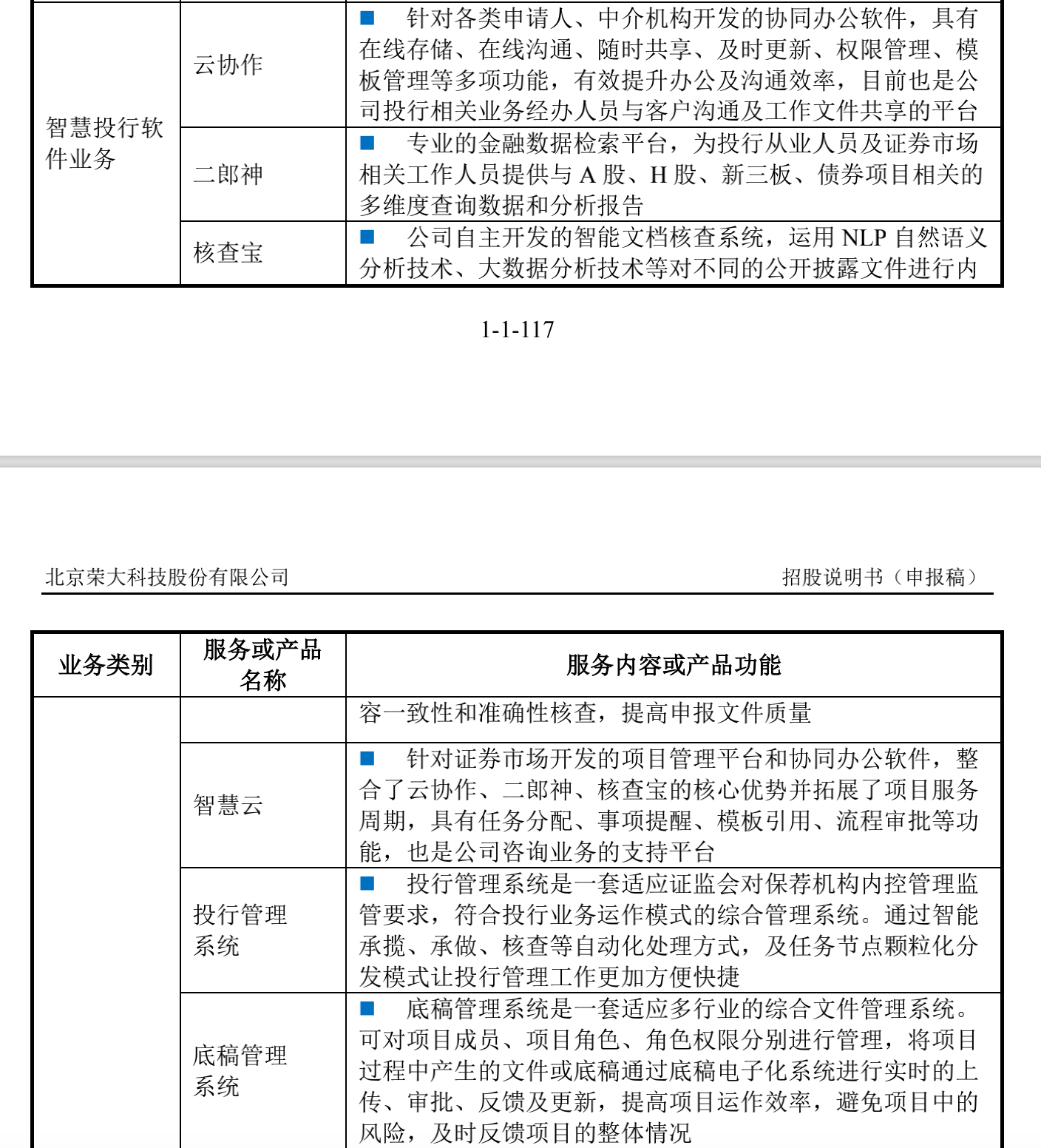
智慧投行软件业务主要包括二郎神、云协作、智慧云、核查宝等应用软件、投行管理系统、底稿管理系统等系统软件。
证监会提出,北京荣大底稿整理咨询业务的实质是否为北京荣大代客户制作底稿,相关工作是否符合监管要求,如何满足《证券发行上市保荐业务工作底稿指引》等规章规范性文件规定的保密要求;智慧投行各类软件是否在北京荣大自有或者托管的服务器上运行,其客户提交的各种资料,北京荣大是否均有查看、编辑、管理的权限,客户信息安全如何保证。
根据北京荣大官网信息,2018年5月,北京荣大与保荐机构达成战略合作,北京荣大协助保荐机构进行底稿电子化管理系统建设,并与内部投行管理系统进行打通对接,解决多系统登陆管理的问题。
“打通对接后,北京荣大是否可以直接访问保荐机构内部投行管理系统,保荐机构如何保证信息安全,北京荣大是否实质性参与保荐机构的投资业务工作,相关交易价格是否公允,相关交易是否导致北京荣大与保荐机构存在利害关系,是否影响保荐代表人等保荐业务人员进行独立专业判断。”反馈文件显示。
招股书显示,2018-2020年,A股市场新增上市公司704家,与北京荣大有合作关系的有692家,比例为98.30%。以2020年为例,全年共950家企业申报上市,采购北京荣大IPO申报文件制作和咨询、IPO底稿整理咨询、IPO数据核对服务的公司分别有932家、614家和717家,市占率分别为98.11%、64.63%和75.47%。
据此,证监会对于北京荣大行业垄断也提出了质疑,要求北京荣大及保荐机构、发行人律师披露北京荣大取得较高市场占有率的原因,是否对外以监管部门唯一指定、认可的咨询机构、材料制作机构或者可以向监管部门输送利益等作为卖点进行不实宣传。
证监会表示,根据北京荣大目前的市场市场占有率和其他因素判断,北京荣大是否在细分市场构成《反垄断法》规定的具有市场支配地位,北京荣大是否存在《反垄断法》规定的滥用市场支配地位的行为;对比同行业服务价格情况,北京荣大是否存在垄断高价、垄断低价等行为;北京荣大预收账款逐年大幅增加,存在账龄在2年以上,公司是否利用垄断地位强迫客户接受此等付款方式,交易结束后余款是否退还。
在规范性问题方面,证监会还对北京荣大股权情况、关联交易、主要客户、供应商、毛利率等问题进行关注。
信息披露问题主要围绕北京荣大的财务问题展开,证监会就北京荣大的经营活动现金流、货币资金、其他流动资产、应收账款、存货、固定资产等财务数据提出问询。



评论