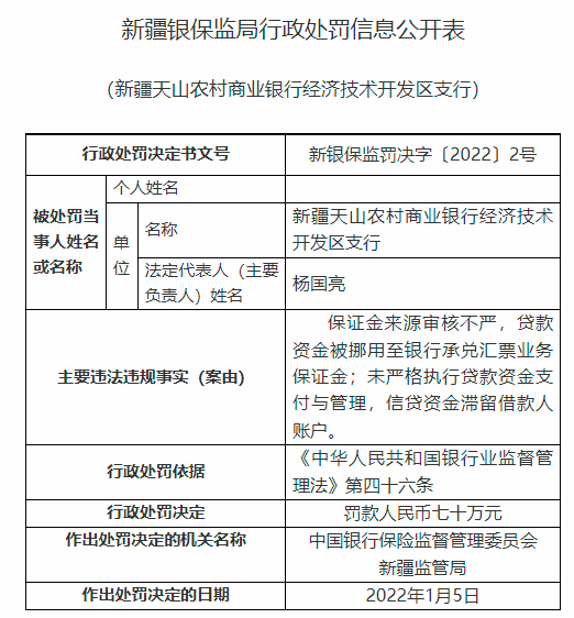
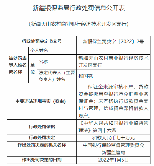
1月11日,新疆银保监局行政处罚信息公开表显示,新疆天山农村商业银行经济技术开发区支行因保证金来源审核不严,贷款资金被挪用至银行承兑汇票业务保证金;未严格执行贷款资金支付与管理,信贷资金滞留借款人账户,被新疆银保监局罚款人民币70万元;该行法定代表人杨国亮担任新疆天山农村商业银行经济技术开发区支行行长期间,对该支行保证金来源审核不严,贷款资金被挪用至银行承兑汇票业务保证金及未严格执行贷款资金支付与管理,信贷资金滞留借款人账户的违法违规行为承担直接管理责任,被新疆银保监局警告,并处罚款人民币7万元。以上作出处罚决定的日期为2022年1月5日。


评论