文|
金融机构赋能乡村振兴是一个长期而艰巨的任务,农产品的价格波动、各类自然灾害以及涉农企业或农户本身的风险,都给乡村金融带来巨大挑战。
银行、保险、期货等金融机构,正加快“下乡”的步伐,人工智能等科技企业也参与其中——双方协作提高乡村金融服务效率,但合作的深度和广度还远远不够。
目前,金融机构正在尝试利用人工智能技术解决金融“下乡”问题,如将计算机视觉技术用于“猪/牛脸识别”来防止骗贷骗保,利用卫星遥感、光谱分析等技术,评估种植面积,帮助银行评估涉农贷款风险,帮助保险公司精准计算保险赔付额度等。
冰鉴科技研究院认为,在乡村征信数据有限的情况下,金融机构/科技企业直接为乡村小微企业或农户提供金融服务比较困难,更应该与中大型涉农企业合作,为后者提供金融服务,引导涉农企业到农村地区建厂投资,带动乡村致富。
此外,金融机构应该与中大型涉农企业建立深度合作关系,并利用政府部门打造的信用信息共享平台数据,结合人工智能企业的技术应用,才可以更好为中大型企业上下游涉农客户提供金融服务。
一、乡村金融发展现状
乡村金融不仅是信贷,还包括涉农保险、期货等金融业务,其中信贷是支持农村经济发展的助推器,为涉农企业或者农户采购农机设备、种子提供信贷资金,而保险主要保障自然灾害等意外损失,期货主要是对冲价格波动风险,保证农民获得稳定的收入。目前来看,上述三类机构在涉农金融服务方面依然不足,需要进一步加强。
信贷:涉农贷不断增加,人均贷款余额较低
据中国人民银行数据,2020年我国涉农贷款余额近39万亿,同比增长10.7%,其中农村地区农户贷款余额11.81万亿,农业贷款4.27万亿。2013年以来,涉农贷款增速持续走低,2020年增速虽有回升,但依赖于国家各项涉农政策对金融机构的支持。我国农村常驻人口5亿多,由此计算,人均农业贷款余额不足1万元,还有很大的增长空间。

保险:人均保费依然不足
除了贷款,涉农保险对保障农业发展、保障农民收入稳定以及涉农企业稳步发展起到关键性作用。据中国人民银行的数据,2020年,涉农保险保费收入814.93亿,同比增长21%。

虽然我国涉农保险已是全球最大的单一市场,但是我国的农村人口众多,人均保费依然较低,很多保险无法覆盖农民的真实损失。据冰鉴科技研究院了解,一些与畜牧相关的保险,只能赔偿养殖成本一半,无法覆盖农民的全部损失。
期货:品种太少,无法对冲农业价格风险
自然灾害的损失通过保险弥补,但是价格的波动却不行。需要农户购买期货来降低价格波动的风险,稳定农业收入。不过,目前涉农期货产品依然不足,难以满足农业需求。据冰鉴科技研究院了解,大连商品交易所农业品期货品种只有玉米(玉米淀粉)、黄豆(含豆粕、豆油等)、鸡蛋、生猪、粳米、棕榈油、纤维板等七个品种。郑州期货交易市场只有白糖、棉花、棉纱、普麦、强麦、苹果、红枣、花生、菜籽油、菜籽粕、早籼稻、晚籼稻、粳稻等。但是,大蒜、生姜等大量农作物价格都曾发生过巨大波动,并出现“蒜你狠”、“姜你军”等网络词汇,此外,牛羊兔等家畜、鱼类及其他水产养殖等也没有相应的期货产品,这对涉农企业或者农户收入稳定带来巨大挑战。
二、乡村振兴金融的主要问题
1、农民对购买保险、期货认识不足,导致涉农收入来源不稳定,致使银行等金融机构信贷支持有限
以养猪产业为例:2019年,猪瘟导致生猪产量减少近一亿头,大量养殖户破产并离开生猪养殖业。2020年开始,生猪产量维持低位,猪肉价格大幅度上涨,一些养殖户盲目跟从,高价购买种猪或者小猪仔。2021年,生猪集中上市,猪价开始大幅度下跌,很快跌破养殖成本价。猪瘟和价格大跌双重打击导致养猪农户损失惨重,大量农户彻底退出养殖业,对乡村振兴带来重大挑战。

事实上,除了养猪产业,大蒜、生姜等农产品都曾出现过价格剧烈波动,畜牧产业也面临禽流感等风险,种植业也面临各种天灾,如水患、虫害、干旱、霜冻、冰雹等等。
但是,农业保险购买、覆盖风险却严重不足。据河南银保监局党委委员、副局长马超介绍,截至2021年8月10日,河南省农险全损秋粮作物赔付9145.96万元。与此同时,今年河南省仅水灾就造成农作物受灾面积1635.6万亩,成灾面积872.3万亩,绝收面积380.2万亩。按绝收面积计算,每亩赔偿均值仅为24元。
在涉农企业或者农户收入不稳定的情况下,银行等金融机构面临着巨大风险,因此,对农业的信贷投放必然比较谨慎。
2、信贷:还款意识不强,导致金融机构逾期率过高
尽管孟加拉乡村银行模式在中国水土不服,但民营资本仍在广大农村地区进行了各种信贷尝试。
据冰鉴研究院了解,经过C轮融资的农分期,业务虽然扩展到安徽、江苏、江西等农村地区,但是因逾期率过高被迫转型。网商银行“旺农贷”在个别地区坏账率曾高达10%。大连农商行涉农不良贷款余额也曾达到37.4亿元,涉农贷款不良率为6.87%。连云港农商行公布2013年的不良贷款坏账接近26.76%,引起了市场强烈关注。
农户的信用体系不健全,除了还款能力外,还款意识也不强,导致涉农贷款逾期率过高——银行在涉农贷款方面也因此动力不足。
3、保险:骗保频发,导致保费高、保险赔付低,农户投保意愿低
据媒体报道,骗保在农村种植业和畜牧业屡有发生,投保人骗保的方式更是五花八门。如从外地收购廉价死猪带上保险耳标后索赔、未保险的能繁母猪死亡后借保险耳标进行索赔、用胶粘贴右耳重复索赔、对需要淘汰的母猪不积极治疗或蓄意宰杀进行索赔等。典型案例如,陕西省咸阳市2007年母猪的赔付率为48%,而到2009年赔付率上升为167%。据专家的大量调查和研究证明,赔付率上升主要是由于道德风险造成的。信息不对称问题突出导致农业保险的可持续发展受到威胁。
与此同时,高赔付率导致保费贵、保额不足以覆盖农户的损失。猪瘟期间的保险赔付只能覆盖一半养殖成本。
此外,银行、保险等金融机构在农村地区开展金融服务的成本较高,且农村金融普遍利率不高,因此,迫切需要利用人工智能技术来降低运营成本,控制风险。
三、金融机构怎么借力AI参与乡村振兴?
目前,一些金融公司已经开始利用大数据、计算机视觉等人工智能技术,以及卫星遥感技术、光谱分析等科技手段来为金融赋能。
1、计算机视觉赋能反欺诈
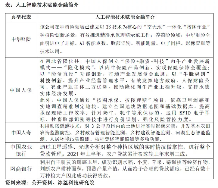
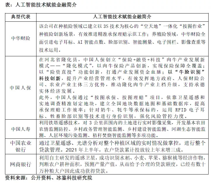
目前,人工智能技术在乡村振兴方面已经开始发挥作用,如将“人脸识别”技术延伸至“猪脸识别”、“牛脸识别”,用来判断被投保的猪/牛等家畜是否真的死亡,从而防止骗保。此外,利用计算机视觉技术,还可以识别养殖家畜数量以及死亡数量,控制人工核验成本等运营成本,提高运营效率,进而促使保险公司积极参与涉农贷款,也可以降低涉农保费支出,引导更多涉农企业或者农户购买保险。
2、卫星遥感技术进行信用评估
卫星遥感技术、光谱分析等技术手段帮助商业银行、保险公司了解农户种植情况,进而进行风险或信用额度评估、贷后管理、灾害评估等,并及时赔付涉农损失,让涉农企业或者农户积极补种,减少灾害损失。如中国农业银行,通过卫星遥感、光谱分析对整个种植区域的实时情况做掌控,进行整个贷款管理。2021年上半年,农户贷款累计投放将近6000亿,较上年末增三成。
2021年9月26日,网商银行宣布,其自主研发的卫星遥感信贷技术“大山雀”迎来技术突破,成功识别苹果、猕猴桃等经济作物。其原理是通过解析卫星影像,判断农户耕种面积和品类,预测产量产值,从而给予合理的贷款额度。此前,“大山雀”成功识别水稻、小麦等粮食作物,数十万种粮大户因此成功获得贷款。

3、智能风控技术助力涉农供应链金融业务
个体农户可能存在数据较少,征信空白等情况,金融机构和人工智能公司合作开发的智能风控模型,发挥空间有限。个体农户贷款还是需要使用传统的方式,特别是下乡尽调,入村入户对个人进行多维度考察。
但是,人工智能企业可以与银行等金融机构合作,为涉农龙头企业及上下游客户提供智能风控服务。网商银行更是把通过供应链金融方式服务小微经营者确立为自己的5年目标。在过去两年内,已经有数百家品牌与网商银行深入合作。
四、建议
1、银行、保险、期货等金融机构应该联合起来为涉农客户提供服务
目前来看,农业面临的不确定性因素较多,包括价格波动、自然灾害、瘟疫、虫灾等,整体风险较大。因此,金融机构单独为涉农企业或者农户提供金融服务风险较大,应该联合起来为涉农客户提供服务,从而保证相关产业有稳定的收入,在灾害等意外面前,有较强的抵御风险能力。
2、乡村金融从“企业”入手,智能风控可以在乡村振兴发挥更大作用
在乡村个人征信空白或者缺少数据的情况下,人工智能公司与金融机构合作,能发挥的作用比较有限,金融机构应该优先向有数据的企业提供服务,特别是大型涉农企业,通过后者带动乡村地区居民就业来带动乡村振兴。而对于缺少数据的涉农小微初创企业或者个人仍需借助传统的线下尽调方式提供金融服务。
(1)中大型企业抗风险能力更强,能带动更多农户就业致富
冰鉴科技研究院认为,中大型涉农企业或者地区涉农龙头企业拥有较强的资金实力、专业化的机器设备、技术以及人才,风险把控意识强,也愿意长期与银行、保险、期货公司合作,利用各种手段抵御风险。如大型养猪企业牧原股份2021年12月5日对外公告:“公司及子公司拟以自有资金进行玉米、豆粕、生猪等商品期货的套期保值业务,有效管理价格大幅波动的风险。”此外,企业可以通过深加工、品牌运作等方式提高产品销售价格,面对原材料波动所受到的影响远远小于农户。类似于巴比馒头等面食加工和销售企业,让一斤面粉变成馒头(或者面条/面包)后价格翻了好几倍。
因此,乡村振兴从企业信贷入手更具备可行性,特别是地区产业龙头企业或者与农业相关的连锁企业,可以有效降低金融机构的风控成本。不仅如此,大型企业还可以为农户提供稳定的土地租金收入,以及为农户提供技术支持、技能培训、缴纳社保,甚至购买商业险,从而保证农户有稳定的、长期可靠的收入来源,降低因病返贫的概率。
(2)通过供应链金融可以服务更多小微企业
冰鉴科技研究院认为,通过服务中大型涉农企业,金融机构就可以与中大型企业建立深度合作关系,并通过供应链金融模式服务核心企业上下游小微企业(主),人工智能企业也才能更好的发挥作用。金融机构除了可以和电商巨头合作为农村电商入驻平台提供金融服务外,也可以与在线旅游平台合作,通过旅游网站的游客民宿预订数据,并结合民宿的水电煤等大数据,就可以筛选出成千上万优质民宿或者风景区,定向将资金支持农村旅游业发展,如景区基础设施建设、民宿扩张。
此外,中国人均耕地较少,而农村常住人口依然超过5亿,通过第一产业来带动乡村振兴比较困难,依然需要第二产业和第三产业才能带动更多的农村人口走向共同富裕。因此,金融机构应该提供更低的贷款利率、更高的贷款额度引导企业服务农村地区,引导企业与农户签订长期合作协议,引导大型企业去农村地区建厂、招聘员工,带动乡村振兴。
3、积极利用政府部门搭建的信用信息共享平台
近日,国务院办公厅关于印发《加强信用信息共享应用促进中小微企业融资实施方案》的通知,再次呼吁各地方政府、国务院各部委、各直属机构,加快信用信息共享步伐,深化数据开发利用,助力银行等金融机构提升服务中小微企业能力,不断提高中小微企业贷款可得性。因此,银行、保险等金融机构应该积极利用该平台共享的涉农企业相关信息,如司法信息、纳税信息、水电气费缴纳信息等数据,结合人工智能公司的智能风控评估模型,来判断企业的还款意愿、还款能力,最终为乡村振兴赋能。
来源:冰鉴科技研究院


评论