文|面包财经
浙商证券两家核心子公司,浙商资管与浙商期货近期接连收到监管部门的罚单。
2022年是资管新规正式实施首年。这两份在岁末年初先后正式下发的监管文件,不仅逐条列示了资管公司违规操作的关键手法,还直接指出浙商期货在检查组进驻前“突击”报废了7台电脑。
数据显示,浙商资管所管理的资产管理计划涉及4起金额较大的未决诉讼,且浙商证券的营收增长较依赖其期货业务。
此外,2021年以来,多家券商因资管业务的内控问题受到监管处罚,加强券商资管业务的内控管理迫在眉睫。
资管子公司受到监管处罚,未决诉讼涉及金额约20亿元
近日,浙商证券发出公告称其资管子公司受到监管处罚。监管部门指出其“估值技术”、“投资者适当性管理制度”等五大方面存在问题,并责令其整改,且将暂停公司私募资产管理产品备案6个月。

图1:浙商资管受到监管处罚
本次在落实对浙商资管的处罚同时,浙江证监局对陈国辉、盛建龙等9名相关人员采取监管谈话措施。

图2:监管机构对资管子公司相关责任人员的处罚决定
对此,浙商证券虽然在公告中称“相关产品经浙商资管前期自查整改均已整改清理完毕。暂停私募资产管理产品备案事项对浙商证券合并收入和利润的影响极小,不影响浙商证券正常经营活动。”
然而,截至2021年上半年末,浙商资管所管理的资产管理计划还涉及4起未决诉讼、仲裁,浙商资管均作为起诉方,涉及金额合计约20亿元,如未能如期足额地收回涉诉资金,公司或将遭受较大损失。

图3:截至2021年上半年浙商证券涉及的重大诉讼、仲裁事项
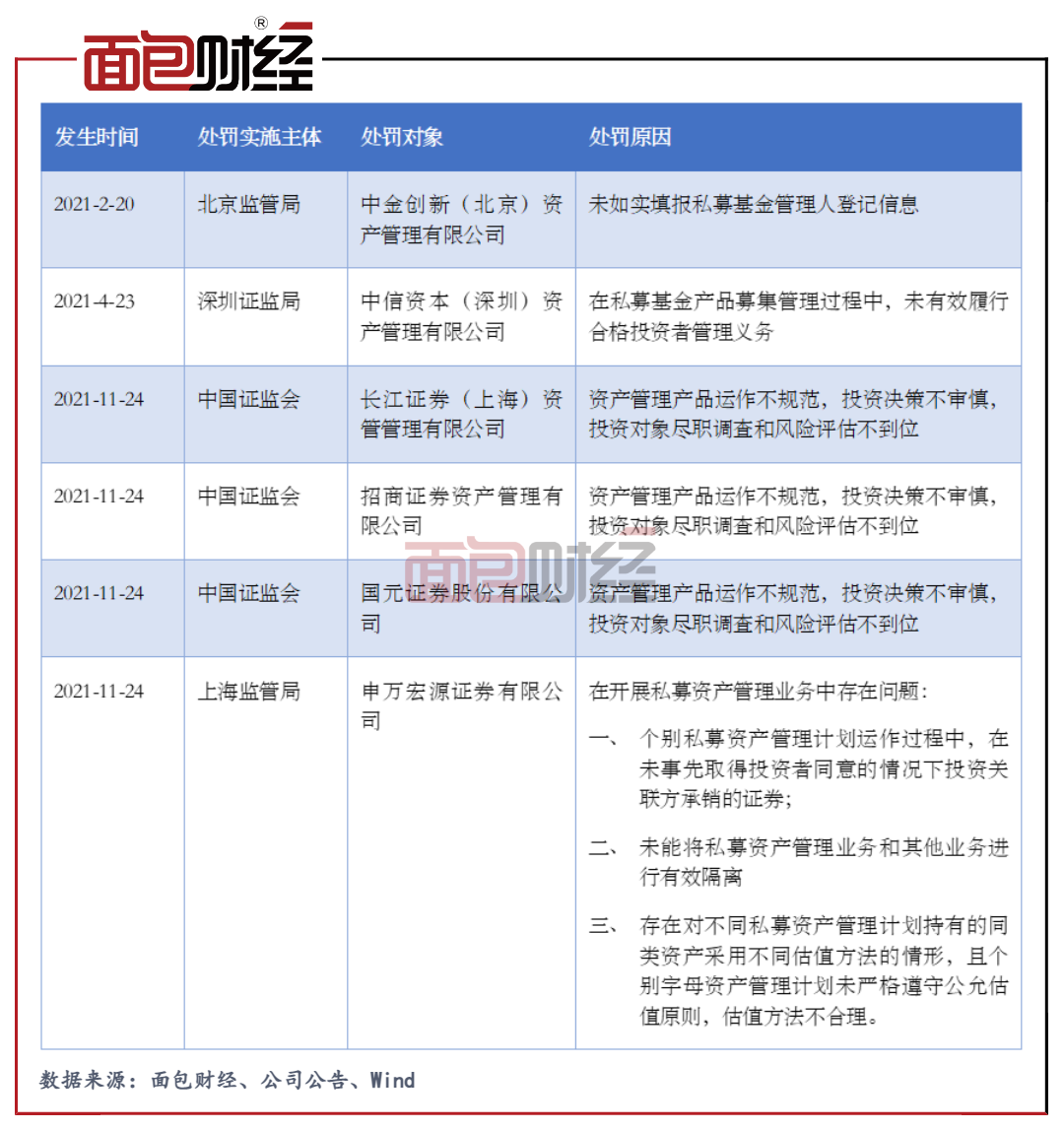
除此之外,2021年以来,中信证券、长江证券、申万宏源等多家券商的资管子公司或资管业务受到监管处罚。

图4:2021年以来多家券商的资管业务受监管处罚
从监管披露的信息来看,券商的资管业务存在一些共性的问题,如估值方法使用不当、合规及风控存薄弱环节等。2022年为资管新规的实施元年,针对券商的资产管理业务中存在的一些风险点,加强内控也颇为急迫。
期货子公司受到监管处罚,公司依赖毛利率较低的期货业务
不仅是资管子公司,浙商证券的期货子公司也受到监管处罚。
2021年11月,广东证监局特别指出“浙商期货广州营业部在收到《现场检查通知书》后至检查组进场前,报废了7台电脑”。此外,监管部门还指出该营业部“提供的柜台系统权限无法查询全部客户信息”。

图5:浙商期货受到监管处罚
浙商证券的期货业务主要通过全资子公司浙商期货来开展。2018年至2020年,受益于期货业务的快速发展,浙商证券的营收增长较显著,但由于期货业务的毛利率较低,近年来公司整体归母净利率已呈下滑趋势。
报告期间,浙商证券三年总营收的年复合增长率接近七成,而期间公司期货业务产生的营收年复合增长率为102.26%。期货业务产生的收入占公司总营收的比例持续上升,至2020年,过半的营收来自该毛利率较低的业务。而三年间,公司整体归母净利率自19.95%下降至15.3%。

图6:2018年至2020年浙商证券总营收、期货业务营收及盈利情况
2021年上半年,公司全资子公司浙商期货分别产生收入和净利润44.16亿元和1.02亿元,同比分别增加96.74%和186.77%,业绩增势显著。

图7:2018年至2021H1浙商期货业务成交金额及市占率
2018年至2021年上半年,浙商期货业务的成交金额及其市占率整体呈增长趋势。2021年上半年,该业务的平均佣金率为0.032‰,较上年同期减少0.005个千分点,佣金费率的下降符合整体行业趋势,未来该业务的盈利能力或将进一步承压。
2021年12月,浙商证券公告称浙商期货拟通过在浙江产交所公开挂牌引入投资者,开展混改增资。本次混改完成后,公司仍为浙商期货的控股股东。若增资顺利进行,浙商期货的业务或将进一步扩张。
上半年通过定增补充净资本,近期发行可转债的申请获受理
截至2021年上半年末,浙商证券的净资本为208.96亿元,较去年年末增加25.81亿元。期间,公司非公开发行2.64亿股,募集资金净额28.01亿元,净资本规模得以扩张。

图8:2018年至2021H1浙商证券净资本
报告期末,浙商证券的四大主要风控指标均较上年年末增加,且均远高于证监会设置的预警线。在完成本次股权融资之后,2021年10月公司再次提出拟发行可转债,当年年末,证监会受理了公司的发行可转债申请。
2019年3月,浙商证券公开发行可转债35亿元,于2020年8月完成赎回并摘牌。在较上次发行可转债时隔不足三年后,公司再次提出发行可转债的计划,预计发行总额不超过70亿元,主要拟投入交易业务和资本中介业务。
截至2021年上半年末,浙商证券的净资本规模在当前41家上市券商中处于中游。对于券商这类资本密集型公司,资本量的多少很大程度上决定了公司的竞争力。2019年至今,公司多次通过可转债、定增等方式融资补流,以支撑其业务发展和风控能力。

图9:2021年至今上市券商通过股权融资及可转债募资
2021年至今,多家上市券商通过融资补充资本金。截至2022年1月13日,共有8家上市券商通过定增和配股完成募资,合计募资金额约480亿元。此外,还有四家上市券商提出配股预案,拟募资规模合计不超过668亿元,三家上市券商提出定增预案,拟募资规模合计不超过245亿元,两家上市券商提出可转债预案,拟募资规模合计不超过148亿元。(HXY)


评论