记者 杜薇
公募基金掀起自购潮以外,张坤、朱少醒、林英睿纷纷发布公告表示要“开门迎客”。
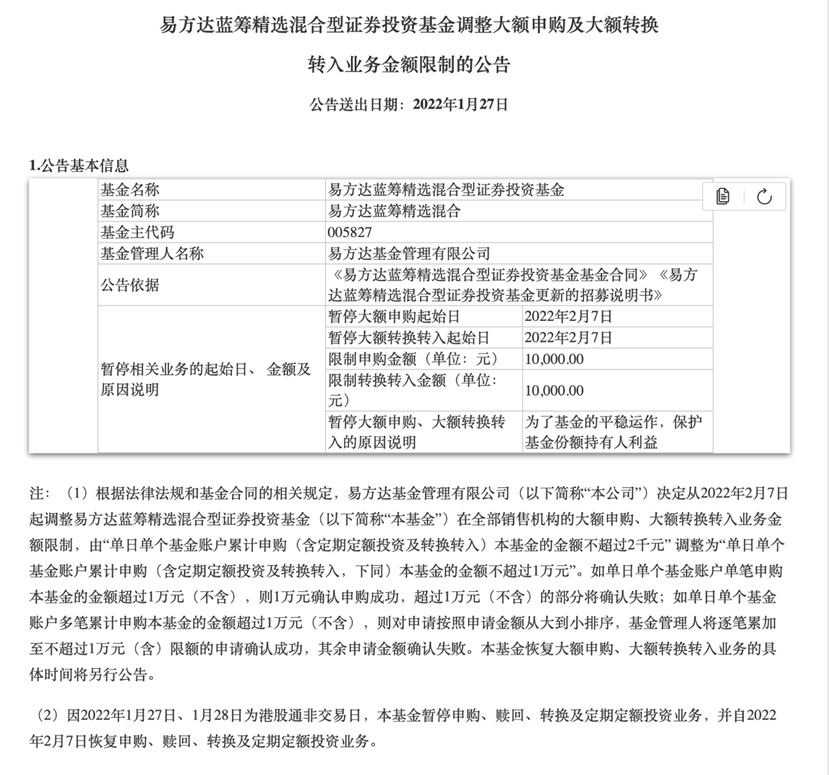
1月27日傍晚,易方达基金发布公告称,为了基金的平稳运作,保护基金份额持有人利益,决定从2月7日起调整易方达蓝筹精选在全部销售机构的大额申购、大额转换转入业务金额限制,由“单日单个基金账户累计申购(含定期定额投资及转换转入)本基金的金额不超过2千元”调整为“单日单个基金账户累计申购(含定期定额投资及转换转入,下同)本基金的金额不超过1万元”。
同时,易方达优质精选将自2月7日起开放日常申购、定期定额投资业务,额度同样为不超过1万元。
易方达蓝筹精选去年连续三次调整了申购额度上限。2021年1月8日,易方达基金将该基金单日单账户申购额度从100万元下调至10万元,1月28日,易方达蓝筹精选将原有的10万元申购上限进一步调整至5000元。2月18日再次将申购上限调整至2000元。
Wind数据显示,2021年该基金的年度回报率为-9.9%,规模为676.23亿元。

与此同时,富国老将朱少醒管理的富国天惠也放宽了申购限制。公告表示,自2022年1月28日起,该基金大额申购、定投及转换转入的限制金额由1万元提高至2万元。
今日,郑澄然管理的广发鑫享和林英睿管理的广发睿毅领先、广发价值领先三只基金也宣布将于2022年1月28日起解除申购限制。
此前,广发睿毅、广发价值领先的单日申购上限为1万元,广发鑫享的申购上限为80万元。广发鑫享去年整体回报为7.97%,规模为55.17亿元。
此时放开限购,是否在鼓励投资者入市?对此, 泰达宏利基金认为,节前避险情绪只是短期行为。春节之后市场即将进入“两会行情”,筹码多集中于确定性较强的“稳经济”赛道以及具备业绩支撑的成长性行业。“聪明资金”很可能会在节前最后几个交易日逢低布局。
万家基金认为,从国内来看,中央经济工作会议重提“以经济建设为中心”,稳增长诉求大幅提升,央行MLF和逆回购政策利率超预期下调10BP,1年期LPR和5年期以上LPR再现“双降”,基本符合预期,货币政策进一步宽松,12月社融增速继续小幅回升,随着稳增长发力,后续信用有望逐步企稳。资本市场来看,外资持续入市,资本市场改革继续深化,长期继续看好A股优质资产投资价值。



评论