文|多鲸资本
从点读笔、学习平板到词典笔、错题打印机、智能手写笔、早教机器人,从学前教育到 K12 教育再到成人教育,教育智能教育硬件的细分品类越来越多,应用场景越来越广,市场反响也越来越火。
过去,K12 教育一度被视为教育领域里最长且最大的赛道。但「双减」新政出台,K12 学科辅导的辉煌时代就此落幕,机构或关停,或转型,行业一夜剧变,焦点转向素质教育、职业教育,也转向了教育智能硬件。
2022 年 2 月,面对行业全新阶段,多鲸教育研究院出品了《2022 中国教育智能硬件行业报告》,报告通过详细的行业梳理,以及对教育智能硬件领域内多位顶尖专家的访谈,系统解读教育智能硬件行业的当前格局和未来趋势,并对教育智能硬件典型赛道进行分析和展望,为教育智能硬件企业和投资人提供行业参考。

中国教育智能硬件行业图谱

过去的 20 年,技术深刻影响了中国各行各业的发展,数字转型的大趋势之下,传统学习方式也在向智能化不断变革,教育智能硬件由此迎来了「机会窗口」。
这是技术对个人发展的赋能,也是时代赋予企业的使命,而只有敏锐地洞察到用户需求,充分运用科技力量,将优质内容和 AI 技术深度融合,才能真正抵达这一目标。
未来,教育智能硬件的发展方向,依然是满足用户的多场景需求——学习既然是终身的,学习硬件就应该是高效的、便捷的,要做到这一点,成败的关键是「优质的产品」,充分运用技术持续创新、创造好的产品,真正推动教育普惠和教育公平。
——网易有道 CEO,周枫
教育,是一个国家的立国之本,也是一个民族振兴、社会进步的基石。既要孩子减负,也要学业提升;既要五育并举,也要科技强国。这是当下社会对教育的典型期待。人工智能技术的发展,使得这些期待成为可能。
我们一直将人工智能技术应用于教育领域,推出各类解决方案和软硬件产品。目前,面向学校、家庭的大规模个性化教与学已初步实现。人工智能助力教育,终将实现减负增效、因材施教的梦想。
——科大讯飞副总裁,章继东
在国家美育政策普及的大环境下,音乐素质教育的痛点亟需市场科技力量的创新来解决。我们在研发智能钢琴的目标,就是让钢琴消费门槛降低,学琴的过程变得更简单,让每个人更好地学会一门乐器,让学琴更有趣、更高效。
现在,智能硬件已经成为全球消费市场的热点,而教育智能硬件正处于高速发展期,我们相信音乐智能教育硬件也会逐渐崛起,「曲高和寡」的钢琴也会变成人人都能享受到快乐的智能硬件产品,能走到更广阔的空间里。
——小叶子(北京)科技有限公司创始人兼
CEO,叶滨
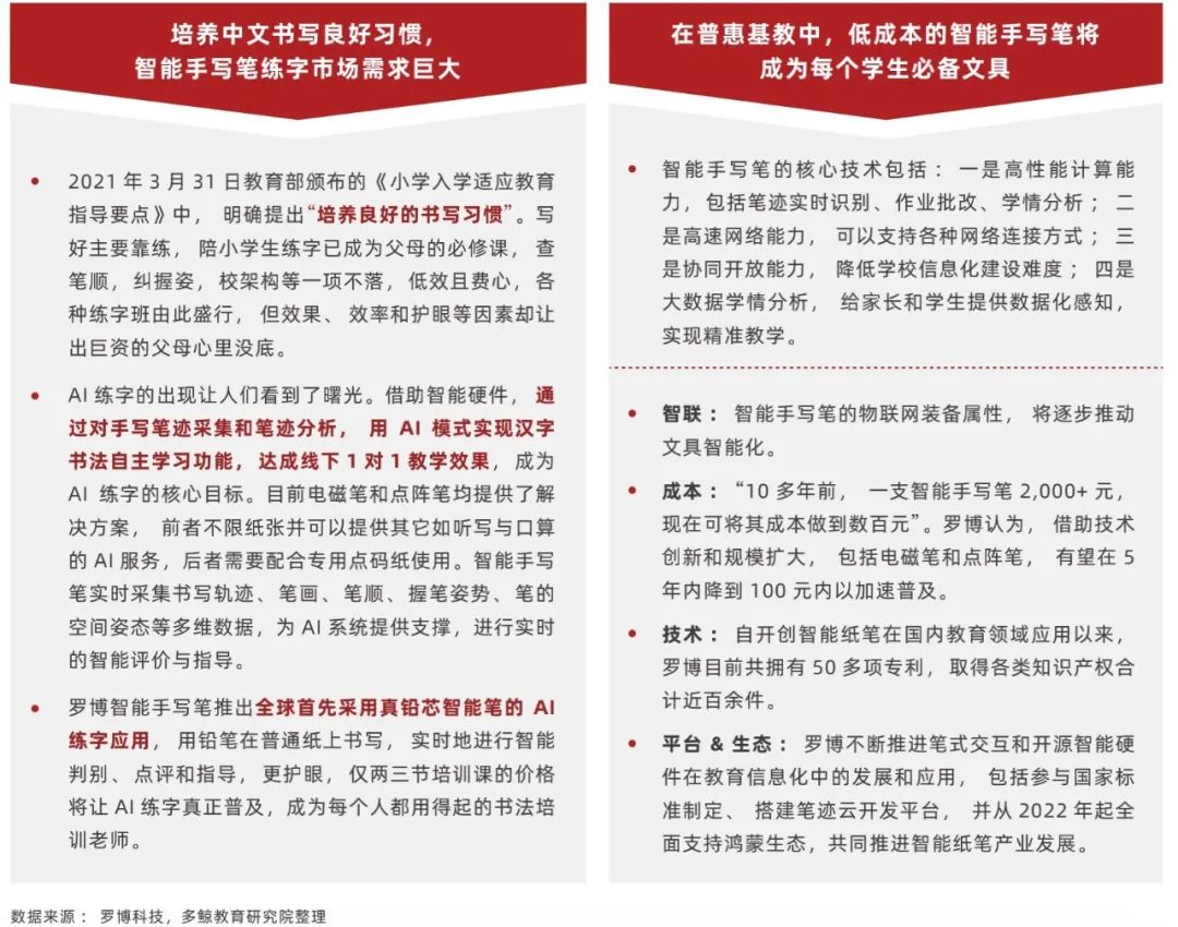
文具智能化是教育智能硬件发展趋势之一。未来几年,教育智能硬件市场将处于高速增长阶段,智能手写笔会越来越多地出现在学习者的书桌上。通过参与国家标准的制定、搭建开发平台、全面支持鸿蒙生态等方式,罗博和合作伙伴共同推动智慧纸笔产业的发展。
一个低成本的手写数据的无感采集工具是学习者所必须的。10 多年前一支智能手写笔需要 2000 多元,我们现在可将其做到数百元。这既与技术革命有关,也与我们的使命有关。借助持续的技术创新和规模扩大,包括电磁笔和点阵笔这两种形态的「手写笔」,将在 5 年内降到 100 元内,智能手写笔将更为普及。
——罗博智慧笔创始人,殷述军
在万物智能的时代,孩子的学习也应该便捷与「千人千面」,未来教育智能硬件会逐渐成为孩子们成长过程中的标配。
教育智能硬件不仅看硬实力,也要看软实力,做到秀外慧中。除了外观设计等硬参数要做到精益求精,对于教育智能硬件的内核——智能系统要更为重视,为教学者服务、为学习主体服务,深度服务教与学。
智能硬件产品应将思维、能力、方法的培养从孩子的学习领域扩展到孩子的成长领域。在学习之外,也能关注到健康、素养、能力、社交、陪伴等多个方面,用 AI 技术和爱共同解锁孩子的各种潜能!
——松鼠Ai 合伙人/智能硬件 CEO,马刚
在万物互联的时代,教育智能硬件不再是信息孤岛,各式各样的智能终端正在构建一个全新的数字化学习空间。随着巨头的入场,传统教育硬件市场可能会迎来一场革命性的突破,谁能在课堂、书房、客厅及户外四大学习场景下完成教育智能硬件的布局和串联,那最终的赢家不仅占领了教育智能硬件市场,还有未来更多的想象。
——玩瞳科技 CEO,黄勇
什么样的硬件能够给教育带来真正的价值、解决真正需要被解决的问题是需要审慎思考的。硬件科技如何和教育结合,有两个大的方向,一个是辅助提升教育和学习效率的工具,比如电子白板,词典笔等;一个是赋能学生拓展其能力边界的工具,比如锻炼孩子动手和编程能力的教育机器人。
虽然教育「内卷」多针对前者,即「提高效率」,但是真正有价值的事情其实是后者,即「拓宽边界」。教育硬件是中国唯一有可能把出海做好的教育领域,中国的教育硬件公司应该多向外看,理解全球教育发展趋势和对硬件的需求,依托强大的中国制造能力,向全球输出好的教育硬件。
——童心制物 CEO,王建军
在数字经济时代下,国家对人才的培养有了更多新要求,使教育的内容及服务形式发生深刻变化。
智能硬件是人的能力的延伸,也是内容和服务的新载体,未来软硬结合、多功能集成、多端联动,具备一定场景穿越能力的智能硬件产品将更好地满足人们多场景多元化的学习需求。我们要坚持创新,以科研力打造产品力,以产品力支撑内容力,不断提升数字化体验,面向未来,为人才培养赋能。
——优必选科技高级副总裁,钟永
我们面临的是一个科技飞速发展的时代,未来新职业人才的需求、尤其是人工智能人才的需求将会进一步扩大。我们认为做科技教育要把时代正在发生的变化和未来的场景纳入到课堂中,并与实际问题相结合,激发学生在实践中思考,培养必备的品格,塑造人生价值观。
我们将致力于构建贯穿 K12、高校、企业的机器人与人工智能人才培养评价体系,并将智能硬件与课程、服务相融合,做出符合这个时代的中国最好的人工智能教育方面的解决方案,更希望能培养出真正对国家科技创新变革产生实际影响的人才。
——大疆教育商务总监,宋帆
「双减」政策给课后校外培训行业带来巨大冲击,但家长对优质教育的需求并未减少。当总需求不变,教学服务模式与产品服务模式此消彼长,以 1 对 1、大班课等为主的教学服务模式逐渐弱化,而以教育智能硬件等为主的产品服务模式将得到强化。
在新技术涌现的当下,相信科技能够为教育带来更多赋能,进而弥补传统教育的不足。智能化与硬件的结合将给教育行业带来更多正向促进作用。其中最大的价值是,教育智能硬件有助于激发学生自主学习的自驱力,以及促进学生彼此间的互动学习。
——至临资本创始合伙人,姜皓天
《2022 中国教育智能硬件行业报告》
如需 PDF 文件,请在多鲸公号(DJEDUINNO)后台回复「智能硬件」或添加多鲸小助手微信【duojingxzs】并备注【智能硬件】。


智能硬件是基于互联网连接硬件和软件的平台,运用人工智能和大数据处理等信息技术,实现不同程度的传感互联和人机交互,以满足工业生产、日常生活等场景的新型智能终端产品。目前逐渐应用于消费电子、智能家居、智能交通、智能工业、智能医疗等领域,未来将成为互联网+人工智能领域应用的重要载体。
教育智能硬件是智能硬件产品在教育领域的应用,主要包括两大类:「教育硬件的功能迭代」与「智能硬件的场景延伸」。前者特指在网络与通信技术和人工智能等技术的加持下,专门用于教育用途的硬件产品逐渐具备了智能化的功能属性,在原有场景中为用户带来更好的体验;后者特指家居智能、可穿戴设备等新一代智能硬件,针对教、学群体进行软、硬件的特质化,以满足教育场景应用的需求。

作为智能硬件的重要方向之一,教育智能硬件的发展路径大致可分为 3 个阶段。2010-2013 年,萌芽期,厂商与品类均相对有限,以辅助学科教育为主要目的;2014-2019 年,成长期,除学科教育外开始探索其他细分教育品类;2020 年至今,行业呈现多元发展特征,不同背景/类型厂商入局,产品类型也进一步细分。


教育智能硬件可按目标覆盖用户的年龄阶段和具体应用场景两种模式进行分类。进一步来看,前者可分为学前教育、K12 教育和成人教育;后者则可分为在家、在校和在途场景。


幼儿教育
智能硬件产品以不同形态的智能早教机为主
幼儿教育是教育体系中的重要组成部分,是教育的初始阶段。幼儿教育是指为 7 岁以下儿童提供的保育或教育,具体可细分为正式幼儿教育和非正式幼儿教育。幼儿教育阶段的硬件产品基本上以各类智能早教机为代表以及点读笔等,目前市面上的早教机器人大致可以分以下几类:故事机、对话/陪伴机器人以及绘本阅读机器人等。

玩具教具迎来产品升级,政策驱动亲子启蒙成为热点

学前教育阶段的硬件产品以各类早教机器人为代表
早教机器人是指具备语音交互能力,可以吸引幼儿兴趣的同时有一定知识启蒙的教育类电子产品。多数早教机器人标配的语音交互功能是语音唤醒、简单问答,复杂一些的附带点播、智能语音评测等。
目前早教机器人主要的应用场景在家庭和教室,如家庭中的智能玩具、儿童娱乐教育同伴、家庭智能助理;学校一般教室与专用教室的远程控制机器人、STEAM 教具;专用教室或培训机构的自闭症特殊教育机器人。
以人机交互技术、机器人视觉技术、情境感知技术在内的 3 个关键技术的成熟度作为需求时程定义的准则,可将其区分为短期需求、中期需求和长期需求。

重点公司融资情况一览
据不完全统计,2021 年至今幼儿教育智能硬件领域融资约 21 例,在线内容与早教机器人受到资本青睐。

K12 教育
六大主要产品系列
从 2014 年开始,各类创业团队已经开拓出品类众多的 K12 教育硬件,比如 VR/AR 教学装备、智能机器人、可穿戴设备、学习机、翻译笔、智能手写笔、学习灯等,以适应教师助手、学生向导、在线教育、在校联络、在家 辅导等功能与场景。2021 年国家推出「双减」政策后,教育智能硬件成为 K12 教育公司最重要的发展方向之一。

市场规模与增长态势
K12 学生数规模相对稳定:2020 年教育部披露 K12 阶段学生数约 1.98 亿。近年来 K12 阶段在校生稳步增长,基数庞大。据国家统计局数据预测,2022 年 K12 阶段学生数将突破 2 亿,2023 年达到 2.04 亿人,并保持平稳。
教育硬件市场规模稳步增长:中国 K12 教育智能硬件市场增速迅猛,以学习机为例,2020 年来自热门电商渠道的销售额达数十亿元,规模上升 40%。随着双减政策落实、传统培训需求的转入,预计 2024 年达近千亿元规模。具体测算逻辑为按不同学生阶段(小学/初中/高中)数量及对应教育智能硬件的渗透率,乘以年人均教育智能硬件消费总额(根据不同学生阶段所主要使用的教育智能硬件差异推算)。

内容、软件、硬件三方协同业务生态
业务模式及趋势:长期以来软件厂商集成内容,硬件厂商集成软件+内容,通过 B2B(学校/机构)或 B2C 等不同渠道面向消费者。但近年来随着市场趋势变化,集成方逐渐从硬件方转移至软件方,如字节跳动、有道等企业。

市场面临主要问题

众筹模式主导,投资机会上移,产品智能程度升级,探索更多场景可能性

素质教育与校园终端成为新热点
据不完全统计,2021 年至今 K12 教育智能硬件领域融资约为 26 例,地区集中在北京、广东、上海等 IT 制造业较为发达地区。

成人教育
「双减」政策之下,成人教育成为原 K12 厂商新布局赛道
「双减」政策出台后,成人教育成为新擂台,有道成立「有道成人教育事业部」,作业帮推出成人教育「不凡课堂」等。
但当前教育智能硬件在成人教育中的应用较少,仅涉及翻译笔、手写板等基础效率提升工具。不同于儿童青少年,成年个体对教育智能硬件目前所提供的物理外形、智能监督、AI 互动等功能的需求较低,而对实质内容的需求较高。

用户群体巨大但渗透难度较高
与发达国家相比,中国成人教育供给存在巨大缺口,预计 2023 年的终身教育行业规模将达到近 1500 亿元。2019 年我国终身教育行业规模拥有约 4.3 亿潜在用户,随着成人教育普及,到 2023 年将有望达到近 7 亿潜在用户。根据中国 19-54 岁人口现状及预期增长,及不同年龄段教育智能硬件的渗透率和年消费金额,预期 2025 年成人教育智能硬件市场规模为 184 亿人民币。


在家场景
课桌与客厅是孩子的主要活动场所,早教机/故事机和点读笔是使用频率最高的智能硬件
学生的学习和生活场景可以划分为「在家」、「在校」、「在外」三大类,每一类场景适用的教育智能硬件各有不同,硬件本身也会影响其使用场景的丰富程度。在家场景下,课桌与客厅是孩子的主要活动场所,对于学龄前儿童来说,早教机/故事机和点读笔是使用频率最高的智能硬件,可以覆盖孩子写作业、思维开发、语音互动等功能。

在家作业需求衍生多种教育智能硬件应用场景

客厅——孩子休息的空间
随着年级的上升和学习生活的丰富,孩子在家休闲娱乐的时间逐渐收窄,休闲时间宝贵。客厅是孩子主要休闲娱乐的场景,其中智能电视与智能音箱是孩子休闲娱乐时最常使用的智能硬件。从孩子专属智能硬件的角度来看,功能强大的学习机与智能平板中因承载了丰富多彩的益智游戏与人机交互设计,孩子可以「边玩边学」。从通用的智能硬件来看,在家长的监控下,孩子一般会通过手机/平板等产品进行学习。

在校场景
多功能消费级智能硬件入校难,单功能学习型硬件占主导
教育智能硬件的在校使用主体包括学生和老师,立体地涵盖了课堂、课间、自习、考试等多种场景。少量消费级智能硬件可有条件入校,校园出于对学生自控能力的考量,通常在智能手机等多功能传统智能硬件上保持禁入的态度。相比之下,智能手表、扫描翻译笔、智能手写笔等功能聚焦性强的智能硬件在很多校园得以准入,成为主流在校场景的智能教育硬件。

在途场景
以智能手表与智能手机为主,起到家长联络与定位监控作用
调查数据显示,半数以上的孩子每周会出游进行娱乐休闲活动。「双减」政策落实后,学科类辅导班减少,大量围绕孩子素质教育的兴趣班呈现快速多元化发展态势。相对于集中在室内的学科辅导场景,素质教育培训场景更为多元,在这些场景下,家长通常出于安全考虑会给孩子配备智能手表或手机,方便进行定位与随时联络。



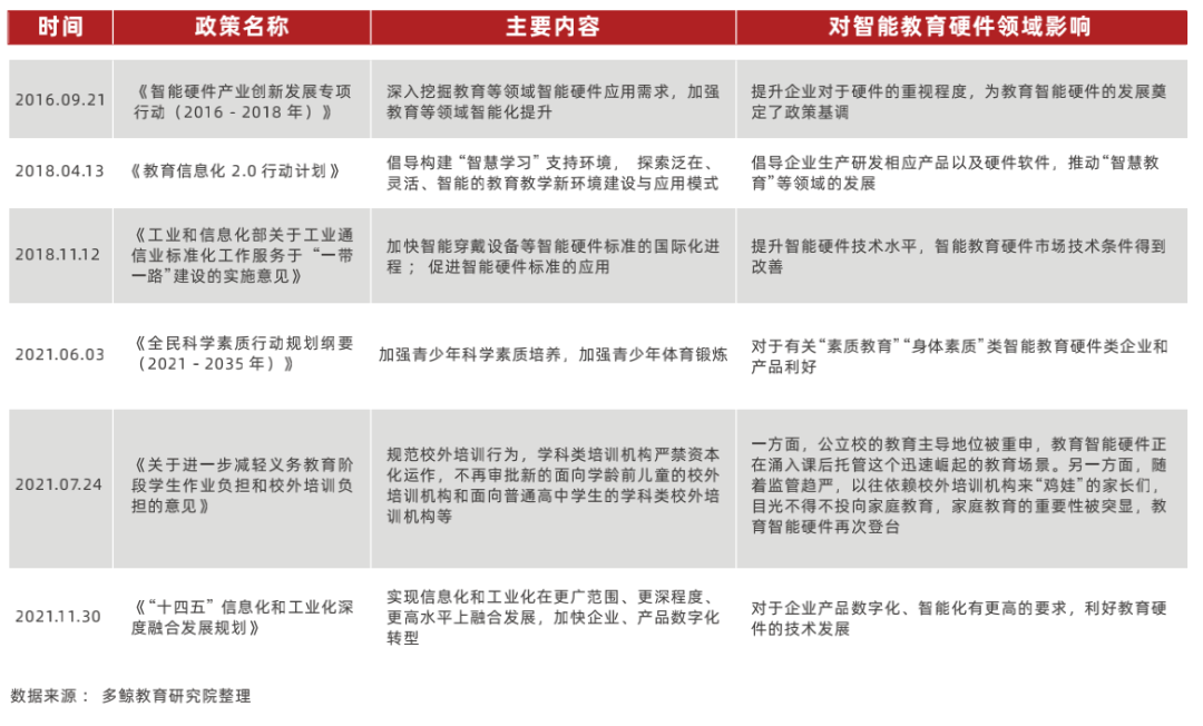
政策:整体向好,且在细分行业驱动效应明显
2018 年,教育部发布《教育信息化 2.0 行动计划》,提出要构建「个性化」的教育体系和「泛在化」的学习环境,推动新技术支持下教育的生态重构,为教育智能硬件发展明确方向。2021 年国家「双减」政策提出对部分校外培训机构的资本化运作产生明显负面影响,但也对智能教育硬件厂商产生利好。教育智能硬件作为数据采集终端,成为了教育数据采集过程中必不可少的一环,多种教育硬件发挥联动效应,可以覆盖到更多的学习场景,并且有利于形成「智慧学习」、「智能教育」的教育领域发展格局。

技术:软硬一体特性凸显,系统解决方案提供商成重要参与方
随着国家政策对个性化与泛在化教育的要求逐步明确,对教育软硬件协同能力、教育生态建设要求也进一步提高。
从底层技术环境来看,随着 5G、AI 等技术快速发展,数据传输带宽和速度将进一步大幅提升,由此保障教育等上层应用的流畅;从产业链支撑来看,我国已成为电子元器件第一大生产国,基本可以满足各种教育硬件的市场需求;从人机交互体验来看,5G 推动下边缘计算场景更加丰富,相关技术如语音识别、语音合成、视觉网络等不断发展,能够给参与者提供更好的体验。
在这样的背景下,教育软、硬件产品融合发展之势不可阻挡,教育智能硬件打通多重场景、广泛连结生态的能力显著增强,具有强技术能力储备的系统解决方案提供商将成为重要参与方。

市场需求:在线教育步入常态化发展阶段,加速学习工具更新换代
2020 年新冠疫情的爆发,学习与办公同步迁移到线上,学生的网络课程和家长的居家办公都进一步激活了家庭对硬件设备的使用需求。在这样的背景下,为避免家长和学生对电脑和平板的使用冲突,学生专属电脑和专属平板购置需求旺盛。随着教育硬件设备的推广以及更多教育环节逐步实现线上化,教、学、测、评、练各个环节的交付场景都发生了变化,传统学习工具为适应用户学习场景的变化,需要不断迭代功能与提升性能,学习工具更新换代速度加快。


预计 2024 年市场规模超千亿元,年复合增长率 26%
传统教育智能硬件市场规模增长相对稳定,新型教育智能硬件市场扩张迅速,总体市场规模稳步上升。


中国教育智能硬件产业图谱:传统、新型两类参与者共同组成产业格局
教育智能硬件的市场参与者整体可划分为新旧两大类:旧型为华为、索尼、步步高等传统硬件企业;新型为科大讯飞、大力智能、大疆教育、优必选科技等新型科技企业。


上、中、下游协同构建产业生态系统
教育智能硬件上游主要为基础软、硬件供应商,中游为教育智能硬件的品牌商,下游主要为售货渠道商。


围绕硬件、内容和服务,从低附加值走向高附加值
在移动互联网和物联网的商业逻辑下,教育智能硬件的盈利点逐渐从硬件本身向配套内容和增值服务延伸。以前,消费者追求续航、功能、显示效果等硬件属性。现在,除非变革性功能进步,普通质量进步为消费者带来的边际效用较低。消费需求从而转向功能、服务体验,集成方逐渐从硬件方转移至软件方。随着业务模式的转变,用户关系呈现以下三种新特点。


外部环境促成繁荣现状,潜在难点成为未来阻力
环境、技术、用户三方因素促进产品应用蓬勃发展;提升科技含量、补齐制造短板、缓和伦理问题成为市场难点。




全球先进的人工智能代表企业之一
科大讯飞股份有限公司于 1999 年由刘庆峰先生创立,公司目前拥有语音及语言国家工程实验室和认知智能国家重点实验室,在语音合成与识别、机器翻译、自然语言理解、机器学习推理等核心技术处于国际先进水平。科大讯飞在中国智能语音市场占有率排名第一,在多个重要细分领域市场占有率超过 60%,是全球先进的人工智能代表企业之一。在教育方向上,讯飞深耕 18 年,目前业务已在全国 32 个省级行政区、5 万余所学校应用,连续 8 年为中高考英语口语评测提供技术支持。
科大讯飞目前采取的商业模式主要是「平台+赛道」战略,即通过平台以云服务连通厂商、用户与终端消费者,以技术赋能不同赛道、产业的上下游资源合作伙伴。同时,随着在 toB 业务的日渐成熟,公司通过「AI+硬件」的概念进一步扩大公司面向 C 端消费领域的布局。

科大讯飞 AI 学习机:致力于为每个学生打造个性化、精准化的专属学习路径
多鲸教育研究院预估中国学习机市场 2022 年规模将达到 300 亿以上。讯飞 AI 学习机作为讯飞面向 C 端销售的首款 AI 学习辅助产品,主要覆盖 K12 教育阶段,基于「每个孩子都与众不同,因材施教才能出类拔萃」的理念,集合人工智能、大数据技术及丰富学习资源,利用 AI 定位学生知识薄弱点,帮助每个学生打造个性化、精准化的专属学习路径,真正实现「因材施教」。目前覆盖三种型号:入门级学习机科大讯飞 Q10(主推性价比,尺寸和存储较小),旗舰级学习机科大讯飞 X2Pro(尺寸和存储适中),高端旗舰级别学习机科大讯飞 T10(屏幕尺寸最大,分辨率最高)。并基于 B 端应用成果于 2019 年独家推出「AI 个性化精准学系统」。
讯飞 AI 学习机优势:记录学习数据,并根据数据进行分析,找到学习薄弱点进行针对性训练,同时其 AI 智能错题本可以做到归纳分析,针对错题通过本身拥有的海量学习资源推荐相似题,做到举一反三的效果,最后根据综合数据了解孩子各学科阶段性的学习情况和实际水平,让家长和老师第一时间清楚孩子的具体情况。

科大讯飞 AI 学习机:开创 AI 学习机先河,基于 B 端经验推广市场,历史销量保持高速增长

翻译笔:专业基础能力打造高效硬件,多维度优点领先行业水准
适用于 K12 人群,从内容看可覆盖大学(例如英语四六级、雅思托福等词汇);另外讯飞翻译笔的翻译功能(包括扫描翻译、语音翻译),可媲美英语专八水平,因此也适用于工作中常用翻译场景的人群。
技术特点&底层能力:摄像头+机器翻译+语音识别+语音合成+语音评测
扫描翻译笔的通用技术流程:摄像头将所扫描的文字连续快速拍摄、拼接后经 OCR 引擎进行识别为电子文本,再通过内置的字典、词典、机器翻译引擎等实现查询和翻译功能。扫描输入技术将传统的键盘输入速度提升至30~40倍以上。
·OCR识别:科大讯飞翻译笔中英识别准确率高达99%,兼容多种字体(包括手写体)字号,支持屏幕文字的扫描识别。
·机器翻译:科大讯飞翻译技术研发团队与讯飞翻译机一脉相承,内置 20 多本词典、工具书等共计超过 320 万海量词库。
·语音识别:科大讯飞翻译笔语言识别技术承袭讯飞输入法,通用语音识别率高达 98%,且支持中英文自动判别。
·语音合成:世界权威的 BlizzardChallenge 国际语音合成大赛中,科大讯飞自 2006 年参赛以来连续十四年夺得第一。
·语音评测:科大讯飞每年为 4,000 万考生提供中英文语音评测服务,全面覆盖中高考、学考、会考、研究生考试、CET 考试、MHK 考试、CATTI 翻译等测评考试。
行业对比
·查词更快:扫描查词翻译仅需 0.5 秒,—分钟可查 80+单词,且支持语音拼读查词、朗读查词等多种高效查词方式。
·翻译更准:机器翻译业界首次达到英语二级《口译实务(交替传译类)》和三级《口译实务》合格标准,效果媲美专业八级;翻译达到专业八级水平。
·词库更全:内置正版牛津高阶英汉双解词典、正版朗文当代高级英语辞典等 20 多本词典/工具书等共计 320 万+海量词库。
·屏幕更大:3.7 英寸大屏,单词、音标、词性、发音、释义、例句,一屏全显,无需翻页,且取得防蓝光护眼认证,保护使用者视力。
运营数据

翻译笔:与讯飞翻译机团队一脉相承,造就过硬基础指标与多元个性功能
科大讯飞翻译笔的研发团队承接老牌资源,基础雄厚,将硬核技术质量和多元附加功能融入在讯飞翻译笔当中。



智能手写笔市场规模与增长趋势
智能手写笔是一类专为学习者开发,具备笔形态的硬件终端产品,包括点阵笔和电磁笔。应用场景包括基于 AI 的个人学习,基于纸屏交互的 OMO 教学,与 AI 自动批改结合的校内智慧课堂与智慧作业,与数字出版深度结合智能教辅等。当前市场规模百万量级,除 OMO 教学领域受到「双减」政策影响收缩外,其他三个场景均有增长,尤以校内教育场景的需求爆发最为显著。
多鲸教育研究院测算认为,2025 年智能手写笔市场将达到 4000 万套,至教育信息化十四五规划完成,在校内实现端的规模在 1 亿套左右。以人均综合成本 500 元测算,预计 2025 年市场规模达到 200 亿元左右。

传统教育出版商转型,智能教辅与智能手写笔协同发展

文具智能化是教育智能硬件发展趋势之一



顺应「双减」政策背景下美育发展趋势,推出新一代 AI 练字笔解决方案
自「双减」政策发布以来,美育快速成为素质教育的重点之一。而书法练习作为美育的重要方向,中华文化的重要载体,国家重视程度持续提高,社会及学校也不断增加学生艺术拓展实践的机会;另一方面,书法教育有利于提高学生的综合素养,比如审美志趣和文化修养,而且优美规范的书写还可以增加考试卷面分等。
书法练习市场持续升温的同时,各方需求仍未被满足:学生缺少即时性和针对性练字指导,难以长期坚持;老师差异化个性化教学难度较大;家长对孩子的学习情况有了解诉求,但自身不具备专业辅导能力;教育管理者缺少数据呈现和信息反馈,难了解学生实际情况。
基于市场侧的四方困境,全球领先的人工智能和人形机器人研发、制造和销售为一体的高科技创新企业优必选科技利用其自 2016 年以来在教育方向上的积累,成功入局并推出新一代 AI 练字笔解决方案。

一笔两端三层架构,新一代 AI 练字笔解决方案构建 AI 辅助练字教与学全场景
优必选科技新一代 AI 练字笔解决方案,围绕「教、学、练、测、评、赛」场景开发软硬件及教材体系,除满足在校的标准化写字课场景外,也能实现在学校延时课、语文课、兴趣课和课后家庭场景的应用。
在市场侧需求快速爆发后,传统教育行业玩家和初创公司均有推出对应解决方案,底层技术能力成为各家差异化竞争的焦点。

四大优势支撑,从学校到家庭的业务模式实现规模化增长
在应用场景上,优必选科技新一代 AI 练字笔解决方案依托优必选科技长期以来在公立学校建立的服务运营能力,能快速实现其在学校场景的应用落地;同时基于产品本身的特性和能力特点,也能有效在家庭场景提升学生的学习效率和减轻家长辅导负担。
优必选科技联合知名院校共同研究的汉字书写评价 AI 算法,将汉字从整字、结构、部首到笔画层层解构,实现对汉字的数字化表征,并以此实现对书写汉字进行正确性和美观性的评价打分。同时,优必选科技还结合深度学习算法,通过汉字书写数据的不断训练优化,实现更为人性化打分和更精准的改进建议。



科技推动艺术普及
艺术宝成立于 2014 年,以科技为核心驱动力,是数字化艺术学习体验的先行者。
公司坚持以「科技推动艺术普及」,致力于成为服务全球家庭的终身艺术学习平台,通过智能硬件、软件创新、SAAS 服务平台以及 AR 等前沿科技的应用方式,从技术层面还原线下真实场景、提升线上学习效果,打造科技 + 艺术学习的独特体验。

ArtPlay X1 Pro 功能强大
随着我国经济的发展, 人民生活水平的提高, 人们不再单纯满足于物质消费, 精神层面的消费需求正在崛起。艺术作为一种精神层面的消费,在中国市场迅速发展。2021 年,艺术宝推出「Art Play X1 Pro 智能综合演奏器」等智能硬件产品,满足以家庭为场景的艺术消遣、学习、进阶等多种需求,赢得了消费者的普遍信赖。

ArtPlay X1 Pro「首席体验官」及四大亮点



一家以 AI 驱动的音乐科技公司,致力于让音乐学习变得更有趣、更高效
自国家发布《关于进一步减轻义务教育阶段学生作业负担和校外培训负担的意见》以来,各地均在进行相应教育改革:北京市要求增加素质教育作业;上海市严禁组织中小学生参加联考、月考;广东省不再审批新学科类培训机构;浙江对校外培训机构进行学科分类排查统计等。一方面给到孩子充沛、可支配的时间,另一方面也在为家长减压,缓解家长的教育「焦虑」问题。
政策背景之下,非学科类培训如艺术、体育等正快速成为素质教育重点。尤其在艺术教育上,社会及学校不断增加学生艺术拓展实践的机会,家长也利用孩子重新释放出来的课余时间,提升孩子的艺术修养。
行业内公司顺势发展,长期深耕音乐教育领域的公司如小叶子占据先发位置。小叶子成立于 2013 年,由连续创业者叶滨创立,郎朗亲测产品并投资,致力于通过科技普及音乐教育,让更多人通过科技的方式更有趣高效学会音乐。旗下产品线覆盖智能陪练、The ONE 智能钢琴、The ONE 智能钢琴教室、真人在线陪练等各个方向。其中硬件产品 The ONE 智能钢琴由中国音乐学院、中央音乐学院等著名音乐学院教育背景的音乐人和毕业于清华等顶尖学府的技术精英联合打造。
The ONE 智能钢琴系列产品通过和配套 App 联动,能帮助零基础用户快速学会弹奏自己喜欢的曲目,降低学习钢琴门槛,增加音乐学习趣味性。

「线上+线下+硬件+软件+丰富内容」全音乐学习生态布局,四大智能钢琴硬件产品
小叶子致力于将「来自未来的音乐学习」带到今天,以 AI 智能科技驱动,降低音乐学习的门槛。其「线上+线下+硬件+软件+丰富内容」的全音乐学习生态布局以及智慧音乐的产品理念让小叶子用户遍及海内外,覆盖 131 个国家,小叶子智能陪练 App 用户量在 AI 音乐学习产品中排名第一。

以智能钢琴为载体,将学钢琴变得简单、有趣、高效
The ONE 智能钢琴以智能钢琴为载体,通过软件和课程为用户提供学琴和练琴服务,配套软件覆盖 AI 互动课程+名曲速成课+海量曲库智能曲谱+钢琴游戏+名师示范教学视频等。
除 2C 的四款产品外,小叶子也针对 B 端开发 The ONE 智能钢琴教室,目前已经突破 5,000 间,覆盖 16 个国家,250 个城市及 600 多个县,在全国 3,500 多所公私立学校、线下机构中使用。



致力于人工智能教育实践及未来创新人才培养
深圳市大疆创新科技有限公司,是全球领先的无人飞行器控制系统及无人机解决方案的研发和生产商。通过持续的创新,大疆致力于为无人机工业、行业用户、专业航拍应用及教育行业提供性能最强、体验最佳的革命性智能飞控产品和解决方案。
作为国内领先的科技创新公司,深圳市大疆创新科技有限公司 2013 年进军教育行业。八年来,大疆教育以「探索」精神为动力,致力于让每一位青少年都能享受系统化、高品质的工程科创教育。大疆教育利用其在无人机领域和人工智能算法方面的多年建树,通过高品质教学内容和寓教于乐的项目式教学方法,采用校内培养体系与校外体系化课程、研学、营期相结合的方式,探索为学生铺平一条完整贯通和阶梯式的从 K12 到大学,甚至到未来工作的培养道路。

机器人教育解决方案 RoboMasterEP:拓展未来教育的全新边界
大疆机器人教育解决方案基于大疆创新先进的人工智能技术开发,面向K12至高校,包含 RoboMasterEP 机器人、灵活的软件编程平台、系统的机器人与人工智能课程、专业教师培训、实验室空间设计和活动运营方案等,并配套 RoboMaster 青少年系列赛。

构建 K12 到高校完整贯穿式和阶梯式的科技人才培养体系



只为成就科技梦想
蓝宙科技成立于 2012 年,是首家提出顺心教育理念(顺应儿童成长规律的教育模式)的科技公司。以 AI 芯片和软硬件服务为技术核心,蓝宙应用自身领先的设计研发能力和基础硬件搭建能力,打造以软硬件系统、AI 机器人、以及智慧教育为核心的业务生态体系。
在教育智能硬件方向上,蓝宙科技服务 3-18 岁青少年为核心的家庭用户,基于自研交互系统,研发家庭养成式机器人产品矩阵。

蓝宙产品线布局:产品线全面升级,聚焦家庭陪伴机器人赛道
当前蓝宙科技的产品线布局主要覆盖科技潮玩机器人(开发中)、桌面陪伴型拼搭机器人(开发中)以及儿童启蒙类机器人三类。覆盖 3-18 岁的青少年群体,儿童启蒙类机器人,提供 3-6 岁儿童认知启蒙教育;拼搭类机器人,服务12岁以上青少年创造性思维培养;科技潮玩类机器人覆盖 15 岁以上青少年人群。
未来蓝宙将进行产品线的全面升级,更加聚焦于智能机器人产品,通过布局儿童启蒙类机器人(如蓝宙绘画机器人等),桌面陪伴型拼搭类机器人,科技潮玩机器人三大产品线,全面满足不同用户群体的个性化需求。

蓝宙绘画机器人:家庭陪伴机器人在儿童启蒙教育领域的创新应用
蓝宙绘画机器人作为自研产品,是此细分市场的开创者,目前市场尚无竞争品牌。
随着蓝宙技术升级,内容不断迭代,未来蓝宙家庭教育机器人产品线进一步完善和丰富,向智能化和全能化发展。横向内容延展,在绘画功能之外,通过对核心技术的拓展,培养孩子对世界的多方位认知能力,打造完整的儿童陪伴型机器人体系。纵向智能化升级,把语音交互、触控、手势、体感等多种交互方式与场景、内容结合,打造更智能的机器人产品。



2021 年 7 月 24 日,教育部官网公布《关于进一步减轻义务教育阶段学生作业负担和校外培训负担的意见》文件,正式宣告「双减」政策落地,文件对于义务教育阶段校外培训「学科类」与「非学科类」范围的明确、「限制机构数量、限制培训时间、限制收费价格」的「三限」规定以及「严管内容行为、严禁随意资本化、严控广告宣传」的「三严」要求导致 K12 教育市场遭遇前所未有的政策「寒冬」。
但对教育智能硬件市场而言, 政策也在驱动市场发生新的变化 :
·《意见》中「作业减压」细则明确规定「要发挥作业诊断、巩固、学情分析等功能,鼓励布置分层、弹性和个性化作业。」在此场景下,智能手写笔(代表企业如罗博科技)、翻译笔(代表企业如科大讯飞)等智能硬件有机会利用其采集学习数据和进行学情分析的关键能力实现突破;
· 公立学校承载能力不足,校外机构传统学科辅导业务受限,家庭教育尚处于萌芽期,学习灯、学习机、教育机器人等教育智能硬件则有机会推动三者联动以实现「陪伴、辅学、助学」需求;
·「双减」政策重压下,非学科类培训如美术、音乐领域等正快速成为公司转型着力的重点,智能钢琴、智能练字帖、智能演奏器等针对非学科方向的硬件迎来发展机遇。


根据市场公开数据,2021 年教育智能硬件市场共发生 44 次融资,相对 2020 年在融资数量和融资整体规模上均有小幅收缩,单笔融资金额从数百万人民币到 2 亿美金不等。
在类别分布上,虽然 K12 教育方向的教育智能硬件公司占比下降,但仍占到市场融资的大头,同时学前教育方向的智能硬件公司融资占比有一定提升。

2021 年教育智能硬件市场的投融资轮次仍主要集中在 A 轮及以前(近 50%),金额以千万级和亿级级别为主,但也不乏十亿人民币级别投资,主要集中在机器人等更广泛应用的教育智能硬件品类上。
在「政策+疫情」双重作用下,相对教育行业的其他细分市场,整体而言教育智能硬件的投融资态势相对稳健,资金有一定聚拢趋势,真正有技术积累的厂商有机会获得更多资本关注。

教育智能硬件市场投融资趋势呈现出头部集中化、保守化、硬技术导向化等特征。


当前,教育智能硬件多通过「数据 + 服务 + 内容 + 硬件」的方式为用户提供更好的产品体验,同时也可以通过每个环节产生价值的增值。
预计未来随着科技公司、互联网公司纷纷入局,内容和服务将会成为智能教育硬件更为重要的部分,并通过这个生态闭环完成家长、学生、学校三方的联通和融合,同时智能教育硬件也将成为学科教育机构向非学科教育转型的重要载体。
生态闭环中衍生出的「数据」通过交付 AI 系统进行学情分析,从而掌握更多相关信息以辅助个性化、定制化的作业布置,并进一步推动公司作出战略调整。


在万物互联的时代,教育智能硬件将不再是独立的个体,不同的终端之间彼此联结正试图构建一个新的学习空间,重塑原有的教育模式。在国家大力发展智慧教育背景下,公立教育体系数字化教学能力的持续提升需求最终落脚到教育智能硬件终端的升级上,并对在课内外场景的产品数据联动和一体化融合提出更高要求。终端间联通能力将成为厂商在校内场景竞争的重要因素。
校内场景需求稳定,政策扶持下资源丰富,更容易成为厂商竞争的重点。但校内场景,公立学校在服务商的长期信任关系建立上,对服务资质、产品能力都有更严格要求。一方面,厂商有望通过政府资助、学校采购、家庭增值服务付费等方式拓展其在学校方面业务,冲破「家校」之间的壁垒;另一方面,厂商还可以通过研发更多种类的产品从而挖掘、覆盖更多场景,增强用户黏性,为后续提供增值服务奠定基础。


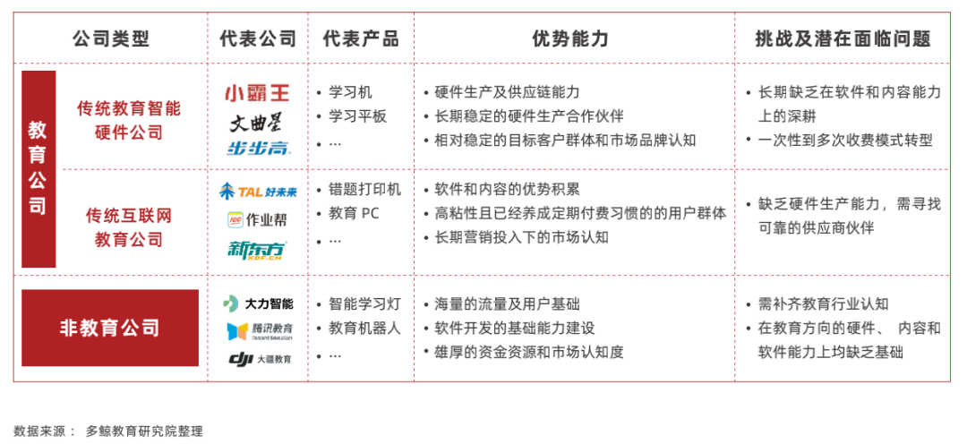
教育公司转型教育智能硬件。具体而言,主要包括两类公司:一类是以步步高、小霸王为代表的传统教育智能硬件公司,开始更多向软件、内容方向探索,从单一的硬件生厂商向方案集成商转型;另一类则是如新东方、作业帮等为代表的互联网教育公司,依托于自身的用户基础和内容优势,开始踏足硬件领域。
非教育行业的互联网公司加大布局教育智能硬件。除长期在教育行业深耕的厂商外,也能看到互联网公司进场探索新行业机会,代表公司如字节跳动、有道、搜狗、小米等。他们推出的产品包括学习平板、翻译机、手表、点读机、智能作业灯等,与传统智能教育硬件有部分重合,也有一些新型产品推出。
整体而言,教育智能硬件产品的种类趋向于多样化,从早教机、学习平板、点读机到后来的智能学习灯、智能纸、智能手写笔、陪伴机器人、编程机器人,企业通过覆盖更多的教育场景,加速「智慧教育」产业的发展和布局。


教育智能硬件市场竞争格局逐渐激烈,寡头利用行业壁垒占据优势,但未有一家独大现象。
市场竞争不断升级
竞争赛道拥挤,产品同质化明显。「双减」政策出台,原有 K12 学科教育及幼儿教育公司,纷纷布局教育智能硬件,竞争赛道更加拥挤。一方面,老牌的教育硬件公司,迫于压力开始加速 IPO 步伐 (如读书郎赴港上市);另一方面,新进入者的硬件产品逐渐趋同,以错题打印机为例,同样机型存在至少 6 种品牌,竞争逐渐激烈。
寡头逐渐出现,未形成完全垄断
行业逐渐浮现马太效应,渐露头部垄断现象。行业集中度的提升被品牌效应放大化,头部厂商竞争优势明显,逐渐制定行业标准,形成垄断;成熟厂商的智能教辅在内容研发完成之后,边际成本趋近于零,行业进入壁垒逐步凸显。但与此同时,并未有一家独大的公司,可以覆盖所有教育智能硬件品类或独占单一品类市场。
兼并购趋势不明显,优胜劣汰
兼并购趋势不明显,存在倒闭潮现象。据不完全统计,2021 年被媒体报道的教育行业并购事件共 8 次, 其中智能硬件相关并购 2 次 (字节收购极课大数据、民生教育收购小爱智能科技),分别对应软件方集成内容、内容方集成硬件,横向并购趋势不明显。行业发展导致低技术含量的小项目出局,许多产品仅昙花一现。
生态合作未见明显升级
生态合作未见明显升级,存在自主集成趋势。除软件内容方搭载硬件方的合作外,行业中不同厂商间的合作生态并未明显升级。相反,独立厂商存在集成软件、硬件、服务三方的动机,随着市场竞争逐渐激烈,拥有「软件 + 硬件 + 服务」综合能力的企业具有巨大的优势。
致谢(按名字首字母排序)
感谢黄勇(玩瞳科技 CEO)、姜皓天(至临资本创始合伙人)、马刚(松鼠Ai 合伙人/智能硬件 CEO)、宋帆(大疆教育商务总监)、王建军(童心制物 CEO)、叶滨(小叶子北京科技有限公司创始人兼 CEO)、殷述军(罗博智慧笔创始人)、章继东(科大讯飞副总裁)、钟永(优必选科技高级副总裁)、周枫(网易有道 CEO)对本报告提供的专业建议和支持。


评论