文|三言财经 DorAemon
3月8日,乐华娱乐向港交所正式递交了上市申请,由中信建投(国际)融资有限公司和招商证券国际为其联席保荐人。
乐华娱乐是圈内知名娱乐、经纪公司,公司业务范围包括音乐、经济、影视以及综艺等板块。
乐华娱乐旗下拥有很多大众耳熟能详的艺人、组合,例如韩庚、王一博、孟美岐、范丞丞、吴宣仪等;影视作品方面,公司投资了《致我们终将逝去的青春》、《前任攻略》、《老男孩》等电影以及《如懿传》、《锦绣未央》等电视剧。
每当我们通过各种渠道观看明星艺人表演时,不禁会好奇,他们从无人知晓到人尽皆知,需要经历什么?甚至很多人儿时的梦想就是成为万众瞩目的大明星,所以,娱乐公司是怎么培养艺人的?
带着这个疑问,三言财经翻看了四百多页的乐华娱乐招股书,娱乐经纪公司运营模式浮出水面。
收入主要来自艺人管理业务,2021年收入12.9亿元,拥有58名签约艺人,阿里巴巴、字节是股东
根据弗若斯特沙利文数据,以2020年艺人管理收入计算,乐华娱乐是中国最大的艺人管理公司及中国认知度最高的娱乐品牌之一。


公司创始人杜华担任执行董事、董事长兼首席执行官,主要负责整体战略规划、业务方向及日常运营。
2009年,杜华创办乐华娱乐,并于2014年成立乐华韩国,开启海外扩张。此外,招股书还提到杜华曾担任综艺节目《乘风破浪的姐姐》第一季、第二季评委。
招股书数据显示,2019年至2021年,乐华娱乐的收入分别约为人民币(下同)6.314亿元、9.22亿元及 12.90亿元,复合年增长率为43.0%;年内净利分别约为1.19亿元、2.92亿元及3.35亿元,2019年至2021年的复合年增长率为67.6%。

乐华娱乐的收入来源包括:艺人管理、音乐IP制作及运营及泛娱乐业务。2019年、2020年及2021年,乐华娱乐分别录得收入6.31亿元、9.22亿元及12.90亿元。其中,艺人管理为其主要收入来源,2019年、2020年及2021年分别收入5.30亿元、8.08亿元及11.75亿元,分别占同期总收入84%、87.7%及91%。

艺人管理业务的收入分成为乐华娱乐收入成本的主要部分,2019年、2020年及2021年,乐华娱乐录得艺人管理业务收入分成分别为2.41亿元、3.19亿元及人5.29亿元,分别占其同期总营业成本的68.4%、74.3%及76.9%。
按其招股书,乐华娱乐旗下现在有58名签约艺人,外界熟悉的男艺人有韩庚、王一博等;女艺人孟美岐、吴宣仪等。

上市之前,公司创办人兼董事长杜华持股50.18%,阿里影业通过Interform Construction Supplies Limited持股14.25%,字节跳动旗下公司量子跃动通过Afflatus Limited持股4.74%,华人文化通过CMC Sports Investment Limited持股14.25%。
员工方面,截至2021年12月31日,公司有195名全职员工,其中147名位于中国,并且超过132名员工拥有学士或者以上学位。

招股书显示,195名员工中,负责艺人运营员工数54人;负责艺人培训员工数32人;负责艺人宣传员工数27人;负责音乐及泛娱乐业务员工数32人;行政方面员工数50人。
董事薪酬方面,招股书显示,截至2019年、2020年及2021年12月31日止,董事的薪酬总额分别为170万元、260万元及450万元。
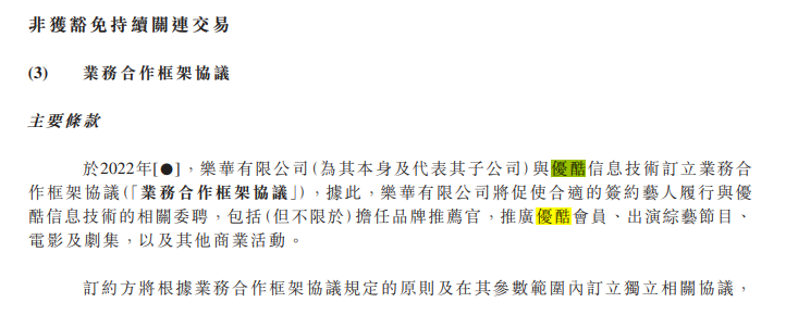
关联交易:优酷三年支付了乐华1.2亿元,艺人与视频网站合作形式浮出水面


招股书还显示,截至2019年、2020年及2021年12月31日止,优酷向乐华娱乐支付总费用分别为1180万元、4500万元及6230万元,三年共计约1.2亿元。并且截至2022年及2023年12月31日两年度,优酷根据业务合作框架协议应支付乐华集团的服务费建议年度上限分别为8000万元及9600万元。

根据优酷与乐华娱乐双方签订的合作框架协议,乐华娱乐将安排合适的签约艺人履行与优酷的相关委聘。包括担任品牌推荐官、推广会员、出演综艺节目、电影及剧集,以及其他商业活动等。
如何成为艺人:从“海选”到训练生通过率不足1%,还要确保能通过三年培训
要想成为明星艺人,第一步是要被选为“训练生”。

还要要经历四个步骤:
首先是选拔训练生。
乐华娱乐表示,公司选拔训练生主要于国内并且通过线上、线下多渠道进行。截至2021年12月31日,公司已与30家艺术院校以及艺术培训机构合作,于校内外举办训练生选拔活动。此外,公司也接受个人在线申请并通过社交平台推荐发掘潜在候选人。
选拔过程中,公司将候选人按照小组分配,并要求每组候选人进行才艺展示。专业的选拔团队通过多轮选拔,仔细评估每位候选人的艺术才能和技艺、个性、外形、能力以及对艺人演艺事业的兴趣等,并记录候选人的演出以进行进一步审查和评估。
第二,签订训练生合同。
通过初步选拔的候选人将会和公司签订训练生合同。通常合同期限为三年,可根据双方同意延长期限。公司将为训练生提供多领域培训,协助其演艺发展。不过,一般情况下公司不安排训练生参加演唱会或者其他商业活动。
开支方面,合同约定公司负责提供培训有关的所有开支,包括课程、住房、设施以及差旅方面开支。若训练生成为签约艺人后,公司支付的培训费用将从该艺人产生的收入内支付艺人的金额中扣除。
训练生成功完成训练生计划后,公司可选择与其签订独家艺人管理合同。若训练生无正当理由拒绝签订,那么公司有权根据训练生合同索偿;此外,训练生若存在非法或者道德败坏的行为,公司亦有权终止合同并要求赔偿损失。同时,若训练生不合格或者违反规定,公司有权单方面终止训练合同。
第三,训练生计划。
签订相关合同成为训练生后,则可加入公司的“训练生计划”。而招股书显示,参加选拔的候选人非常多,但是最终加入训练生计划的候选人则寥寥无几。乐华娱乐透露,公司训练生计划在全球范围内共收到超过58000份申请。但是2019年、2020年以及2021年却分别只有19名、28名以及50名候选人获得训练生计划录取,录取率不高于0.3%。截至最后实际可执行日期,公司有80名具有艺术潜力的训练生。
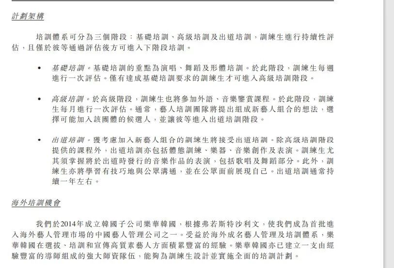
被训练生计划录取后,训练生要进行三年的培训,课程包括声乐、舞蹈以及表演,学生们通常还要兼顾文化课等学业。公司则为参加计划的训练生提供住宿、培训指导等。
训练生计划培训体系亦分为三个阶段:

基础培训阶段,该阶段重点培训学员演唱、舞蹈和形体;训练生每周进行一次评估,只有达成基础培训要求的训练生才可以进入下一阶段。
高级培训阶段,该阶段训练生将参加外语、音乐鉴赏课程;并且每月进行一次评估。在高级培训阶段,培训团队会在此时提出组成新艺人组合的想法。并选择可能加入团体的候选人,一同进入下一阶段。
出道培训阶段,考虑加入新艺人组合的训练生将接受出道培训。在该阶段除了提供高级培训的课程外,还包括体态训练、乐器、音乐创作及表演等项目。训练生必须掌握其将于出道时发行的音乐作品的表演,包括歌唱以及舞蹈。此外,训练生亦将学习如何有技巧地与公众沟通、在公众面前展现自己。通常,出道培训持续一年左右。
除此之外,乐华娱乐还将部分训练生送往韩国子公司接受进一步培训或者作为艺人组合进行训练,例如组合UNIQ、NEXT以及EVERGLOW。
第四,艺人出道。
最终,经过公司对训练生的评估,会选出具有才华和潜力的训练生成为签约艺人,公司与所有通过评估并且成功毕业的训练生签订独家艺人管理合同。
独家艺人管理合同通常为五年至十五年不等,并且一般情况下艺人管理合同将自动续签一至五年不等。
根据合同,乐华娱乐拥有艺人业务活动的独家权利,并且代表艺人处理与其演艺生涯相关的法律问题。艺人则需要完成公司分配的各项项目,包括参与商业活动、演艺服务等。并且艺人有权在合同期限内获得其演艺活动产生的部分收入。
收入分配方面,合同期内产生的所有收益,经扣除公司于培训及管理艺人方面产生的开支后,将按照固定百分比与公司分成。招股书称,该固定百分比通常根据艺人提供的服务类型及艺人成为签约艺人后的时长决定。
合同还包括艺德条款,艺人若作出可能对公司的声誉产生不利影响的不当行为,公司则有权终止合同并且索偿。
招股书称,公司会仔细考虑艺人的性格、才能和优势以及市场需求。一般情况下,会安排签约艺人以艺人组合形式出道,例如UNIQ、NEXT、EVERGLOW、NAME以及TEMPEST。
艺人组合中各个成员担当特定角色,可以吸引更多观众关注。公司帮助签约艺人或者艺人组合推出单曲、专辑,或者参与综艺节目获得媒体曝光率和市场影响力。
同时,乐华娱乐会根据观众反馈和市场需求,为签约艺人进行职业规划,并寻找对方专攻的领域,如演唱、表演或者参与综艺节目。公司也会安排艺人进行额外专业培训,进一步扩大他们的影响力。
至此,便是一位普通人转变成明星艺人的整个过程。但这并不意味着签约艺人们就可以“高枕无忧”地坐享粉丝们的追捧,如果没有合理的艺人管理措施,当红明星也会有过气的一天。
艺人管理:宣传与运营缺一不可
招股书提供了公司艺人管理业务中各方参与者的关系及角色图:

训练生成为签约艺人后,转入艺人运营阶段,娱乐经纪公司为签约艺人提供运营、宣传团队服务,安排艺人参加各种商业活动、综艺节目、影视剧等。
在这个过程中,签约艺人通过为公司提供演艺服务获取收入分成,而娱乐公司则通过安排艺人参加商业活动获取服务费。
从乐华娱乐角度来看,在艺人管理业务中存在三个核心团队,艺人培训、艺人宣传和艺人运营团队。
当艺人培训团队完成训练生培养,使之成为签约艺人后,就要由运营和宣传团队介入,提供专业的艺人运营服务。
首先是艺人运营。
在艺人运营阶段,公司会通过旗下商务经纪以及执行经纪为签约艺人和艺人组合安排商业活动以及娱乐内容活动。
其中,商业活动包括代言、商业推广活动以及其他商业活动。公司与国内外多个品牌签订了代言协议,根据艺人的市场定位、形象、兴趣以及过去及目前的代言等因素,为客户挑选合适的签约艺人。
同时,公司亦安排签约艺人参加企业客户的各种推广活动,包括社交媒体推广、直播电商及线下业务推广活动等。
公司还会安排艺人为娱乐活动中提供演绎服务,例如客户组织及制作的演唱会、节庆、典礼等。

娱乐内容活动包括电影、剧集以及综艺节目,管理团队会为公司旗下艺人搭建可参演优质娱乐内容的机会。招股书显示,2021年,公司签订旗下艺人出演电影的合同9份;剧集合同30份;综艺节目合同99份。
招股书还披露了乐华娱乐会与部分媒体平台签订合作协议,根据合作协议,媒体平台可拥有管理艺人的独家权利或者与公司按协定比例共同管理艺人。
乐华娱乐从这种合作方式中获取收入以及与艺人分配收入的方式也有所不同。
如果媒体平台是独家管理模式,那么其通过运营产生的所有收入将与乐华娱乐分成;之后公司根据与艺人签订的合同,按照来自平台收取的部分收入分配给签约艺人;
若媒体平台是共同管理,那么乐华娱乐与平台将收取其运营该等艺人产生的收入,并与对方分成收入。之后,根据与艺人签订的管理合同,公司将从平台获得的收入,以及自身获得的收入支付给平台后的剩余收入分配给签约艺人。
第二,艺人宣传。
招股书表示,艺人宣传团是建立艺人与观众沟通桥梁的关键环节。宣传团队通过发布宣传材料来帮助艺人增加曝光率,以及在社交平台上发布与艺人有关的新闻、动态等。若签约艺人面临潜在不利宣传,艺人宣传团队还要及时作出反应并制定适当回应。

公司在艺人宣传环节采取多渠道宣传策略,与电视台、互联网视频平台、短视频平台、社交媒体平台以及时尚活动多个渠道建立合作,覆盖更广泛的受众和增加艺人曝光率。
例如,公司安排旗下签约艺人在爱奇艺、优酷、腾讯视频以及芒果TV等互联网视频平台播放的一系列综艺节目中参演。例如王一博参加在优酷播出的《这!就是街舞》第三季与第四季;程潇参演在腾讯视频播出的综艺节目《极限青春》等。
签约艺人还在抖音、快手等短视频平台中发布短视频以及参加指定项目相关的直播活动;艺人也会通过微博、小红书等社交平台与用户互动,分享活动以及即将开展的项目信息等。
把普通人培养成当红艺人后,娱乐经纪公司是否就可“坐着数钱”了呢?其实不然,公司方面也承担了一些潜在风险。
经纪公司的风险:高度依赖艺人声誉,未全额缴纳社保、公积金
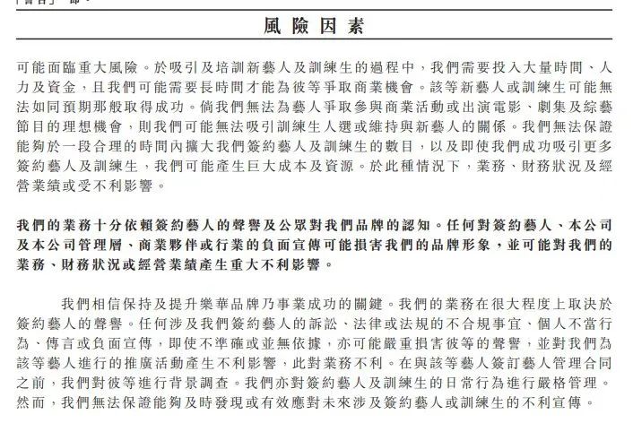
首先,招股书显示,乐华娱乐收入主要来自艺人管理业务。也就是说,公司与旗下艺人的关系以及艺人能否成功一定程度上决定了公司财务状况是否稳定。
并非所有人都具备成为艺人的潜力,尤其是达到红遍大江南北的水平。而培养一名艺人需要投入大量时间成本、人力成本以及财力,但如果艺人没有达到预期,则会影响公司收入。
此外,如果公司与旗下签约艺人或者训练生关系恶化,一定程度上也会影响公司财务状况。

第二,艺人的声誉和公众对公司的品牌认知非常重要。乐华娱乐在招股书中表示,公司业务很大程度上取决于签约艺人的声誉。任何涉及签约艺人的诉讼、法律或者法规的不合规事宜、个人不当行为、传言或者负面宣传,即使不准确或者没有依据,仍然可能严重损害艺人声誉。同时也对公司业务产生不利影响。
因此,公司会对签约艺人以及训练生进行背景调查,并对其日常行为严格管理,但即使如此仍然无法保证能够及时发现问题或者有效应对未来涉及签约艺人或者训练生的不利宣传。
第三,公司业务对公众好感度高度敏感。观众偏好以及市场趋势如果变动,相应可能降低艺人的影响力,从而影响公司业务。
除此之外,娱乐经纪公司同样要承担一些市场环境变动、监管政策等多方面风险。

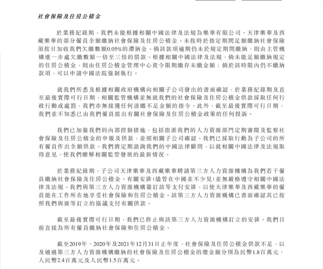
招股书透露公司未根据相关法律法规为乐华有限公司、天津乐华以及西藏乐华的部分员工全额缴纳社保及住房公积金。子公司天津乐华和西藏乐华聘请的第三方人力资源机构负责相关事宜,但其并未遵守规定。
目前,公司尚未收到处罚通知,员工亦未就此事投诉。但公司已决定为子公司所有员工缴纳社保及公积金。此外,公司也终止了与该第三方人力资源机构的合作。
普通人想要成为明星艺人,说难也难,说容易也容易。
如今,时代发展已经使得娱乐经纪公司可以成体系化的从茫茫人海中选出一批受人喜爱的“天选之子”;再经过科学地培养,针对不同人的特色,打造出符合市场需求的“艺人”。
从这个角度,“艺人”甚至可以视作是一种商品,而娱乐经纪公司就是生产这种商品的流水线。随时随刻根据市场变化,源源不断地推出“产品”。
这么看来,想当艺人是件很容易的事情。
显然也不是,招股书透露,近6万名候选人,成为训练生的录取率不足1%;而且即使有幸被选中,也并非所有训练生能够通过数年的培训。
那些出现在各种场合的艺人,虽然经历重重“困难”走到今天,却也要时刻担心“过气”风险;经纪公司还要持续投入精力维持艺人曝光率、热度。而且万一艺人爆出不利事件,严重了可能一切投入都打了水漂。
总而言之,怀揣着“明星梦”的人一抓一大把,但真能将这条路走到底的人少之又少。了解了一家娱乐经纪公司是如何培养艺人后,你还想当明星吗?欢迎留言。


评论