文|面包财经
近日,蔚蓝锂芯拟向包括公司实控人CHEN KAI在内的不超过35名特定对象发行不超过16500万股新股的申请获证监会核准批复。
2020年以来,锂电池板块内公司掀起通过定增方式股权融资的“补血热潮”,已经完成的和尚在申请阶段的定增合计募资金额约达2000亿元。
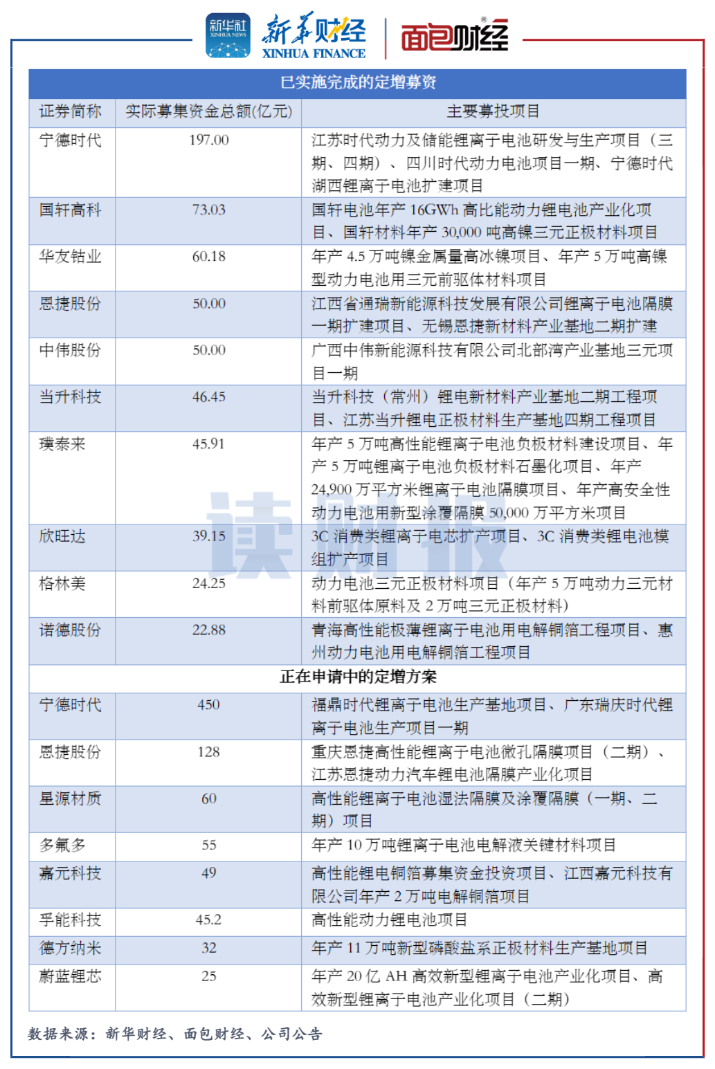
近年来,宁德时代、恩捷股份分别已通过定增完成募资197亿元和50亿元,而两家公司各自又有450亿元和128亿元的定增方案正在申请中。此外,华友钴业、诺德股份等7家公司均完成了2次及以上定增募资,需警惕锂电池板块中可能存在的过度融资风险。
此外,大多数的定增投向为产能扩充项目,其中多家公司的募投项目涉及扩产锂离子电池、电解铜箔、隔膜等产品,未来行业中或将出现产能过剩、产品价格下跌等现象。
年初至今,多家板块内公司的股价下挫较严重。与之相辅相成的是,宁德时代、恩捷股份等公司的重要股东减持公司股份。

锂电池板块再融资浪潮:逾900亿已经完成,还有超950亿在路上
2021年,受益于下游领域新能源动力电池的需求增长,大多锂电池板块内上市公司的业绩和股价表现较好。趁着主题热度通过定增募资,成为行业普遍现象。
2020年至2022年3月8日收盘,锂电池板块内近80家上市公司中,超30家通过定增已完成融资,合计实现募资超900亿元。其中,宁德时代、国轩高科等十余家公司完成了募资总额超过20亿元的大额定增项目。

图1:2020年以来锂电池板块公司完成超过20亿元的定增项目
同时,锂电池板块中还有约20家上市公司的定增方案正在办理过程中,合计的募资总额超950亿元。

图2:2020年以来锂电池板块上市公司超过20亿元的定增预案
观察可得,宁德时代、恩捷股份已实施完成的和正在申请中的定增募资的募资规模均较高。
警惕过度融资:诺德股份、华友钴业2020年以来完成两次及以上定增
此外,2020年至今,多家公司通过定增完成了2次及以上融资,不禁引人深思:行业中是否存在“过度融资”的现象?
诺德股份在2020年12月和2022年3月通过定增分别募资14.2亿元和22.88亿元。当升科技在2021年1月和12月通过定增分别募资4.11亿元和46.45亿元。华友钴业在2020年2月、4月和2021年2月通过定增分别募资8.05亿元、8亿元和60.18亿元。其余还有四家锂电池板块上市公司均完成两次及以上定增募资。

图3:2020年以来完成两次及以上定增融资的锂电池公司
其中,诺德股份、当升科技和华友钴业不仅多次实施定增,还分别完成了募资规模高达22.88亿元、46.45亿元和60.18亿元的大额融资。
集体大干快上,是否埋下产能过剩隐患?
研究发现,锂电池板块内多数的定增募资投向为板块内上下游领域各类产品的产能扩充项目。

图4:2020年以来已完成或正在申请中的部分大额定增的募投项目
在锂离子电池领域,宁德时代、欣旺达、亿纬锂能均已完成定增分别募资197亿元、39.15亿元和25亿元用于建设锂离子电池项目。宁德时代还有450亿元的定增方案计划建设锂离子电池生产基地。
在隔膜领域,恩捷股份、璞泰来完成定增分别募资50亿元和45.91亿元,均拟扩建隔膜项目。恩捷股份还有128亿元的定增方案正在申办中,募资也计划用于建设隔膜项目。
在电解铜箔方面,诺德股份、嘉元科技均已制定定增方案的募资投向为电解铜箔的扩产项目。
目前,板块中多个产能扩建项目尚在建设过程中,扩产项目能否达产、新增的产能能否消化,相应产品的市价是否会出现较大幅度地下跌等,或形成未来行业内公司将面临的不确定性风险。
重要股东大额减持与再融资并行,是否侵害普通投资者权益?
2022年年初至3月10日收盘,锂电池指数的跌幅为15.81%。
截至最新收盘日,市价达到千亿元级别以上的大型板块内公司中,亿纬锂能、天齐锂业、宁德时代、恩捷股份、比亚迪、盐湖股份、赣锋锂业和华友钴业的股价均呈现不同程度的下跌。其中,年初至今,亿纬锂能的跌幅接近四成,天齐锂业的区间跌幅超过两成。
2022年1月,宁德时代高管黄世霖合计减持超100万股公司股份,合计套现约5.86亿元。今年3月,恩捷股份的高管李晓华合计减持约28.47万股公司股份,合计套现超7000万元。2021年12月至2022年2月,孚能科技的重要股东上航兴源合计减持公司756.85万股股份,减持总金额达2.72亿元。
一边趁着板块或主题热度定增募资,一边又有重要股东大额减持,普通投资者的权益是否受到侵害?



评论