文|贝塔
编辑|陈纪英
“哈佛毕业生,来我们公司,也只能做实习生,录取率比哈佛还低!”
这是格灵深瞳在2014年《对不起,我们只爱牛人的》招聘文章中,所提到的招聘要求。辉煌时期的格灵深瞳,陆续拿下了真格基金、策源创投、红杉资本的融资。
真金白银投资的同时,有报道称,真格基金联合创始人徐小平和红杉资本中国基金创始人及执行合伙人沈南鹏对格灵深瞳的未来估值,到底是1000亿美金,还是5000亿美金,有过激烈的争论。
最后,双方达成了妥协——3000亿美金,约合人民币1.9万亿。荒诞的是,当下阿里巴巴,市值也不过只有2000多亿美金。两相对比,格灵深瞳当年的估值,堪称“放卫星”。
如今八年过去,格灵深瞳今日登录科创板,根据招股书显示,本次发行价格定为39.49元,再乘以大概1.85亿股的总股本,以此估算,格灵深瞳当下估值仅为70亿人民币出头,与之前的1.9万亿人民币估值,相差300多倍。
而且,就算大缩水之后的估值,也没有撑得住。3月17日,格灵深瞳上市即破发,收盘跌幅超过5%,市值仅余69亿。

格灵深瞳泡沫的膨胀与破灭,也是窥探中国人智能赛道从疯狂回归理性的一扇窗口。
1.9万亿估值“放卫星”
格灵深瞳所处的赛道为人工智能。
人工智能可以与生产生活的各个领域相融合,带动新兴产业兴起的同时,也为传统领域带来变革机遇,从而拥有广阔的市场前景。
艾瑞发布的《中国人工智能产业研究报告(2020 年)》报告显示,2019 年,中国人工智能核心产业及带动产业规模分别为 1,088.6 亿元和 3,821.5 亿元,预计至2025 年将分别达到 4,532.6 亿元和 16,648.3 亿元,年均复合增长率分别为 26.8%和 27.8%。

千亿市场容量,25%以上的增速,必然会吸引大量创业者的进入,也为孕育大体量公司提供了空间。
早在2010年初,第一批吃螃蟹的创业者,就涌入了人工智能赛道。目前业内知名的AI四小龙,在国内创立的时间大多数集中在2010年至2015年之间,格灵深瞳则成立于2013年。
有风口的地方,就会有风险投资。资本圈的共识是,伟大的赛道才能孕育出伟大的公司。当时的AI赛道,还处在初创时代,远还未形成四小龙格局。而真格基金和红杉资本,齐齐将目光锁定在了初创的格灵深瞳。
徐小平曾对格灵深瞳的管理层做出过评价,“何搏飞和赵勇可以分别创建一个成功的公司,但他俩一起干,可以创建一个伟大的公司。”
徐小平等格灵深瞳投资人既高看管理层,也高看公司,令人咋舌的3000亿美金估值就此出炉,泡沫到底有到大?
首先,我们不妨横向对比一下阿里巴巴和腾讯。

格灵深瞳当下的营收,不及阿里巴巴和腾讯一个零头,谈何3000亿美金的估值?
其次,一级市场跟二级市场的估值存在很大的不同,一级市场的估值,是一小撮投资人和被投资公司管理层协商出来的估值,并没有得到大众认可。
但在二级市场,公司股份充分流通,众多的基金,券商、外资、个人等投资者,在市场环境下,进行多方博弈,形成了最终价格。
显然,相较于一级市场估值的一厢情愿,参与者众多的二级市场用真金白银投票出来的估值,更为合理、客观。
此外,投资机构和被投项目也存在高度的利益绑定,抬高估值,炒作话题性,等同于是一波免费广告,也为后期认同更高估值的接盘机构造舆论。
一位风投机构合伙人就态度微妙的告诉《财经故事荟》,“真格是一家善于营销的机构,在牛市造势也常常能奏效”。
九年摸索,业务几度摇摆
格灵深瞳创立于2013年,创始人赵勇本硕皆毕业于国内知名高校,又在美国布朗大学拿到博士学位,之后便供职于谷歌,是谷歌智能眼镜项目立项的最初七人之一。
在谷歌顺风顺水的赵勇,2012年结识了去硅谷演讲的徐小平。过往履历非常光鲜的赵勇,一下子便得到了徐小平的赏识。
随着谷歌眼镜项目的落寞,在徐小平的鼓动之下,赵勇萌生了创业的念头。在一次访谈中,赵勇声称,“那个时候,我有个很新的好奇心,就是OK,既然有商业营销价值的物理流量在Google不能实现,我就自己去做这件事,这是我创业的初衷”。
自然而然,赵勇将创业赛道锁定在了其所擅长的AI领域,创立之初,便拿到了真格基金和策源创投的天使投资,时隔不久,又引入了红杉资本的千万融资。
格灵深瞳创业之初的构想,是以线下零售为切入点,通过计算机视觉技术来分析消费者的行为,为线下零售商赋能,在这样的思路之下,他们拿出来了第一款产品——皓目行为分析仪。
但是,当时的线下零售,一方面正面临着线上电商的快速崛起和冲击,正好又赶上巨头开始纷纷布局O2O赛道,线下零售市场的目标客户普遍悲观,忙着关店。与此同时,格灵深瞳研发的产品,并没有准确击中线下零售商的痛点。
初出茅庐的格灵深瞳,在2016年就陷入了危机,最困难的时候,公司账上的资金,只够发几个月的工资。
此时的格灵深瞳,管理层开始换血,原CEO赵鹏飞离职,创始人赵勇由CTO转任CEO。
经历了前期的不顺之后,格灵深瞳在2018年迎来了转机,中标了农业银行安防项目,此项目不仅成为了格灵深瞳的主要收入来源,也促使格灵深瞳调整航向,开始转向安防领域。
但是由于前期走了太长弯路,格灵深瞳在AI同行中,已经开始掉队。

从营收的体量来看,格灵深瞳,已经落后于成立更晚的商汤科技(2014年成立)和云从科技(2015年成立)。
不仅如此,人工智能企业的竞争力,主要通过公司研发人员的数量来体现,而当下格灵深瞳的研发人员总量为153人,已经落后于商汤科技、旷视科技、云从科技与依图科技。
在赛道上已经成为二流玩家的格灵深瞳,估值大幅缩水,自然也不意外。
估值大缩水,答案在招股书
首先,格灵深瞳目前尚未走出亏损泥沼。

招股书显示,格灵深瞳在2019年到2020年,营收有较大的增长,从7121.07千万人民币直接升至2.43亿人民币,增加了1.71亿人民币的营收,但随后,在2021年格灵深瞳的营收为2.936亿人民币,相较于2020年,营收仅增长了五千万,增长开始放缓。
同时,格灵深瞳连续四年累计亏损6亿,其中2019年亏损额度最高,为4.1亿,但是近两年亏损开始收窄,主要体现在2020年亏损7786万,2021年上半年亏损为5473.99万,相较2019年亏损4.1亿,亏损额大幅减少,并稳定在五千万至八千万的水平。
而对于亏损持续亏损的原因,格灵深瞳管理层给出的解释是,主要原因系前期研发投入大但收入规模较小,以及实施股权激励产生大额股份支付费用所致。
并且,格灵深瞳在招股说明书中提示,在未来几年,公司将存在持续的研发投入与股份支付费用,上市后,未盈利状态可能持续存在且累计未弥补亏损可能继续扩大,有可能会造成公司现金流紧张,对公司业务拓展、人才引进、团队稳定、研发投入、市场开发等方面造成负面影响。
其次,客户集中度较高,应收账款高企。除了持续亏损的现状之外,格灵深瞳的前五大客户的营收,占比高达74.54%,客户集中度很高。

格灵深瞳的期末,应收账款账面价值分别为 5,863.20 万元(2018年末)、5,365.12 万元(2019年末)、6,829.94 万元(2020年末)和9,050.16 万元(2021年上半年),占当期营业收入的比例分别为 112.83%、75.34%、28.14%和125.37%。
公司应收账款规模的增加,加大了公司的经营风险,其主要表现就是应收账款的违约风险。同时,格灵深瞳的现金流也存在着极大的季节波动性。
招股说明书显示,终端客户收入主要集中在第四季度,主要原因系报告期内公司终端客户以农业银行为主。农业银行属于大型国有企业,实行预算管理和集中采购制度,通常在年初制定预算和采购计划,年中开始陆续下单,年末验收,因此收入主要集中在第四季度。
也就说,格灵深瞳每年的前三个季度,现金流入处于枯水期,只有第四季度才是丰水期,这对公司的财务管理提出了较高要求。
由于客户集中度高,如果客户有了更好的供应商将格灵深瞳替换掉,那么也会对其形成致命打击。
不过,格灵深瞳所面临的上述困境,并非个例。对比其它人工智能同行,可以看出,客户集中度高是行业面临的共性困境。

再者,我们进行横向对比已经上市的人工智能公司,商汤科技、虹软科技、当虹科技。
也是因为人工智能企业普遍亏损,导致传统的PE估值法无效。不过,企业的营收规模,也能作为企业估值的重要变量。
商汤科技的2020年营收是格灵深瞳的14倍,市值是其30倍,虹软科技2020年营收是格灵深瞳的3倍,市值是格灵深瞳的2倍多。

基于此估值,格灵深瞳本次IPO上市募资10亿,能否破局?招股说明书显示,格灵深瞳此次募资主要资金的用途在算法和创新应用的升级,同时加大营销服务体系的升级。
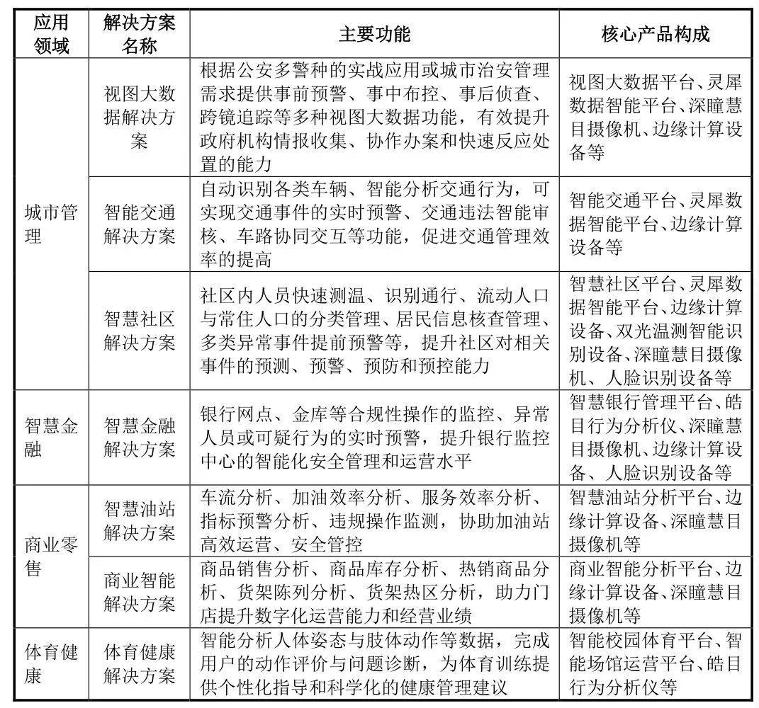
时至今日,格灵深瞳也算在安防领域找到了行之有效的商业模式,并将人工智能的应用成功落地到城市管理、智慧金融、商业零售与体育健康之中。

不过,这条路并不算好走——格灵深瞳主攻的安防领域,竞争异常激烈,A股当中安防龙头当属海康威视,其营收规模在2020年为635亿,是格灵深瞳的几百倍,市值为4113亿,从体量上来看,超过格灵深瞳几十倍不止。面对巨头,赵勇说,“格灵深瞳不是一家硬件公司,只要市场上别的厂商能做的硬件我们就尽量不做。一个简单的原则,海康能做的硬件,我们就绝不做。”
和巨头错位竞争,是格灵深瞳对抗巨头竞争的求解。
结语
复盘格灵深瞳的发展,从3000亿美金估值的初始高光,再到技术商业化的落地曲折,以及估值的大幅缩水,跋涉多年,终于在残酷的市场竞争中,找到了一线生机。时至今日,褪去光环的格灵深瞳,也更加的务实。
而作为二级市场的普通投资者,面对AI赛道中的公司,还需要谨慎为主,必须遵从价值,而非追赶泡沫。


评论