| 实习记者 李紫晴
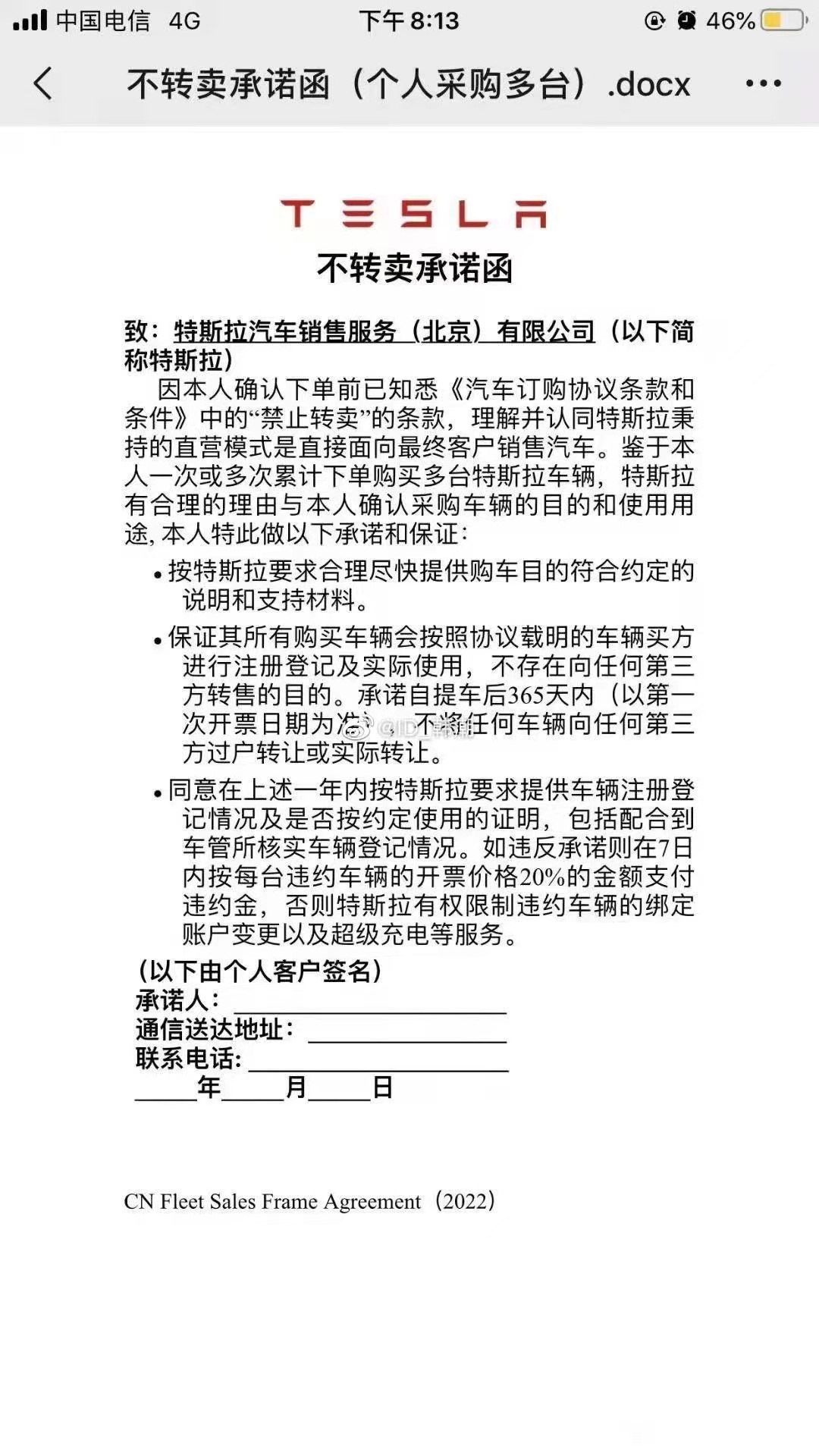
近日,特斯拉要求消费者签署“不转卖承诺函”事件在网络上持续发酵。文件中明确指出,一次或多次累计下单购买多台特斯拉车辆的车主需要签署这份承诺函,承诺一年内不得向第三方转售,违者按车辆开票价20%支付违约金。 否则特斯拉有权限制违约车辆绑定账户变更以及超级充电等服务。
特斯拉方面承认确有此事,并称正常下单购买车辆的客户不受影响。
进入3月以来,特斯拉已经连续四次上调产品售价,Model 3、Model Y各版本车型均有涉及,涨价幅度最高达到了3万元。
针对本次要求消费者签署不转卖承诺,起因是特斯拉认为部分客户一次或多次累计下单购买多辆特斯拉汽车,提车后再转卖给他人,赚取差价。
除涨价外,提车周期也变得越来越长,这不仅给购买者带来了不佳的消费体验,也让一部分人似乎看到了投机的空间。

在某知名二手交易平台上,界面新闻记者输入“特斯拉”后,出现的价格从5000至8000元不等,卖家销售的实际上是特斯拉汽车提车权。
由于特斯拉的销售规则,准车主如果付了定金,此后该车价格如果上涨,车主支付的费用不会受到影响;但如果售价下降,车主依旧可以按照更低的新价格提车。这种加价转让提车权的行为或将面临各种纠纷。
知情人士向媒体透露上述承诺函针对的是一次性或一年陆续购买多台车的人,对常规客户没有影响。此举应该是为了防止黄牛订车加价转卖,冲击特斯拉直营模式。
关于特斯拉是否有权利让消费者必须签订承诺函,北京大成(西安)律师事务所谷盼律师在接受界面新闻采访时表示,在付款交付后,车辆购买人即取得了车辆的所有权,特斯拉的“不转卖承诺函”通过购车人承诺的方式限制了车辆所有权行使。“不转卖承诺函”的格式条款是特斯拉格式提供,在发生纠纷时可能会被司法机构认定无效。
根据《消费者权益保护法》第二十六条规定:经营者不得以格式条款、通知、声明、店堂告示等方式,作出排除或者限制消费者权利、减轻或者免除经营者责任、加重消费者责任等对消费者不公平、不合理的规定,不得利用格式条款并借助技术手段强制交易。格式条款、通知、声明、店堂告示等含有前款所列内容的,其内容无效。
特斯拉采取的直营销售模式使它可以直接面向消费者,掌握了销售渠道也就意味着掌握了定价权。今年以来, 由于原材料涨价导致动力电池价格上涨,以及芯片供应困难,新能源车企纷纷通过涨价来缓解成本压力。
价格的上涨趋势让“黄牛“看到了囤积电动车订单的客观利润,也是特斯拉此次要求消费者承诺不转卖的直接原因。
进入3月以来,除特斯拉四次涨价外,比亚迪、小鹏、欧拉及威马等新能源品牌都先后宣布了涨价。



评论